4_Thermal_analysis.ppt
- Количество слайдов: 24
Термические свойства минералов Тепловое расширение - Коэффициент теплового расширения величина, характеризующая относительную величину изменения объема или линейных размеров тела с увеличением температуры на один градус при постоянном давлении. Коэффициент объёмного теплового расширения αV - относительное изменение объёма тела при нагревании его на ∆T градусов при постоянном давлении, град-1 Коэффициент линейного теплового расширения αL - относительное изменение линейного размера тела при Нагревании его на ∆T градусов при постоянном давлении, град-1
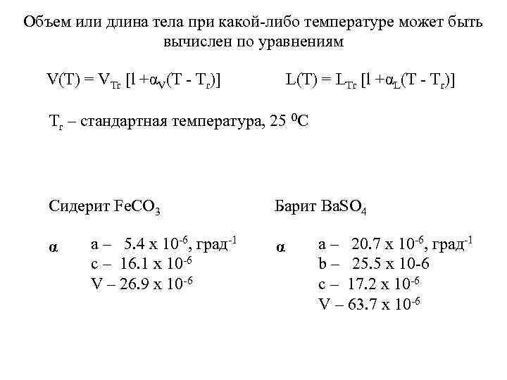
Объем или длина тела при какой-либо температуре может быть вычислен по уравнениям V(T) = VTr [l +αV(T - Tr)] L(T) = LTr [l +αL(T - Tr)] Tr – стандартная температура, 25 0 С Сидерит Fe. CO 3 α a – 5. 4 x 10 -6, град-1 с – 16. 1 x 10 -6 V – 26. 9 x 10 -6 Барит Ba. SO 4 α a – 20. 7 x 10 -6, град-1 b – 25. 5 x 10 -6 с – 17. 2 x 10 -6 V – 63. 7 x 10 -6
Плавкость – определяется температурой плавления минерала Минерал Весьма легкоплавкие сера, реальгар Легкоплавкие антимонит Плавкие золото, титанит Трудноплавкие ильменит, нефелин Весьма трудноплавкие касситерит, форстерит Т 0 С 100 – 400 – 800 – 1100 – 1600 > 1600
Удельная теплоемкость определяются количеством тепла Q, требуемым для нагревания единицы массы вещества (1 кг) на 1 о. К (Дж/кг. К) Теплопрово дность Способность вещества переносить тепловую энергию (Вт/м. К) Ag – 407, Pb – 35, кварц – 8, кальцит – 2. 8, асбест – 0. 6 Термостойкость Мерой термостойкости служит разность температур, которую выдерживает вещество при повышении без разрушения
Изучения свойств вещества и процессов, происходящих в нем при нагревании и охлаждении – термический анализ Основной метод – дифференциальный термический анализ ДТА - Идентификация минералов (качественный анализ) - Количественный анализ - Определение термических констант - Исследование реакций, происходящих в твердых фазах - Определение формы нахождения воды в минералах - Определение степении гидротермального изменения ультраосновных пород - Определение продуктов раскристаллизации вулканических стекл - Определение формы нахождения углеродистого вещества в породах
Тепловые изменения происходящие в веществе регистрируются в виде кривой – термограмма – кривая ДТА ось Y – разность температур ∆T между исследуемым в-вом и термическим эталоном ось X - температура
Если при нагревании исследуемое вещество не испытывает никаких превращений, то ∆T равно нулю Кривая ДТА регистрируется в виде прямой линии, параллельной оси Х – нулевая линия Термоинертное вещество Al 2 O 3 или Mg. O для Т = 20 – 1400 С Используются как термические эталоны
Если исследуемое вещество по своим тепловым свойствам отличается от эталона, то кривая ДТА отклоняется от нулевой линии вверх или вниз нулевая линия базисная линия
Если при нагревании в веществе происходят превращения, то возникает разность температур между образцом и эталоном ∆T пропорционально количеству поглощенного или выделенного тепла Разность температур регистрируется отклонением кривой ДТА вверх или вниз от нулевого значения отклонение от базисной линии термический эффект
Термический эффект с поглощением тепла Эндотермическая реакция – тепло, сообщаемое веществу используется для поддержания реакции и не вызывает повышения Т минерала (Тминерала < Токружающей среды) эндотермический эффект
Термический эффект с выделением тепла Экзотермическая реакция – тепло, выделяемое в ходе реакции повышает Т минерала быстрее, чем увеличивается внешняя температура (Тминерала > Токружающей среды) экзотермический эффект
У большинства веществ при нагревании происходит несколько превращений - только эндотермические реакции - только экзотермические реакции - и эндо- и экзотермические реакции большинство веществ имеет индивидуальную кривую ДТА МОНТМОРИЛЛОНИТ (Na, K)(Аl, Fe)[(Si, Al)4 O 10](OH)2*n. H 2 O
В комбинации с ДТА часто используется метод который позволяет регистрировать изменение массы при нагревании термовесовой или термогравиметрический анализ (ТГА) Результат анализа ТГ кривая график зависимости изменения массы в-ва от температуры
Прибор - дериватограф Дериватограф 1000 Д «МОМ» (Венгрия) Дериватограф «Netzsch » (Германия)
Схема дериватографа
Термопары Pt – Pt. Rh до 1600 С Pt – Pt. Au до 1350 C Ni. Cr - Ni. Al до 1300 С Эталоны для термоградуировки K 2 SO 4 Tплавления Тпл. прев. 1069 С 585 С Na 2 SO 4 Тплавления 884 С Тпл. прев. 241 С C 10 H 8 Тплавления 80. 3 С
Интерпретация и расшифровка термограмм Геометрическая форма кривой отражает поведение в-ва при нагревании и зависит от состава, структуры, свойств, внутренних реакций и условий эксперимента Геометрические элементы кривой ДТА Т 0 - начало термического эффекта Тmax - мax термического эффекта T 1 - окончание термического эффекта T - интервал температур термического эффекта А - амплитуда термического эффекта
При нагревании в минерале могут происходить фазовые превращения это процесс изменения структуры и свойств минерала без изменения его химического состава полиморфные превращения переход из аморфного состояния в кристаллическое плавление При нагревании в минерале могут происходить химические реакции разложение на части (диссоциация, дегидратация) образование новых фаз
Экзотермические эффекты Переход из аморфного состояния в кристаллическое Реакция между двумя фазами с образованием новой фазы Реакция окисления если эффект фиксируется в узком интервале температур в виде интенсивного, остроконечного и симметричного пика – большая скорость превращения (образование кристаллических фаз из тонкодисперсных продуктов распада минерала, переход из метамиктного состояния в кристаллическое)
Эндотермические эффекты Плавление Кипение Испарение Полиморфное превращение Диссоциация Дегидратация Реакция восстановления Полиморфные превращения – обычно пики с небольшой площадью, малой амплитудой и ассиметричны
Простые термограммы явление редкое! На кривых ДТА минералов может присутствовать несколько Эндо- и экзотермических эффектов. Отдельный термический эффект может быть осложнен перегибами и быть комбинацией двух или более пиков
Геометрическая обработка кривых Peak. Fit – это пакет для нелинейного анализа и выделения пиков в наборах данных, полученных при работе в области спектроскопии, хроматографии и др. Peak. Fit автоматически выделяет и обсчитывает до 100 пиков на одном наборе данных, позволяя найти функцию, наилучшим образом описывающую их распределение. · Преобразование Фурье. · Гауссова свертка. · Фильтр Савицкого-Голея. · Графическое отображение пиков. · Коррекция с учетом базовой линии. Systat Software Inc. (США)


