123.ppt
- Количество слайдов: 12
Термические методы воздействия на нефтяные пласты Выполнил: Злобин Дмитрий. Научный руководитель: к. ф- м. н , зав. кафедрой ТФ Ур. ГУПС Шевелев Александр Павлович.
Актуальность В связи с истощением активно разрабатываемых в настоящее время месторождений нефти, нефтегазодобывающие компании уделяют всё большее внимание развитию методов разработки месторождений тяжелых нефтей и природных битумов. На территории России основными районами, где сосредоточено подавляющее большинство залежей тяжелой нефти , являются Западная Сибирь (30%), Татария (35%), Пермская область (58%) , Удмуртия (83%). Тепловое воздействие на нефтяной пласт являются практически единственными методом для добычи вязких и высоковязких нефтей. Для более эффективной работы данного метода необходима модель, описывающая данный процесс. На сегодняшний день Coats K. H. , Langerheim R. H. создали такую модель, которая требует большое количество входной информации (дополнительных исследований). Поэтому необходимо разработать упрощенную модель с минимальной информацией о нефтенасыщенных породах.
Пароциклический метод. 1 -нагнетание пара 2 - паротепловая пропитка 3 - добыча
ЗАКАЧКА ТЕПЛОНОСИТЕЛЯ. Рис. 1. Схематическое представление распространения тепла при закачке в пласт пара.
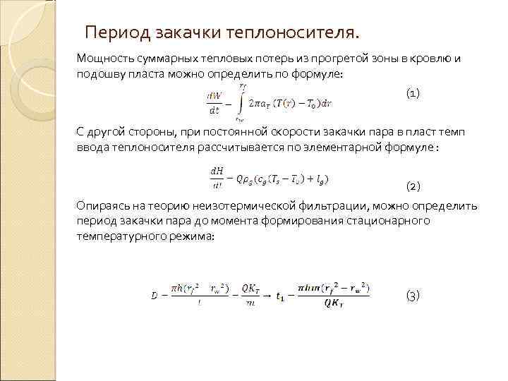
Период закачки теплоносителя. Мощность суммарных тепловых потерь из прогретой зоны в кровлю и подошву пласта можно определить по формуле: (1) С другой стороны, при постоянной скорости закачки пара в пласт темп ввода теплоносителя рассчитывается по элементарной формуле : (2) Опираясь на теорию неизотермической фильтрации, можно определить период закачки пара до момента формирования стационарного температурного режима: (3)
ПАРОТЕПЛОВАЯ ПРОПИТКА. Рис. 2. Схематическое представление конденсации пара в пластовых условиях
Время паротепловой пропитки. Перепишем (1) с учетом постоянства температуры в области парового плато. (4) С другой стороны мощность теплопотерь равна теплоте, выделяемой за счет конденсации пара: (5) Приравнивая (4) и (5), получаем дифференциальное уравнение решением которого является: (6) (7)
ДОБЫЧА НЕФТИ. Рис. 3. Схематическое представление зонального распределения нефти в призабойной зоне пласта на момент активной фазы.
Эффективное время добычи. Воспользуемся формулой, аналогичной Дюпюи с зональной неоднородностью. (8) (9) Подставляя (9) в (8), получим трансцендентное уравнение для определения падения расхода жидкости со временем за счет охлаждения призабойной зоны: (10) Данное уравнение (10) решаем итерационным методом.
Результаты расчета на примере Ярегского месторождения. Параметры пласта Нефтенасыщенная толщина, м. Параметры теплоносителя 26 Концентрация пара, %. 70 Вязкость нефти, с. Пз. 4500 Скрытая теплота, 1000 Продуктивность, 0, 039 Теплоемкость пара, 1000 Пористость 0, 26 Плотность пара, 100 Теплоемкость породы, 1500 Температура пара, К. 573 Плотность породы, 2500 Пластовая температура, К. 308 480 Коэффициент теплопередачи, . 1. 5 Производительность установки, Пластовая температура, К. 280 Депрессия при добычи, МПа. Проницаемость, 0, 570 Радиус скважины, м. 7 0, 1
Результаты расчета. Время закачки 24 суток. Время паротепловой пропитки 13 суток. Рис. 4 Динамика дебита нефти за период пароциклического воздействия на Башкирском горизонте при интервале закачки (24 суток) и времени выдержки (13 суток). ------ без воздействия.
Эффективное время добычи. Относительный накопленный дебит (QQ 0)/Q 0 0. 49 0. 47 0. 45 0. 43 0. 41 0. 39 0. 37 0. 35 0 100 200 300 400 500 600 700 800 900 Пароциклическое воздействие, сут Рис. 5 Влияние периода пароциклического воздействия на дополнительный накопленный дебит за год на одну скважину в зависимости от времени добычи (при интервалах закачки 4 суток, выдержки 7 суток), для условий Башкирского горизонта. Из рис. 5 следует, что максимальная дополнительная накопленная добыча на момент активной фазы 320 суток. ВЫВОД: Применение пароциклического метода воздействия, учитывая оптимальные параметры, позволяет увеличить дебит скважин в среднем на 30 -40%.
123.ppt