ТЕПЛООБМЕННЫЕ АППАРАТЫ.ppt
- Количество слайдов: 119
ТЕПЛООБМЕННЫЕ АППАРАТЫ ТЕПЛОВОЙ РАСЧЕТ ТЕПЛООБМЕННЫХ АППАРАТОВ 1. КЛАССИФИКАЦИЯ ТЕПЛООБМЕННЫХ АППАРАТОВ Теплообменники — это устройства, в которых теплота переходит от одной среды к другой. Передача теплоты в них происходит конвекцией, теплопроводностью; а если хоть один из теплоносителей газ, то и излучением. Теплообмен между теплоносителями является одним из наиболее важных и часто используемых в технике процессов. Например, получение пара заданных параметров в современном парогенераторе основано на процессе передачи теплоты от одного теплоносителя к другому.
В конденсаторах и градирнях тепловых электро станций, воздухоподогревателях доменных печей и многочисленных теплообменных устройствах химической промышленности основным рабочим процессом является процесс теплообмена между теплоносителями. По принципу действия тепло обменные аппараты могут быть разделены на: рекуперативные, регенеративные и смесительные. Выделяются еще теплообменные устройства, в которых нагрев или охлаждение теплоносителя осуществляется за счет внутренних источников тепла.
Рекуперативные теплообменные аппараты представляют собой устройства, в кото рых две жидкости с различными температу рами текут в пространстве, разделенном твердой стенкой. Теплообмен происходит за счет конвекции и теплопроводности стенки, а если хоть один из теплоносителей является излучающим газом, то и за счет теплового излучения. Примером таких аппаратов являются парогенераторы, подогреватели, конденсаторы, выпарные аппараты и др. Рекуператоры работают, как правило, в стационарном тепловом режиме.
Фотография рекуперативного воздухоподогревателя котла (вид снизу). На снимке видны отверстия вертикальных труб, в которых проходит горячий теплоноситель (дымовые газы). Холодный теплоноситель – нагреваемый воздух проходит в межтрубном пространстве в поперечном направлении.
Регенеративные теплообменники – это устройства, в которых горячий и холодный теп лоноситель поочередно омывают одну и ту же поверхность (массивную насадку – аккумуля тор теплоты). Сначала насадка нагревается от горячего теп лоносителя, затем отдает аккумулированную теплоту холодному теплоносителю, то есть регенераторы работают в нестационарном тепловом режиме. Примером регенератора являются воздухопо догреватели мартеновских и доменных печей.
РВП состоят из неподвижного статора и медленно вращающегося ротора. Насадка помещена во вращающийся ротор. Насадка вначале нагревается от горячего теплоносителя (газа), затем отдает аккумулированную теплоту холодному теплоносителю (воздуху). Показан пример насадки (набивки) из гофрированных металлических листов. В других РВП насадка может состоять из металлических шариков диаметром 5 10 мм, металлических сеток и других материалов, хорошо аккумулирующих теплоту.
РТО «Юнгстрем»
Так как в регенеративных и рекуперативных аппаратах процесс передачи теплоты неизбежно связан с поверхностью твердого тела, то их еще называют поверхностными. В смесительных аппаратах теплопередача осуществляется при непосредственном контакте и смешении горячей и холодной жидкостей. Типичным примером таких теплообменников являются градирни тепловых электрических станций. В градирнях вода охлаждается атмосферным воздухом. Воздух непосредственно соприкасается с водой и перемешивается с паром, возникающим из за частичного испарения воды. В этом процессе объединяются тепло и массообмен.
Деаэрационная колонка струйно-барботажного типа
В теплообменниках с внутренними источниками энергии применяются не два, как обычно, а один теплоно ситель, который отводит теплоту, выделенную в самом ап парате. Примером таких аппаратов могут служить ядерные реакторы, электронагреватели и другие устройства. Независимо от принципа действия теплообменные аппара ты, применяющиеся в различных областях техники, как правило, имеют свои специальные названия. Эти названия определяются технологическим назначением и конструк тивными особенностями теплообменных устройств. Однако с теплотехнической точки зрения все аппараты имеют одно назначение — передачу теплоты от одного теплоносителя к другому или поверхности твердого тела к движущимся теплоносителям. Последнее и определяет те общие положения, которые лежат в основе теплового расчета любого теплообменного аппарата.
2. ОСНОВНЫЕ ПОЛОЖЕНИЯ И УРАВНЕНИЯ ТЕПЛОВОГО РАСЧЕТА Тепловые расчеты теплообменных аппаратов могут быть проектными и поверочными. Проектные (конструктивные) тепловые расчеты выполняют ся при проектировании новых аппаратов, целью расчета явля ется определение поверхности теплообмена. Поверочные тепловые расчеты выполняются в случае, если известна поверхность нагрева теплообменного аппарата и требуется определить количество переданного тепла и конечные температуры рабочих жидкостей. Тепловой расчет теплообменных аппаратов сводится к совместному решению уравнений теплового баланса и теплопередачи. Эти два уравнения лежат в основе любого теплового расчета. Уравнения теплового баланса и теплопередачи, будучи едины ми по существу, различны в деталях в зависимости от типа рас сматриваемого теплообменника (рекуперативный, регенератив ный или смесительный). Рассматривается стационарный режим работы теплообмен ника.
РЕКУПЕРАТИВНЫЕ АППАРАТЫ 1. Основные положения теплового расчета. Тепловой расчет теплообменного аппарата может быть конструкторским, целью которого является определение площади поверхности теплообмена, и поверочным, при котором устанавливается ре жим работы аппарата и определяются конечные температуры теплоносителей. В обоих случаях (проектном и поверочном) основными расчетными уравнениями являются: уравнение теплопередачи Q = k. F(t 1 — t 2) (1) и уравнение теплового баланса Q 1 = Q 2 + Q,
где Q 1 = G 1 i 1 = G 1 cp 1 t 1 = G 1 cp 1 (t 1 — t 1) (2) — количество теплоты, отданное горячим теплоносителем; Q 2 = G 2 i 2 = G 2 cp 2 t 2 = G 2 cp 2 (t 2 — t 2) — количество теплоты, воспринятое холодным тепло носителем; Q — потери теплоты в окружающую среду; G 1, G 2 — массовые расходы горячего и холодного теплоносителей; t 1, t 2 — изменение энтальпии теплоносителей; cp 1, cp 2 — удельные теп лоемкости теплоносителей при постоянном давлении; t 1, t 1 — температуры горячего теплоносителя на входе и выходе из аппарата; t 2, t 2 — температуры холодного теплоносителя на входе и выходе его из аппарата.
При выводе расчетных формул теплопередачи было принято, что в данной точке или сечении теплообменного устройства температура рабочей жидкости постоянна. Однако это положение для всей поверхности справедливо приближенно лишь при кипении жидкости и конденсации паров. В общем случае температура рабочих жидкостей в теплообменниках изменяется: горячая охлажда ется, а холодная нагревается. Вместе с этим из меняется и температурный напор между ними ti = (t 1—t 2)i. В таких условиях уравнение теплопере дачи (1) применимо лишь в дифференциальной форме к элементу поверхности d. F, а именно:
Уравнение теплопередачи, Вт: , где - средняя разность температур между теплоносителями, К; F – поверхность теплопередачи, м 2; коэффициент теплопередачи, Вт/(м 2 К); коэффициенты конвективной теплоотдачи со стороны горячего и холодного теплоносителей, Вт/(м 2 К); толщина стенки теплообменника, м; теплопроводность стенки теплообменника, Вт/(м. К).
Общее количество теплоты, переданное через всю поверхность, определяется интегралом этого выражения (3) Это и есть расчетное уравнение теплопередачи. Здесь t — среднее значение температурного напора по всей поверхности нагрева. В тепловых расчетах важное значение имеет величина, называемая водяным эквивалентом, W, Дж/(с K), Вт/K: (4) где G = wf — массовый расход теплоносителя; w — скорость теплоносителя; — плотность теплоносителя; f — площадь сечения канала.
Если величину W ввести в уравнение теплового баланса (2), то оно принимает вид: откуда (5) Последнее означает, что отношение изменений температур рабочих жидкостей обратно пропорционально отношению их водяных эквивалентов. Такое соотношение справедливо как для всей поверхности нагрева F, так и для каждого ее элемента d. F, т. е. (6) где dt 1 и dt 2 — изменения температуры рабочих жидкостей на элементе поверхности. Характер изменения температуры рабочих жидкостей вдоль поверхности нагрева зависит от схемы их движения и соотношения величин W 1 и W 2. Если в теплообменном аппарате горячая и холодная жидкости протекают параллельно и в одном направлении, то такая схема движения называется прямотоком (рис. 1, а).
Рис. 1. Схемы движения рабочих жидкостей в теплообменниках. Если жидкости протекают параллельно, но в прямо противопо ложном направлении, — противотоком (рис. 1, б). Если жидкос ти протекают в перекрестном направлении, — перекрестным током (рис. 1, в). Помимо таких простых схем движения, на прак тике осуществляются и сложные: одновременно прямоток и про тивоток (рис. 1, г), многократно перекрестный ток, (рис. 1, д—ж) и т. д.
Прямоток – это когда оба теплоносителя движутся параллельно, в одном направлении.
Противоток – это когда оба теплоносителя движутся параллельно, в противоположных направлениях.
Сложный ток это когда теплоносители движутся то в прямотоке, то в противотоке.
Перекрестный ток
В зависимости от того, осуществляется ли прямоток или противо ток и W 1 больше или меньше, чем W 2, получаются четыре харак терные пары кривых изменения температуры вдоль поверхности нагрева, представ ленные на рис. 2. Здесь по осям абсцисс отло жена площадь поверхности нагрева F, а по осям ординат — тем пература рабочих жидкостей. Рис. 2. Характер изменения температур рабочих жидкостей при прямотоке (а) и противотоке (б)
В соответствии с уравнением (5) на графиках большее изменение температуры t' — t" = t получается для той жидкости, у которой значе ние величины W меньше. Из рассмотрения графиков следует, что при прямотоке конечная температура холодной жидкости t 2 всегда ниже конечной температуры горячей жидкости t 1. При противотоке же конечная температура холодной жидкости t 2 может быть выше конечной температуры горячей t 1. Следовательно, при одной и той же начальной температуре холодной жидкости противотоке ее можно нагреть до более высокой температуры, чем при прямотоке.
Температурный напор вдоль поверхности прямотоке изме няется сильнее, чем при проти вотоке. Вместе с тем среднее значение темпера турного напора при противотоке больше, чем при прямотоке. За счет только этого фактора при противотоке теплообменник получается компактнее [уравнение (3)]. Однако если температу ра хотя бы одной из рабочих жидкостей постоян на, то среднее значение температурного напора независимо от схемы движения оказывается од ним и тем же. Так именно получается при кипе нии жидкостей и при конденсации паров, либо когда расход одной рабочей жидкости настолько велик, что ее температура изменяется очень мало.
2. Средний температурный напор. При выводе формулы осреднения температурного напора рассмотрим простейший теплообменный аппарат, работающий по схеме прямотока. Рис. 3. К выводу формулы осреднения температурного напора.
Количество теплоты, передаваемое в единицу времени от горячей жидкости к холодной через элемент поверхности d. F (рис. 3), определяется уравнением (а) При этом температура горячей жидкости понизится на dt 1, а холодной повысится на dt 2. Следовательно, (б) откуда (г) (в) Изменение температурного напора при этом (д) где т = 1/W 1 + 1/W 2
Подставляя в уравнение (д) значение d. Q из уравнения (а), получаем: (е) Обозначим (t 1— t 2) через t и произведем разделение переменных: (ж) Если значения т и k постоянны, то, интегрируя уравнение (ж) получаем: или (з)
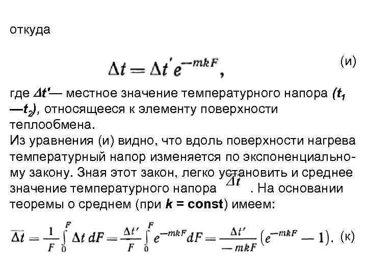
откуда (и) где t'— местное значение температурного напора (t 1 —t 2), относящееся к элементу поверхности теплообмена. Из уравнения (и) видно, что вдоль поверхности нагрева температурный напор изменяется по экспоненциально му закону. Зная этот закон, легко установить и среднее значение температурного напора . На основании теоремы о среднем (при k = const) имеем: (к)
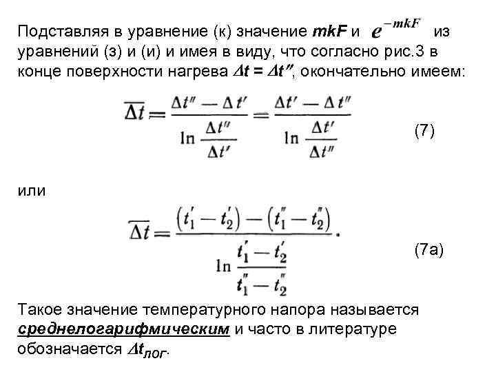
Подставляя в уравнение (к) значение mk. F и из уравнений (з) и (и) и имея в виду, что согласно рис. 3 в конце поверхности нагрева t = t , окончательно имеем: (7) или (7 а) Такое значение температурного напора называется среднелогарифмическим и часто в литературе обозначается t. ЛОГ.
Точно таким же образом выводится формула осреднения температурного напора и для противотока. Отличие лишь в том, что в правой части уравнения (г) следует поставить знак минус, и поэтому здесь т = 1/W 1 — 1/W 2. Окончательная формула для среднего логарифмического температурного напора при противотоке имеет вид: (8) При равенстве величин W 1 и W 2 в случае противотока (т = 0) из уравнения (и) имеем: t = t'. В этом случае температурный напор по всей поверхности постоянен: (л) Формулы (7) и (8) можно свести в одну, если независимо от начала и конца поверхности через tб обозначить больший, а через t. М меньший температурные напоры между рабочими жидкостями.
Тогда окончательная формула среднелогарифмического температур ного напора для прямотока и противотока принимает вид: (9) Вывод формул для среднелогарифмического температурного напора сделан в предположении, что расход и теплоемкость рабочих жидкос тей, а также коэффициент теплопередачи вдоль поверхности нагрева остаются постоянными. Так как в действительности эти условия выпол няются лишь приближенно, то и вычисленное по формулам (7), (8) или (9) значение также приближенно. В тех случаях, когда температура рабочих жидкостей вдоль поверхнос ти нагрева изменяется незначительно, средний температурный напор можно вычислить как среднеарифметическое из крайних напоров t' и t": (10) Среднеарифметическое значение температурного напора всегда больше среднелогарифмического. Но при t"/ t' > 0, 6 они отличаются друг от друга меньше чем на 3%. Такая погрешность в технических расчетах вполне допустима.
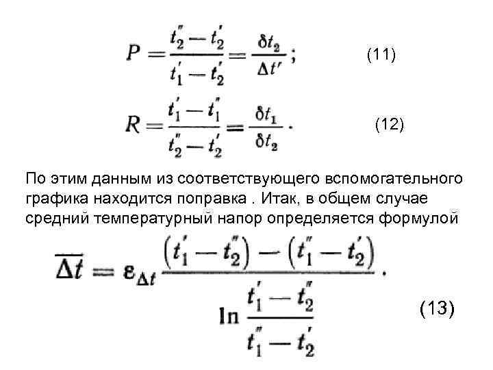
Для аппаратов с перекрестным и смешанным током рабочих жидкостей задача об усреднении температурного напора отличает ся сложностью математических выкладок. Поэтому для наиболее часто встречающихся случаев результаты решения обычно пред ставляются в виде графиков. При помощи их расчет среднего температурного напора произ водится следующим образом. Сначала по формуле (8) определяется среднелогарифми ческий температурный напор как для чисто противоточных аппаратов. Затем вычисляются вспомогательные величины Р и R:
(11) (12) По этим данным из соответствующего вспомогательного графика находится поправка. Итак, в общем случае средний температурный напор определяется формулой (13)
Поправка на токи теплоносителей 2, 0
Пример 1 В холодильной установке необходимо охладить жидкость, расход которой G 1 = 275 кг/ч, от t 1' = 120°С до t 1" = 50°С. Тепло емкость жидкости ср1 = 3, 05 к. Дж/(кг∙К). Для охлаждения используется вода с t 2' = 10°С. Расход охлаждающей воды G 2 = 1100 кг/ч. Теплоемкость воды ср2 = 4, 19 к. Дж/(кг∙К ). Определить площадь поверх ности нагрева при прямотоке и противо токе, если k = 1000 Вт/(м 2∙К)
Рассчитываем величины W 1 и W 2: /K /K Подставляя их в уравнение (5), получаем конечную температуру воды
По формуле (7 а) определим среднюю разность температур при прямотоке При противотоке по формуле (8) получим
Количество переданной теплоты определяется по уравнению (2): Имея значения Q и по формуле (1) можно определить искомые площади поверхности нагрева:
3. Коэффициент теплопередачи. При расчете теплооб менных аппаратов возникают трудности с определением значения коэффициента теплопередачи k. Эти затрудне ния в основном определяются изменением температуры рабочих жидкостей и сложностью геометрической конфигу рации поверхности теплообмена. Точно учесть влияние этих факторов очень трудно, поэтому практически опреде ление значения коэффициента теплопередачи произво дится по характерным формулам. Специфические же осо бенности процесса теплообмена в рассчитываемых аппа ратах учитываются при выборе значений коэффициентов теплоотдачи а, которые входят в формулу для коэффици ента теплопередачи. При расчете k в первую очередь необходимо произвести анализ частных термических сопротивлений, и если возможно, то следует произвести упрощение расчетной формулы.
Далее необходимо учитывать влияние на коэффици ент теплопередачи изменения температуры рабочих жидкостей. Большей частью такой учет сводится к отнесению коэффициентов теплоотдачи к средним температурам рабочих жидкостей. Для жидкости с большим водяным эквивалентном средняя температура берется как среднеарифметическое из крайних значений, например, tб = 0, 5 (t б + t б ). При этом для другой жидкости, с меньшим водяным эквивалентом, средняя температура определяется из соотношения . Здесь является сред нелогарифмическим температурным напором; знак « —» применяется в тех случаях, когда tб означает температуру горячей жидкости, а знак «+» в тех слу чаях, когда tб означает температуру холодной жидкости.
Иногда вычисление коэффициента теплопередачи произво дят по температурам рабочих жидкостей в начале и в конце поверхности нагрева. Если полученные значения k' и k" друг от друга отличаются не очень сильно, то среднеарифмети ческое из них принимается за среднее значение k, а именно: (14) В большинстве практических случаев такое осреднение является достаточным. В случае же сильного расхождения между собой значений k' и k" необходимо разделить поверх ность нагрева на отдельные участки, в пределах которых коэффициент теплопередачи изменяется незначительно, и для каждого такого участка расчет теплопередачи произво дить раздельно.
Так же поступают и в тех случаях, когда резко меняют ся условия омывания поверхности нагрева рабочей жидкостью, например, в нижней части поверхности нагрева поперечное омывание, в средней — продоль ное и в верхней — снова поперечное. Если при этом температура рабочей жидкости изменяется незначи тельно, то применяется осреднение: (15) где F 1, F 2 и F 3 — отдельные участки площади поверх ности нагрева; k 1, k 2 и k 3 — средние значения коэф фициента теплопередачи на этих участках.
4. Расчет конечной температуры рабочих жидкостей. Выше конечной целью теплового расче та являлось определение площади поверхности нагрева и основных размеров теплообменника для его дальнейшего конструирования. Предположим теперь, что теплообменник уже имеется или по край ней мере спроектирован. В этом случае целью тепло вого расчета является определение конечных температур рабочих жидкостей. Это — так называемый поверочный расчет. При решении такой задачи известными являются следующие величины: площадь поверхности нагрева F, коэффициент теплопередачи k, величины W 1 и W 2 и начальные температуры t 1 и t 2, а искомыми: конеч ные температуры t 1 и t 2 и количество переданной теплоты Q.
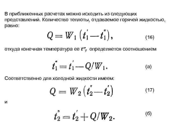
В приближенных расчетах можно исходить из следующих представлений. Количество теплоты, отдаваемое горячей жидкостью, равно: (16) откуда конечная температура ее t 1 определяется соотношением (а) Соответственно для холодной жидкости имеем: (17) и (б)
Если принять, что температуры рабочих жидкостей меняются по линейному закону, то (в) Вместо неизвестных t 1 и t 2 подставим их значения из уравнения (а) и (б), тогда получим: (г)
Произведя дальнейшее преобразование, получим: (д) откуда окончательно получаем: (18) Зная количество переданной теплоты Q, очень просто по формулам (а) и (б) определить и конечные температуры рабочих жидкостей t 1 и t 2. Приведенная схема расчета хотя и проста, однако применима лишь для ориентировочных расчетов и в случае небольших изменений температур жидкостей. В общем же случае конечная температура зависит от схемы движения рабочих жидкостей. Поэтому для прямотока и противотока приводится вывод более точных формул.
а) Прямоток. Выше было показано, что температур ный напор изменяется по экспоненциальному закону (19) Имея в виду, что и что в конце поверхности нагрева t = t 1 — t 2, подставим эти значения в уравнение (19) (20) Однако это уравнение дает лишь разности температур.
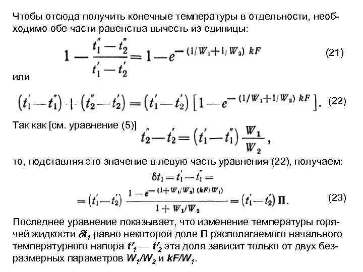
Чтобы отсюда получить конечные температуры в отдельности, необ ходимо обе части равенства вычесть из единицы: (21) или (22) Так как [см. уравнение (5)] то, подставляя это значение в левую часть уравнения (22), получаем: (23) Последнее уравнение показывает, что изменение температуры горя чей жидкости t 1 равно некоторой доле П располагаемого начального температурного напора t 1 — t 2 эта доля зависит только от двух без размерных параметров W 1/W 2 и k. F/W 1.
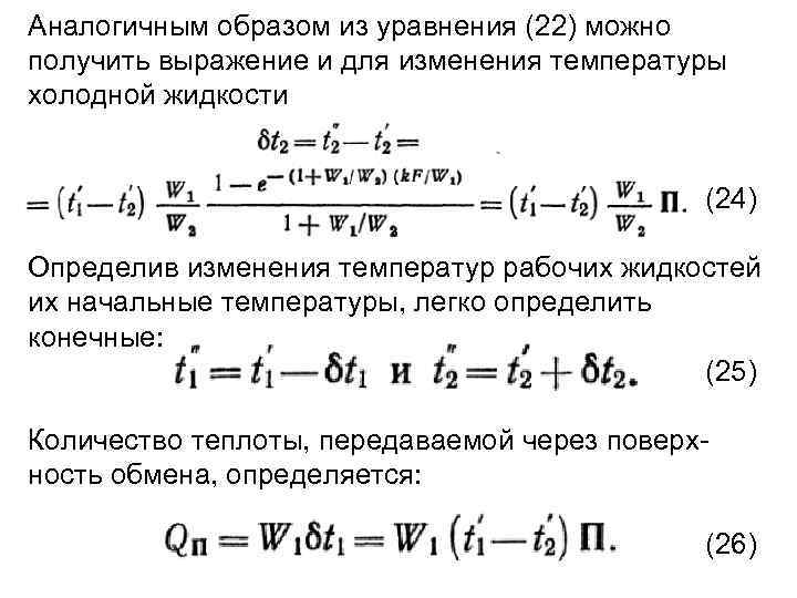
Аналогичным образом из уравнения (22) можно получить выражение и для изменения температуры холодной жидкости (24) Определив изменения температур рабочих жидкостей их начальные температуры, легко определить конечные: (25) Количество теплоты, передаваемой через поверх ность обмена, определяется: (26)
Значение функции П = f(W 1/W 2, k. F/W 1) приведено на рис. 4. Формулы (24) — (26) могут быть применены и для расчета промежуточных значений температуры рабочих жидкостей и количества теплоты. В этом случае в расчетные формулы вместо F надо подставить значение Fx. Рис. 4. П = f(W 1/W 2, k. F/W 1) — вспомогательная функция для расчета конечной температуры при прямотоке.
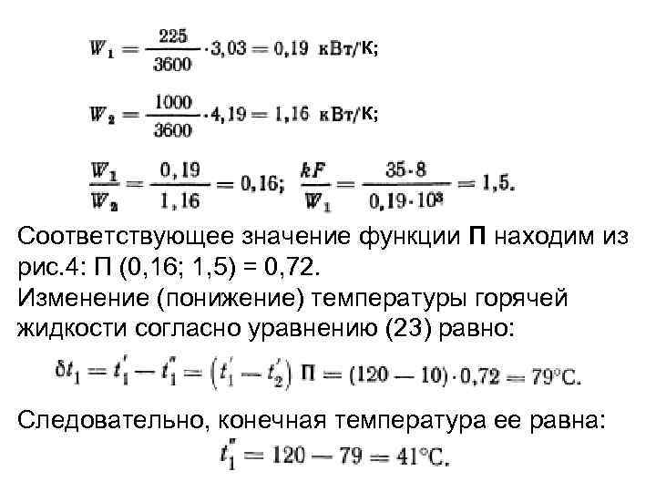
Пример 2. Имеется водяной холодильник с площадью поверхности нагрева F = 8 м 2. Определить конечные температуры жидкостей и количество передаваемой теплоты Q, если заданы следующие величины: G 1 = = 225 кг/ч; ср1 = 3, 03 к. Дж/(кг К) и t 1' = 120°С. Для охлаждения в распоряжении имеется вода с расходом G 2 = 1000 кг/ч при температуре t 2' = = 10°С. Теплоемкость воды ср2 = 4, 19 к. Дж/(кг∙К). Коэффициент теплопередачи k = 35 Вт/(м 2∙K).
К; К; Соответствующее значение функции П находим из рис. 4: П (0, 16; 1, 5) = 0, 72. Изменение (понижение) температуры горячей жидкости согласно уравнению (23) равно: Следовательно, конечная температура ее равна:
Количество переданной теплоты определится по уравнению (26): Изменение температуры холодной жидкости определяется по уравнению (24). Но это изменение можно также определить и из соотношения Q = W 2 (t 2 — t 2), откуда t 2 — t 2 = Q/W 2= 15 000/1160 = 13, 9°С и t 2 = 10+ 13, 9= 23, 9°С.
б) Противоток. Для противотока расчетные формулы выводятся так же, как и для прямотока. Окончательно они имеют вид: (27) (28) (29)
В частном случае, когда W 1 IW 2 = 1, т. е. W 1 = W 2 = W формулы (27) — (29) принимают вид: (30) (31) (32) Значение функции Z = f(W 1/W 2, k. F/W 1) приведено на рис. 5.
Рис. 5. Z = f(W 1/W 2, k. F/W 1) — вспомогательная функция для расчета конечной температуры при противотоке. Для расчета промежуточных значений температуры рабочих жидкостей и количества переданной теплоты в формулах (30) — (32) значение F заменяется на Fx; в формулах же (27) — (29) такая замена производится в числителе, а в знаменателе остается значение полной поверхности F.
Пример 3. Если взять тот же теплообменник, который был рассмотрен в условиях прямотока, и допустить, что условия теплопередачи остаются без изменения [k =35 Вт/(м 2∙K)], то получим соотношения: W 1 = 190 Вт/K; W 2 = 1160 Вт/K; W 1/W 2 = 0, 16; k. F/W 1 = 1, 5. Из рис. 5 находим значение функции Z: Z(0, 16; 1, 5) = 0, 75. Изменение температуры горячей жидкости по уравнению (27) равно: Конечная температура ее
Изменение температуры холодной жидкости по уравнению (28): Конечная температура ее Количество переданной теплоты определяется по уравнению (29): Таким образом, в случае противотока в теплообменнике происходит более глубокое охлаждение горячей жидкости.
в) Сравнение прямотока с противотоком. Чтобы выявить преимущество одной схемы перед другой, достаточно сравнить количество передаваемой теплоты при прямотоке и противотоке при равенстве прочих условий. Для этого необходимо уравнение (26) разделить на уравнение (29). В результате этого действия мы получаем новую функцию тех же двух безразмерных аргументов характер изменения которой показан на рис. 6. Рис. 6. QП/QZ = f(W 1/W 2; k. F/W 1) — сравнение прямотока и противотока.
Из рисунка следует, что схемы можно считать равноценными в том случае, если величины W 1 и W 2 обеих жидкостей значительно отличаются друг от друга (при W 1/W 2 < 0, 05 и при W 1/W 2 > 10) или если значение параметра k. F/W 1 (либо k. F/W 2) мало. Первое условие равнозначно тому, что изменение температуры одной жидкости незначительно по сравнению с изменением температуры другой. Далее, по скольку k. F/W 2 = t 2/ t, второе условие соответствует случаю, когда средний температурный напор значительно превышает изменение температуры рабочей жидкости.
Во всех остальных случаях при одной и той же по верхности нагрева и одинаковых крайних темпе ратурах теплоносителей при прямотоке передается меньше теплоты, чем при противотоке. Поэтому с теплотехнической точки зрения всегда следует отдавать предпочтение противотоку, если какие либо другие причины (например, конструк тивные) не заставляют применять прямоток. При этом следует иметь в виду, что при противотоке создаются более тяжелые температурные условия для металла, ибо одни и те же участки стенок теплообменника с обеих сторон омывают ся рабочими жидкостями с наиболее высокой температурой.
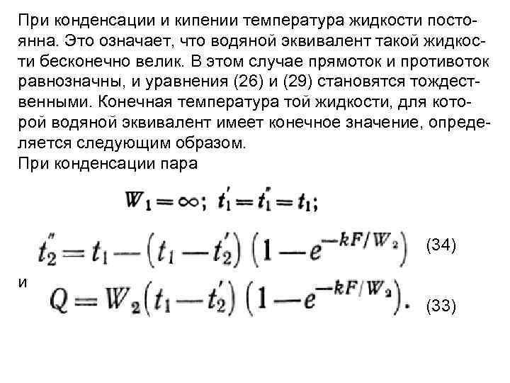
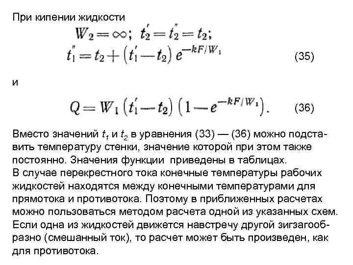
При конденсации и кипении температура жидкости посто янна. Это означает, что водяной эквивалент такой жидкос ти бесконечно велик. В этом случае прямоток и противоток равнозначны, и уравнения (26) и (29) становятся тождест венными. Конечная температура той жидкости, для кото рой водяной эквивалент имеет конечное значение, опреде ляется следующим образом. При конденсации пара (34) и (33)
При кипении жидкости (35) и (36) Вместо значений t 1 и t 2 в уравнения (33) — (36) можно подста вить температуру стенки, значение которой при этом также постоянно. Значения функции приведены в таблицах. В случае перекрестного тока конечные температуры рабочих жидкостей находятся между конечными температурами для прямотока и противотока. Поэтому в приближенных расчетах можно пользоваться методом расчета одной из указанных схем. Если одна из жидкостей движется навстречу другой зигзагооб разно (смешанный ток), то расчет может быть произведен, как для противотока.
5. Влияние тепловых потерь и проницаемости стенок. Все вышеприведенные формулы справед ливы для случая, когда тепловые потери во внеш нюю среду равны нулю. В действительности они всегда имеются. Учесть их влияние можно, однако расчетные формулы при этом становятся достаточ но сложными. Поэтому для учета влияния тепловых потерь в практике обычно применяется приближенный метод, который состоит в следующем. Тепловые потери горячей жидкости вызывают более сильное падение ее температуры. Это равносильно случаю, когда теплоотдающая жидкость в аппарате без потерь в окружающую среду имела бы меньшее значение водяного эквивалента.
Поэтому влияние потерь в окружающую среду можно учесть, изменив водяной эквивалент теплоотдающей жидкости в тепловом аппарате таким образом, чтобы в последнем происходило такое же понижение темпе ратуры, как и при потоке с действительным водяным числом при наличии тепловых потерь. Тепловые поте ри со стороны холодной жидкости оказывают обрат ное влияние, они уменьшают повышение температу ры жидкости, что приводит к кажущемуся увеличению ее водяного эквивалента. Наличие присоса наружного холодного воздуха оказы вает такое же влияние, как и внешняя потеря теплоты. Присосанный воздух на горячей стороне понижает температуру жидкости (газа) точно так же, как если бы теплообменный аппарат был абсолютно непроница ем, но жидкость имела бы меньшее значение водяно го эквивалента.
Присос воздуха на холодной стороне понижает тем пературу холодной жидкости, что равносильно уве личению значения водяного эквивалента. Если потеря теплоты составляет р % к общему коли честву передаваемой теплоты, то вместо действи тельного значения W в расчетные формулы следует подставить значение W , которое определяется следующим образом: (37) Знак «—» берется для горячей, а знак «+» для холодной жидкости. При таком способе учета внешних тепловых потерь все приведенные выше формулы для расчета конечных температур можно принять без какого либо изменения.
5. МЕТОДЫ ОПРЕДЕЛЕНИЯ ТЕМПЕРАТУР ПОВЕРХНОСТИ ТЕПЛООБМЕНА Для тех случаев, когда известно распреде ление теплового потока по поверхности теплообмена, расчет температуры поверх ности можно вести по формулам теплопе редачи. Однако в большинстве практичес ких случаев удобнее представить расчет ные формулы в другом виде.
Для плоской стенки из уравнений (а) (в) (б) можно получить из совместного решения (а) и (б) выразить
Решив совместно уравнения (г) и (д) относительно неизвестной температуры t. С 1 или t. C 2, получим: (А) (Б)
Полученные формулы справедливы для расчета температур и на многослойной поверхности теплообмена. В этом случае для плоских стенок в формулы (А) и (Б) подставляются — полная толщина многослойной стенки и — эквивалент ный коэффициент теплопроводности многослой ной стенки. Если тепловым сопротивлением стенки / можно пренебречь ( 0) или ( ), то формулы (А) и (Б) принимают вид: (В)
Для стенок с любым термическим сопротивлением расчет по формуле (В) даст среднюю температуру стенки. Для тонких цилиндрических стенок (d 2/d 1 < 2) справедливы соотношения где F 1 — поверхность со стороны первичного теплоносителя; Fcp — средняя поверхность стенки, равная (F 1+F 2)/2; F 2 — поверхность со стороны вторичного тепло носителя. Аналогично, как и для плоской стенки, найдем: (Г) (Д)
Если стенка многослойная, то в формулах (Г) и (Д) подстав ляет — полную толщину стенки и — эквивалентный коэффициент теплопроводности. В общем случае расчет температуры на поверхности цилиндрической стенки ведут по следующим формулам: (Е) (Ж) Если стенка трубы многослойная, то вместо нужно подставлять в формулы (Е) и (Ж) эквивалентный коэффици ент теплопроводности; F 1, F 2 — соответственно поверхности, непосредственно соприкасающиеся с теплоносителями.
ТЕПЛООБМЕННЫЕ РЕГЕНЕРАТИВНЫЕ И СМЕСИТЕЛЬНЫЕ АППАРАТЫ 1. Регенеративные аппараты. Регенеративными называются такие теплообменные аппараты, в которых процесс теплопередачи от горячего теплоносителя к холодному во времени разделяется на два периода. В течение первого периода через аппарат протекает горя чий теплоноситель, теплота которого передается стен кам и в них аккумулируется. При этом теплоноситель охлаждается, а стенки аппарата нагреваются — это так называемый период нагревания. В течение второго периода через аппарат протекает холодный теплоноси тель, который отнимает аккумулированную в стенках теплоту. При этом теплоноситель нагревается, а стенки охлаждаются — это период охлаждения.
Таким образом, в регенеративных аппаратах горячий и холод ный теплоносители протекают в одном и том же канале и попе ременно омывают одну и ту же поверхность нагрева. В регене ративных аппаратах процесс теплопередачи нестационарен. По мере нагревания и охлаждения температура стенки меня ется. О характере ее изменения за период охлаждения дают представление кривые на рис. 7. Рис. 7. Изменение распределения температуры в стенке регенерато ра за период охлаждения.
На рис. 8 приведены кривые изменений температуры tc некото рого участка поверхности за периоды нагревания и охлажде ния. Вместе с изменением температуры стенки, конечно, изме няется во времени и температура жидкости (за исключением температуры ее на входе в аппарат). Кроме изменения во вре мени все температуры в регенераторах изменяются также и вдоль поверхности нагрева. Рис. 8. Характер изменения температуры поверхности насадки регенератора (температурное кольцо) за период нагревания tcl и период охлаждения tc 2.
Пусть имеется регенератор для подогрева воздуха: внутренняя насадка для ак кумуляции теплоты состоит из кирпича и образует прямые каналы (рис. 9, а). Рис. 9. Характер изменения в регенераторах температур рабочих жидкостей t 1 и t 2 и поверхности нагрева tс в пространстве и во времени. Горячие газы движутся сверху вниз, а холодный воздух — снизу вверх. Кривые изменений температур как во времени, так и вдоль поверхности приведены на рис. 9, б. Температура газов t 1 в начале периода нагревания представляется кривой 3, в конце периода — кривой 1 и средняя за период нагревания — кри вой 2. Температура поверхности tc в конце периода нагревания и начале пери ода охлаждения представляется кривой 4, в начале периода нагревания и кон це периода охлаждения — кри вой 7, средняя за период нагревания c 1 — кри t вой 5, средняя за период охлаждения tc 2 — кривой 6. Температура воздуха t 2 в начале периода охлаждения представляется кривой 8, в конце периода — кри вой 10, средняя за период охлаждения — кривой 9.
При таком сложном распределении температур и измене нии температурного напора во времени и пространстве точный тепловой расчет регенеративных аппаратов весь ма затруднителен. Однако если пользоваться средними температурами за цикл (рис. 10), то тепловой расчет реге неративных аппаратов можно свести к расчету рекупера тивных, основы которого были рассмотрены выше. Рис. 10. Сопоставление процессов теплопередачи в рекуперативных (а) и регенеративных (б) теплооб менниках.
При этом в качестве расчетного интервала времени берется дли тельность цикла 0 = 1 + 2 и уравнение теплопередачи принимает вид: (38) где k. Ц — коэффициент теплопередачи определяется выражением (39) где 1 — суммарный коэффициент теплоотдачи за период нагрева ния (с учетом излучения газов); 2 — суммарный коэффициент теп лоотдачи за период охлаждения; 1 и 2 — период нагревания и ох лаждения; к — поправочный коэффициент, учитывающий то обсто ятельство, что средние температуры поверхности за период нагре вания t. C 1 и период охлаждения t. C 2 не равны между собой, к=1—(t. C 1— t. C 2) /( t 1— t 2); обычно значение к 0, 8. Регенераторы, для которых к = 1, называются идеальными.
Дальнейший расчет регенераторов может быть произведен по формулам, выведенным выше для рекуперативных теплооб менных аппаратов. Регенеративные аппараты применяются главным образом в таких отраслях промышленности, где температура уходящих газов высока и требуется высокий подогрев воздуха (напри мер, доменное, мартеновское, коксовальное, стеклоплавиль ное и другие производства). В качестве аккумулирующей на садки обычно берется шамотный или силикатный кирпич, ко торый укладывается или в виде сплошных каналов, или с про межутками в коридорном порядке, или с промежутками в шах матном порядке, кроме того, в качестве насадки применяются металлические листы, алюминиевая фольга и пр. Работа регенераторов зависит от многих факторов, в частнос ти, от толщины насадки, ее теплопроводности и аккумулирую щей способности, от длительности периодов, температуры жидкостей, степени засорения и др. Длительность периодов бывает различной — от нескольких минут до нескольких часов.
Наиболее часто 1 = 2 = 0, 5 ч ( 0 = 1 ч). Для выбора толщины на садки также имеются широкие возможности, но для каждого аппа рата имеется своя наивыгоднейшая толщина; для обыкновенных силикатных регенераторов с получасовым переключением наибо лее благоприятной является толщина кладки 40— 50 мм. В практических расчетах коэффициент теплопередачи цикла иног да определяется из соотношения (40) где с — теплоемкость; — плотность; — коэффициент теплопро водности; — толщина кирпича. Коэффициент теплоотдачи соприкосновением для дымовых газов и воздуха при движении их в коридорной насадке может быть определен по формуле (41) где 0 — скорость газа или воздуха при нормальных условиях (0°С и p 1, 01 105 Па); d — диаметр канала.
В случае шахматного размещения насадки коэффи циент теплоотдачи на 16% выше, чем по формуле (41). Для суммарного коэффициента теплоотдачи необходимо еще определить значение коэффициента теплоотдачи излучением. В действительных условиях коэффициент теплопере дачи может изменяться вследствие наличия догора ния газов в регенераторах, засорения их летучей зо лой и др. Очень большое влияние на работу аппара тов оказывает также неравномерное распределение газов и неполное омывание поверхности нагрева. На электростанциях регенеративный принцип тепло передачи нашел применение в виде воздухоподогре вателя, который одной своей половиной соединяется с газоходом, а другой — с воздухопроводом.
Аккумулирующая насадка здесь собирается из профильных железных листов с узкими прохода ми для газов и воздуха и монтируется так, что может вращаться. Через одну часть насадки про текают горячие газы (период нагревания), через другую — холодный воздух (период охлажде ния). Вследствие вращения насадка непрерывно перемещается; та часть, которая в настоящий момент нагревается газом, в следующий момент передвигается в воздушный поток и охлаждает ся. Таким образом, устройством вращающейся насадки в воздухонагревателе оригинально раз решен вопрос одновременного и непрерывного движения воздуха и газов через один и тот же регенеративный аппарат.
6. ТЕПЛОВОЙ РАСЧЕТ РЕГЕНЕРАТИВНЫХ ТЕПЛООБМЕННЫХ АППАРАТОВ Поверхность регенеративных теплообменников попере менно омывается то первичным ( «горячим» ), то вторич ным ( «холодным» ) теплоносителем. Следовательно, по верхность теплообмена таких теплообменников попеременно является тепловоспринимающей и теплоотдающей. Время, за которое происходит нагревание насадки и охлаждение первичного теплоносителя 1, называется периодом нагрева, а время, за которое происходит охлаж дение насадки и нагревание вторичного теплоносителя 2, называется периодом охлаждения. Время, за которое происходят нагрев и охлаждение насадки, называют пол ным циклом или периодом. Обозначим время полного цикла через ПЕР
В общем случае период нагревания и охлаждения мо жет быть различной продолжительности. В отличие от рекуператоров регенераторы работают в условиях не стационарного теплового процесса, т. е. происходит изменение во времени как температуры стенки в период нагревания и охлаждения, так и температуры теплоно сителей. В этом одна из трудностей создания теории тепловых расчетов регенераторов. В на стоящее время для практических расчетов используют различные приближенные методы. Особенности расчета заключаются в том, что все рас четы приходится вести по средним характеристикам за период (цикл). Тепловой поток относится не к едини це времени, а берется за период. Следовательно, Q — количество тепла, переданное в период первичного или вторичного теплоносителя на единицу поверхности за период, Дж/(м 2 период).
В основу теплового расчета положены те же уравнения, что и при расчете рекуператоров. Уравнение теплового баланса практически не отличается от уравнения для рекуператоров, а уравнение теплопередачи имеет вид: где k. П — коэффициент теплопередачи за период нагре вания и охлаждения, Дж/(м 2 К период); — средняя температура первичного теплоносителя за период нагревания; — средняя температура вторичного теплоносителя за период охлаждения; Q измеряется в Дж/(м 2 период). Из уравнения (46) следует, что при прохождении по верхности теплообмена все трудности расчета концент рируются на вычислении коэффициента теплопередачи.
Расчет коэффициента теплопередачи. Количество тепла, которое будет передаваться к единице поверхности в период нагревания насадки, Дж/(м 2 период). где 1—суммарный коэффициент теплоотдачи за период нагре вания; 1 – продолжительность периода нагревания; — средняя температура первичного теплоносителя в данном сече нии за период нагревания; — средняя температура поверх ности в данном сечении за период нагревания. Количество теплоты, которая будет передаваться к «холосто му» (вторичному) теплоносителю за период охлаждения, 2 —суммарный коэффициент теплоотдачи за период охлажде ния; — средняя температура поверхности в данном сечении за период охлаждения; — средняя температура вторичного теплоносителя за период охлаждения; 2 —продолжительность периода охлаждения.
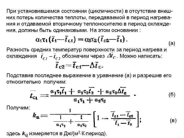
При установившемся состоянии (цикличности) в отсутствие внеш них потерь количества теплоты, передаваемой в период нагрева ния и отдаваемой вторичному теплоносителю в период охлажде ния, должны быть одинаковыми. На этом основании : (а) Разность средних температур поверхности за период нагрева и охлаждения обозначим через . Можно написать: Подставив последнее выражение в уравнение (а) и разрешив его относительно получим: (б) Получим: (в) здесь k. Ц измеряется в Дж/(м 2 К период).
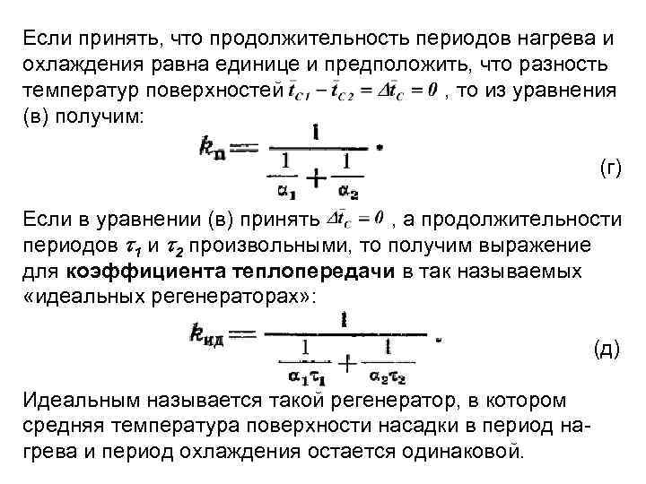
Если принять, что продолжительность периодов нагрева и охлаждения равна единице и предположить, что разность температур поверхностей , то из уравнения (в) получим: (г) Если в уравнении (в) принять , а продолжительности периодов 1 и 2 произвольными, то получим выражение для коэффициента теплопередачи в так называемых «идеальных регенераторах» : (д) Идеальным называется такой регенератор, в котором средняя температура поверхности насадки в период на грева и период охлаждения остается одинаковой.
Из уравнения (в) следует, что если известны коэффи циенты теплоотдачи 1 и 2 (они могут быть вычисле ны по ранее приведенным формулам), то расчет ре генератора сводится к вычислению средних темпе ратур поверхности насадки в период нагревания и в период охлаждения . Таким образом, в основу расчета коэффициента теп лопередачи в любом регенераторе можно положить выражение (д) и о совершенстве регенератора судить по отличию коэффициента теплопередачи от идеаль ного. Для практических расчетов можно рекомендовать следующую формулу: (е)
здесь (ж) (з) k измеряется в Дж/(м 2 К период).
Фактор u/ в уравнении (е) указывает на ухудшение, кото рое претерпевает идеальный коэффициент теплопередачи вследствие недостаточных теплопроводности и аккумули рующей спо собности насадки регенератора. Этим отноше нием будет характеризоваться коэффициент полезного действия поверхности нагрева. Следовательно, или Величина и является только функцией комплексов 2 1 1/с и , а величина только функцией параметров 2 1 1/с и .
В указанных безразмерных параметрах: 1 — коэффи циент теплоотдачи в период нагревания; 1 — продол жительность периода нагревания; с — удельная теп лоемкость; — толщина насадки; — плотность на садки; — изменение температуры вторичного теплоносителя на входе; — коэффициент использо вания насадки; — изменение температуры первичного теплоносителя на входе. Таким образом, можно записать: (и) и (к)
Зависимости (и) и (к) представлены на рис. 1 и 2 в виде семейства кривых. Рис. 1. К вычислению функции и. Рис. 2. К вычислению функции . Таким образом можно вычислить коэффициент теплопередачи для любого регенератора.
2. Смесительные аппараты. Смесительными называются такие теплообменники, в которых теплопередача между горячей и холодной жидкостями осуществляется путем их непосредственного соприкосно вения и перемешивания. Такие аппараты имеют довольно широкое распространение и применяются главным образом для охлаждения и нагревания газов при помощи воды или охлаждения воды при помощи воздуха. В частности, они применяются в газовом производстве, при кондиционировании воздуха, при охлаждении воды в градирнях, при конденсации пара и т. д. (рис. 11). Рис. 11. Схема смесительного теплообменника. 1 — насадка; 2 — сепаратор влаги; 3 — вентилятор.
Одним из определяющих факторов в работе смесительных теплообменников является поверхность соприкосновения. С этой целью жидкости обычно разбрызгиваются на мелкие капельки. Однако степень дробления в каждом случае долж на выбираться в соответствии с конкретными условиями ра боты аппарата. Чем мельче капли, тем больше поверхность соприкосновения, но вместе с этим меньше и скорость паде ния капли. При этом и скорость газа должна быть мала; в противном случае капли будут лишь витать или уноситься с воздухом. Поэтому степень разбрызгивания воды должна быть в соответствии со скоростью воздуха и производитель ностью аппарата. В смесительных теплообменниках наряду с процессом тепло обмена имеют место и процессы массообмена. Например, при соприкосновении с водой сухого газа происходит испаре ние воды в газ, т. е. увлажнение газа. При смешивании с водой газа с большим содержанием водяного пара происхо дит конденсация пара или осушка газа.
При расчете смесительных аппаратов обычно пользу ются установленными из практики нормами допусти мой нагрузки единицы объема. Однако опыт показы вает, что работа и производительность таких аппара тов в большой мере зависят от степени использова ния объема. Путем равномерного распределения газа по сечению аппарата можно резко повысить его про изводительность или сократить размеры. С целью обеспечения большей поверхности соприкос новения рабочих жидкостей аппараты часто загружа ются кусковым материалом, например коксом, кольца ми Рашига или деревянными решетками. Поверхностью теплообмена является жидкостная пленка, которая образуется на поверхности кусковой насадки. Такие аппараты называются скрубберами, они широко применяются в химической промышлен ности.
Для случая охлаждения воздуха водой в скруббере Н. М. Жаворонков получил обобщенную зависимость (42) где Ki = kd. ЭКВ/ Г — число Кирпичева; Re. Г = 4 0 V/ ГF — число Рейнольдса для газов; Rе. Ж = Gd. ЭКВ/ Ж — число Рейнольдса для жидкости; Рr. Г = Г/a. Г— число Прандтля для газов; k — коэффициент теплопередачи, численное значение которого определяет собой условия теплообмена между газом и жидкостью; 0 — скорость воздуха по свободному сечению аппарата; G — интенсив ность орошения, м 3/(м 2 с); d. ЭKB = 4 V/F — эквивалентный диаметр; V — свободный объем насадки, м 3/м 3; F — площадь поверхности насадки в единице объема, м 2/м 3. Аналогичные зависимости могут быть получены и для других аппаратов.
ГИДРОМЕХАНИЧЕСКИЙ РАСЧЕТ ТЕПЛООБМЕННЫХ АППАРАТОВ 1. Гидравлическое сопротивление. При проектировании тепло обменных аппаратов большое значение имеет правильное пред ставление о характере движения рабочих жидкостей. Некоторые сведения по этому вопросу были приведены выше при рассмотре нии теплоотдачи в элементах. Но этого недостаточно; в сложных устройствах движение жидкости определяется не только рассмат риваемым элементом, но также предшествующими и последующи ми. Так как сочетание элементов в аппаратах может быть самое разнообразное, то заранее учесть их взаимное влияние очень трудно. На основе уже имеющегося опыта можно утверждать, что работа теплообменных аппаратов в основном определяется характером движения рабочих жидкостей. Знание условий движения дает воз можность правильно выбрать расчетные формулы теплоотдачи и позволяет достаточно определить гидравлическое сопроти вление. Последнее необходимо как для расчета мощности венти ляторов и насосов, так и для оценки рациональности конструкции аппарата и установления оптимального режима его работы.
Основной задачей гидромеханического расчета теплооб менных аппаратов является определение потери давле ния теплоносителя при похождении его через аппарат. При течении жидкости всегда возникают сопротивления, пре пятствующие движению. На преодоление этих сопротив лений затрачивается механическая энергия, пропорцио нальная перепаду давления р. Сопротивления в зависи мости от природы возникновения разделяются на сопро тивления трения и местные сопротивления. Гидравлическое сопротивление трения обусловливается вязкостью жидкости и проявляется лишь в местах безот рывного течения жидкости вдоль твердой стенки. При этом сила давления равна силе трения, т. е. pf = s. F, откуда p = s. F/f. Так как , то это означает, что чем больше вязкость протекающей жидкости, тем больше и сопротивление. Кроме того, сопротивление зависит от скорости .
Если скорость ниже критической, то сопротивление пропорциональ но первой степени скорости; если же скорость выше критической, то сопротивление пропорционально квадрату скорости. Потери давле ния на преодоление сил трения при течении несжимаемой жидкос ти в каналах на участке безотрывного движения в общем случае рассчитываются по формуле (43) где l — полная длина канала; d — гидравлический диаметр, кото рый в общем случае найдется как d = 4 f/U (f — поперечное сечение канала; U — периметр поперечного сечения); — коэффициент сопротивления трения, безразмерная величина, характеризующая соотношение сил трения и инерционных сил потока; 0 — поправка на гидродинамический начальный участок: при наличии перед входом в трубу успокоительного участка 0 = 0, при отсутствии успокоительного участка и равномерном распределении скоростей на входе 0 = 1, 16 для круглой трубы и 0 = 0, 63 для плоского канала; и — средняя плотность и средняя скорость жидкости или газа в канале.
В практических расчетах поправка 0 обычно несущественна и соп ротивление трения в трубах и в каналах определяется по формуле (44) Местные сопротивления обусловливаются вихреобразованием в местах изменения сечения канала и преодоления отдельных препятствий, например при входе, выходе, сужении, расширении, повороте и т. д. Местные сопротивления определяются по формуле (45) где — коэффициент местного сопротивления. В случае неизотермического движения жидкости до недавнего вре мени сопротивление подсчитывалось так же, как и при изотерми ческом, и по тем же самым формулам. Влияние же изменения тем пературы при этом учитывалось лишь тем, что все расчетные вели чины — скорость, плотность и вязкость — относили к средней тем пературе жидкости.
Однако опытом установлено, что если сопротивление теплооб менных аппаратов рассчитывается по величинам, отнесенным к средней температуре жидкости (что вполне целесообразно), то коэффициент сопротивления трения в этом случае является функцией не только числа Re, но также чисел Gr и Рr. Кроме того, при неизотермическом движении газов движение становится неравномерным вследствие изменения их плотнос ти, а вместе с тем и скорости. Это вызывает дополнительную потерю давления на ускорение газа р. Н, которая при движении в канале постоянного сечения равна удвоенной разности ско ростных напоров, а именно: (46) Здесь индексом 1 отмечены величины, отнесенные к темпера туре в начальном сечении, индексом 2 — в конечном. В случае нагревания газа р. Н положительно, в случае же охлаждения — отрицательно.
При неизотермическом движении должно также учитываться сопротивление самотяги, возникающее вследствие того, что вынужденному движению нагретой жидкости в нисходящих участках канала противодействует подъемная сила, направлен ная вверх. Подъемная сила и равное ей по значению сопротивление само тяги определяются соотношением (47) где 0 — средняя плотность холодной жидкости, например, окру жающего воздуха; — средняя плотность нагретой жидкости, например, дымовых газов; h 0 — высота вертикального канала газохода. При нисходящем движении нагретой жидкости значение p. C яв ляется дополнительным сопротивлением канала, при восходя щем же движении нагретой жидкости сопротивление канала уменьшается на величину p. C. Общее сопротивление самотяги определяется как разность между значениями подъемной силы во всех нисходящих и восходящих каналах.
При определении полного сопротивления како го либо устройства в технических расчетах при нято суммировать отдельные сопротивления. Такой способ расчета основан на допущении, что полное сопротивление последовательно включенных элементов равно сумме их отдель ных сопротивлений. В действительности это не так, сопротивление каждого элемента зависит от характера движения жидкости в предшествую щих участках. В частности, например, сопротив ление прямого участка за поворотом значитель но выше, чем сопротивление такого же прямого участка перед поворотом. Точно влияние этих факторов может быть установлено лишь экспе риментальным путем.
Таким образом, полное гидравлическое сопротив ление обменных устройств равно: (48) Все данные по гидравлическому сопротивлению, приводимые в справочниках, как правило, получе ны для изотермического движения жидкости. Применение их к расчету сопротивления при не изотермическом движении должно проводиться с учетом возможных изменений, как отдельных ве личин, так и сопротивления в целом. Точный рас чет сопротивления — задача практически невоз можная. Поэтому в ответственных случаях сопро тивление должно определяться путем экспери мента.
2. Гидравлическое сопротивление элементов. а) Гладкие трубы и каналы. При движении жидкости в прямых трубах коэффициент сопротивления трения является функцией числа Re (рис. 12). Рис. 12. Коэффициент сопротивления трения для гладких и шероховатых труб.
При ламинарном режиме движения (49) Это закон Пуазейля. Постоянная А в этом выражении зависит от формы сечения; численные значения А приведены в табл. 1. Таблица 1 Значения эквивалентного диаметра и коэффициента А в формуле (49) для различных сечений канала
При турбулентном режиме движения для Re = 3 103 1 105 коэффициент сопротивления трения определяется формулой Блазиуса (50) при Re = 1 105 1 108 — формулой Никурадзе (51) или по единой формуле (52) Влияние неизотермичности на сопротивление определять по формулам: для ламинарного режима движения (53) для турбулентного режима движения (53 а)
В формулах (52) и (53) все физические свойства отнесены к средней температуре жидкости, кроме Рr. С, отнесенного к температуре стенки. В качестве линейного определяющего размера выбран эквивалентный диаметр d. ЭКВ канала. В формулу (53) входят три комплекса: первым определяется коэффициент сопротивления трения при изотермическом движении, вторым — влияние изменения вязкости в пограничном слое и третьим — влияние свободного движения (турбулизация потока).
б) Шероховатые трубы. Шероховатость стенок кана ла является причиной образования вихрей и дополни тельной потери энергии. Поэтому коэффициент сопротивления трения шероховатых труб является функцией числа Re и относительной шероховатости /r, где — средняя высота отдельных выступов на поверхности и r — радиус трубы. При ламинарном движении шероховатость совсем не сказывается, и сопротивление трения оказывается таким же, как и для гладкой трубы. При турбулентном движении ше роховатость начинает сказываться, как только толщи на вязкого подслоя становится сравнимой с высотой отдельных выступов . По мере увеличения скорости число отдельных выступов, выходящих за пределы пограничного слоя, увеличивается, и гидравлическое сопротивление возрастает (рис. 12).
При больших числах Re и конечной шероховатости гидравличес кое сопротивление определяется только шероховатостью и от Re не зависит. В этой области по справочным данным коэффи циент сопротивления определяется следующим соотношением: (54) или приближенно (55) Значение Re. ПЕР, при котором коэффициент сопротивления ста новится постоянной величиной, а гидравлическое сопротивле ние следует квадратичному закону, приближенно может быть определено из сопоставления формулы (55) с формулой (50), а именно: (56)
Кривые на рис. 12 могут быть использованы для опре деления «гидравлической» шероховатости действи тельных труб. Для этого необходимо только для испы туемой трубы снять кривую коэффициента сопротивле ния и сопоставить ее с кривыми на рис. 12. Такой спо соб определения шероховатости является наиболее надежным и используется довольно широко. в) Изогнутые трубы. В изогнутых трубах движение жидкости имеет очень сложный характер. Под действи ем центробежных сил весь поток отжимается к внеш ней стенке и течет с повышенной скоростью, а в попе речном направлении образуется вторичная циркуля ция. Несмотря на это, критическое значение Re получа ется выше, чем для прямых труб, и притом тем выше, чем круче изгиб (при d/D = 1/15 Re. KP = 8000). Гидравлическое сопротивление изогнутых труб больше, чем прямых.
г) Повороты и колена. Повороты, отводы и колена могут быть самыми разнообразными, и данные для расчета их сопротивления имеются в любом справочнике. Они даются или в виде коэффициента сопротивления , или в виде экви валентной длины прямого участка. При пользовании этими данными необходимо сначала выяснить, по какому сечению произведен расчет. В случае неодинаковости входного и вы ходного сечений это имеет большое значение. Приведенными в справочниках значениями может учиты ваться либо только сопротивление самого отвода, либо вме сте с ним увеличение сопротивления последующих участ ков, являющееся следствием поворота. Чем больше радиус закругления, тем меньше сопротивление. В тех случаях, когда плавный поворот невозможен, целесообразно делать прямое колено с направляющими лопатками. При помощи направляющих лопаток не только уменьшается гидравлическое сопротивление, но и обеспе чивается равномерное омывание поверхности канала за поворотом.
д) Пучки труб. При продольном омывании пучков труб вдоль оси сопротивление под считывается по формулам для прямых каналов, причем в формулы подставляется эквивалентный гидравлический диаметр d. ЭКВ = 4 f/U. При поперечном омывании пуч ков сопротивление в основном можно рас сматривать как сумму местных сопротивле ний сужения и расширения. Сопротивление же трения составляет незначительную до лю. Однако в технических расчетах такого разделения не делают, а сразу определяют полное сопротивление по формуле (45).
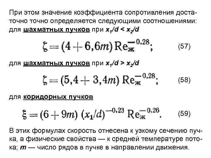
При этом значение коэффициента сопротивления доста точно определяется следующими соотношениями: для шахматных пучков при x 1/d < x 2/d (57) для шахматных пучков при x 1/d > x 2/d (58) для коридорных пучков (59) В этих формулах скорость отнесена к узкому сечению пуч ка, а физические свойства — к средней температуре пото ка; т — число рядов в пучке в направлении движения.
Формулы (57) — (59) дают коэффициенты сопротивления при угле атаки = 90°. С уменьшением угла атаки коэф фициент сопротивления убывает. Значения поправочного коэффициента р = р / р90 следующие:
3. Мощность, необходимая для перемещения жидкости. Определив полное гидравлическое сопротивление и зная расход жидкости, легко определить и мощность, необходимую для перемещения рабочей жидкости через аппарат. Мощность на валу насоса или вентилятора определяется по формуле (60) где V — объемный расход жидкости; G — массовый расход жидкости; р — полное сопротивление; — плотность жидкос ти или газа; — к. п. д. насоса или вентилятора. При выборе оптимальных форм и размеров поверхности на грева теплообменника принимают наивыгоднейшее соотноше ние между поверхностью теплообмена и расходом энергии на движение теплоносителей. Добиваются, чтобы указанное соот ношение было оптимальным, т. е. экономически наиболее вы годным. Это соотношение устанавливается на основе технико экономических расчетов.
ТЕПЛООБМЕННЫЕ АППАРАТЫ.ppt