Задачи 1. Тепломассообмен. Теплопроводность. (2016).pptx
- Количество слайдов: 39
ТЕПЛОМАССООБМЕН Задачи. Теплопроводность № 1 2016 год
План • 1. Теплопроводность через однослойную многослойную плоские стенки. • 2. Теплопроводность стенку. через и цилиндрическую
1. Теплопроводность через однослойную и многослойную плоские стенки
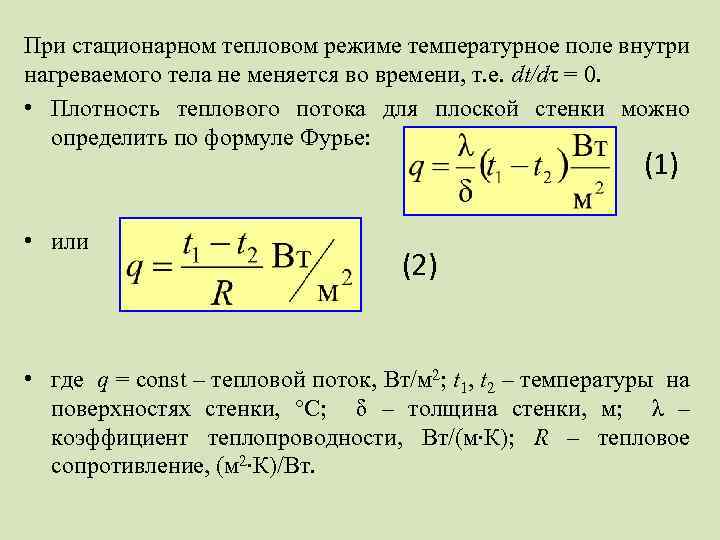
При стационарном тепловом режиме температурное поле внутри нагреваемого тела не меняется во времени, т. е. dt/dτ = 0. • Плотность теплового потока для плоской стенки можно определить по формуле Фурье: (1) • или (2) • где q = const – тепловой поток, Вт/м 2; t 1, t 2 – температуры на поверхностях стенки, °C; δ – толщина стенки, м; λ – коэффициент теплопроводности, Вт/(м∙К); R – тепловое сопротивление, (м 2∙К)/Вт.
• Для многослойной плоской стенки (3)
• При расчете тепловых потерь через стенки печи в окружающую среду следует пользоваться формулой (4) • где Rп – тепловое сопротивление при переходе от источника тепла к внутренней поверхности стены, (м 2∙К)/Вт; • практически можно принять Rп = 0 и считать, что температура источника тепла (газа) равна температуре внутренней поверхности кладки, 1/αп; • Rст – тепловое сопротивление многослойной (однослойной) стенки печи, ∑δ/λ; • Ro – тепловое сопротивление при переходе от наружной поверхности стены в окружающую среду 1/αо.
• Коэффициент теплоотдачи конвекцией αо может быть рассчитан по формуле αо = 1, 163∙(8 + 0, 05∙tнар), (5) • или для приближенных расчетов принят равным αо=11, 63 Вт/(м 2∙К).
• Пример № 1. • Определить тепловой поток через бетонную стену здания толщиной δ = 200 мм, высотой Н = 2, 5 м и длиной l = 2 м. если температуры на ее поверхностях tc 1 = 20ºC, tc 2 = – 10ºC, а коэффициент теплопроводности λ = 1 Вт/(м·К).
• Пример № 1. Решение. • 1. По формуле (1) определим удельный тепловой поток • 2. Определим тепловой поток через стену, умножив удельный тепловой поток на площадь стены
• Пример № 2. • Определить коэффициент теплопроводности материала стены толщиной 50 мм, если плотность теплового потока через нее q = 100 Вт/м 2, а разность температур Δt = 20 °C. Решение. • 1. Определим коэффициент теплопроводности материала стены из формулы (1)
• Пример № 3. Определить потерю тепла через стенку методической печи при стационарном режиме, если температура внутренней поверхности кладки tк = tп = 1300°C, температура окружающей среды tо = 0°C. Толщина шамотной кладки стенки δш = 0, 46 м; толщина изоляционной кладки из диатомитового кирпича δд = 0, 115 м.
Решение. • 1. Находим коэффициенты теплопроводности шамотного и диатомитового кирпича [1], Вт/(м·К), • • для шамотного кирпича λш = 0, 7 + 0, 00064 tср. ш; для диатомитового кирпича λд = 0, 145 + 0, 0003 tср. д.
Обозначим температуру на границе раздела слоев t' (рисунок). Фрагмент стены методической печи с обозначением температурных точек
Принимаем температуру наружной поверхности стенки tн = 100 °C. • Передача тепла происходит при стационарном режиме, т. е. при q= const, тогда можно записать равенство удельных тепловых потоков слева и справа: • или с учетом зависимости коэффициентов теплопроводности от температуры:
• или с учетом зависимости коэффициентов теплопроводности от температуры: • получим квадратное уравнение: 0, 00000132(t')2 + 0, 000925 t' – 1, 0 = 0
• Решим это уравнение относительно t′, ° С,
Определим средние температуры по толщине слоев материалов, • для шамотного кирпича: • λш = 0, 7 + 0, 00064· 945=1, 31 Вт/(м·К).
• для диатомитового кирпича • λд = 0, 145 + 0, 0003· 345=0, 2485 Вт/(м·К).
2. Найдем коэффициент теплоотдачи конвекцией от наружной поверхности стенки к окружающей среде по формуле (5) αо = 1, 163∙(8 + 0, 05∙tнар), αо = 1, 163∙(8 + 0, 05∙ 100)=15, 15 Вт/(м 2·К).
3. Определим удельный тепловой поток, q, Вт/м 2,
• 4. Проверим принятое ранее значение температуры наружной поверхности стенки: откуда • так как принятая ранее температура наружной поверхности tн = 100 °C, а полученная расчетом tн = 95, 5 °C и погрешность которой составляет Δ = 4, 5 %. Это допустимо. Расчет считаем законченным.
• Пример № 4. Вычислить плотность теплового потока, проходящего через стенку неэкранированной топочной камеры парового котла толщиной 625 мм. Стенка состоит из трех слоев: одного шамотного кирпича толщиной 250 мм, изоляционной прослойки из мелкого шлака толщиной 125 мм и одного красного кирпича толщиной 250 мм. Температура на внутренней поверхности топочной камеры tк = tп = 1527°C, а наружной tн = 47°C. Теплопроводности: шамотного кирпича λ 1=1, 28 Вт/(м·К), изоляционной прослойки λ 2=0, 15 Вт/(м·К) и красного кирпича λ 3=0, 8 Вт/(м·К). • Как изменится тепловой поток в стенке, если изоляционную прослойку заменить красным кирпичом? Определить экономию в процентах от применения изоляционной прослойки. Кроме того, определить температуру между слоями.
Решение. • Плотность теплового потока для многослойной стенки определяем по уравнению (3),
• При замене изоляционной прослойки красным кирпичом
• Экономия от применения изоляционной прослойки, • Температуру между шамотным кирпичом и изоляционной прослойкой определяем по формуле:
• Температуру между изоляционной прослойкой и красным кирпичом определяем по формуле:
• Температуру между шамотным и красным кирпичом: Из расчета видно, изоляционная прослойка не только уменьшает тепловые потери, но и сохраняет кладку из красного кирпича. • При температурах выше 900 °С красный кирпич быстро разрушается.
• Пример № 5. Плоская стальная стена с λ 1=50 Вт/(м·К) и толщиной δ 1=0, 02 м изолирована от тепловых потерь слоем асбестового картона с λ 2=0, 15 Вт/(м·К) толщиной δ 2=0, 2 м и слоем пробки λ 3=0, 045 Вт/(м·К) толщиной δ 3=0, 1 м. Определить, какой толщины необходимо взять слой пенобетона с λ=0, 08 Вт/(м·К) вместо асбеста и пробки, чтобы теплоизоляционные свойства стенки остались без изменения.
Решение. • Эквивалентная теплопроводность для трехслойной стенки определяется из уравнения:
• Для новой изоляции при одинаковых потерях эквивалентная теплопроводность остается такой же, как и у трехслойной стенки, поэтому откуда
2. Теплопроводность через цилиндрическую стенку
• Для расчета теплопроводности через однослойную цилиндрическую стенку необходимо учитывать условие, что удельный тепловой поток q = Q∕F ≠ const, поскольку площадь F = 2πr·l, через которую проходит тепловой поток, зависит от радиуса, переменной величины.
• Закон Фурье для теплового потока, проходящего через однослойную цилиндрическую стенку, будет иметь вид: (6) для цилиндрической поверхности плотность теплового потока относят на 1 м ее длины.
• Для многослойной цилиндрической поверхности тепловой поток определяется из выражения: (7)
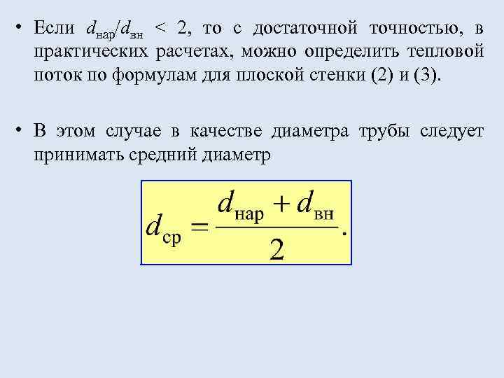
• Если dнар/dвн < 2, то с достаточной точностью, в практических расчетах, можно определить тепловой поток по формулам для плоской стенки (2) и (3). • В этом случае в качестве диаметра трубы следует принимать средний диаметр
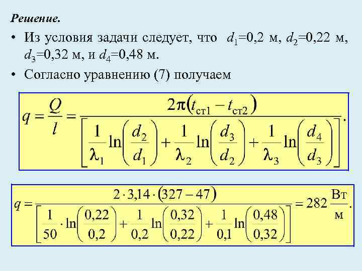
• Пример № 1. • Стальная труба, отношение диаметров которой d 1/d 2=200/220 мм и теплопроводность λ 1 = 50 Вт/(м·К), покрыта двухслойной изоляцией. Толщина первого слоя δ 2 = 50 мм с теплопроводностью λ 2 = 0, 2 Вт/(м·К) и второго δ 3 = 80 мм с λ 3=0, 1 Вт/(м·К). Температура внутренней поверхности трубы tcт1 = 327 ºC и наружной поверхности изоляции tcт2 =47 ºC. Определить тепловые потери теплоты через изоляцию с 1 м длины трубопровода и температуры на границе соприкосновения отдельных слоев.
Решение. • Из условия задачи следует, что d 1=0, 2 м, d 2=0, 22 м, d 3=0, 32 м, и d 4=0, 48 м. • Согласно уравнению (7) получаем
• Температуру между слоями найдем по уравнениям:
• Температуру между слоями найдем по уравнениям:
Задачи 1. Тепломассообмен. Теплопроводность. (2016).pptx