Вопрос 1.Дифференциальное уравнение энергии трехмерной (2016).pptx
- Количество слайдов: 9
ТЕПЛОМАССООБМЕН Дифференциальное уравнение энергии трехмерной нестационарной теплопроводности твердых тел Вопрос 1 2016 год
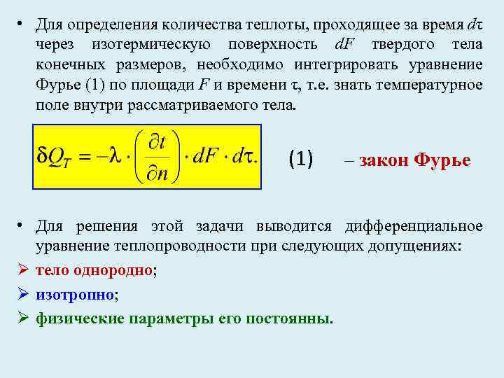
• Для определения количества теплоты, проходящее за время dτ через изотермическую поверхность d. F твердого тела конечных размеров, необходимо интегрировать уравнение Фурье (1) по площади F и времени τ, т. е. знать температурное поле внутри рассматриваемого тела. (1) – закон Фурье • Для решения этой задачи выводится дифференциальное уравнение теплопроводности при следующих допущениях: Ø тело однородно; Ø изотропно; Ø физические параметры его постоянны.
• Для определения количества теплоты, проходящее за время dτ через изотермическую поверхность d. F твердого тела конечных размеров, необходимо интегрировать уравнение Фурье (1) по площади F и времени τ, т. е. знать температурное поле внутри рассматриваемого тела. (1) – закон Фурье • Для решения этой задачи выводится дифференциальное уравнение теплопроводности при следующих допущениях: Ø тело однородно; Ø изотропно; Ø физические параметры его постоянны.
• В соответствии с законом сохранения энергии количество теплоты d. QT 1, введенный в элементарный объем тела извне за время dτ путем теплопроводности, плюс количество теплоты, выделяемое внутренними источниками d. QT 2, равно изменению внутренней энергии вещества d. QT = d. U: (2) Для определения членов этого уравнения в декартовой системе координат выделим элементарный параллелепипед со сторонами dx, dy, dz. Ø Подводимая теплота – d. Qx, d. Qy, d. Qz; Ø отводимая теплота – d. Qx+dx, d. Qy+dy, d. Qz+dz.
Тогда для грани dy dz, по закону Фурье (1), запишем: Разность этих величин представляет собой количество теплоты, оставшейся в параллелепипеде:
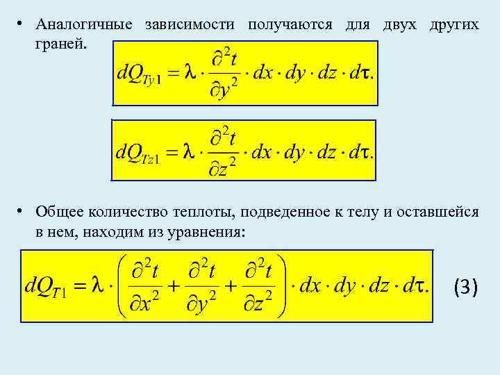
• Аналогичные зависимости получаются для двух других граней. • Общее количество теплоты, подведенное к телу и оставшейся в нем, находим из уравнения: (3)
• Обозначим через qυ удельное количество выделяемой теплоты в единице объема в единицу времени (мощность внутренних источников теплоты), Вт/м 3, то можно записать (4) • Изменение внутренней энергии тела за время dτ (5) • Подставим выражения (3), (4) и (5) в уравнение (2), после преобразований получим следующее выражение:
• Величина называется коэффициентом температуропроводности. • Общее дифференциальное уравнение теплопроводности Фурье в декартовой системе координат (6) где дифференциальный оператор Лапласа равен (7)
• Уравнение (6) устанавливает связь между временным и пространственным изменением температуры в любой точке тела, в которой происходит процесс теплопроводности.
Вопрос 1.Дифференциальное уравнение энергии трехмерной (2016).pptx