Теория вероятности Лек.1.ppt
- Количество слайдов: 12
ТЕОРИЯ ВЕ РОЯТНОСТИ ЛЕКЦИЯ 1 ПРОСТРАНСТВО ЭЛЕМЕНТАРНЫХ СОБЫТИЙ Элементарными событиями ω называются события с взаимоисключающими исходами. Пространством элементарных событий Ω называется совокупность всех элементарных событий, возможных для данного опыта или явления. Понятия элементарные события и пространство элементарных событий являются фундаментальными, дальнейшему определению не подлежат и насыщаются конкретным содержанием при рассмотрении конкретных примеров. Теория вероятности – это раздел математики, описывающий случайные события и явления, происходящие в окружающем нас мире. При математическом описании окружающего мира всегда используется метод математического моделирования. Основная суть этого метода состоит в выделении главных для рассматриваемой задачи особенностей явления и пренебрежение малозначительными подробностями. Метод математического моделирования используется и в теории вероятности. 1
ПРИМЕР 1. Подбрасывание монеты один раз. 2 Здесь возможными существенными элементарными событиями являются - выпадение герба, обозначим его Г; - выпадение числа (или решки), обозначим его Р. Тогда пространство элементарных событий ПРИМЕР 2. Подбрасывание игрального кубика один раз. Здесь возможны шесть элементарных событий , где i - соответствует числу на выпавшей гране ; Тогда пространство элементарных событий ПРИМЕР 3. Подбрасывание монеты n раз. Здесь элементарным событием является любая цепочка исходов при каждом отдельном подбрасывании длиной n
Пусть n = 3. Тогда 3 Число элементарных событий в данном примере равно 8, т. е. 23. При любом n число элементарных событий в Ω равно 2 n. Пример 4. Стрельба по мишени. Будем рассматривать не центрированную мишень, т. е. просто плоскость. Элементарным событием ω здесь является попадание в любую точку плоскости, а пространство элементарных событий Ω есть сама плоскость. Так каждой точке плоскости можно приписать пару действительных чисел, то пространство элементарных событий в данном Ω u ω примере есть множество пар действительных чисел v Таким образом, пространство элементарных событий может быть конечным дискретным множеством (примеры 1 -3) и бесконечным множеством (пример 4). Бесконечное множество называется счётным, если его элементы можно занумеровать, т. е. поставить им в соответствие цифры из натурального ряда чисел. Оно может быть конечным или бесконечным. Бесконечное множество называется несчётным, если его элементам нельзя поставить в соответствие числа натурального ряда, т. е нельзя пересчитать. Пространство элементарных событий примера 4 есть несчётное множество.
СЛУЧАЙНЫЕ СОБЫТИЯ. ДЕЙСТВИЯ НАД СОБЫТИЯМИ. 4 Кроме событий с взаимоисключающими исходами можно указать много других случайных событий. Например, подбрасывая игральный кубик, мы можем интересоваться событием, при котором выпало чётное число. Это событие происходит только в том случае, когда произойдёт одно из трёх элементарных событий ω2, ω4 или ω6. Выпадению нечётного числа соответствуют элементарные события ω1 , ω3 , ω5. Случайным событием будем называть любое подмножество пространства элементарных событий, если оно конечно или счётно. Если оно несчётно, то в этом случае определение случайного события требует знания правил действий над событиями. Они совпадают с правилами действий над множествами. Суммой двух событий A и B называется событие, обозначаемое A+B или A U B, состоящее из всех элементарных событий, принадлежащих по крайней мере одному из событий A или B. Сумма событий, как событие, произошло, если произошло, по крайней мере, или событие A или событие B. Пусть события A и B являются попадания в круг A и B соответственно (пример 4).
A Сумме событий A и B отвечает вся площадь, ограниченная кругами A и B. 5 B Произведением событий A и B, называется событие, обозначаемое A AB или A B, состоящее из всех элементарных событий, принадлежащих одновременно и событию A и событию B. Произведение событий, как событие произошло, если одновременно произошло и событие A и событие B Произведению событий A и B отвечает площадь общая кругам A и B. B
Разностью событий A и B называется событие, обозначаемое AB, 6 состоящее из элементарных событий события A, не принадлежащих событию B. Событие AB произошло, если A произошло, а B не произошло. A Разности событий AB соответствует часть круга А , не принадлежащая кругу В. B Событие, состоящее из элементарных событий, не принадлежащих событию А, но принадлежащих рассматриваемому пространству элементарных событий Ω, называется событием противоположным событию А. Оно обозначается или Ω Α. Событие называется ещё дополнением события А. Событие произошло , если событие А не произошло. Ω ΩΑ А Событию отвечает часть пространства элементарных событий Ω, не принадлежащая кругу А.
Если все элементарные события, входящие в событие В, входят одновременно 7 в событие А, то будем говорить, что событие В входит в событие А. Это можно записать так или. Это означает, что из наступления события В следует наступление события А. принадлежность элементарного события ω некоторому событию А обозначается так. Если события А и В могут осуществляться только вместе, то они называются эквивалентными. Для них справедливы соотношения Пространство элементарных событий Ω можно считать достоверным событием, так как в него входят все возможные элементарные события. Противоположностью достоверного события является невозможное событие или пустое множество. Оно обозначается. Невозможное событие не содержит ни одного элементарного события. События А и В называются несовместными, если .
8 СВОЙСТВА СУММЫ И ПРОИЗВЕДЕНИЯ СОБЫТИЙ 1) переместительное свойство 2) сочетательное свойство 3) распределительное свойство АЛГЕБРА СОБЫТИЙ Пусть Ω – произвольное пространство элементарных событий, а Ù – некоторый класс подмножества Ω. Класс подмножеств Ù называется алгеброй событий, если 1) Ù, 2) при любых Ùи Ù выполняются условия AB Ù , A+B Ù, AB Ù. 3) Ù. Если Ù система всех подмножества Ω, то Ù - алгебра событий. Если множество Ω состоит из N элементов, то число всех подмножеств = 2 N.
9 Алгебра событий Ù называется σ – алгеброй, если эта система событий содержит в себе все конечные и бесконечные суммы и произведения событий и их дополнения. Любое подмножество σ – алгебры событий называется случайным событием. Это есть общее определение случайного события. ЧАСТОТА ПОЯВЛЕНИЯ СОБЫТИЯ Предположим, что один и тот же опыт проводится в одинаковых условиях N раз, причём в части этих опытов появилось событие А. Обозначим NА число опытов, в которых появилось событие А. Рассмотрим отношение NА / N. Это отношение можно назвать частотой появления события А в серии опытов. Экспериментально было замечено, что отношение NА / N при увеличении числа опытов в серии стремиться к некоторому пределу Этот предел, число Р, интуитивно можно считать вероятностью события А.
АКСИОМАТИЧЕСКОЕ ОПРЕДЕЛЕНИЕ ВЕРОЯТНОСТИ Числовая функция Р , определённая на классе событий Ù, называется вероятностью, если выполняются следующие условия Аксиома 1. Ù является алгеброй событий; Аксиома 2. для любого Ù; Аксиома 3. ; Аксиома 4 (аксиома конечной аддитивности). Если события А и В несовместны, то Тройку (Ω, Ù, Р ) , где Р удовлетворяет аксиомам А 1 – А 4, называют вероятностным пространством. Понятие вероятностного пространства содержит лишь самые общие требования к математической модели случайного явления, но не задаёт вероятность однозначно. Дальнейшее конкретизация определения проводиться применительно к рассматриваемой реальной задачи. 10
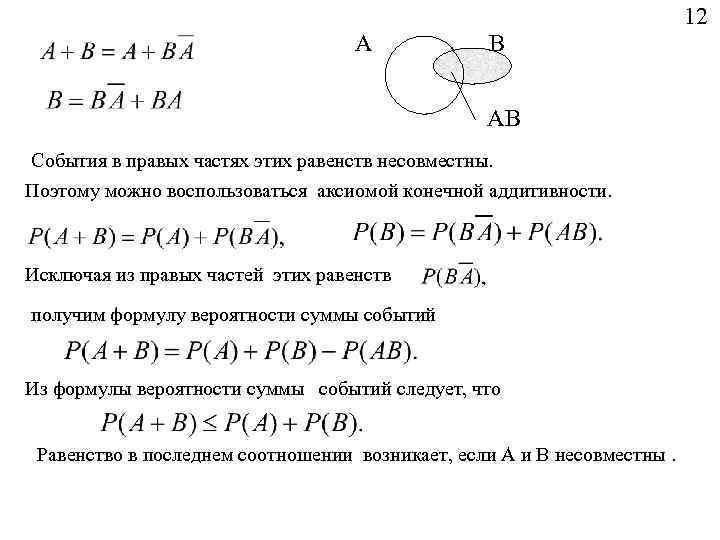
Вернёмся к примеру 2, подбрасывания игрального кубика. Рассмотрим 11 событие А выпадение чётного числа. Оно включает в себя три элементарных события. Согласно аксиоме конечной аддитивности Чтобы вычислить Р(А) необходимо знать вероятности элементарных событий. Если кубик идеальный, то вероятности выпадения каждой грани одинаковы и равны 1/6. Тогда Р(А) = 12. Но если нам это заранее неизвестно, то вероятности элементарных событий надо устанавливать экспериментально. ФОРМУЛА ВЕРОЯТНОСТИ СУММЫ СОБЫТИЙ Из аксиом А 3 – А 4 и равенства. Полагая здесь А следует, что = Ω, получим Из аксиомы А 4 следует, что если два события несовместны, то вероятность суммы событий равны сумме вероятностей событий. Для любых событий (совместных и несовместных) имеет место формула Действительно, представим события А + В и В в виде
12 А В АВ События в правых частях этих равенств несовместны. Поэтому можно воспользоваться аксиомой конечной аддитивности. Исключая из правых частей этих равенств получим формулу вероятности суммы событий Из формулы вероятности суммы событий следует, что Равенство в последнем соотношении возникает, если А и В несовместны.
Теория вероятности Лек.1.ppt