Векторный анализ.ppt
- Количество слайдов: 19
Теория поля Литература 1. М. Л. Краснов, А. И. Киселев, Г. И. Макаренко. Векторный анализ. – М. : Наука, 1979. 2. А. И. Борисенко, И. Е. Тарапов. Векторный анализ и начала тензорного исчисления. – Харьков: Вища школа, 1986. 3. Альпин Л. М. Теория поля. – М. : Недра, 1966. 4. Тихонов А. Н. , Самарский А. А. Уравнения математической физики. – М. : Наука, 1966 5. Р. Отнес, Л. Эноксон. Прикладной анализ временных рядов. М. : Мир, 1982. 6. Маркус Бат. Спектральный анализ в геофизике. М. : Недра, 1980. 7. Вычислительная математика и техника в разведочной геофизике. Справочник геофизика. М. : Недра, 1990
1. Векторный анализ 1. 1. Элементы векторной алгебры Вектором называется направленный отрезок прямой. Обозначения: Модуль вектора – длина этого отрезка. Нулевым вектором называется вектор, модуль которого равен нулю. Два вектора равны тогда и только тогда, когда совпадают их направления и равны их модули. Тогда вектор параллелен вектору При этом Векторы называются коллинеарными. Определены следующие правила сложения векторов и умножения их на число :
Базисом (базисными векторами) в пространстве называют любые три некомпланарных (не лежащих в одной плоскости) ненулевых вектора. Базис на плоскости – это любые два неколлинеарных ненулевых вектора. В физике в качестве базисных векторов чаще всего выбирают тройку ортогональных единичных векторов, которые называют ортами. Будем обозначать их символами В силу ортогональности базиса Если координаты вектора это инвариант. зависят от выбора системы координат, то модуль этого вектора Из свойств коммутативности, ассоциативности и дистрибутивности линейных операций над векторами следует, что при сложении (вычитании) векторов их соответствующие координаты складываются (вычитаются), при умножении вектора на число все координаты умножаются на это число. Используемый на практике метод параллелограмма при сложении (вычитании) векторов является следствием сформулированных правил.
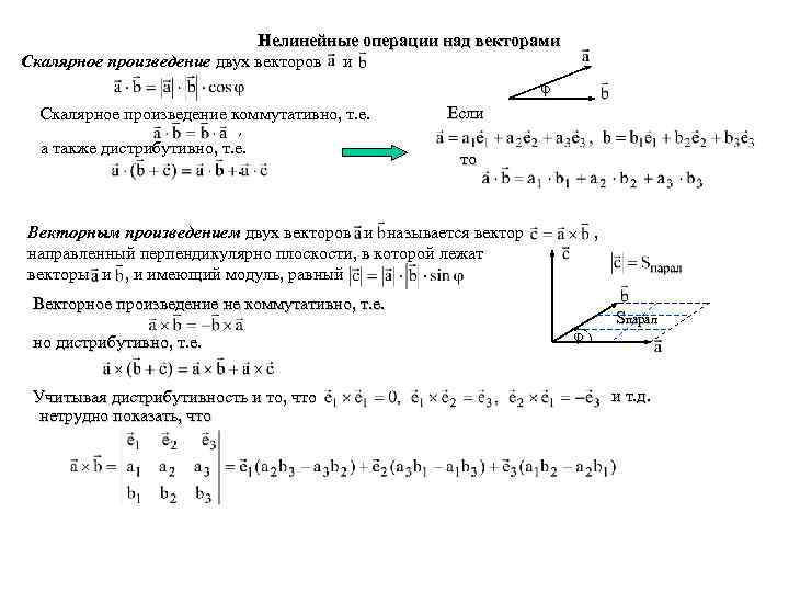
Нелинейные операции над векторами Скалярное произведение двух векторов и φ Если Скалярное произведение коммутативно, т. е. , а также дистрибутивно, т. е. . то Векторным произведением двух векторов и называется вектор направленный перпендикулярно плоскости, в которой лежат векторы и , и имеющий модуль, равный , Векторное произведение не коммутативно, т. е. но дистрибутивно, т. е. Учитывая дистрибутивность и то, что нетрудно показать, что φ Sпарал и т. д.
Смешанное произведение трех векторов Смешанное произведение по модулю равно объему параллепипеда, построенного на векторах. Равенство нулю смешанного произведения означает, что векторы компланарны. Двойное векторное произведение Примеры Работа силы Поток магнитного поля Момент силы Линейная скорость вращения мат. точки Закон Ампера Центробежное ускорение -
1. 2. Цилиндрическая и сферическая системы координат Цилиндрическая система координат (s, φ, z) Преобразование координат точки M (1. 1) Z Базисные векторы - z Преобразование координат (проекций) вектора s M (1. 2) O φ В силу ортогональности матрицы A обратное преобразование осуществляется посредством транспонированной матрицы, т. к. X (1. 3) Y
Сферическая система координат (r, θ, φ) Z Преобразование координат точки M (1. 4) M Базисные векторы - θ r Преобразование координат (проекций) вектора φ (1. 5) Здесь также Поэтому (1. 6) Y X r – радиальное расстояние θ – полярный угол (коширота) φ – азимутальный угол (долгота)
1. 3. Элементы длины, площади и объема в ортогональных системах координат. Коэффициенты Ламэ В любой из ортогональных систем координат элементы длины площади и объема выражаются следующими формулами: , (1. 7) Величины (i = 1, 2, 3) (1. 8) называют коэффициентами Ламэ. В (1. 8) x, y, z – декартовы координаты Легко убедиться в том, что Для декартовых координат: Для цилиндрических координат: Для сферических координат:
ПРАКТИЧЕСКИЕ ЗАДАНИЯ 1 1. Даны векторы а. Модуль суммы этих векторов. б. Скалярное произведение векторов. в. Векторное произведение. г. Угол между векторами Вычислить: 2. Даны векторы а. Модуль суммы этих векторов. б. Скалярное произведение векторов. в. Угол между векторами Вычислить: 3. Даны декартовы координаты вершин треугольника: A(3, 1, 0); B(2, 2, 1) и С(0, 2, 1). Вычислить площадь треугольника. 4. Используя аппарат векторной алгебры доказать: а. Теорему косинусов и теорему Пифагора. б. Перпендикулярность диагоналей ромба. в. Теорему синусов. 5. В декартовой системе координат с началом в центре Земли, осью OZ, проходящей через географические полюса, плоскостью XOZ, лежащей в плоскости гринвичского меридиана, вектор угловой скорости суточного вращения Земли имеет вид: Вычислить проекции этого вектора в сферической системе координат с началом в центре Земли.
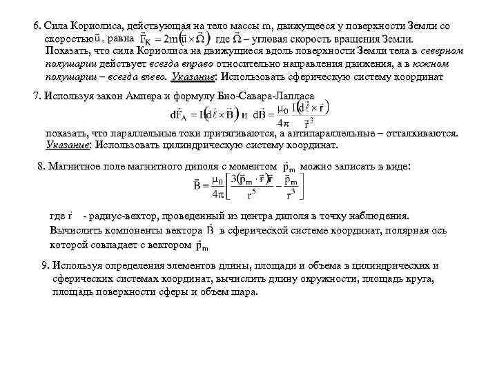
6. Сила Кориолиса, действующая на тело массы m, движущееся у поверхности Земли со скоростью равна Показать, что сила Кориолиса на движущиеся вдоль поверхности Земли тела в северном полушарии действует всегда вправо относительно направления движения, а в южном полушарии – всегда влево. Указание: Использовать сферическую систему координат 7. Используя закон Ампера и формулу Био-Савара-Лапласа показать, что параллельные токи притягиваются, а антипараллельные – отталкиваются. Указание: Использовать цилиндрическую систему координат. 8. Магнитное поле магнитного диполя с моментом можно записать в виде: где - радиус-вектор, проведенный из центра диполя в точку наблюдения. Вычислить компоненты вектора в сферической системе координат, полярная ось которой совпадает с вектором 9. Используя определения элементов длины, площади и объема в цилиндрических и сферических системах координат, вычислить длину окружности, площадь круга, площадь поверхности сферы и объем шара.
1. 4. Скалярные и векторные поля Когда каждой точке пространства поставлена в соответствие скалярная величина то говорят, что задано скалярное поле. Если то Частные случаи скалярных полей: А. Плоское поле B. Осесимметричное поле C. Центральное поле Плоские скалярные поля изображают в виде изолиний – линий равных значений (изотермы, изобары, изогипсы, изоклины, изодинамы и т. д. ). Если каждой точке пространства поставлен в соответствие вектор то говорят, что задано векторное поле. В системе координат , Частные случаи векторных полей: А. Плоское поле B. Осесимметричное поле C. Центральное поле Векторные поля часто изображают в виде линий тока (в гидродинамике) или в виде силовых линий (в электродинамике). Силовой линией векторного поля называется линия, касательная в каждой точке к которой совпадает с направлением вектора. ,
1. 5. Градиент скалярного поля, дивергенция и ротор векторного поля Под производной по объему скалярного поля или векторного поля в точке понимают величины трех типов, которые получают следующим образом: а) точка окружается замкнутой поверхностью с объемом , заключенным внутри этой поверхности; б) вычисляется какой-либо из интегралов по поверхности : - поток скалярного поля, - внешняя нормаль -скалярный поток векторного поля (или просто поток векторного поля), - векторный поток векторного поля. в) вычисляется предел отношения этих интегралов к объему , когда (поверхность стягивается в точку ). Эти производные по объему называются соответственно: в точке 1. Градиентом скалярного поля 2. Дивергенцией векторного поля 3. Ротором векторного поля в точке
В ортогональных системах координат градиент скалярного поля, дивергенцию и ротацию векторного поля вычисляют через частные производные, а именно: (1. 9) (1. 10) (1. 11) Здесь коэффициенты Ламэ, определяемые формулами (1. 8). Вектор – это вектор в данной точке, модуль и направление которого соответствуют максимальной скорости изменения по координатам. Скалярная величина характеризует интенсивность стоков и истоков векторного поля в данной точке. Вектор характеризует степень кручения силовых линий векторного поля. По определению перпендикулярен вектору - это дифференциальные операторы
Потенциальное поле Пример: Кулоновсеое поле Для потенциального поля можно положить Соленоидальное поле (Вихревое поле) Пример: Магнитное поле тока в силу того, что Функцию Пример: Поле скоростей течения жидкости для любой скалярной функции называют потенциалом векторного поля для любого вектора Для вихревого поля в силу того, что Вектор называют вектор-потенциалом векторного поля можно положить В общем случае любое векторное поле можно представить в виде суммы его потенциальной и вихревой (соленоидальной) частей тождественно то векторное поле Если во всем трехмерном пространстве равно всюду. Однако, если из вихревого поля исключить области, где силовые линии этого поля замыкаются, то в оставшейся части пространства это поле будет удовлетворять условиям и оно будет потенциальным. Пример: магнитостатическое поле вне области, где сосредоточены его источники.
Если C = const, - постоянный вектор, - скалярное поле, - векторное поле, то имеют место следующие правила вычислений градиента, дивергенции и ротации, легко проверяемые прямыми вычислениями: Использован оператор
1. 6. Операторы Лапласа и Гамильтона (набла-оператор) Во многих физических задачах появляется выражение , где - оператор Лапласа. В ортогональных координатах его выражение (1. 12) В декартовых координатах часто используют также оператор Гамильтона (набла-оператор): С использование набла-оператора получаем: В электродинамике и других разделах физики часто встречается соотношение (1. 13) Если используются не декартовы координаты, то «набла-квадрат» следует считать по формуле (1. 12)
1. 7. Интегральные формулы Гаусса-Остроградского и Стокса Если – замкнутая односвязная поверхность, – объем, ограниченный этой поверхностью, то для векторного поля имеет место формула Гаусса-Остроградского (1. 14) где - внешняя нормаль к - элемент поверхности. Если C – замкнутый контур, – произвольная поверхность, натянутая на этот контур, то имеет место формула Стокса (1. 15) где - единичный вектор, касательный к контуру C, - элемент длины, нормаль к поверхности определяется направлением обхода контура C (правило винта). Интегральные уравнения электростатики и магнитостатики с использованием формул (1. 14) и (1. 15) легко преобразовать в дифференциальные уравнения:
Из закона электромагнитной индукции в интегральной форме с использованием формулы Стокса легко получить дифференциальное уравнение Собрав вместе все выписанные уравнения, добавив постулированные Максвеллом токи смещения получим систему уравнений Максвелла для электромагнитного поля в вакууме в области, где отсутствуют его источники: (1. 16 a) (1. 16 b) (1. 16 c) (1. 16 d) Решения уравнений (1. 16) для непроводящих и проводящих сред будут рассмотрены в следующем семестре
ПРАКТИЧЕСКИЕ ЗАДАНИЯ 2 1. Вычислить градиент скалярного поля в точке M(1, 1, -1). 2. Вычислить градиенты скалярных полей в сферических координатах: 3. Найти точки, в которых градиент скалярного поля 4. Показать, что где 5. Вычислить градиент скалярного поля равен - дифференцируемая функция. где - постоянный вектор. 6. Показать, что 7. Вычислить 8. Показать, что для любого скалярного поля где - оператор Лапласа. 9. Вычислить дивергенцию векторного поля 10. Вычислить ротор векторного поля 11. Вычислить ротор поля линейных скоростей вращающегося с постоянной угловой скоростью ω твердого тела. 12. Показать, что любого векторного поля 13. Показать, что векторное поле безвихревым. 14. Показать, что векторное поле - дифференцируемая функция) является потенциальным.


