Молекулярная эволюция-лекция 3.ppt
- Количество слайдов: 60
Теория нейтральной эволюции Кимуры. Режимы макроэволюции. • Детерминированные модели динамики популяций • Стохастические модели динамики популяций • Связь параметров микроэволюционного и макроэволюционного процессов • Генетический груз и дилемма Холдейна • Скорости макроэволюции и роль многоклеточности
ДЕТЕРМИНИРОВАННЫЕ МОДЕЛИ ДИНАМИКИ ПОПУЛЯЦИЙ Под динамикой популяции будем понимать изменение во времени частот аллелей в популяции. Рассмотрим менделевскую (наследование признаков происходит по законам Менделя), бесполую, диплоидную (организмы имеют двойной набор хромосом), панмиктическую (могут скрещиваться все со всеми) популяцию с одним диаллельным локусом (А 1, А 2), где отбор осуществляется на уровне гамет.
ДЕТЕРМИНИРОВАННЫЕ МОДЕЛИ ДИНАМИКИ ПОПУЛЯЦИЙ • Пусть гаметы имеют приспособленности w 1 и w 2, соответственно, а разница приспособленностей s=w 1 -w 2. Примем за p частоту аллеля А 1. Тогда мы можем записать детерминированное уравнение динамики
ДЕТЕРМИНИРОВАННЫЕ МОДЕЛИ ДИНАМИКИ ПОПУЛЯЦИЙ • У этого уравнения две тривиальные равновесные точки: = 0, = 1 и = 1, = 0. При s > 0 устойчива первая, в этом случае предпочтительный аллель А 1, вытеснит аллель А 2 из популяции, при s < 0 – устойчива вторая и в популяции победит аллель А 2. Пусть р0 - начальная частота аллеля А 1, а pt - частота в момент t, тогда прямое интегрирование уравнения дает
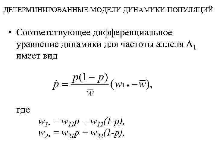
ДЕТЕРМИНИРОВАННЫЕ МОДЕЛИ ДИНАМИКИ ПОПУЛЯЦИЙ • Из чего видно, что время достижения частоты pt обратно пропорционально селективному преимуществу s адаптивного аллеля. Рассмотрим эту же задачу, но будем считать, что отбор осуществляется на уровне не гамет, а диплоидных особей. Обозначим приспособленности трех возможных генотипов A 1 A 1, А 1 А 2 и А 2 А 2 через w 11, w 12 и w 22 соответственно.
ДЕТЕРМИНИРОВАННЫЕ МОДЕЛИ ДИНАМИКИ ПОПУЛЯЦИЙ • Соответствующее дифференциальное уравнение динамики для частоты аллеля А 1 имеет вид где w 1 • = w 11 p + w 12(1 -p), w 2 • = w 21 p + w 22(1 -p),
ДЕТЕРМИНИРОВАННЫЕ МОДЕЛИ ДИНАМИКИ ПОПУЛЯЦИЙ а = w 1 • p+w 2 • (1 -p) = w 11 p 2 + 2 w 12 p(1 -p) + w 22(1 -p)2 Из полученных выражений видно, что, если w 11> w 12 > w 22 , то устойчива равновесная точка = 1, = 0. В этом случае более приспособленный аллель А 1 вытесняет аллель А 2 из популяции. Если пересчитать приспособленность на гаметы, окажется, что аллель А 1, в любой момент в среднем более адаптивен, чем А 2: w 1 • > w 2 •
ДЕТЕРМИНИРОВАННЫЕ МОДЕЛИ ДИНАМИКИ ПОПУЛЯЦИЙ • В случае w 11 < w 12 < w 22 картина противоположная. • Если w 11 < w 12, и w 22 < w 12, то есть идет отбор в пользу гетерозигот (в генотипе присутствуют два разных аллеля), то будет устойчива нетривиальная равновесная точка, описывающая полиморфизм, с частотами аллелей
ДЕТЕРМИНИРОВАННЫЕ МОДЕЛИ ДИНАМИКИ ПОПУЛЯЦИЙ • При описании дизруптивного отбора, т. е. ситуации, когда приспособленность больше у гомозигот (в генотипе присутствуют два одинаковых аллеля), что выражается в неравенствах w 11> w 12 и w 22 > w 12, полиморфная точка неустойчива и служит сепаратриссой – границей раздела двух зон устойчивости вокруг мономорфных точек = 0, = 1 и = 1, = 0.
ДЕТЕРМИНИРОВАННЫЕ МОДЕЛИ ДИНАМИКИ ПОПУЛЯЦИЙ Описанные выше модели демонстрируют зависимость фазового портрета пространства частот от различных вариантов отбора особей с дифференциальной адаптивностью аллелей.
СТОХАСТИЧЕСКИЕ МОДЕЛИ ДИНАМИКИ ПОПУЛЯЦИЙ • Те же задачи можно рассмотреть в стохастической постановке. Пусть имеется конечная менделевская панмиктическая популяция с постоянной эффективной численностью Ne = const. Изменение генетической структуры популяции происходит благодаря отбору гамет или особей.
СТОХАСТИЧЕСКИЕ МОДЕЛИ ДИНАМИКИ ПОПУЛЯЦИЙ • Единственный случайный фактор динамики популяции - биномиальный выбор 2 Ne гамет при формировании следующего поколения. Данный популяционный фактор является одним из важнейших и может привести к серьезным последствиям. Стохастическим следствием случайного биномиального выбора гамет оказывается асимптотическая фиксация и утрата аллелей
СТОХАСТИЧЕСКИЕ МОДЕЛИ ДИНАМИКИ ПОПУЛЯЦИЙ • Если рассмотреть процесс стохастической динамики частот аллелей в популяции как аналог диффузионного процесса, то в этом приближении его можно описывать прямым и обратным уравнениями Колмогорова. В частности, при изучении вопроса об асимптотической фиксации аллелей обычно используют стационарное обратное уравнение Колмогорова
СТОХАСТИЧЕСКИЕ МОДЕЛИ ДИНАМИКИ ПОПУЛЯЦИЙ • В этом уравнении: и(р0) — условная вероятность асимптотической фиксации аллеля А 1, если eго начальная частота равна р0 , — математическое ожидание изменения его частоты за поколение, a — дисперсия случайного изменения его частоты за поколение.
СТОХАСТИЧЕСКИЕ МОДЕЛИ ДИНАМИКИ ПОПУЛЯЦИЙ • Если предположить, что единственным случайным фактором в процессе жизни и размножения популяции является биномиальный выбор аллелей при формировании зигот следующего поколения, тогда
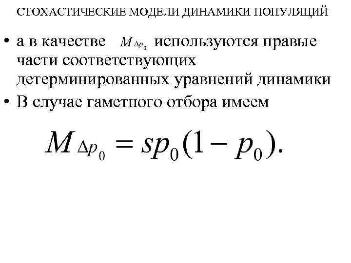
СТОХАСТИЧЕСКИЕ МОДЕЛИ ДИНАМИКИ ПОПУЛЯЦИЙ • а в качестве используются правые части соответствующих детерминированных уравнений динамики • В случае гаметного отбора имеем
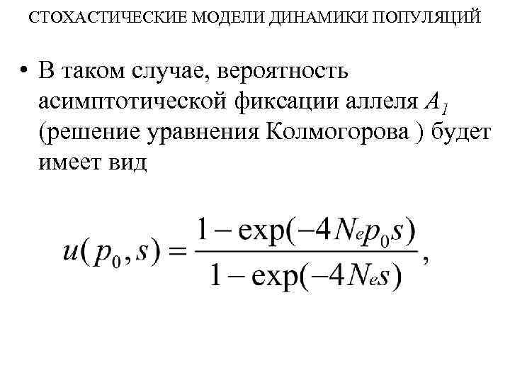
СТОХАСТИЧЕСКИЕ МОДЕЛИ ДИНАМИКИ ПОПУЛЯЦИЙ • В таком случае, вероятность асимптотической фиксации аллеля А 1 (решение уравнения Колмогорова ) будет имеет вид
СТОХАСТИЧЕСКИЕ МОДЕЛИ ДИНАМИКИ ПОПУЛЯЦИЙ • Среднее время до фиксации t 1(р0) выглядит достаточно сложно, поэтому приведем его только для некоторых существенных частных случаев. • Например, рассмотрим ситуацию, когда аллель А 1 нейтрален по отношению к А 2 (т. е. s = 0), а начальная частота аллеля А 1 р0 = 1/2 Ne , т. е. А 1 – единственный в популяции (возник как мутация)
СТОХАСТИЧЕСКИЕ МОДЕЛИ ДИНАМИКИ ПОПУЛЯЦИЙ Тогда вероятность асимптотической фиксации аллеля А 1 вероятность его случайной утраты
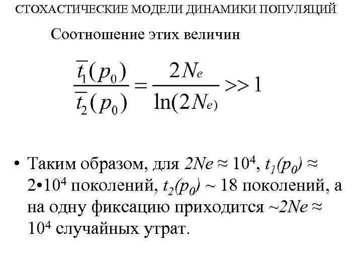
СТОХАСТИЧЕСКИЕ МОДЕЛИ ДИНАМИКИ ПОПУЛЯЦИЙ • среднее время до фиксации (исключая случаи утери аллеля) а среднее время до случайной утери
СТОХАСТИЧЕСКИЕ МОДЕЛИ ДИНАМИКИ ПОПУЛЯЦИЙ Соотношение этих величин • Таким образом, для 2 Ne ≈ 104, t 1(р0) ≈ 2 • 104 поколений, t 2(p 0) ~ 18 поколений, а на одну фиксацию приходится ~2 Ne ≈ 104 случайных утрат.
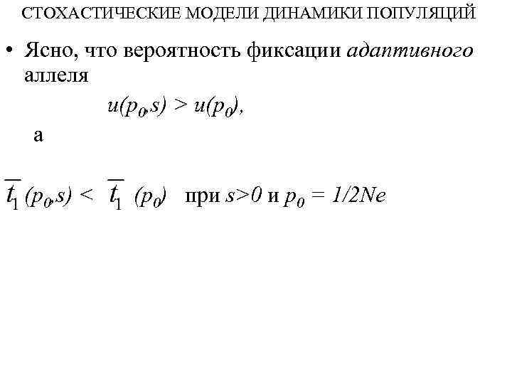
СТОХАСТИЧЕСКИЕ МОДЕЛИ ДИНАМИКИ ПОПУЛЯЦИЙ • Ясно, что вероятность фиксации адаптивного аллеля u(p 0, s) > u(p 0), а (p 0, s) < (p 0) при s>0 и р0 = 1/2 Ne
СТОХАСТИЧЕСКИЕ МОДЕЛИ ДИНАМИКИ ПОПУЛЯЦИЙ • В то время, как для инадаптивного аллеля соотношения противоположные: u(p 0, s) < u(p 0), (p 0, s) > (p 0) при s<0 и р0 = 1/2 Ne
СТОХАСТИЧЕСКИЕ МОДЕЛИ ДИНАМИКИ ПОПУЛЯЦИЙ • Рассмотрим стохастический вариант проанализированной выше детерминистической задачи об отборе на уровне генотипов особей. В этом случае Величины же u(p 0, s), t 1(p 0, s) можно подсчитать только численными методами.
СТОХАСТИЧЕСКИЕ МОДЕЛИ ДИНАМИКИ ПОПУЛЯЦИЙ • Диаллельный случай отбора генотипов может быть качественно сведен к анализу пересчитанных приспособленностей гамет. Поэтому задача о гаметном отборе, хотя она и крайне упрощена как в детерминистическом, так и в стохастическом вариантах, может служить ориентиром при проведении анализа задачи стохастической фиксации аллелей при эволюции макромолекул.
СТОХАСТИЧЕСКИЕ МОДЕЛИ ДИНАМИКИ ПОПУЛЯЦИЙ • В результате, можно сделать вывод, что микроэволюционные стохастические процессы в популяциях конечной численности относительно редко заканчиваются фиксацией одних аллелей и относительно часто потерей других. При этом стохастические флуктуации частот аллелей становятся существенными в течение количества поколений, сравнимых с эффективной численностью популяций. t ≥ 2 Ne
СТОХАСТИЧЕСКИЕ МОДЕЛИ ДИНАМИКИ ПОПУЛЯЦИЙ • Этот вывод – один из наиболее важных результатов теории нейтрального генетического дрейфа теории нейтральной эволюции Кимуры. Его можно использовать (и используют) для объяснения механизмов эволюции макромолекул.
СВЯЗЬ ПАРАМЕТРОВ МИКРОЭВОЛЮЦИОННОГО И МАКРОЭВОЛЮЦИОННОГО ПРОЦЕССОВ • Кимура считал, что завершенные процессы микроэволюции (фиксации замен и т. д. ) можно считать элементарными событиями макроэволюции. Фактически ему первому удалось связать параметры микро- и макроэволюции, используя разработанную теорию нейтрального генетического дрейфа.
СВЯЗЬ ПАРАМЕТРОВ МИКРОЭВОЛЮЦИОННОГО И МАКРОЭВОЛЮЦИОННОГО ПРОЦЕССОВ • Первичные структуры аллельных и гомологичных генов и белков различны, они имеют фиксированные замены отдельных мономеров. Эти фиксированные замены отдельных мономеров, которые не затрагивают остальных мономеров последовательности, являются элементарными макроэволюционными различиями. Однако же, аллели и гомологичные гены большей частью сохраняют сходство между собой.
СВЯЗЬ ПАРАМЕТРОВ МИКРОЭВОЛЮЦИОННОГО И МАКРОЭВОЛЮЦИОННОГО ПРОЦЕССОВ • Аллели, фиксированные на промежуточных этапах макроэволюции, редко исчезает бесследно. Обычно аллели-потомки имеют в своей первичной структуре (последовательности) ранее фиксированные замены мономеров. • Фиксация аллеля означает, что все аллелипотомки хранят в своей первичной структуре эти фиксированные замены. При этом в популяции могут существовать и дугие аллели – другие варианты гена.
СВЯЗЬ ПАРАМЕТРОВ МИКРОЭВОЛЮЦИОННОГО И МАКРОЭВОЛЮЦИОННОГО ПРОЦЕССОВ • Определим макроэволюционный процесс как последовательность стохастических фиксаций замен, происходящих в предыдущих аллелях из-за мутаций. Большинство из возникающих замен теряется, поэтому полное число замен должно быть много больше количества фиксируемых. Тогда для i-го локуса скорость фиксации замен с адаптивным преимуществом s = w 1 - w 2 будет равна
СВЯЗЬ ПАРАМЕТРОВ МИКРОЭВОЛЮЦИОННОГО И МАКРОЭВОЛЮЦИОННОГО ПРОЦЕССОВ Ki(s) = 2 Ne μi(s) u(p 0, s) • где в правой части стоит комбинация микроэволюционных параметров: Ne — эффективная численность популяции, μi(s) — плотность вероятности мутирования i-го гена в аллели с селекционным преимуществом s в единицу времени, а и(р0, s) — вероятность асимптотической фиксации уже возникшего аллеля,
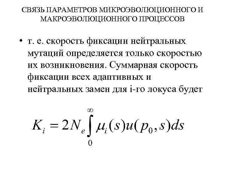
СВЯЗЬ ПАРАМЕТРОВ МИКРОЭВОЛЮЦИОННОГО И МАКРОЭВОЛЮЦИОННОГО ПРОЦЕССОВ • Эти микроэволюционные параметры определяют величину Ki(s), которая является важнейшим макроэволюционным параметром. Таким образом, скорость фиксации замен определяется мутационным процессом, отбором и интенсивностью генетического дрейфа. Для одиночно возникшей нейтральной мутации р0 = 1/2 Ne, s = 0, и u(p 0, s) = р0 = 1/2 Ne, откуда Ki(0) = μi(0),
СВЯЗЬ ПАРАМЕТРОВ МИКРОЭВОЛЮЦИОННОГО И МАКРОЭВОЛЮЦИОННОГО ПРОЦЕССОВ • т. е. скорость фиксации нейтральных мутаций определяется только скоростью их возникновения. Суммарная скорость фиксации всех адаптивных и нейтральных замен для i-го локуса будет
СВЯЗЬ ПАРАМЕТРОВ МИКРОЭВОЛЮЦИОННОГО И МАКРОЭВОЛЮЦИОННОГО ПРОЦЕССОВ • Как показывают дополнительные исследования, дилемма Холдейна не возникает для нейтральных или почти нейтральных мутаций, т. е. отсутствуют ограничения на число одновременно эволюционирующих генов. В отличие от адаптивных мутаций выборочная случайная фиксация нейтральных аллелей не влияет на приспособленность и никак не изменяет скорость воспроизводства популяции.
Концепцию нейтральной эволюции Кимура и Ота сформулировали в виде 5 принципов: 1. Скорость эволюции белка (число аминокислотных замен на позицию в год) остается почти постоянной пока трехмерная структура и функция серьезно не изменены. 2. Более функционально значимые части молекулы белка (или целые молекулы) меняются путем замен медленнее, чем менее значимые.
3. Замены меньше искажающие структуру и функцию макромолекул фиксируются в эволюции много чаще. 4. Появлению гена с новой функцией обязательно должна предшествовать дупликация гена-предшественника. 5. Дарвиновский отбор заведомо предпочтительных мутантов происходит в процессе эволюции редко, много чаще происходит случайная фиксация слабодефектных и нейтральных мутантов, а также удаление заведомо вредных.
ГЕНЕТИЧЕСКИЙ ГРУЗ И ДИЛЕММА ХОЛДЕЙНА • Введем меру интенсивности генетического отбора – величину, которая представляет собой отношение разности между средней приспособленностью популяции и приспособленностью оптимального генотипа к приспособленности последнего. Под оптимальным генотипом будем понимать наиболее приспособленный. Эта мера будет описывать генетический груз популяции. Чем ближе средний уровень приспособленности к оптимальному, тем меньше генетический груз.
ГЕНЕТИЧЕСКИЙ ГРУЗ И ДИЛЕММА ХОЛДЕЙНА • Генетический груз L определяется следующим образом где а - средняя приспособленность популяции, - приспособленность оптимального генотипа.
ГЕНЕТИЧЕСКИЙ ГРУЗ И ДИЛЕММА ХОЛДЕЙНА • Собственно, под грузом можно понимать слабо приспособленные геномы, имеющие относительно большое количество «вредных» генов. Проблема существования и увеличения генетического груза оказалась одной из трудностей в развитии селективной теории генетики популяций и микроэволюции.
ГЕНЕТИЧЕСКИЙ ГРУЗ И ДИЛЕММА ХОЛДЕЙНА • Для очень большой диплоидной популяции со случайным скрещиванием, Холдейн показал, что при появлении полностью рецессивных вредных мутаций в аутосомном локусе, соответствующее снижение приспособленности равно скорости мутирования на гамету. Для полудоминантных мутаций груз равен скорости мутирования на зиготу.
ГЕНЕТИЧЕСКИЙ ГРУЗ И ДИЛЕММА ХОЛДЕЙНА • Причем груз почти не зависит от степени вредности мутаций. При других условиях, накладываемых на популяцию, локус и мутации, эти закономерности несколько модифицируются. Например, в случае очень малых популяций, в которых частоты мутаций дрейфуют от равновесных значений, оказывается, что в этих популяциях груз значительно выше, чем в больших
ГЕНЕТИЧЕСКИЙ ГРУЗ И ДИЛЕММА ХОЛДЕЙНА • Несколько упрощая формулировки, дилемма Холдейна заключается в том, что популяция с ограниченной скоростью воспроизводства не может быстро эволюционировать по многим генам одновременно.
ГЕНЕТИЧЕСКИЙ ГРУЗ И ДИЛЕММА ХОЛДЕЙНА • Холдейн показал математически, что даже в случае однозначного соответствия генпризнак в популяции не может заменяться одновременно свыше 12 генов «более приспособленными» аллелями без того, чтобы ее репродуктивная численность не стала исчезающее малой. Однако изучение природных популяций показало, что полиморфные популяции отличаются по очень большому числу аллелей, а вообще у организмов могут быть тысячи аллелей.
ГЕНЕТИЧЕСКИЙ ГРУЗ И ДИЛЕММА ХОЛДЕЙНА • Таким образом, согласно Холдейну, для поэтапной реализации таких различий природе потребовалось бы значительно больше времени, чем это в ряде случаев реально наблюдается. Дилемма Холдейна, демонстрирующая противоречие теории с экспериментальными данными, была частично разрешена лишь М. Кимурой, создавшего теорию нейтральной эволюции, которая основана на отказе от идеи исключительно селективной природы популяционных процессов.
СКОРОСТИ МАКРОЭВОЛЮЦИИ И РОЛЬ МНОГОКЛЕТОЧНОСТИ Одноклеточные и многоклеточные организмы имеют разные характерные эффективные численности и среднее время жизни особей, т. е. характерную длительность поколения. Насколько многоклеточность особей влияет на скорость фиксации замен? Чтобы исследовать этот вопрос рассмотрим упрощенную модель
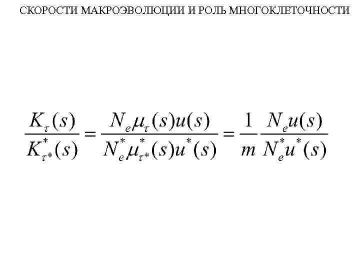
СКОРОСТИ МАКРОЭВОЛЮЦИИ И РОЛЬ МНОГОКЛЕТОЧНОСТИ • Сравним две популяции: • а) одноклеточную, имеющую эффективную численность 2 Ne, длительность поколения τ, темп мутирования в класс адаптивности (s) на поколение μτ(s), вероятность асимптотической фиксации и(р0, s) и скорость фиксации замен за поколение Kτ(s).
СКОРОСТИ МАКРОЭВОЛЮЦИИ И РОЛЬ МНОГОКЛЕТОЧНОСТИ • Будем исходить из положения, что все фиксируемые мутации принадлежат какому-то одному классу адаптивности (s). Тогда Kτ(s) = 2 Ne μτ(s) u(p 0, s)
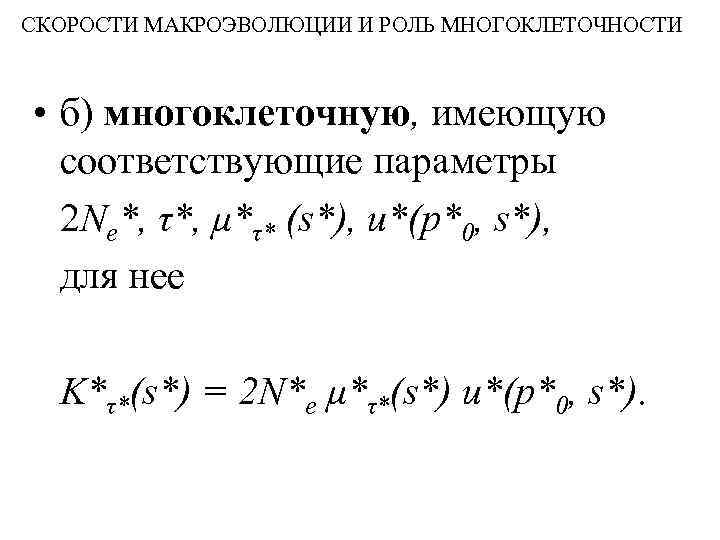
СКОРОСТИ МАКРОЭВОЛЮЦИИ И РОЛЬ МНОГОКЛЕТОЧНОСТИ • б) многоклеточную, имеющую соответствующие параметры 2 Ne*, τ*, μ*τ* (s*), и*(р*0, s*), для нее K*τ*(s*) = 2 N*e μ*τ*(s*) u*(p*0, s*).
СКОРОСТИ МАКРОЭВОЛЮЦИИ И РОЛЬ МНОГОКЛЕТОЧНОСТИ • Будем считать, что длительность поколения τ* = т τ, где т — число клеточных поколений по генеративной линии в ходе онтогенеза. Также предположим для простоты, что мутационные параметры клеток и одноклеточных, и многоклеточных организмов за цикл репликации одинаковы.
СКОРОСТИ МАКРОЭВОЛЮЦИИ И РОЛЬ МНОГОКЛЕТОЧНОСТИ • Поскольку многоклеточные особи имеют время развития в m раз больше одноклеточных, то темп их мутирования в класс адаптивности (s = s*) за поколение μ*τ*(s)= m μτ (s). Поделив соответствующие выражение друг на друга, получаем
СКОРОСТИ МАКРОЭВОЛЮЦИИ И РОЛЬ МНОГОКЛЕТОЧНОСТИ
СКОРОСТИ МАКРОЭВОЛЮЦИИ И РОЛЬ МНОГОКЛЕТОЧНОСТИ • Скорости фиксации замен выражаются через время, измеряемое в поколениях. Длительность поколения для одноклеточных и многоклеточных различна: τ и τ* соответственно. Однако мы можем пересчитать скорости фиксации замен на одинаковые единицы времени, например на время τ.
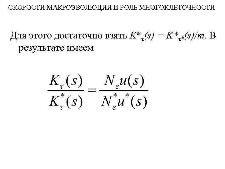
СКОРОСТИ МАКРОЭВОЛЮЦИИ И РОЛЬ МНОГОКЛЕТОЧНОСТИ Для этого достаточно взять K*τ(s) = K*τ*(s)/m. В результате имеем
Предположим, что фиксирующиеся мутации нейтральны в обеих популяциях, т. е. s = s* = 0. Тогда и = pо = 1/2 Ne, и* = pо* = 1/2 N*e т. е. скорости фиксации нейтральных замен в популяциях одноклеточных и многоклеточных особей одинаковы.
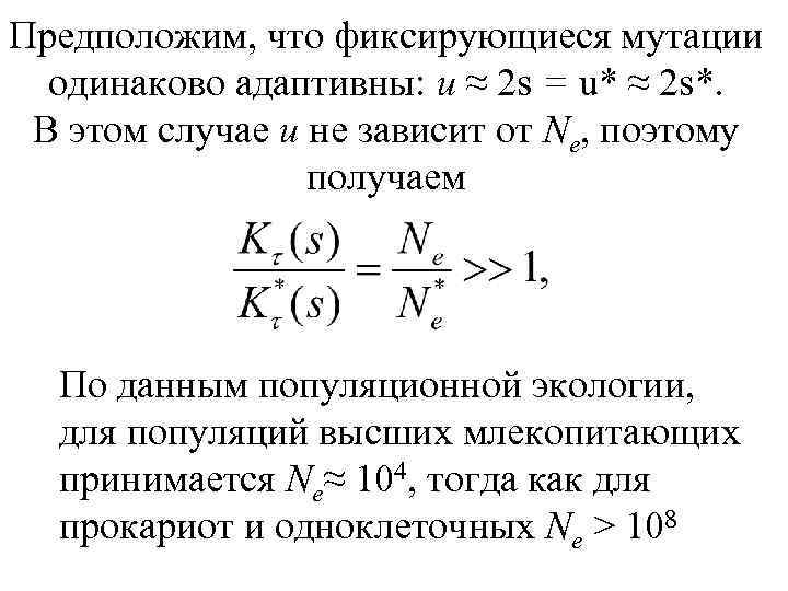
Предположим, что фиксирующиеся мутации одинаково адаптивны: и ≈ 2 s = u* ≈ 2 s*. В этом случае и не зависит от Ne, поэтому получаем По данным популяционной экологии, для популяций высших млекопитающих принимается Ne≈ 104, тогда как для прокариот и одноклеточных Ne > 108
СКОРОСТИ МАКРОЭВОЛЮЦИИ И РОЛЬ МНОГОКЛЕТОЧНОСТИ Т. е. скорость фиксации адаптивных замен в единицу времени у многоклеточных на много порядков ниже, чем у одноклеточных. Даже, если допустить некоторые различия между параметрами мутирования на репликацию, а также между и и и*, то этот вывод сохранится.
• Полученный результат достаточно прост, однако он демонстрирует чрезвычайно важное стохастическое свойство развития живых форм на Земле. А именно, при переходе от одноклеточных к многоклеточным происходит резкое замедление темпа фиксаций именно адаптивных мутаций при сохранении прежнего темпа фиксаций нейтральных замен. Это замедление связано с резким падением численности популяций, замедлением воспроизведения и т. п.
• Видимо, для компенсации этого существенного ограничения (в том числе) многоклеточные системы приобрели новые или усилили старые (по сравнению с одноклеточными) механизмы изменчивости и комбинаторики генов, м. РНК и белков. К этим механизмам можно отнести дублирование генов, интрон-экзонную структуру, транспозоны, множественные повторы, альтернативный сплайсинг, множественные старты трансляции, микро. РНК, модификацию белков и т. д.
СКОРОСТИ МАКРОЭВОЛЮЦИИ И РОЛЬ МНОГОКЛЕТОЧНОСТИ • Ясно, что следствия резкого замедление темпа фиксаций именно адаптивных мутаций в многоклеточных организмах по сравнению с одноклеточными должны особенно сильно проявляться при их непосредственном контакте например в экосистемах «паразит — хозяин» .


