Теорія ймовірності та математична статистика Імовірність Неможливі і

















![Нерівність Чєбишева - ε + ε М[X] Нерівність Чєбишева - ε + ε М[X]](https://present5.com/presentacii-2/20171211\27852-t_u_ma_m_c.ppt\27852-t_u_ma_m_c_18.jpg)





















27852-t_u_ma_m_c.ppt
- Количество слайдов: 39
Теорія ймовірності та математична статистика Імовірність
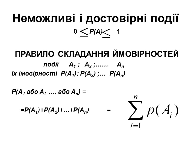
Неможливі і достовірні події 0 Р(А) 1 ПРАВИЛО СКЛАДАННЯ ЙМОВІРНОСТЕЙ події A1 ; A2 ;…… An їх імовірності Р(A1); Р(A2) ;… Р(An) Р(A1 або A2 …. або An) = =Р(A1)+Р(A2)+…+Р(An) =
Повна система подій Р(A1)+Р(A2)+…+Р(An) = 1 Повну систему подій утворюють тільки несумісні події. ПОНЯТТЯ УМОВНОЇ ЙМОВІРНОСТІ РВ(А) – імовірність виникнення події А при умові, що подія В сталася.
Правило множення ймовірностей умовних подій P( A і B ) = Р(В) РB(A) = Р(А) РА(В) незалежних подій Р(А і В)==Р(А)Р(В) р(A1 і A2 і … і An ) = Р(A1)Р(A2)…Р(An) = =
Ймовірність настання щонайменше однієї з незалежних подій р(A1 або A2 або … або An ) = Коли ймовірності однакові для всіх подій р(A1 або A2 або … або An ) =
Узагальнення правил складення і множення ймовірностей Р(А або В) = Р(А) + Р(В) - Р(А і В). Якщо події А і В несумісні, то Р(А і В)= 0. Якщо події А і В взаємно незалежні, то Р(А і В) = Р(А)Р(В). Оскільки 0 ≤ Р(А і В), то Р(А або В) ≤ Р(А) + Р(В)
Формули комбінаторики Перестановки Аnm Розміщення Pm= m! Сполучення Cnm
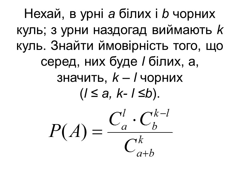
Нехай, в урні а білих і b чорних куль; з урни наздогад виймають k куль. Знайти ймовірність того, що серед, них буде l білих, а, значить, k – l чорних (l ≤ а, k- l ≤b).
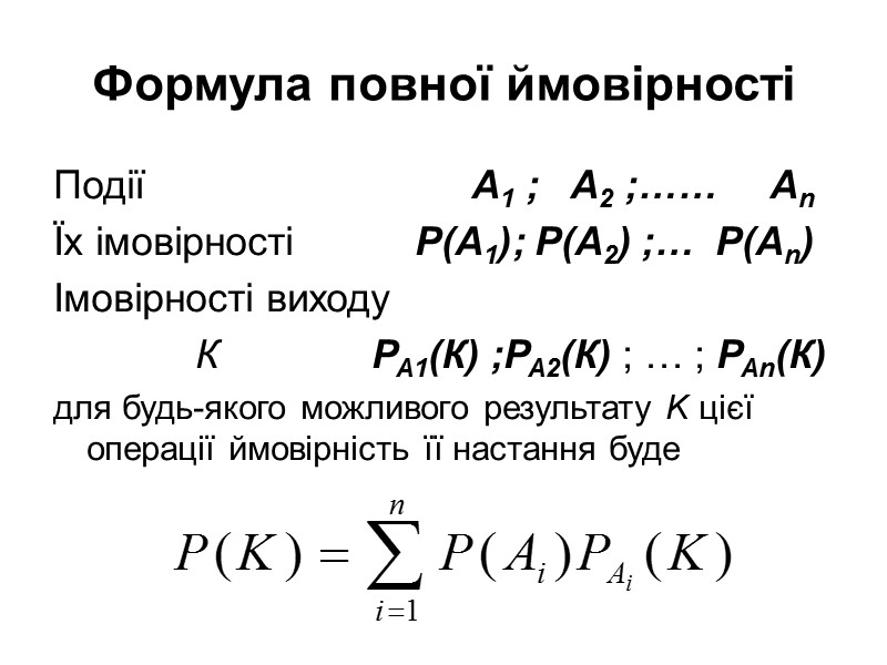
Формула повної ймовірності Події A1 ; A2 ;…… An Їх імовірності Р(A1); Р(A2) ;… Р(An) Імовірності виходу К РА1(К) ;РА2(К) ; … ; РАn(К) для будь-якого можливого результату K цієї операції ймовірність її настання буде
Формула Байєса Нехай події А1, А2,., Аn являють собою повну систему подій. Якщо тоді К означає довільний результат цієї операції, то ймовірність того, що цей довільний результат стався внаслідок q-ї операції, (1≤q≤n)
Формула Бернуллі Уточнення формули Байєса для багаторазових випробувань
Найвірогідніше число настання події k0 np - (1- p) ≤ k0 ≤ ≤ np + p Причому: а) якщо число np - q – дробове, то існує одне найвірогідніше число k0; б) якщо число np - q – ціле, то існує два найвірогідніших числа, а саме: k0 і k0+1; в) якщо число np – ціле, то найвірогідніше число k0 = np .
Теорема Бернуллі. Перша форма закону великих чисел - εn + εn nр
ДИСКРЕТНІ ВИПАДКОВІ ВЕЛИЧИНИ Закон розподілу
Числові характеристики дискретної випадкової величини μ1= 0; μ2= α2 - α12; μ3= α3 - 3α1α2+2α13; μ4= α4 - 4α12α3+3α2α3- -4α14 . α1 = mx, Mx, M[X] , μ2 = Dx, D[X], Qx2, q2, σx2
Теореми про властивості середнього та дисперсії М(а + Х) = а + М(Х). М(а·Х) = а·М(Х). М(Х1+ Х2 + Х3..) = М(Х1) + М(Х2) +М(Х3) + .. М(Х1 · Х2 · Х3...) = М(Х1) · М(Х2) ·М(Х3)·... D(а + Х) = D(Х). D(а·Х) = а2·D(Х). D(Х1+ Х2 + Х3…) = D(Х1) + D(Х2) +D(Х3) + ..
Теореми про середнє квадратичне відхилення Маємо випадкові величини х1, х2, …, хn зі стандартами q1, q2, …, qn середнє арифметичне =(х1+х2+…+хn)/n результатів n вимірювань. Тоді стандарт цього середнього, при умові що всі стандарти однакові
Нерівність Чєбишева - ε + ε М[X]
БЕЗПЕРЕРВНІ ВИПАДКОВІ ВЕЛИЧИНИ Функція розподілу F(х) = Р(X<х). Властивості: 1) х2 > х1, F(х2)>F(х1). 2) 3)
Щільність розподілу Властивості 1) 2) f(x)≥0 Типовий вигляд щільності розподілу
Імовірність попадання випадкової величини на задану ділянку P(α ≤ Х < β)= F(β) - F(α). P(α ≤ Х < β) = Графічна інтерпретація a b P(α ≤ Х < β)
Числові характеристики безперервних випадкових величин Sk=μ3/σ3
Закон рівномірної щільності f(х)=1/(β-α), при f(х)=0 при х < α або х > β F(х) = 0, при х < α; F(х) = (х-α)/(β-α), при F(х) = 1 при х > β
Експоненціальний закон розподілу Me=-ln0.5/λ≈0.69/λ P(a
Закон Пуассона R1 = 1- Рm = 1- ℮-а
Нормальний закон і його параметри Для непарних для парних центральних моментів
Функція Лапласа Фрагмент таблиці значень функції для квантиля z =
Теореми Лапласа Локальна Інтегральна Відхилення відносної частоти від постійної імовірності в незалежних дослідженнях
Інші функції розподілу Гамма-функція 1) Г(1) = Г(2) = 1 2) 3) Хі-квадрат ( )
Розподіл Стьюдента Розподіл Фішера
Поняття про теорію масового обслуговування ρ0=0
Поняття про теорію надійності Імовірність безвідмовної роботи з резервом Імовірність безвідмовної роботи в інтервалі t0 - t Імовірність безвідмовної роботи в інтервалі t0 – t, якщо він вже працював безвідмовно у попередньому інтервалі 0- t0
Центральна гранична теорема Теорема Ляпунова Теорема Муавра-Лапласа
ОСНОВНІ ПОНЯТТЯ МАТЕМАТИЧНОЇ СТАТИСТИКИ Гістограма, полігон та кумулята.
Оцінки числових характеристик випадкової величини
Закон великих чисел. Теорема Чєбишева
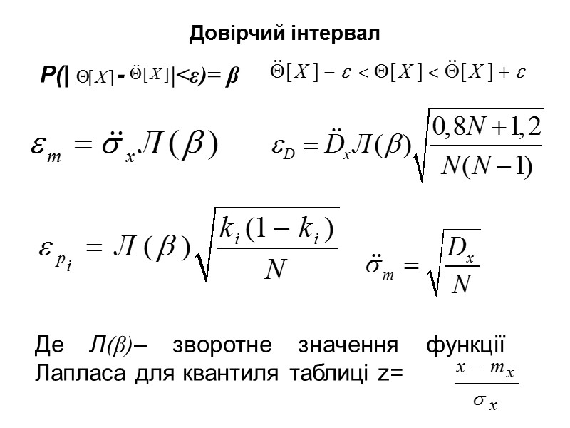
Довірчий інтервал P(| - |<ε)= β Де Л(β)– зворотне значення функції Лапласа для квантиля таблиці z=
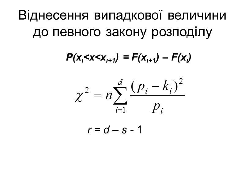
Віднесення випадкової величини до певного закону розподілу r = d – s - 1 Р(хі

