Скачать презентацию Теория и практика экспериментальных оценок качества партии изделий Скачать презентацию Теория и практика экспериментальных оценок качества партии изделий

1 Практика 1к 3 Сплошной контроль.pptx

  • Количество слайдов: 21

Теория и практика экспериментальных оценок качества партии изделий с учётом рисков 1. 3 Затраты Теория и практика экспериментальных оценок качества партии изделий с учётом рисков 1. 3 Затраты производителя при различных видах производства партии

Затраты производителя при различных видах производства партии Затраты производителя при различных видах производства партии

 «Бездефектое» производство невозможно «Бездефектое» производство невозможно

Только затраты на компенсацию ε Только затраты на компенсацию ε

Компенсация влечёт потери Компенсация влечёт потери

Условие выгоды контроля (нч) Условие выгоды контроля (нч)

Поиск условий целесообразности контроля Поиск условий целесообразности контроля

Первая ситуация Первая ситуация

Вторая ситуация Вторая ситуация

Когда выгоден сплошной контроль? Когда выгоден сплошной контроль?

Дано: Дано:

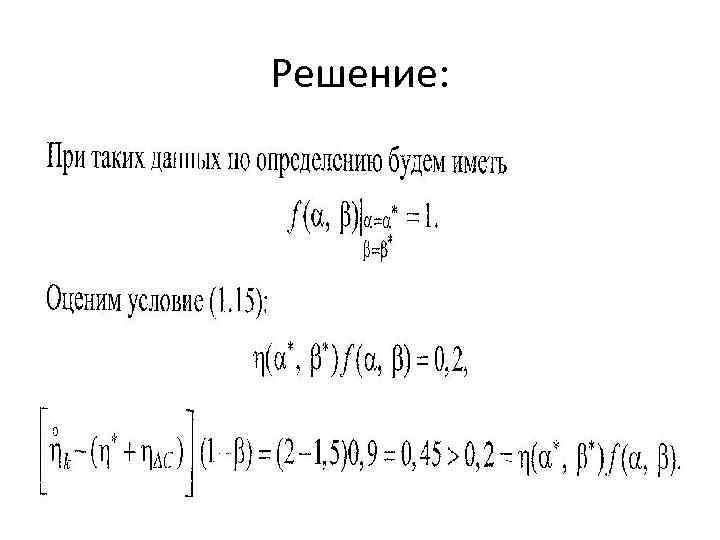
Решение: Решение:

Вывод: Вывод:

Приведённые затраты Приведённые затраты

Графики функций затрат на компенсацию ε и дополнительных затрат η Графики функций затрат на компенсацию ε и дополнительных затрат η

Выводы - производителю выгодно: • - на интервале не заниматься сплошным контролем изделий в Выводы - производителю выгодно: • - на интервале не заниматься сплошным контролем изделий в партии, а выплатить потребителю компенсацию за дефектные изделия; • - на интервале осуществить сплошной контроль изделий в партии до передачи её потребителю.

ХХХ 1. 3 ХХХ 1. 3