Теория электрических цепей лекция 3.pptx
- Количество слайдов: 33
Теория электрических цепей
Метод наложения • Метод наложения можно использовать только в линейных электрических цепях. В его основе лежит принцип суперпозиции (наложения). Согласно принципу наложения, реакция линейной электрической цепи на совокупность воздействий равна сумме реакций, вызываемых в той же цепи каждым из воздействий в отдельности. • Под воздействиями в электрических цепях понимают напряжения и токи с заданными законами изменения во времени, которые создают в цепи другие токи и напряжения, называемые реакциями. Часто воздействия – это источники, а реакции – токи и напряжения, создаваемые этими источниками.
• Если в цепи имеется несколько источников, то при нахождении тока (напряжения) можно найти ток (напряжение), создаваемый каждым из источников в отдельности, а затем полученные токи (напряжения) алгебраически сложить. • Рассмотрим пример расчета токов в цепи с использованием метода наложения: рассмотрим цепь с двумя источниками.
• В схеме с двумя источниками стрелками показаны положительные направления токов i 1, i 2, i 3, i 4, i 01, выбранные произвольно. • Согласно принципу наложения ток ik от двух источников равен алгебраической сумме частичных токов ik’, ik’’ от первого и второго источников в отдельности. Решение задачи состоит из следующих этапов: • 1. Источник напряжения u 01 в цепи оставлен, а источник тока удалён, т. е. вместо него имеем обрыв ветви. В схеме с одним источником напряжения с задающим напряжением u 01 вычисляем частичные токи i 1’, i 2’, i 3’, i 4’, i 01’ путём эквивалентных преобразований схемы заданной цепи.
• В схеме резисторы R 1 и R 2 (R 3 и R 4) соединены последовательно, так как по ним протекает один и тот же ток i 1’=i 2’ (i 3’=i 4’). Заменяем их эквивалентным сопротивлением Rэ1=R 1+R (Rэ2=R 3+R 4). • Вычисляем частичные токи, используя закон Ома и первый закон Кирхгофа: • i 1’=i 2’=u 01/Rэ; i 3’=i 4’=u 01/Rэ2; i 01’=i 2’+i 4’. •
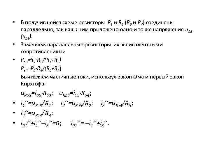
• 2. Источник тока i 01 в цепи оставлен, а источник напряжения удалён, т. е. вместо него показано короткое замыкание (провод). В схеме с одним источником тока с задающим током i 01 вычисляем частичные токи i 1’’, i 2’’, i 3’’, i 4’’, i 01’’ путём эквивалентных преобразований схемы заданной цепи.
• В получившейся схеме резисторы R 1 и R 2 (R 3 и R 4) соединены параллельно, так к ним приложено одно и то же напряжение u 12 (u 31). • Заменяем параллельные резисторы их эквивалентными сопротивлениями • Rэ3=R 1∙R 2/(R 1+R 2) Rэ4=R 3∙R 4/(R 3+R 4) Вычисляем частичные токи, используя закон Ома и первый закон Кирхгофа: u. Rэ3=i 05∙Rэ3; u. Rэ4=i 05∙Rэ4; • i 1’’=u. Rэ3/R 1; i 2’’=u. Rэ3/R 2; i 3’’=u. Rэ4/R 3; • i 4’’=u. Rэ4/R 4; • i 01’’+i 1’’–i 3’’=0; i 01’’= –i 1’’+i 3’’.
• 3. Нахождение истинных токов в ветвях цепи • Истинные токи определяются как алгебраическая сумма частичных токов, т. е. сравниваются направление частичных токов с направлением истинного тока в исходной цепи. При совпадении направлений частичный ток берется со знаком «+» , • в случае несовпадения – со знаком «-» . • Для ветви 1: • i 1 =i 1’+i 1’’ • Для ветви 2: • i 2 =i 2’–i 2’’ • Для ветви 3: • i 3 =i 3’ –i 3’’ • Для ветви 4: • i 4 =i 4’+i 4’’ • Для ветви 01: • i 01 =i 01’–i 01’’
Метод токов ветвей • • Данный метод позволяет анализировать цепь, используя первый и второй законы Кирхгофа. Требуется составить систему уравнений для определения токов в цепи. В результате определяются неизвестные токи в ветвях цепи. Анализ проводится по следующему алгоритму; 1. Задаемся положительными направлениями неизвестных токов. Число уравнений в системе будет равно числу неизвестных токов: • n=nнезв. токов • • • 2. Пользуясь первым законом Кирхгофа, составляем линейнонезависимые уравнения. Их число равно N 1= Nу – 1 (где Nу – число узлов). 3. Пользуясь вторым законом Кирхгофа, дополняем систему уравнениями, составляемыми для независимых контуров, в которые не должен входить источник тока. Число уравнений по второму закону Кирхгофа равно N 2= n-(Nу – 1). 4. Напряжения на резистивных элементах выражаем через ток по закону Ома.
• Рассмотрим пример составления системы по методу токов ветвей. • • Число уравнений n=nнезв. токов= 6 Число узлов Nу = 4. Число уравнений по первому закону Кирхгофа N 1= Nу – 1 = 4 – 1 = 3
• Для 1 узла • Для 2 узла • Для 3 узла • Число уравнений по второму закону Кирхгофа равно • N 2= n-(Nу – 1)=6 -3=3 • Для 1 контура • Для 2 контура • Для 3 контура • Итак, получена совместная система из шести уравнений для нахождения токов в приведенной схеме.
Метод узловых напряжений • В данном методе переменными или неизвестными системы уравнений анализируемой цепи являются узловые напряжения U 1 у , U 2 у, U 3 у, … UNу, т. е. напряжения, равные разности потенциалов K-го и базисного узла. Потенциал базисного узла принимается равным нулю (U 0 у =0). • Для цепи, имеющей N = Nу – 1 независимых узлов, каноническая форма записи системы узловых уравнений имеет вид: • • + G 11∙U 1 у – G 12∙U 2 у – G 13∙U 3 у – … – G 1 N∙UNу = I 1 у, – G 21∙U 1 у + G 22∙U 2 у – G 23∙U 3 у – … – G 2 N∙UNу = I 2 у, . . . – GN 1∙U 1 у – GN 2∙U 2 у – GN 3∙U 3 у – … + GNN∙UNу = INу.
Данная система уравнений получается из уравнений, составленных по первому закону Кирхгофа
• В данной системе узловых уравнений GNN – собственная проводимость N-го узла цепи – арифметическая сумма проводимостей всех ветвей, подключённых одним из зажимов к N-му узлу цепи. Собственные проводимости в системе узловых уравнений записываются со знаком «плюс» . • GKN – взаимная проводимость K-го и N-го узлов цепи – сумма проводимостей всех ветвей, включённых между K-м и N-м узлами цепи. Взаимные проводимости в системе узловых уравнений записываются со знаком «минус» . • IKу – узловой ток K-го узла цепи – алгебраическая сумма задающих токов источников тока, подключённых к K-му узлу цепи, причём слагаемые этой суммы берутся со знаком «плюс» , если задающий ток источника ориентирован в сторону K-го узла, и со знаком «минус» – в противном случае. В результате решения системы узловых уравнений определяются неизвестные узловые напряжения UKу.
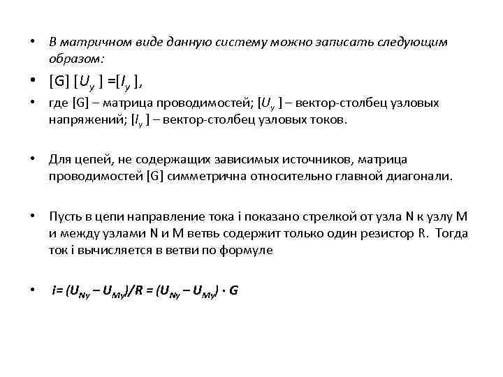
• В матричном виде данную систему можно записать следующим образом: • [G] [Uу ] =[Iу ], • где [G] – матрица проводимостей; [Uу ] – вектор-столбец узловых напряжений; [Iу ] – вектор-столбец узловых токов. • Для цепей, не содержащих зависимых источников, матрица проводимостей [G] симметрична относительно главной диагонали. • Пусть в цепи направление тока i показано стрелкой от узла N к узлу M и между узлами N и M ветвь содержит только один резистор R. Тогда ток i вычисляется в ветви по формуле • i= (UNу – UMу)/R = (UNу – UMу) ∙ G
• Рассмотрим пример расчета токов в цепи методом узловых напряжений:
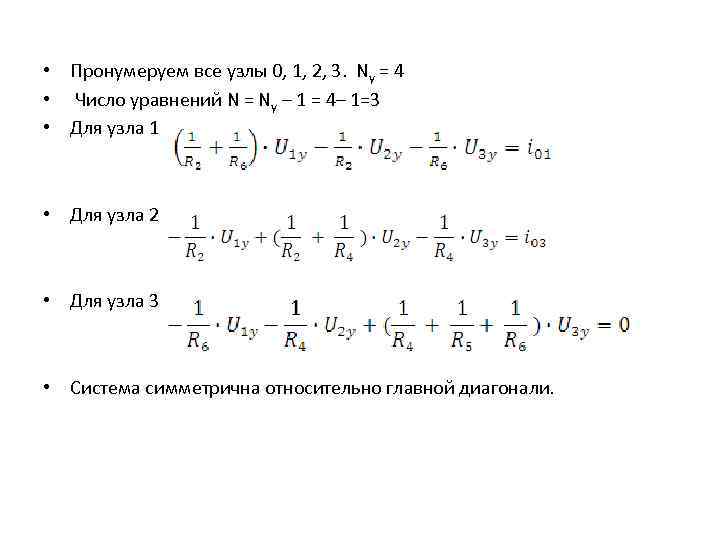
• Пронумеруем все узлы 0, 1, 2, 3. Nу = 4 • Число уравнений N = Nу – 1 = 4– 1=3 • Для узла 1 • Для узла 2 • Для узла 3 • Система симметрична относительно главной диагонали.
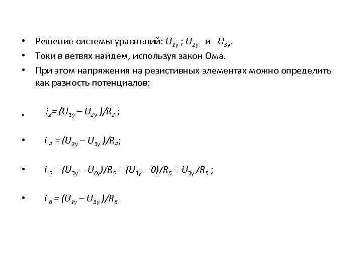
• Решение системы уравнений: U 1 у ; U 2 у и U 3 у. • Токи в ветвях найдем, используя закон Ома. • При этом напряжения на резистивных элементах можно определить как разность потенциалов: • i 2= (U 1 у – U 2 у )/R 2 ; • i 4 = (U 2 у – U 3 у )/R 4; • i 5 = (U 3 у – U 0 у)/R 5 = (U 3 у – 0)/R 5 = U 3 у /R 5 ; • i 6 = (U 1 у – U 3 у )/R 6
Использование метода узловых напряжений в цепях с зависимыми источниками
• При наличии зависимых источников в цепи в уравнениях, составленных по методу узловых напряжений, появляются дополнительные слагаемые, обусловленные взаимной проводимостью между узлами через зависимые источники. • Матрица проводимости [G] перестает быть симметричной относительно главной диагонали. • [G] = [G пасс] + [G акт] • [G акт] определяется проводимостями между узлами через зависимые источники.
Использование метода узловых напряжений в цепях с источниками напряжения • Если в цепи есть независимый источник напряжения, то выбрав базисный узел на одном из его зажимов, узловое напряжение на другом его зажиме становится известным. Таким образом, число уравнений в системе по методу узловых напряжений становится на одно меньше.
• Если в ветвях есть генераторы напряжения, то при использовании метода узловых напряжений их необходимо заменить генераторами тока. Далее анализ проводится по стандартному алгоритму. • Если значения внутренних сопротивлений генераторов одинаковы RГН= RГТ = RГ, а задающее напряжение генератора напряжения связано с задающим током генератора тока соотношением u. Г = i. Г ∙ RГ, то генераторы напряжения и тока считаются эквивалентными, то есть на их зажимах создаются одинаковые напряжения и проходят одинаковые токи при подключении внешней цепи.
• Рассмотрим пример: • Заменим генератор напряжения, включенный между узлами 1 и 3, генератором тока.
• Поскольку узловым напряжением называется разность потенциалов между неким узлом цепи и базисным узлом, то напряжение узла 1 совпадает с напряжением источника напряжения u 01, то есть U 1 у=u 01. Для оставшихся узлов 2 и 3 нужно составить узловые уравнения.
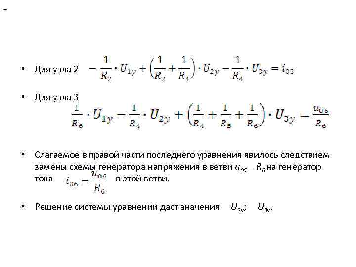
– • Для узла 2 • Для узла 3 • Слагаемое в правой части последнего уравнения явилось следствием замены схемы генератора напряжения в ветви u 06 – R 6 на генератор тока в этой ветви. • Решение системы уравнений даст значения U 2 у; U 3 у.
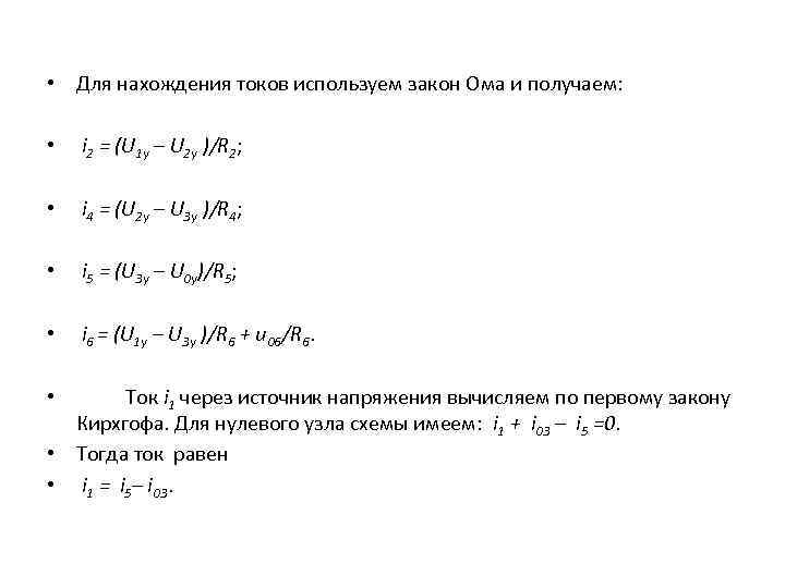
• Для нахождения токов используем закон Ома и получаем: • i 2 = (U 1 у – U 2 у )/R 2; • i 4 = (U 2 у – U 3 у )/R 4; • i 5 = (U 3 у – U 0 у)/R 5; • i 6 = (U 1 у – U 3 у )/R 6 + u 06/R 6. • Ток i 1 через источник напряжения вычисляем по первому закону Кирхгофа. Для нулевого узла схемы имеем: i 1 + i 03 – i 5 =0. • Тогда ток равен • i 1 = i 5– i 03.
Метод контурных токов • Метод контурных токов это метод дуальный методу узловых напряжений. Он построен на основе второго закона Кирхгофа. Число уравнений в системе равно • n=N 2=nнезв. токов-(Nу – 1) • За искомые величины принимают контурные токи. • При расчете методом контурных токов полагают, что в каждом независимом контуре схемы течет свой контурный ток. Уравнения составляют относительно контурных токов, после чего через них определяют токи ветвей.
• Каноническая форма записи системы контурных токов имеет вид: • • • R 11∙I 1 к+R 12∙I 2 к +R 13∙I 3 к + … + R 1 n∙Inк = U 1 к R 21∙I 1 к+R 22∙I 2 к +R 23∙I 3 к + … + R 2 n∙Inк = U 2 к. . . Rn 1∙I 1 к+Rn 2∙I 2 к +Rn 3∙I 3 к + … + Rnn∙Inк = Unк Rкк - собственное сопротивление контура «к» . Оно равно сумме сопротивлений, входящих в контур «к» . • Rкm – общее сопротивление контуров «к» и «m» . Оно равно сумме сопротивлений, входящих в контур «к» и «m» . Если направления контурных токов в общей ветви для контуров «к» и «m» , то Rкm положительно, в противном случае Rкm отрицательно. • Umк- контурное напряжение контура «m» - алгебраическая сумма источников напряжения, входящих в контур m
при таком направлении контурного • тока Uоm входит в сумму со знаком • «+» • при таком направлении контурного • тока Uоm входит в сумму со знаком • «-» • Токи в ветвях находятся как алгебраическая сумма контурных токов. • Если направление контурного тока совпадает с направлением тока ветви, то он входит в сумму со знаком «+» , в противном случае – со знаком «-» .
Пример анализа цепи методом контурных токов. Число уравнений по второму закону Кирхгофа равно 3, следовательно, число уравнений по методу контурных токов также равно 3.
• Для 1 контура R 11∙I 1 к+R 12∙I 2 к +R 13∙I 3 к = U 1 к • Для 2 контура R 21∙I 1 к+R 22∙I 2 к +R 23∙I 3 к= U 2 к • Для 3 контура R 31∙I 1 к+R 32∙I 2 к +R 33∙I 3 к= U 3 к • Собственные и общие сопротивления 1, 2 и 3 контуров: • R 11=R 1+R 3+R 4+R 6 • R 22= R 2+R 3+R 7 • R 33= R 1+R 2+R 5 R 12= R 21=-R 3 R 13= R 31=-R 1 R 32= R 23=-R 2 • Контурные напряжения: • U 1 к = -U 01 +U 03 +U 04 +U 06 • U 2 к = U 02 -U 03 +U 07 • U 3 к = U 01 -U 02 +U 05
• Решаем систему и находим I 1 к I 2 к I 3 к • Выразим токи в ветвях через контурные токи: • • • I 4= I 1 к I 1=- I 1 к+ I 3 к I 2= I 2 к- I 3 к I 3= I 1 к- I 2 к I 5= I 3 к I 7= I 2 к


