c2c9af55657c4b0aa117f7615330f595.ppt
- Количество слайдов: 40
Теория денежной экономики Дж. М. Кейнса и практические выводы из нее Лекция Н. А. Макашевой для 2 -ого курса
• • План лекции От новой экономической философии к новой экономической теории. «Денежная» трилогия Дж. М. Кейнса «Трактат о денежной реформе» (1923) – модификация количественной теории «Трактат о деньгах» (1930) – колебания деловой активности сквозь призму колебаний цен Кейнс и Хайек: альтернативные подходы к исследованию экономики
План лекции (продолжение) • «Общая теория занятости, процента и денег» (1936): основные теоретические и методологические характеристики • «Общая теория» и колебания экономической активности • «Общая теория» : рекомендации для политики • Методологические и философские проблемы в связи с «Общей теорией»
От новой экономической философии к новой экономической теории. «Денежная» трилогия Дж. М. Кейнса • Две главные проблемы: колебания цен и выпуска • Стабильность экономики сквозь призму стабильности внутренних цен. Роль денег • Долгосрочная и краткосрочная перспективы Колебания относительно некоторой нормы или колебания самой нормы? «В долгосрочной перспективе все мы умрем. Экономисты слишком облегчили бы свою задачу и лишили бы ее какой бы то ни было ценности, если бы они во время бури могли нам только сказать, что когда шторм будет далеко позади, океан вновь успокоится» ( « Трактат о денежной реформе» , гл. 3)
• От анализа открытой к анализу закрытой экономики • Деньги и цены. Инфляция и дефляция. Их несимметричность • Количественная теория и ее модификация • Цены и макроэкономическое равновесие ( S и I) • Стабильность экономики сквозь призму стабильности выпуска • Деньги, выпуск и занятость. Теория предпочтения ликвидности
«Трактат о денежной реформе» (1923) – модификация количественной теории «Безработица, непрочное положение производителя, обманутые ожидания, внезапная потеря сбережений, непомерные конъюнктурные прибыли спекулянтов – все это в значительной степени вызывается неустойчивостью денежной единицы» • Риск является еще одним элементом издержек, вознаграждение за риск – тяжелое бремя, которое ложится на всю экономику. Риск усиливается при неустойчивости денежной единицы
• Последствия изменения денежной единицы: перераспределение доходов, влияние на производство – не только относительные цены, но и уровень цен (ожидания цен) влияют на производство • Инфляция является несправедливой, а дефляция разрушительной. В краткосрочной перспективе дефляция особенно опасна • Задача политики (денежной)– достижение устойчивости покупательной способности денег. Как это сделать?
«Трактат о денежной реформе» (продолжение) • Количественная теория сохраняется как инструмент макроэкономического анализа • Модификация денежного уравнения. Кембриджская форма уравнения спроса на деньги: М=kpy или M=k. Y Уравнение Кейнса n = p (k+rk’) Если k и k’ не меняются, стабильность p обеспечивается стабильностью n. Короткий период: k, k’ могут изменяться. «Периодические колебания в первую очередь вызываются не изменениями n и r, а изменениями k и k’»
• Вывод 1: количественная теория должна быть пересмотрена для короткого периода • Задача денежной политики: противодействовать изменению k и k’ через регулирование цены кредита. • Денежная политика предполагает воздействие не только на предложение, но и на спрос на деньги
«Трактат о денежной реформе» (продолжение) В открытой экономике внутренние цены через механизм обменного курса связаны с мировыми ценами: • F 1 (n 1, r 1, k’ 1) = e F 2 (n 2, r 2, k’ 2) • P 1 = F 1 (n, r, k, k’) – внутренние цены в стране 1 • P 2 = F 2 (n 2, r 2, k’ 2) – внутренние цены в стране 2 • Вывод 2: цели стабильности внутренних цен и валютного курса могут конфликтовать. Золотой стандарт создает опасность
«Трактат о деньгах» (1930) – колебания экономической активности сквозь призму колебаний цен • «Моей целью было найти метод, позволяющий описать характеристики не только статического равновесия, но и неравновесных состояний, а также установить динамические закономерности, управляющие переходом денежной экономики от одного состояния равновесия к другому» (Keynes J. M. Treatise on Money. L. , 1930. P. V ) • Источником колебаний не обязательно является денежная сфера, хотя она играет важную роль
«Трактат о деньгах» (продолжение) • Основные понятия: совокупный доход, цены (общий уровень цен, цены потребительских и инвестиционных товаров), инвестиции, сбережения, издержки, процентная ставка (естественная и денежная), масса денег
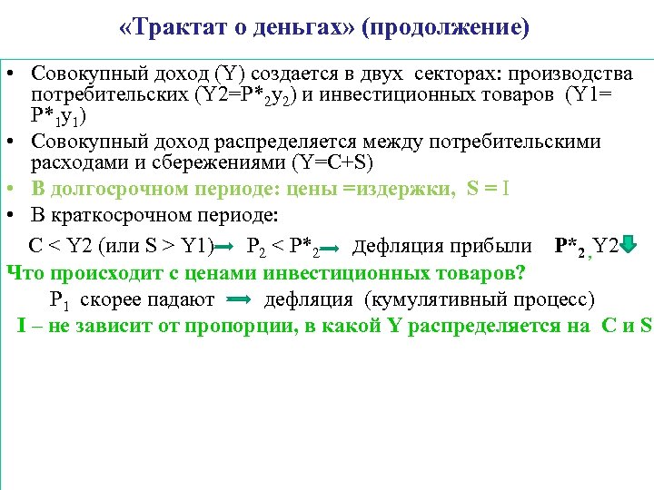
«Трактат о деньгах» (продолжение) • Совокупный доход (Y) создается в двух секторах: производства потребительских (Y 2=P*2 y 2) и инвестиционных товаров (Y 1= P*1 y 1) • Совокупный доход распределяется между потребительскими расходами и сбережениями (Y=C+S) • В долгосрочном периоде: цены =издержки, S = I • В краткосрочном периоде: C ˂ Y 2 (или S > Y 1) P 2 ˂ P*2 дефляция прибыли P*2 , Y 2 Что происходит с ценами инвестиционных товаров? P 1 скорее падают дефляция (кумулятивный процесс) I – не зависит от пропорции, в какой Y распределяется на C и S
• Уровень цен зависит: в долгосрочном периоде от издержек, в краткосрочном - также и от соотношения S и I. Р= F(w, S/I) • Источник неравновесия: денежная сфера (вынужденные сбережения) или также предпринимательские ожидания и пр. ? • Роль денег и финансового рынка • Деньги – не только средство обращения, но и запас стоимости и ликвидный актив • Сберегать – не значит непосредственно предъявлять спрос на инвестиционные товары
«Когда человек решает, какую долю своего денежного дохода сберечь, он выбирает между текущим потреблением и богатством. Следовательно, его решение в пользу потребления с неизбежностью означает покупку товаров…Но его решение в пользу сбережений предполагает необходимость дальнейших решений… Существует еще одно различие в решениях. между решением относительно объема сбережений и решением относительно объема новых инвестиций, оба соотнесенные к уровню активности» (р. 141) • Возможна ситуация, когда S и I не равны и при этом не возникает силы, восстанавливающие это равенство. Механизм саморегулирования не работает !
«Трактат о деньгах» (продолжение) • M = F (y, P), P= α M – долгосрочное равновесие • В условиях неравновесия P = Φ (Z, M), Z (динамика прибыли в отраслях и соотношение между сбережениями и инвестициями, структура сбережений населения, предпринимательские ожидания, поведение финансового сектора и т. д. ) • Количественная теория сохраняет силу, но только применительно к очень гипотетическому состоянию. Вне этого состояния «скорость обращения» изменяется сложным образом
Модель в целом (продолжение). Денежный сектор • Почему ситуация S>I автоматически не устраняется движением процента? Возможный сдвиг в сторону ликвидных (краткосрочных) активов • Краткосрочный и долгосрочный проценты – различные сегменты рынка капитала. Психология рынка: «быки» и «медведи» (продолжение в гл. 12 «ОТ» ) • Денежная политика: задача - стабильность цен. Инструмент – контроль над процентной ставкой • Ограниченность возможностей воздействия на процент в условиях золото-валютной системы при фиксированном курсе. Вновь конфликт целей: стабильность внутренних цен или поддержание курса валюты
Кейнс и Хайек: альтернативные подходы к исследованию экономики • Кейнс: увеличение сбережений не означает увеличения инвестиционного спроса (денежная экономика, средства «застревают» в сегменте краткосрочных активов) Равновесный механизм не работает! • Хайек: воздержание от потребления означает сбережение (и указание на будущее потребление), а сбережение - спрос на инвестиционные товары (инвестиции) Равновесный механизм в действии!
Ф. Хайек против Дж. М. Кейнса: дискуссия о сбережениях и инвестициях Хайек: «Утверждение г-на Кейнса о том, что не существует автоматического механизма поддержания в равновесии сбережений и инвестиций, вполне может быть обобщено до более фундаментального утверждения, что не существует автоматического механизма приспособления производства к сдвигам спроса» Economica, 1931, Nov. • «Денежная теория и торговый цикл» (1929); «Цены и производство» (1931) – альтернатива подходу Кейнса
Новая теория для новой реальности Первый вариант «Общей теории занятости, процента и денег» - 1934 г. : § революционный характер книги – признание того, что рыночный механизм не работает; § задача - убедить экономистов отказаться от старых догм и признать изменения в экономике и обществе; § обоснование новых целей и необходимости применения новых методов в политике
«Общая теория занятости, процента и денег» (1936) • «Эта книга адресована главным образом моим коллегам-экономистам…Ее основной целью является рассмотрение сложных вопросов теории и только во вторую очередь проблем практического применения последней. Если ортодоксальная экономическая теория ошибается, то ошибку нужно искать не в ее аргументации, которая выстроена с учетом высоких требований к логической строгости, а в отсутствии четкости и общности ее предпосылок» • «Денежная экономика …по сути является экономикой, в которой изменение представлений о будущем способно повлиять на количество занятых, а не просто на то, где они будут заняты» (Предисловие)
Реакция экономистов. Три вопроса к Кейнсу • В чем новаторство в теории? • Общий или частный случай? • Насколько важен частный случай?
«Общая теория занятости, процента и денег» : основные характеристики • Теория выпуска и занятости в целом (макроэкономический подход): - факторы, определяющие выпуск и занятость подход прежде всего со стороны спроса - агрегатные показатели ( денежные показатели в единицах заработной платы) • Краткосрочная перспектива • Закрытая экономика
Рынок труда: принципиальные новации • Функция предложения: реальная заработная плата (предельная тягость труда) определяет верхнюю границы предложения, текущее предложение определяется номинальной заработной платой (отражает реальное положение дел) • Занятость определяется не рынком труда, а экономикой в целом
• Новое понятие – вынужденная безработица «Люди становятся вынужденно безработными, если при небольшом росте цен товаров, приобретаемых на заработную плату, по отношению к денежной заработной плате совокупное предложение труда работников, готовых работать за существующую денежную заработную плату, так же как и совокупный спрос на труд при этой заработной плате, превышают существующий объем занятости» • Краткосрочное равновесие с неполной занятостью. Интерес к процессу достижения равновесия (подстройка происходит не мгновенно)
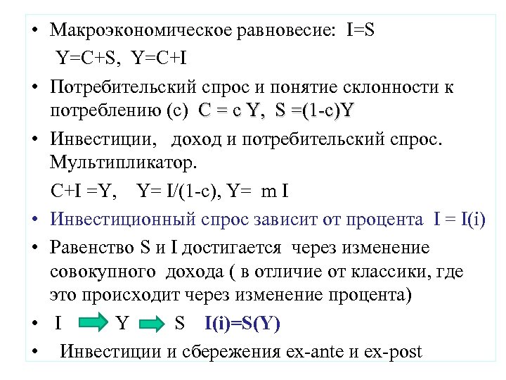
• Макроэкономическое равновесие: I=S Y=C+S, Y=C+I • Потребительский спрос и понятие склонности к потреблению (с) C = c Y, S =(1 -c)Y • Инвестиции, доход и потребительский спрос. Мультипликатор. C+I =Y, Y= I/(1 -c), Y= m I • Инвестиционный спрос зависит от процента I = I(i) • Равенство S и I достигается через изменение совокупного дохода ( в отличие от классики, где это происходит через изменение процента) • I Y S I(i)=S(Y) • Инвестиции и сбережения ex-ante и ex-post
Будущее влияет на настоящее: ожидания, ограниченность знания, конвенциональность • Инвестиционный спрос. Ожидания (экзогенные): влияют на инвестиционную функцию (графически – ее положение ) • Инвестиции и предельная эффективность капитала (μ). Ожидания инвесторов относительно будущих доходов. Предельная эффективность определяет вид кривой инвестиционного спроса • Рынок капитала (игра): ограниченность знания, ожидания, недоверие к собственным расчетам, конвенциональность, интуиция. Неустойчивость рынка.
Новый взгляд на деньги и процент • Деньги как средство обращения, запас стоимости и ликвидный актив (неопределенность, уверенность) • Уравнение спроса на деньги: Мd=М 1(Y)+M 2(i) • Процентная ставка как плата за расставание с ликвидностью
Теория предпочтения ликвидности вместо количественной теории денег • Ожидания относительно возможного изменения процентной ставки влияют на функцию спроса на деньги (его спекулятивную часть) • “Ликвидная ловушка” ( D. Robertson) – ситуация резко возросшего предпочтения ликвидности: процентная ставка оценивается как низкая (по сравнению с нормальной) ожидается ее повышение сдвиг в сторону ликвидных активов Практический вывод: невозможно влиять на процент, увеличивая предложение денег
ЛОГИКА МОДЕЛИ (c) S=I Y p y (c[m]) w N i (μ) M 2+M 1 =M (l, i*)
- при данной склонности к потреблению (c) уровень дохода (занятости) определяется размером инвестиций (I) - при данной предельной эффективности капитала (μ) уровень инвестиций определяется процентной ставкой (i) - при заданных предпочтении ликвидности (l) и нормальном проценте (i*) текущий процент определяется массой денег M (при данном уровне дохода Y)
• Обращение к процессу позволяет объяснить незанятые ресурсы, не прибегая к предпосылке о жесткости некоторых переменных (зар. платы) • «Длина периода» рассмотрения определяется средним сроком службы капитальных активов, издержками хранения запасов, особенностями психологии населения
«Общая теория» : колебания экономической активности • Циклический процесс связан с колебаниями предельной эффективности капитала из-за неоправданных ожиданий и неизбежных разочарований • Процентная ставка играет второстепенную роль (гл. 22) • Не избыточные инвестиции (и избыток капитала в строгом смысле), а неоправданные ожидания и связанные с ними неоправданные инвестиции порождают кризис
«Общая теория» : рынок капитала • В современной экономике рынок капитала диктует условия для процесса производства и накопления • «Когда расширение производственного капитала в стране становится побочным продуктом деятельности игорного дома, трудно ожидать хороших результатов» ( «Общая теория …гл. 12) • Регулирование объема инвестиций оставлять в частных руках опасно!
«Общая теория» : выводы для политики • Главная задача политики - стимулировать инвестиции. Задача – поддержание ситуации квазибума • Создание благоприятного климата и уменьшение неопределенности - способы воздействовать на предельную эффективность капитала • «Если практически невозможно увеличить инвестиции, то, очевидно, нет других способов обеспечить более высокий уровень занятости, кроме увеличения потребления» ( «Общая теория …» гл. 22)
• Необходимость фискальных мер: перераспределение доходов и государственные расходы - способы воздействия на мультипликатор и объем совокупного спроса • Увеличение денежной массы как сопровождение фискальной политики (ослабить давление на процент в случае успеха мер, направленных на стимулирования производства и занятости, и увеличения спроса на деньги для целей обращения)
Политика зависит от ситуации: примирение с классикой? До достижения уровня полной занятости: слабая склонность к потреблению (высокая склонность к сбережению) сдерживает рост капитала После достижения полной занятости накопление прямо зависит от склонности к сбережению Процент, редкость капитала, рантье «Мы можем стремиться на практике …к увеличению массы капитала, пока он не перестанет быть редким, так что нефункционирующий инвестор уже больше не будет получать премии, и к такой системе прямых налогов, которая бы позволила поставить на службу обществу ум, энергию и квалификацию финансистов, предпринимателей… за разумное вознаграждение»
Методологические проблемы в связи с «Общей теорией» • Проблема редукции микро- и макро. Каким образом можно объяснить качественную особенность экономики в целом, основываясь на поведенческих гипотезах? Каковы должны быть эти гипотезы? • Парадоксы микро- и макро и предпосылка прочих равных - увеличение сбережений во время кризиса - снижение заработной платы в условиях безработицы - ликвидность для одного и ликвидность для всех
• Рефлексивность и конвенциональные суждения как базисные характеристики поведения экономических субъектов в условиях ограниченности знания и неопределенности • Специфика социальной науки по сравнению с естественно-научными дисциплинами
Социальная философия Кейнса и экономическая политика • «Наиболее значимыми пороками экономического общества…является его неспособность обеспечить полную занятость, а также его произвольное и несправедливое распределение богатства и доходов» (гл. 24) • Вмешательство как способ сохранения демократии: ü социализация инвестиций - контроль за объемом ресурсов, предназначенных для увеличения производства, и основными ставками вознаграждения владельцам ресурсов ü воздействие на склонность к потреблению (налоги)


