Lec_12.ppt
- Количество слайдов: 20
Теория алгоритмов Лекция 11
Логические основы систем с элементами искусственного интеллекта l l l Проблема разрешимости в теории алгоритмов Вычислительная сложность алгоритмов Современные типы логики
Проблема разрешимости в теории алгоритмов ¡ ¡ ¡ Разрешимость – это существование алгоритма. Есть задачи, которые алгоритмически не решаемы. Поиск таких задач – одна из целей теории алгоритмов. Машина называется применимой к начальному слову, если, начав работать с этим словом, она приходит в заключительное состояние. Если в программе нет заключительного состояния, то такая машина не применима.
Машина, применимая к коду своего собственного номера – называется самоприменимой. ¡ Машина, неприменимая к коду своего собственного номера – называется несамоприменима. ¡
Алгоритмическая проблема самопримененимости заключается в следующем: ¡ возможен ли алгоритм, который по любой машине устанавливает, самоприменима она или нет.
¡ Согласно тезису Тьюринга такой алгоритм требуется искать в виде машины. Т. е. нужно построить машину Тьюринга, которая была бы применима к кодам номеров всех машин, и в зависимости от того, самоприменимы ли они, имела бы различные заключительные конфигурации. (Например, если самоприменима – то а если нет – то. ) ¡ ,
¡ ¡ ¡ Теорема: Проблема самоприменимости алгоритмически не разрешима (нет такой машины Тьюринга, решающей эту проблему в указанном смысле). Доказательство (от противного): Допустим существование такой машины A, то можно построить машину B так, что: l Она применима ко всем номерам, несамоприменимых машин; l Она неприменима ко всем номерам самоприменимых машин.
¡ 1. Машина B легко получается из машины A: Алфавит остаётся неизменным, а заключительное состояние машины A считается не заключительным состоянием машины В. ¡ для A: ¡ для B:
2. Сама машина самоприменима, несамоприменима. l l B либо Если она самоприменима, то она применима и к коду самоприменимой машины, но тогда не выполняется условие 2. Если машина B несамоприменима, то она не применима к коду своего номера, и следовательно неприменима к коду несамоприменимой машины, но тогда не выполняется условие 1.
¡ ¡ ¡ Таким образом, мы пришли к противоречию такой машины А не существует. Неразрешима именно массовая проблема, но это не говорит о том, что в частном случае эта проблема не будет разрешена. Проблема применимости к начальному слову: Указать алгоритм, который по машине и слову устанавливает, применима ли она к этому слову или нет.
Теорема 2: ¡ Проблема применимости к начальному слову алгоритмически неразрешима. (Нет такой машины Тьюринга, решающей эту проблему в указанном смысле). ¡
¡ ¡ ¡ Теорема Райса: Проблема эквивалентности алгоритмов также неразрешима. По двум заданным алгоритмам нельзя узнать, вычисляют они одну и ту же функцию или нет. С теоретической точки зрения неразрешимость – это не неудача. Если, в общем, проблема неразрешима, то нужно искать частные функции.
Вычислительная сложность алгоритмов ¡ В теории алгоритмов помимо установления алгоритмической разрешимости или неразрешимости тех или иных проблем исследуют вычислительную сложность алгоритмов и осуществляют поиск эффективных алгоритмов. Алгоритмическая разрешимость некоторой проблемы ещё не гарантирует возможность ее решения в связи с тем, что время может быть очень большим, а память не может быть реализована.
Например: Если время оценки задачи превышает время существования вселенной. Или ячеек памяти нужно больше, чем атомов на земле. Рассматривают полиномиальные алгоритмы – это алгоритмы, временная оценка сложности которых имеет порядок некоторой полиномиальной функции от длины входных данных n.
¡ Алгоритмы, для временной сложности которых не существует такой оценки, называются экспоненциальными.
Современные типы логики Понятие об алгоритмической логике Хоара (язык Флойда-Хоара). ¡ Используется для описания свойств частичной корректности программы и состоит из формул следующего вида: ¡ ¡ P(X 1, X 2, …, Xn) {а(X 1, X 2, …, Xn)} q(X 1, X 2, …, Xn ) ¡ P, q – логические формулы ¡ а – программа
Эта формула имеет следующий смысл: ¡ Если исходное состояние памяти X 1˚, X 2˚, X 3˚, …, Xn˚, удовлетворяет условию P, и программа завершила работу над этими данными, то заключительное состояние памяти и переменных X 1, X 2, …, Xn удовлетворяет условию Q.
Понятие о нечёткой логике ¡ Помимо рассмотренной логики высказываний имеется нечеткая ("размытая") логика (fuzzy logic), использующая понятия нечетких ("размытых") множеств, в которых применяются вероятностные показатели и специальные "не дискретные функции" - функции принадлежности.
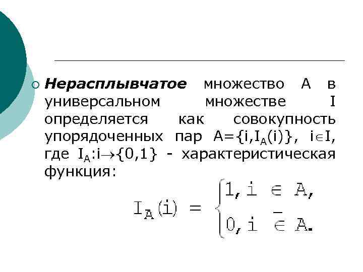
¡ Нерасплывчатое множество A в универсальном множестве I определяется как совокупность упорядоченных пар А={i, IA(i)}, i I, где IА: i {0, 1} - характеристическая функция:
¡ Расплывчатое множество A в универсальном множестве I есть совокупность упорядоченных пар: A – функция принадлежности, и значение - степень принадлежности i к А. В частном случае, значение 0 или нерасплывчатое. ее когда A(i) принимает 1, множество А -


