Prezentatsia_Top_3.pptx
- Количество слайдов: 18
теория абсолютного дохода Дж. М. Кейнса 1936 год теория относительно дохода Дж. Дьюзенберри 1948 год Модели потребления теория жизненного цикла потребления Ф. Модильяни и Р. Брумберга 1954 теория постоянного дохода М. Фридмана 1956 год
Модель относительного дохода Дьюзенберри Сравнение текущего дохода со средним доходом референтной группы (Желание человека «жить не хуже, чем другие» ) Сравнение текущего дохода с максимальным доходом индивида в прошлом (Желание человека «жить не хуже, чем раньше» )
Сравнение текущего дохода со средним доходом референтной группы Функция потребления: Средняя склонность к потреблению (APC) В LR доход индивида совпадает со средним доходом его социального слоя. Следовательно:
Сравнение текущего дохода со средним доходом референтной группы Рассматрим желание человека «жить не хуже, чем другие» с помощью относительного и абсолютного потребления Принимая потребительское решение, индивид пытается максимизировать свою полезность Функция полезности: , где
Сравнение текущего дохода со средним доходом референтной группы Ситуация В 7 Ситуация В 6 Ситуация В 5 Ситуация В 4 Ситуация В 3 Ситуация В 2 Ситуация В 1 Начало эксперимента Ситуация А Ситуация А
Сравнение текущего дохода с максимальным доходом индивида в прошлом Функция потребления Дьюзенберри: , где Ожидаемый уровень потребления: Механизм корректировки: , где – коэффициент регулирования Получаем новое
Сравнение текущего дохода с максимальным доходом индивида в прошлом
Сравнение текущего дохода с максимальным доходом индивида в прошлом Решение загадки Кузнеца
Сравнение текущего дохода с максимальным доходом индивида в прошлом Эмпирический пример Россия Колумбия
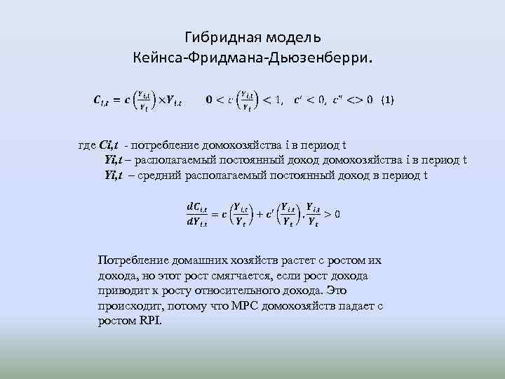
Гибридная модель Кейнса-Фридмана-Дьюзенберри. где Ci, t - потребление домохозяйства i в период t Yi, t – располагаемый постоянный доход домохозяйства i в период t Yi, t – средний располагаемый постоянный доход в период t Потребление домашних хозяйств растет с ростом их дохода, но этот рост смягчается, если рост дохода приводит к росту относительного дохода. Это происходит, потому что MPC домохозяйств падает с ростом RPI.
Решение загадки Кузнеца MPC=APC=const
Так, домохозяйства с большим доходом будут иметь большую среднюю склонность к сбережения и более низкий уровень APС. Этот вывод подтверждается в исследовании Кэролла.
Исследование Кэролла
Выводы Потребительское поведение является не столько результатом индвидуально принимаемых рациональных решений, сколько социально и культурно одобряемыми образцами потребления. Теория относительного дохода Дьюзенберри никогда не теряла своей актуальности и способна гармонично взаимодействовать с другими теориями потребления. Гибридная модель совмещает достоинства моделей жизненного цикла и постоянного дохода, что делает ее удобной для верификации. Мы уверены, что в будущем теория займет достойную нишу в современной экономической мысли.
Prezentatsia_Top_3.pptx