К экзамену.pptx
- Количество слайдов: 4
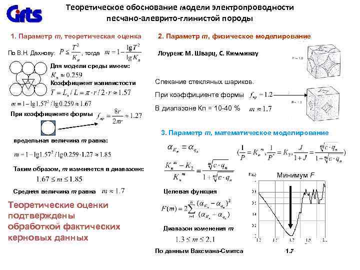
Теоретическое обоснование модели электропроводности песчано-алеврито-глинистой породы 1. Параметр m, теоретическая оценка По В. Н. Дахнову: , тогда 2. Параметр m, физическое моделирование Лоуренс М. Шварц, С. Кимминау Для модели среды имеем: Коэффициент извилистости Спекание стекляных шариков. При коэффициенте формы В диапазоне Кп = 10 -40 % 3. Параметр m, математическое моделирование предельная величина m равна: Таким образом, m изменяется в диапазоне: Средняя величина m равна Теоретические оценки подтверждены обработкой фактических керновых данных Минимум F Целевая функция Диапазон изменения m По данным Ваксмана-Смитса 1. 7
Модель абсолютной проницаемости Закон Дарси Закон Пуазейля Формула Козени-Кармана (1) Капилляры с разным содержанием Кв. св Эффективная пористость Объем связанной воды Подставим (2) в (1): (2)
Абсолютная проницаемость гранулярной породы Типичный график Кп=f(Кпр) Меловые и юрские отложения Западной Сибири Сеноман Традиционные аппроксимации зависимости Кп=f(Кпр) 1. Кпр = f(Кп) 2. Кпр = f(Кп, ) R=0. 5 -0. 8 3. Кпр = f(Кп. эф), где Кп. эф=Кп (1 -Кв. св) 4. Регрессия Кпр = f(Кп, Кпес, Кал, Кгл), R=0. 7 -0. 9 Корректная математическая аппроксимация зависимости Кпр = f (Кп, Кв. св) Кп=22% Преобразование модели Козени-Кармана-Кобрановой: 1. Учет изменения структуры породы как функции ее пористости. 2. Учет доли связанной воды Кв. св, отражающей в интегрированном виде адсорбционные процессы, определяемые зарядом поровых каналов и минерализации насыщающей пластовой воды. Неоком Юра Базовая формула 5 По модели диапазон оценки Кпр уменьшается не менее, чем в 10 раз 100 Диапазон Кпр для Кп=22% Девонские отложения Тимано-Печоры 1000 мд Модель решетки капилляров - Коэффициент структуры породы при узком изменении минерализации пластовой воды, при котором структура порового пространства, термодинамическая обстановка залегания пород, размеры пор, распределение пор по размерам, доля фильтрующих пор, удельная поверхность порового пространства, тип и состав флюидов, вязкость, глинистость, алевритистость, доля связанной воды )
Пример применения модели абсолютной проницаемости в геологических разрезах Западной Сибири Пласты АП, БП, Ю, Ханчейское месторождение Кпр, рассчитанное по модели Кв. св Коэффициент пористости, Кп Цвет Точек: Сопоставление Кпр, рассчитанных и измеренных на керне Цвет точек– Кв. св Область коллекторов Доля связанной воды, Кв. св Цвет точек - пласты 0. 9 0. 5 0. 2 0. 1 100 Цвет точек: АП ПК БП Ю 50 -200 Абсолютная проницаемость, измеренная на керне, Кпр, мд Кпр, измеренное на керне
К экзамену.pptx