2-3. ТОЗащиты атмосферы.ppt
- Количество слайдов: 41
Теоретические основы защиты атмосферы от загрязнений
В атмосферу различными путями и из разных источников поступают разнообразные загрязняющие вещества, образующие в ней как однородные, так и неоднородные системы. Примеры неоднородных (гетерогенных) систем - аэрозольные частицы (пыль, дым, туман). Пример однородных систем (гомогенных, истинного газового раствора) – воздух очищенный от твёрдых и жидких примесей. При определённых условиях агрегированные частицы дымов и туманов могут распадаться до молекул и растворяться в газеносителе (воздух или дымовые газы). Загрязнения, как газовые, так и аэрозольные значительно ухудшают качество атмосферного воздуха, а в ряде случаев делают его непригодным для нахождения людей. Кроме них в атмосферу попадают также микроорганизмы и радиоактивные вещества. Под обезвреживанием газовых выбросов понимают а) отделение от газа загрязняющих примесей или б) превращение их в безвредное состояние.
Методы очистки от пылегазовых выбросов неоднородные физико-механические сухие мокрые электрические Гравитационное осаждение Инерционное осаждение физико-химические абсорбционные адсорбционные каталитические Центробежное осаждение Осаждение на препятствиях: фильтрация Мокрая очистка термические мембранные конденсационные Осаждение в электрическом поле термофорез, фотофорез, укрупнение частиц в акустическом поле, воздействие магнитного поля, биологическая очистка и др.
Теоретические основы пылеочистки • Очистка воздуха от аэрозольных выбросов. • Теоретические основы и физическая сущность основных методов пылеочистки. • Осаждение гравитационное, центробежное, инерционное. Фильтрование аэрозолей. Мокрая газоочистка. Электроочистка.
В основу действия пылеулавливающих и сепарационных устройств положен определённый физический механизм, основанный на действии сил инерции, поверхностных сил, электрического заряда или на механическом удержании частиц в порах или каналах фильтров. При этом используют такие способы отделения взвешенных частиц от воздуха как: осаждение в гравитационном поле, осаждение под действием сил инерции, осаждение в центробежном поле, фильтрование, осаждение в электрическом поле, мокрая газоочистка и др. (термофорез, фотофорез, укрупнение – коагуляция частиц в акустическом поле, воздействие магнитного поля, биологическая очистка и пр. ) Закономерности движения взвешенных частиц в потоке весьма сложны и аналитические решения уравнений получены лишь для предельно упрощённых моделей. На практике приходится использовать эмпирические данные и результаты моделирования. При решении этих задач широко используются приёмы теории подобия.
ТЕОРИЯ ПОДОБИЯ – учение об условиях подобия разл. объектов (физ. явлений, процессов, аппаратов, систем), отличающихся масштабами, геометрией или физ. природой. Осн. задачи теории подобия: установление критериев подобия разных объектов, изучение их cв-в с помощью этих критериев, определение возможности обобщения результатов решения конкретных задач при отсутствии способов нахождения их полных решений. Для критериев (чисел) подобия принята спец. система обозначений в виде двух первых букв, как правило, фамилий ученых, внесших значит. вклад в данную область знания, и соответствующих наименований. Каждый из критериев подобия имеет определенный физ. смысл как величина, пропорциональная соотношению однотипных физ. величин. Теория подобия позволяет проводить предварительный качественно-теоретический анализ и зачастую является основой для постановки опытов и обработки полученных данных. Кроме того, теория подобия оказывается полезной при выполнении численных экспериментов в мат. моделировании и интерпретации его результатов.
ПОВЕДЕНИЕ ЧАСТИЦ ПЫЛИ В АТМОСФЕРЕ ГРАВИТАЦИОННОЕ ОСАЖДЕНИЕ В НЕПОДВИЖНОЙ ГАЗОВОЙ СРЕДЕ ØЕсли на частицу не действуют какие-либо силы, то она будет находиться, либо в состоянии покоя, либо двигаться прямолинейно и равномерно (1 закон Ньютона, з-н инерции). Её кинетическая энергия Екин = mv 2/2. ØЕсли силы действуют, то в соответствии со 2 -ым законом Ньютона частица будет двигаться с ускорением в сторону действия силы F = ma. В земных условиях в простейшем случае F = mg. ØПри движении частиц пыли в земной атмосфере наряду с действием силы тяжести они будут встречать сопротивление среды. Это приводит к тому, что действие этих противоположных сил быстро уравновешивается (3 -ий закон Ньютона): Foc = Fc При этом скорость седиментации становится постоянной. Сопротивление среды характеризуется силой Fс = ζ S wч2ρc/2 = ζ (πdч2/4)(wч2ρc/2) где ζ – коэффициент сопротивления среды, S – площадь частицы в сечении (миделево сечение ч-цы), wч – скорость падающей частицы, dч – диаметр частицы, ρc – плотность газа (среды). (1)
Коэффициент сопротивления среды ζ зависит от скорости падения и размера частицы, которые принято отражать числом Рейнольдса Reч. Для шаровой частицы Reч = wч dч ρс/ μс (2) где μс - динамическая вязкость воздуха (газа), Па·с; dч - диаметр частицы, м. Соответствующая зависимость ζч от Reч приведена на графике (рис. 1). 104 ζч 103 102 Рис. 1. Зав-сть коэф-нта лобового сопротивления шаровой частицы ζч от критерия Reч 2 1 3 3 10 1 10 -4 – Reч - 1 – ламинарное движение, закон Стокса; 2 – переходная область 102 10 -1 10 -3 10 -1 1 10 102 103 104 105 Reч 3 – турбулентное движение, закон Ньютона Согласно экспериментальным данным коэффициенты сопротивления для шаровой пылевой частицы имеют следующие значения (таблица 1). Reч ≤ 2 2 < Reч < 500 < Reч < 150000 ζч = 24/Re ζч = 18, 5/ Re 0, 5 ζч = 0, 44
В гидродинамике различают два вида движения жидкой среды: установившееся (ламинарное) и неустановившееся (турбулентное). Wmax Wср а) Wmax Wср б) При ламинарном (слоистом) движении скорость течения жидкости в каждой точке пространства не изменяется со временем. В случае течения по цилиндрической трубе вся жидкость как бы разбивается на цилиндрические слои, скорость которых вдоль трубы закономерно убывает по направлению от центра трубы к ее стенкам. Для ламинарного потока средняя скорость Wср движения жидкости равна половине максимальной Wмакс скорости (в центре трубы), т. е. Wср = 0, 5 Wмакс. При турбулентном движении перемещение жидкости носит вихреобразный характер, а скорость её течения в произвольной точке постоянно изменяется. Кривая распределения скоростей движения в турбулентном ядре потока имеет более пологий ход. Для турбулентного потока выполняется равенство Wср = 0, 726 Wмакс.
ламинарное (вязкое) течение турбулентное (потенциальное) течение
вязкое течение Ламинарные и турбулентные потоки могут превращаться один в другой. Английский ученый Рейнольдс (1883 г. ) показал, что характер движения определяется величиной некоторого безразмерного комплекса, названного критерием Рейнольдса Re. Он может быть выражен через различные величины. В частности, при обтекании твёрдого тела потоком жидкости Re = w·d/v, (2. 1) где w – скорость обтекания; d – диаметр тела; потенциальное течение v – коэффициент кинематической вязкости.
ζч = 0, 44 ζч = 24/Re 3 Rоб а) Wmax Wср б)
Зав-сть коэффициента сопротивления от режима движения Для случая ламинарного движения в области Reч < 2, приняв значение ξч = 24/Reч, подставим его в формулу Ньютона (1) Fc = ζ (πdч2/4)(wч2ρc/2) = ( 24/Reч)(πdч2/4)(wч2ρ0/2) = = 24µ 0π dч2 wч2 ρ0/(8 wч dч ρ0) (3) и получим Fc = 3π µс dч wч (4) Это закон Стокса: сила сопротивления, испытываемая твёрдым шаровым телом при медленном движении в неограниченной вязкой среде, прямо пропорциональна скорости поступательного движения, диаметру тела и вязкости среды. Скорость осаждения (седиментации) частиц в области применения закона Стокса равна (5) где ρч – плотность частицы, кг/см 3; g = 9, 81 м/с2 – ускорение свободного падения, τр = dч2 ρч/18μс – время релаксации частицы, с.
Считается, что скорость осаждения частиц в неподвижном воздухе равна скорости витания, определяемой из условия, что при восходящем газовом потоке равном скорости падения частицы она зависает в воздухе (неподвижна или совершает колебательные движения). При движении нешарообразных частиц значение ζч умножают на динамический коэффициент формы χ, вместо dч вводят эквивалентный диаметр χ = dэ3/dч3 (χ от 1 до 5). Область применения з-на Стокса практически определяется размерами частиц и требуемой точностью. Для точных вычислений при размере частиц меньше 1 мкм вводится поправка Каннингхема Ск для учёта проскальзывания частиц относительно молекул газа: (4. 1) Fc = 3π µс dч wч/Ск При промежуточных значениях Re для определения коэф-нта аэродинамического сопротивления применяют различные формулы, ех. Клячко: (6) Обычно число Reч для твёрдых взвешенных частиц в пылегазовых выбросах имеет величину порядка 10 -4. . . 102. ξч=18, 5/Reч0, 65
Рис. 12. График для определения скорости осаждения частиц пыли различного размера и плотности в неподвижном воздухе. С уменьшением размера частиц и их плотности скорость осаждения резко снижается и возрастает броуновское смещение.
Пылевые частицы малых размеров участвуют в броуновском движении - беспорядочном хаотическом перемещении частиц под действием ударов молекул. Чем меньше размер частицы, тем большую роль в её перемещении играет броуновское движение. Согласно уравнению Эйнштейна перемещение частицы в броуновском движении Δх равно (7) где Dч – коэффициент диффузии частицы, характеризующий интенсивность броуновского движения, м 2/с; Т 0 – абсолютная температура воздуха (газа), в котором перемещается частица, К. С уменьшением размера частиц скорость осаждения резко снижается и возрастает броуновское смещение. Для частиц, начиная примерно с 0, 5 мкм, скорость осаждения и величина броуновского смещения соизмеримы. Поэтому высокодисперсные аэрозольные частицы (размером 0, 05 ÷ 0, 02 мкм) практически не осаждаются, а благодаря броуновскому движению перемещаются в любом направлении.
Диапазоны размеров, в которых реализуются различные режимы движения частиц, устанавливают по критерию (числу) Кнудсена (Кn): Kn = 2ℓмг/dч, (8) где ℓмг – средняя длина пробега молекул газа (~10 -7 м), dч – диаметр частицы (при одинаковых единицах измерения). (0 Kn ∞) Если Кn > 0, 1 при размерах взвешенных частиц менее 10 -6 м, аэрозоль может рассматриваться как дискретная среда, взвешенные частицы которой передвигаются в пространстве между молекулами газа-носителя. При этом различают 3 модели перемещения частиц: движение со скольжением (0, 1<Кn<0, 3), переходное (0, 3<Кn<10) и броуновское или свободно-молекулярное (Кn >10). При размерах частиц более 10 -6 м поправкой Каннингхема пренебрегают, среду рассматривают как сплошную, а режим движения частиц называют гидродинамическим или стоксовским. В качестве хар-ки движения одиночной частицы в сплошном газовом потоке принимают для нее критерий Рейнольдса Reч, к-рый подсчитывают по соот-нию (2): Reч = (v 0 – wч) dч ρс/ μс.
Осаждение из газовых потоков. В потоках аэрозолей движение взвешенных частиц разных размеров имеет различный характер. Седиментация относительно крупных частиц наряду с неподвижной газовой средой наиболее полно проявляется также в поперечных ламинарных потоках. Аналитические решения задачи о движении взвешенных частиц в потоке получены лишь для предельно упрощённых моделей. l Решение дифференциальных урний, характеризующих осаждение vср частицы из потока газа при общем 1 H расходе потока vср. Н и скорости hc ws 2 осаждения wос, равной скорости витания ws позволяет рассчитать Рис. 13. Движение частицы в эффективность осаждения и длину поперечном потоке (канале канала, необходимого для полного осадительной камеры). осаждения частиц. (9)
В условиях стеснённого осаждения частиц пыли отношение их средней расчётной скорости стеснённого осаждения w´ос к скорости осаждения одиночной частицы wос (wч) зависит от объёмной концентрации аэрозоля. При ориентировочных расчётах, учитывая приближённо отличие реальных условий осаждения от теоретических (стеснённость осаждения, форма частиц, движение среды), среднюю расчётную скорость осаждения часто принимают равной половине теоретической скорости осаждения одиночной шарообразной частицы: w´ос = 0, 5 wос Площадь осаждения Fос (в м 2) пылеосадительной камеры или отстойника для взвесей (или суспензий) определяется по формуле: Fос = V/ w´ос где V – объёмный расход газа (жидкости), проходящего через аппарат параллельно поверхности осаждения, м 3/с. Пример 1. Какую высоту нужно дать слою газа между полками пылевой камеры, чтобы осели частицы колчеданной пыли диаметром 8 мкм при расходе печного газа 0, 6 м 3/с (при н. у. )? Длина камеры 4, 1 м, ширина 2, 8 м, общая высота 4, 2 м. Средняя температура газа в камере 427°С. Вязкость газа при этой температуре μс 0, 034·10 -3 Па·с, плотность пыли ρч 4000 кг/м 3, плотность газа ρс 0, 5 кг/м 3.
размер осаждаемых частиц не менее 50 мкм, Решение. Определяем расход газа при заданных условиях: V = V 0 T/T 0 = 0, 6 (273 + 427)/273 = 1, 54 м 3/с. Линейная скорость газа (толщиной полок пренебрегаем): wг = 1, 54/(2, 8·4, 2) = 0, 131 м/с Время пребывания газа в камере: τ = L/wг = 4, 1/0, 131 = 31, 3 с. Теоретическая скорость осаждения одиночных шарообразных частиц (величиной ρс пренебрегаем) по формуле (5): Действительную скорость осаждения принимаем равной 0, 5× 0, 0041=0, 002 м/с. Находим расстояние между полками: h = w´осτ = 0, 002·31, 3 ≈ 0, 06 м = 60 мм. Проверка правильности применения формулы (5): Так как Re = 0, 00048 < 0, 2, то применение формулы Стокса допустимо.
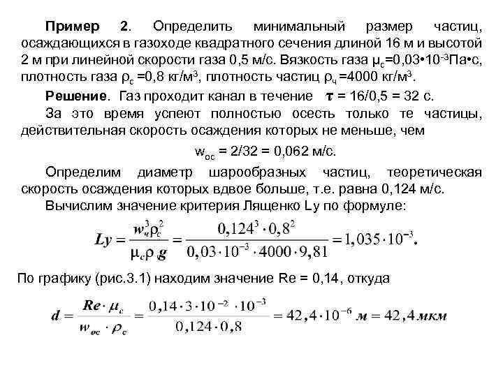
Пример 2. Определить минимальный размер частиц, осаждающихся в газоходе квадратного сечения длиной 16 м и высотой 2 м при линейной скорости газа 0, 5 м/с. Вязкость газа μс=0, 03 • 10 -3 Па • с, плотность газа ρс =0, 8 кг/м 3, плотность частиц ρч =4000 кг/м 3. Решение. Газ проходит канал в течение τ = 16/0, 5 = 32 с. За это время успеют полностью осесть только те частицы, действительная скорость осаждения которых не меньше, чем wос = 2/32 = 0, 062 м/с. Определим диаметр шарообразных частиц, теоретическая скорость осаждения которых вдвое больше, т. е. равна 0, 124 м/с. Вычислим значение критерия Лященко Ly по формуле: По графику (рис. 3. 1) находим значение Re = 0, 14, откуда
Параметр гравитац. осаждения G равен отношению силы тяжести Fт к силе сопротивления среды FС и может быть выражен отношением скорости осаждения ч-цы wч к скорости газ. потока v 0: (10) Ур-ние (10) может быть представлено также в критериальном виде: где G = Stk/Fr, – критерий Стокса (11) ℓ – определяющий линейный параметр, м. – критерий Фруда С учетом уравнения (10) определяется и коэффициент осаждения частиц под действием гравитационных сил в подобных геометрических системах в виде зависимости: (12)
Инерционное осаждение Изменение направления и скорости потока аэрозоля при обтекании препятствий широко используется для отделения взвешенных частиц от газа-носителя. При обтекании твёрдого тела (или капли) запылённым потоком частицы вследствие большей инерции продолжают двигаться поперёк изогнутых линий тока газов (рис. 5) и осаждаются на поверхности тела. Неочищенный газ Очищенный Инерционное осаждение газ Неочищенный газ импактор Траектория частицы Линии потока Фильтрование Центробежное осаждение циклон Пыль
Инерционное осаждение Неочищенный газ v 0 Траектория частицы Линии потока ℓ λ Stk = vτ/ℓ Критерий Stk является единственным критерием подобия инерционного осаждения. Он численно равен отношению расстояния λ, проходимого частицей с начальной скоростью v 0 (wч) при отсутствии внешних сил до остановки, к характерному размеру обтекаемого тела ℓ (ex, диаметру шара или цилиндра). λ — инерционный пробег частиц, м; r — характеристический размер препятствия; ℓ — определяющий линейный параметр; v 0 — скорость потока и ч-цы. Установлено, что при значениях критерия Стокса Stk > 1/4(l/v 0) частицы рано или поздно осаждаются на бесконечной пластине, а при Stk < 1/4(l/v 0) частицы вообще не осаждаются. Для щелевых входов Stkкр = 1/4, а для круглых отверстий Stkкр = 1/8.
Инерционные пылеуловители улавливают крупную пыль – размером 20 – 30 мкм и более, их эффективность обычно находится в пределах 60 – 95%. Точное значение зависит от многих факторов: дисперсности пыли и других ее свойств, скорости потока, конструкции аппарата и др. По этой причине инерционные аппараты применяют обычно на первой ступени очистки с последующим обеспыливанием газа (воздуха) в более совершенных аппаратах. Преимуществом всех инерционных пылеуловителей является простота устройства и невысокая стоимость аппарата. Большое значение на практике для пылеулавливания имеет инерционное осаждение частиц из турбулентного потока, поскольку в аппаратах чаще всего наблюдается турбулентное течение запыленного газового потока. Однако поведение частиц в турбулентном потоке менее изучено, чем в ламинарном. До конца не изучен вопрос о степени увлечения частиц турбулентными пульсациями. Практически полное увлечение частиц пульсациями происходит при d. Ч 60 мкм для частиц плотностью Ч=1000 кг/м 3. Частицы размером порядка 1 мм практически не участвуют в пульсациях среды.
Центробежное осаждение Метод значительно эффективнее гравитационного осаждения, т. к. центробежная сила во много раз больше (2 -3 порядка), чем сила тяжести. Центробежная сепарация может применяться по отношению к более мелким частицам (до 1 -10 мкм). Скорость осаждения wч под действием центробежной силы больше, чем скорость гравитационного осаждения в (wω2/r)g раз. По аналогии с гравит. осаждением параметр ц. б. осаждения (как отношение центробежной силы, действующей на шаровую частицу, к силе сопротивления среды): ηω = f(Re; Stkω)
Эффективность циклонов определяется их общей конфигурацией. Важным параметром является внутренний R 1 и внешний R 2 диаметр циклона. Степень очистки в циклоне сильно зависит от дисперсного состава частиц пыли в поступающем на очистку газе (чем больше размер частиц, тем эффективнее очистка). Для распространённых циклонов типа ЦН степень очистки может достигать: для частиц с условным диаметром 20 микрон 99, 5% Очищенный для частиц с условным диаметром 10 микрон 95% газ Неочищенный для частиц с условным диаметром 5 микрон 83% газ Пыль п - число оборотов газа в циклоне, =2 R 1
Фильтрование аэрозолей Для тонкой очистки газов от частиц и капельной жидкости применяют процесс фильтрования. Фильтрование заключается в пропускании аэрозоля через фильтровальные перегородки, которые допускают прохождение воздуха, но задерживают аэрозольные частицы. Вероятность столкновения частиц пыли с волокнами фильтровального материала под действием сил инерции является функцией критерия Стокса Фильтрование запыленного потока через слой пористого материала - сложный процесс, включающий действие ситового эффекта, инерционного столкновения, броуновской диффузии, касания (зацепления), действия гравитационных и электрических сил.
При приближении частицы к волокну действует несколько механизмов, которые могут привести к ее улавливанию: 1) касание; 2) инерционный захват; 3) диффузия; 4) электростатическое осаждение; 5) термофорез; 6) гравитационное осаждение; 7) ситовой эффект. Мелкие ч-цы могут обогнуть волокно и прилипнуть к его пов-сти в рез-те броуновского движения.
Мокрая газоочистка Процесс мокрого пылеулавливания основан на контакте запылённого газового потока с жидкостью, к-рая захватывает взвешенные ч-цы и уносит их из аппарата в виде шлама. Существуют следующие механизмы процессов: 1) улавливание каплями жидкости, двигающимися через газ; 2) улавливание цилиндрами (обычно твёрдыми, типа проволок); 3) улавливание плёнками жидкости (обычно текущими по тв. пов-стям); 4) улавливание в пузырях газа (обычно поднимающихся в жидкости); 5) улавливание при ударе газовых струй о ж. или тв. поверхности. Осн. механизмы улавливания: гравитац. седиментация, центробежное осаждение, инерция и касание, броуновская диффузия, термофорез, диффузиофорезу, электростатическое осаждение. Эффективность инерционного осаждения пылевых частиц на капле жидкости зависит от критерия Стокса. Действие сил инерции реально проявляется в отношении частиц диаметром свыше 1 мкм. Мокрые пылеуловители, ех, скрубберы Вентури могут быть применены для очистки газов от частиц размером до 0, 1 мкм.
Электрофильтрация Электрическое осаждение. При ионизации молекул газов электрич. разрядом содержащиеся в газах частицы заряжаются, а затем осаждаются на электродах. Параметр осаждения за счёт действия электрич. сил характеризуется соотношением: где q-заряд ч-цы (Кл); E-напряж-сть электрич. поля коронного разряда (В/м). На этом методе осаждения частиц основана работа электрофильтров. Электрич. осаждение возможно и при взаимод. частиц с каплями (пузырями), причем электрич. заряды м. б. подведены к частицам, орошающей жидкости или, что наиб. эффективно, одновременно к частицам и жидкости. Электрич. осаждение происходит также при прохождении аэрозоля через фильтрующие перегородки; в этом случае заряды могут подводиться как к частицам, так и к фильтровальному материалу.
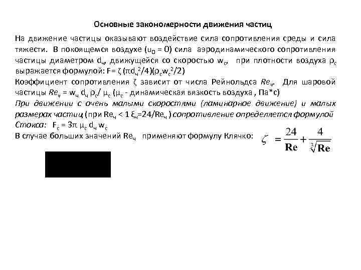
Основные закономерности движения частиц На движение частицы оказывают воздействие сила сопротивления среды и сила тяжести. В покоящемся воздухе (u 0 = 0) cила аэродинамического сопротивления частицы диаметром dч, движущейся со скоростью wс, при плотности воздуха ρc выражается формулой: F= ζ (πdч2/4)(ρcwс2/2) Коэффициент сопротивления ζ зависит от числа Рейнольдса Reч. Для шаровой частицы Reч = wч dч ρс/ μс (μс - динамическая вязкость воздуха , Па*с) При движении с очень малыми скоростями (ламинарное движение) и малых размерах частиц (при Reч < 1 ξч=24/Reч ) сопротивление определяется формулой Стокса: Fc = 3π µс dч wс В случае больших значений Reч применяют формулу Клячко:
Число Кнудсена (Kn) — один из критериев подобия движения разрежённых газов, где λ — средняя длина свободного пробега молекул в газе, L — характерный размер течения (ех, длина обтекаемого тела, диаметр трубопровода, диаметр свободной струи), k. B — постоянная Больцмана, P — давление, T — температура, σ — поперечный размер частицы. Численная величина Kn характеризует степень разреженности газового потока. Если Kn >>1 (теоретически при Kn ∞), то аэродинамические характеристики обтекаемых разреженным газом тел (или течение в вакуумных трубопроводах) можно рассчитывать, не рассматривая столкновений молекул между собой, а учитывая лишь удары молекул о твёрдую поверхность (свободное молекулярное течение). Практически такие методы становятся применимыми и используются уже при Kn ~ 1. Если Kn << 1 (теоретически — при Kn 0), то справедливо основное предположение гидроаэромеханики о сплошности (континуальности) среды и при расчёте течения можно пользоваться уравнениями Эйлера или уравнениями Навье — Стокса с соответствующими граничными условиями. Практически эти методы справедливы и используются уже при Kn ~ 10− 3. В области значений числа Кнудсена 10 − 3 < Kn < 1 реализуются различные промежуточные между свободномолекулярным и континуальным режимы течения разрежённого газа с новыми граничными условиями.
Молекулы газа, огибая препятствие, образуют линии тока, расходящиеся перед препятствием и смыкающиеся за ним. Параметры обтекания определяются в основном гидродинамическим режимом потока и геометрическими характеристиками препятствия. Характер перемещения взвешенных частиц в значительной степени зависит и от их размеров. Движение частиц, размеры которых превосходят длину свободного пробега молекул, в основном определяется силами, формирующими поток аэрозоля (инерционными, гравитационными, электрическими и т. д. ) и сопротивлением среды. Частицы любых размеров могут быть захвачены препятствием, даже огибая его по линии тока, если поверхности частицы и препятствия соприкоснутся. Это явление может произойти тогда, когда линия тока удалена от поверхности препятствия не более чем на радиус частиц. Улавливание частиц вследствие их касания препятствия характеризуется параметром перекрывания (касания, зацепления).
Мелкие частицы (ориентировочно Kn > 1) огибают препятствие по линии тока вместе с молекулами газа. Если они проходят от препятствия на расстоянии не более длины свободного пробега, то под ударами молекул могут сойти с линии тока и достичь поверхности препятствия. Для характеристики переноса взвешенных частиц на препятствие используют безразмерные числа Рейнольдса относительно препятствия (Reпр) и Шмидта (Sc): Reпр = w·ρс·dпр/μс Числа Reпр обычно изменяются в пределах 10 -1 – 104. При небольших числах Reпр (ориентировочно Reпр<1) течение потока около препятствия определяется вязкостью. Возмущения, создаваемые препятствием, передаются на расстояния, соизмеримые с его радиусом, и линии тока плавно огибают препятствие. Такое течение называют вязким. При больших числах Reпр (ориентировочно Reпр > 500) режим обтекания препятствия становится потенциальным (невязким). Это означает, что вязкий подслой остается только в области, непосредственно прилегающей к поверхности препятствия, и возмущения от препятствия не передаются в более отдаленные области потока. Поэтому линии тока расходятся, круто изгибаясь в непосредственной близости к препятствию (рис. дать). Влияние сил инерции на осаждение частиц в потенциальном потоке значительно выше, чем в вязком. С увеличением скорости потока, размера обтекаемого тела и со снижением вязкости жидкости (газа) возрастает турбулентность потока.
Движение частиц в криволинейном потоке В движении частицы, осаждающейся под действием силы тяжести в неподвижной среде, можно различить три стадии: начальной момент падения; движение с увеличением скорости до того момента, пока силы сопротивления и силы тяжести не уравновесятся; равномерное движение с постоянной скоростью. Первые две стадии имеют малую продолжительность. В области действия закона Стокса скорость осаждения шаровой частицы определяется где g = 9, 81 м/с2 - ускорение свободного падения; рч - плотность частицы, кг/м 3; τρ = dч2ρч/(18µс) - время релаксации частицы, с. Плотностью воздуха (газа) пренебрегаем. Траектория частицы Линии потока


