313cdfe87f51be092ef8b3070117d036.ppt
- Количество слайдов: 71
ТЕОРЕТИЧЕСКАЯ ЭКОЛОГИЯ П ЕРСПЕКТИВЫ, ЛАНИРОВАНИЕ РОГНОЗ Г. С. Розенберг Институт экологии Волжского бассейна РАН
Что есть теория? Теория в широком смысле – это комплекс взглядов, представлений, идей, направленных на истолкование и объяснение какого-либо явления. Именно такое определение понятию «теория» дается в "Большой Советской энциклопедии" [1976, т. 25, с. 434].
Теоретическая биология В естественнонаучном аспекте – раздел общей биологии, изучающий идеализированные (в известной степени абстрактные) биологические системы различных уровней биологической иерархии, связанные с ними понятия, концепции, целостные характеристики, законы. В зависимости от принадлежности биологических объектов тому или иному уровню иерархии, методами теоретической биологии выступают методы физикохимического и (или) системного подхода с математической формализацией получаемых закономерностей.
Структура теоретической биологии представляется составленной из «частных» теорий по отдельным областям биологического знания, так или иначе (например, иерархически или нет) связанных в общую систему. Задачей теоретической биологии можно определить нахождение специфических законов структурно-функциональной организации биологических систем различных уровней биологической иерархии и изменения их целостных характеристик в процессе развития с целью объяснения наблюдаемых в природе феноменов.
ПРОСТЫЕ И СЛОЖНЫЕ СВОЙСТВА ЭКОСИСТЕМ В системологии под целостными (сложными) параметрами понимают такие характеристики, которые присущи целой системе, но либо отсутствуют у составляющих ее элементов, либо имеются и у элементов, и у системы в целом, но не выводимы для последней из знания их для элементов.
Фигурное катание Прыжок «риттбергер» – выполняет как "одиночник", так и "пара"; вращение «тодес» может выполнить только "пара"…
Это и есть принцип эмерджентности, важную роль которого в экологии особо подчеркивал Юджин Одум (1986, с. 17): «. . . принцип не сводимости свойств целого к сумме свойств его частей должен служить первой рабочей заповедью экологов» . Законы теоретической экологии должны быть направлены на вскрытие именно отношений между экосистемами и слагающими их компонентами, с одной стороны, и их целостными характеристиками – с другой.
Способы построения теоретической экологии • Аксиоматический подход • Содержательный (физический) подход • Системный подход
Аксиоматический подход
Аксиоматический подход Евклид (Eνκλειδηζ; 330 -277 до н. э. ) – древнегреческий математик, философ. Колмогоров Андрей Николаевич (1903 -1987) – отечественный математик; академик АН СССР. Геометрия Теория вероятностей
Аксиоматический подход Лобачевский Риман Бернхард Николай Иванович (1792 -1856) – отечественный математик. (Bernhard Georg Friedrich Riemann; 1826 -1866) – немецкий математик. Другая геометрия Бернштейн Сергей Натанович (1880 -1968) – отечественный математик; академик АН СССР. Мизес Рихард (Richard Edler von Mises; 1883 -1958) – немецкий, американский математик. Другая теория вероятностей
А в экологии? Юхач-Наги Пал (Juhasz-Nagy Pal; 1935 -1993) – венгерский геоботаник, эколог. Juhasz-Nagy P. Some theoretical problems of synbotany. 1, 2, 3 // Acta Univ. Debrecen, ser. Biol. – 1966. – V. 4. – Р. 59 -66; 1966. – V. 4. – Р. 67 -81; 1968. – V. 6. – Р. 65 -77. Аксиоматическая теория фитоценологии
А в экологии? • • Фундаментом теоретического построения Юхача-Наги является метаметодологическая четверка ‹ BR, BF, BH, BP ›, где BR (basic reference) – основное отношение (включает всевозможные подмножества популяций растений, пространства и времени), BF (basic fact) – основной факт, состоящий в утверждении, что поведение популяций растений в природе не случайно, BH (basic hypothesis) – основная гипотеза, состоящая в том, что всевозможные комбинации популяций растений равновероятны (иными словами, популяции растений не зависят друг от друга, что, естественно, неверно и потому BH – ложна), BP (basic problem) – основная проблема, состоящая в исследовании, почему ложна BH. Иными словами, описывается традиционный путь любого исследования: имеется эмпирический базис (BR), некоторое наблюдаемое явление (BF), выдвигается гипотеза о механизме этого явления (BH) и основной проблемой становится ее проверка (BP).
А в экологии? П. Юхач-Наги рассматривает общую формальную методологию (general formal methodology, GFM). Один из путей построения GFM видится в адаптации к синботанике идей, терминологии и результатов теории игр и теории решений – тогда любая исследовательская деятельность будет представлять собой оптимальную игру против природы со стратегией, обеспечивающей максимум информации и минимум риска ошибаться. Однако этот путь признается неосуществимым из-за высокой степени эмпиричности синботаники.
А в экологии? Данная серия работ лишь в самой малой степени соответствует аксиоматическому подходу к построению теории в экологии (фитоценологии). Скорее, это философское (методологическое) осмысление основных проблем фитоценологии с пожеланием придать больше точности понятийному аппарату либо через привлечение строгих математических дисциплин (теория вероятностей, теория множеств), либо через операциональность определений с явно выраженной прагматической направленностью.
А в экологии? различие cложно + стабильно ж ес тк и й равенство пространство Van Leeuwen C. G. A relation theoretical approach to pattern and process in vegetation // Wentia. 1966. V. 15. P. 25 -46. ле гк просто + динамично ий время изменение Ван Лиувен Крис Г. (Chris G. van Leeuwen; 1920 -2005) – нидерландский ботаник, эколог.
А в экологии? Автор предпринял попытку интерпретировать в геоботанических терминах структуры и динамики растительности «теорию отношений» , взяв за основу три фундаментальных отношения: равенства, неравенства и связи. a(s) = â(s) , a(t) = â(t) ; а â , â(s) a(t) a(s) â(t). s и t – характеристики пространства и времени, â и а – обозначают, соответственно, отсутствие и наличие разнообразия.
А в экологии? Из этих соотношений Ван Лиувен «выстраивает» и интерпретирует различные ситуации, возникающие не только при описании растительности, но и в экологии в целом и даже в охране природы. Так, малое число видов в сообществе «рискованные» условия среды [например, сообщества солеросов Salicornia], богатство видов в сообществе стабильность [например, коралловые рифы], постоянство отталкивание [монотонное «пение» самцов саранчи отталкивает конкурентов], притяжение разнообразие [напротив, «песни ухаживания» самцов саранчи разнообразны, что привлекает самок], защита природы консервация природы.
А в экологии? Проведенный Ван Лиувеном анализ позволил сформулировать закон необходимой неустойчивости: каждый вид растений обладает собственной траекторией и степенью неустойчивости, эффективно регулирующей процессы прорастания, развития и функционирования. Фактически, на «кибернетическом языке» Ван Лиувен изложил индивидуалистическую гипотезу Л. Г. Раменского и основные варианты представлений о диагностических видах, используемых в системе классификации растительности Браун-Бланке.
А в экологии? Резюмируя это теоретическое исследование можно констатировать, что «сухой осадок» от него не очень велик, что и следовало ожидать при простом переносе терминологии одной области знания (в данном случае, кибернетики) на другую (фитоценологию). И здесь следует согласиться с Василевич Владислав достаточно жесткой оценкой этой Иванович (г. р. 1935) работы, данной В. И. Василевичем [1983, с. 8]: «Введение таких сложных, но не определенных строго понятий, оставляет возможность их самого разного понимания, а в результате остается лишь жонглирование словами… Да и сам набор понятий, очевидно, плохо отражает существенные, с точки зрения выводимых отношений, свойства растительных группировок» .
Системный подход
Изданная в 1971 г. и переведенная на русский язык в 1975 г. книга Юджина Одума «Основы экологии» стала первой монографической работой, в которой системный подход был поставлен «во главу угла» экологии. Юджин Одум Eugene Pleasants Odum (1913 -2002)
Системный подход не всеми экологами признается «базовым» для экологии Американский эколог Роберт Макинтош называет системную экологию «браком под ружьем» инженерии и экологии. Роберт Макинтош Robert Mc. Intosh (г. р. 1924)
Системный подход не всеми экологами признается «базовым» для экологии Академик В. Е. Соколов в предисловии редактора перевода к двухтомнику Ю. Одума писал: «. . . иногда приходится читать о преимуществах системного подхода перед всеми другими способами научного исследования. . . приходится констатировать, что системный подход – это предвзятый подход» . Владимир Евгеньевич Соколов (1928 -1998)
Системный подход не всеми экологами признается «базовым» для экологии Профессор Б. М. Миркин считает, что «. . . понятие "системный подход" сегодня изрядно затаскано и стало обыденным научным клише, которое уже приносит скорее вред, чем пользу» . Борис Михайлович Миркин (г. р. 1937)
Системный подход Флейшман Бенцион Семёнович [Шимонович] (г. р. 1926) – отечественный математик, системолог. Б. С. Флейшман [1982] предложил три основных принципа системологии, с помощью которых можно строить законы, и указал конструктивный путь их построения через создание моделей потенциальной эффективности сложных систем.
В соответствии с первым принципом (формирования законов) постулируются осуществимые модели (т. е. задается дедуктивный характер построения теории), из которых в виде теорем выводятся законы сложных систем. Это отличает законы системологии от законов физики, а дополнительное требование осуществимости – от теорем математики.
Второй принцип (рекуррентного объяснения) задает вывод свойств систем данного уровня, исходя из постулируемых свойств элементов – систем непосредственно нижестоящего уровня и связей между ними (так, свойства экосистемы должны выводиться из постулируемых свойств и связей составляющих её популяций растений и животных, свойства популяций – из свойств и связей особей и т. д. ). Данный принцип узаконивает при исследовании эмерджентных свойств сложных систем отказ от редукционизма.
Третий принцип (минимаксного построения моделей) указывает, что теория должна состоять из простых моделей систем, каждая из которых хотя бы в минимальной (min) степени отражает нарастающий (max) уровень сложности поведения систем. Принцип, фактически, в качестве «платы» за простоту моделей сложных систем устанавливает множественность и оценочность (неадекватность оригиналу) этих моделей.
«Физический» подход
«Физический» подход Галилей (Galilleo Galilei; 1564 -1642) – итальянский физик, механик, астроном. В основе изучения физических закономерностей объектов реального мира лежит, так называемый, научный метод – наблюдение, размышление и опыт, создателем которого считается Г. Галилей.
«Физический» подход В структуре физической теории выделяют три главные части: «основание» теории, её «ядро» и «вершину» .
«Физический» подход «Основание» теории включает пять элементов 1. Первоначальный эмпирический базис 2. Идеализированный объект сообщество – экосистема – биогеоценоз Розенберг Г. С. Идеализированный объект и фундаментальные понятия современной экологии (с примерами из экологии растительности) // Поволж. экол. журн. – 2002. – № 3. – С. 246 -256.
ОСНОВНОЙ ОБЪЕКТ ЭКОЛОГИИ Сообщество Pi S Группы взаимодействующих популяций, которые встречаются в одной и той же области. «В сущности, термин "сообщество" можно с успехом использовать для обозначения любой группы взаимодействующих популяций. . . нужно лишь достаточно четко обозначить границы сообщества» (Риклефс, 1979). Роберт Риклефс Robert E. Ricklefs (г. р. 1943)
ОСНОВНОЙ ОБЪЕКТ ЭКОЛОГИИ Экосистема (B E) S R Любая единица (биосистема), вклю-чающая все совместно функциони- рующие организмы (биотическое сообщество) на данном участке и взаимодействующая с физической средой таким образом, что поток энергии создает четко определенные биотические структуры и круговорот веществ между живой и неживой частями. Артур Тэнсли Arthur George Tansley (1871– 1955)
ОСНОВНОЙ ОБЪЕКТ ЭКОЛОГИИ Биогеоценоз (B E) Ph R Биокосная открытая система, являющаяся частью биосферы, находящаяся под воздействием внешних по отношению к ней факторов, характеризующаяся свойственным ей взаимодействием слагающих ее биотических и абиотических компонентов и определенным типом обмена веществом и энергией между ними и компонентами других биокосных и косных систем, границы которой определяются границами свойственного ей фитоценоза. Владимир Николаевич Сукачёв (1880 -1967)
ОСНОВНОЙ ОБЪЕКТ ЭКОЛОГИИ «Сообщество» – слишком обще, «Биогеоценоз» – слишком частно. Все это заставляет рассматривать «экосистему» как основной объект экологического исследования. Понятием «экосистема» задается верхняя граница по градиенту объектов экологии: особь – популяция – экосистема – биосфера (соответственно, экология как наука подразделяется на аутэкологию, демэкологию, синэкологию и биосферологию).
«Физический» подход 3. Система фундаментальных понятий 1. местообитание (фактор экологический, градиент комплексный); 2. популяция (агрегация, ценопопуляция); 3. взаимодействие популяций (отбор естественный, симбиоз, конкуренция, аменсализм, нейтрализм, паразитизм, хищничество, комменсализм, протокооперация, мутуализм, кооперация, аллелопатия); 4. экосистема (сообщество, биогеоценоз, биом, биосфера [ноосфера], ценном, ценоячейка, синузия, консорция, гильдия); 5. структура экосистем (биоценоз, ниша экологическая, формы жизненные, стратегия эколого-ценотическая [ЭЦС], разнообразие, континуум, зональность [вертикальная, горизонтальная, географическая], цепь трофическая); 6. динамика (изменение) экосистем (флуктуации, эволюция сообществ, коэволюция, сукцессия [эндоэкогенез, сингенез, гейтогенез, гологенез], климакс, устойчивость, развитие устойчивое, адаптация, круговорот веществ в биосфере); 7. функционирование экосистем, продукция экосистем (пирамида [чисел, биомасс, продуктивности], энергия биогенная).
«Физический» подход 4. Процедуры измерения Измерение – приписывание различным проявлениям некоторого свойства экологических систем действительных чисел с целью познания этого свойства. При этом, производя измерение (приписывая, например, показателю биоразнообразия или устойчивости экосистемы действительные числа), мы тем самым невольно приписываем измеряемому показателю и свойства самих чисел (самое очевидное – свойство их аддитивности).
«Физический» подход 4. Процедуры измерения Существуют следующие основные типы шкал: наименований, порядка, интервалов, отношений, абсолютная шкала, шкала разностей. Розенберг Г. С. Процедуры измерения в системе «основания» экологической теории // Теоретические проблемы экологии и эволюции (Вторые Любищевские чтения). – Тольятти: Интер-Волга, 1995. – С. 47 -57.
«Физический» подход 5. Правила действия над величинами Среднее значение Арифметическое среднее Геометрическое среднее Средневзвешенное значение Медиана Бивес-оценка
«Физический» подход «Ядро» теории включает пять элементов: 1. Экологические константы Розенберг Г. С. Экологические константы: миф или реальность? // Успехи совр. биол. – 2011. – Т. 131, № 1. – С. 102 -112.
«Физический» подход «коэффициент экологической эффективности Станчинского–Линдемана» (10%; [Станчинский, 1931; Lindeman, 1942]), Станчинский Владимир Линдеман Рой (Raymond Владимирович (1882 -1942) [Ray] Laurel Lindeman; 1915 – отечественный зоолог, -1942) – американский орнитолог, эколог. гидробиолог, эколог.
«Физический» подход «показатель критического уровня развития природных систем Жирмунского– Кузьмина» (ее = 7, 3885…; [Жирмунский А. В. , Кузьмин В. И. Критические уровни в развитии природных систем. – Л. : Наука, 1990. – 223 с. ]), Жирмунский Алексей Викторович (1921 -2000) – отечественный гидробиолог, эколог; академик АН СССР и РАН.
«Физический» подход «отношение Рэдфилда» ( «Redfield Ratio» или «Redfield–Richards Ratio» ; соотношение в океаническом планктоне числа атомов углерода, азота и фосфора, оцениваемое как 106 : 1; это соотношение для зоопланктона выдерживается гораздо более строго, чем для фитопланктона [Redfield A. C. On the proportions of organic derivatives in sea water and their relation to the composition of plankton // James Johnstone Memorial Рэдфилд Альфред (Alfred Volume / Ed. Daniel R. J. – Liverpool (UK): Univ. Press, Clarence Redfield; 1890 -1983) – 1934. – P. 176 -192. ]), американский океанограф, гидрохимик.
«Физический» подход «коэффициент Горшкова» (изменение энергетики природной системы на 1%, как правило, выводит природную систему из равновесного [квазистационарного] состояния [Горшков В. Г. Пределы устойчивости окружающей среды // Докл. АН СССР. – 1988. – Т. 301, № 4. – С. 1015 -1019. ]), Горшков Виктор Георгиевич (г. р. 1935) – отечественный физик, биофизик, эколог.
«Физический» подход «показатель Престона z = 0, 27» (показатель сходства из уравнения Престона, при котором флоры статистически однородны) Престон Фрэнк (Frank W. Preston; 1896 -1989) – британский зоолог, орнитолог, эколог. [Preston F. W. The canonical distribution of commonness and rarity // Ecology. – 1962. – V. 43, № 2. – Р. 185 -215. Малышев Л. И. Флористическое районирование на основе количественных признаков // Бот. журн. – 1973. – Т. 58, № 11. – С. 15811588. ]); Малышев Леонид Иванович (1931 -2014) – отечественный ботаник.
«Физический» подход 2. Система законов При достаточно больших значениях U и соответствующих им больших значениях V, вероятность выгодного (U; V)обмена имеет единое для этой теории асимптотическое поведение: P(U; V) 0, при V > V 0 , P(U; V) 1, при V < V 0 , где V 0 – количество ресурса, получаемого оптимальной по данному качеству системой А 0. Таким образом, системе не выгодно получение величины ресурса V > V 0 (жадность до добра не доведет). Отсюда, эффективность системы всегда ограничивается предельно выгодным для нее (U; V 0)обменом.
«Физический» подход 2. Система законов Построены потенциально-эффективные модели: Принцип лимитирующих факторов Либиха–Шелфорда Закон критических величин фактора Принцип агрегации особей Олли Закон максимизации размера целостной стаи Принцип конкурентного исключения Гаузе Законы системы «хищник–жертва» Вольтерра Закон достижения экосистемой климаксового состояния Розенберг Г. С. Модели потенциальной эффективности популяций и экологических систем // Вестн. Нижегородского ун-та им. Н. И. Лобачевского. Сер. биол. – 2005 б. – Вып. 1(9). – С. 163 -180.
«Физический» подход 2. Система законов Построены потенциально-эффективные модели: Принцип лимитирующих факторов Либиха–Шелфорда Закон критических величин фактора Принцип агрегации особей Олли Закон максимизации размера целостной стаи Принцип конкурентного исключения Гаузе Законы системы «хищник–жертва» Вольтерра Закон достижения экосистемой климаксового состояния
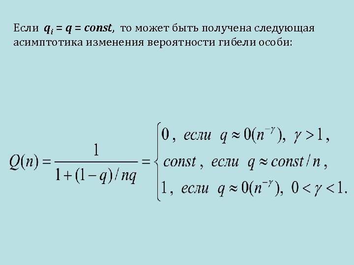
Законы системы «хищник–жертва» Вольтерра Рассмотрим биоценоз как сложную систему А, определяемую её структурой А и поведением А, которая функционирует в системе-среде В ( В и В). Пусть гибель особи биоценоза зависит от n случайных независимых событий (заморы, хищничество, паразитизм, естественная смертность, нехватка пищи и пр. ) с вероятностью qi (очевидно, что особь гибнет только от одной из причин – не может быть убита многократно). Было показано, что вероятность гибели одной особи задается выражением:
Если qi = q = const, то может быть получена следующая асимптотика изменения вероятности гибели особи:
Таким образом, при неограниченном росте числа причин смертности для того, чтобы вероятность гибели стремилась к нулю, необходимо «уменьшать» вероятность гибели особи от одной причины существенно быстрее, чем 1/n (n-γ, γ > 1). Вероятность гибели система (особь) может уменьшить только путем расходования каких-либо ресурсов. Отсюда следует, что для выживания системы необходимо воспроизводство ресурсов с более высокой скоростью, чем скорость прироста числа причин смертности. Этот факт, полученный из модели потенциальной эффективности, интерпретируется как более быстрый рост численности жертвы, по сравнению с хищником. Иными словами, получаем объяснение этого наблюдаемого в природе явления.
«Физический» подход 3. Законы сохранения Принципиальное отличие законов сохранения от других естественнонаучных законов нашего мира состоит в том, что они не теряют своего смысла при замене одной системы координат или отсчета на другую. Например, закон сохранения и превращения энергии приобрел права всеобщего закона Природы, объединяющего живую и неживую Природу в виде первого начала термодинамики – сохраняется энергия, а не теплота.
Ле Шаталье Анри Луи (Henri Louis Le Chatelier; 1850 -1936) Браун Карл Фердинанд (Karl Ferdinand Braun; 1 850 -1918) Для закрытых систем общим принципом является второе начало термодинамики (принцип Ле Шаталье–Брауна ), для открытых – принцип Пригожина–Онсагера. Пригожин Илья [Романович] (Ilya R. Prigogine; 1917 -2003) Онсагер Ларс (Lars Onsager; 1903 -1976)
Наконец, «энергетический аспект» экологических проблем не может обойтись без указания на работы Г. Одума и, прежде всего, на его принцип максимизации энергии. В конце ХХ века Г. Одум стал активно развивать представления об «emergy» или «e. Mergy» (сокращение от «embodied energy» – доступная, воплощенная энергия. Одум Г. Т. Энергия, экология и экономика / Пер. с англ. Г. С. Розенберга // Розенберг Г. С. Энергия, экология и экономика. К 40 -летию выхода статьи и 90 -летию со дня рождения Говарда Т. Одума. Перевод и комментарии [см. 2. 220] // Самарская Лука: проблемы региональной и глобальной экологии: Бюл. – 2014. – Т. 23, № 4. – (в печати). Одум Говард (Howard Thomas Odum; 1924 -2002)
Emergy определяется как эквивалент солнечной полной доступной энергии одной формы, которая расходуется непосредственно в продукционном процессе; более того, эта величина выступает в качестве «стоимости» произведенной продукции, что позволяет «на энергетическом языке» сравнивать различные по своей природе продукты. Однако, все это имеет место лишь для простых свойств сложных систем, так как законы сохранения, по своей сути, «аддитивны» .
«Физический» подход 4. Законы симметрии Урманцев Ю. А. Симметрия природы и природа симметрии. – М. : Мысль, 1974. – 229 с. (Урманцев Ю. А. Симметрия природы и природа симметрии: Философские и естественно-научные аспекты / 2 -е изд. – М. : Ком. Книга, 2006. – 232 с. ). Розенберг Г. С. Принципы симметрии в экологии (мысли вслух) // Самарская Лука: проблемы региональной и глобальной экологии: Бюл. – 2011. – Т. 20, № 3 (37). – С. 5 -16. 5. Законы связи новых и старых теорий Развитие концепции экологической ниши: от пространственной Дж. Гринелла [1917], через трофическую Ч. Элтона [1927], к многомерной Дж. Хатчинсона [1957].
«Физический» подход «Вершина» теории 1. Объяснение совокупности известных эмпирических фактов Сукцессии в травосмесях: принцип плотной упаковки ниш 2. Предсказание новых явлений Сукцессии в травосмесях: управление бобовыми через внесение удобрений.
Общая интерпретация основного содержания теории Интерпретация – это процесс, цель и адекватный результат которого, – понимание (К. Поппер, 1937 г. ). Философское истолкование основных понятий и законов теории, ее исходных идей, достигнутых результатов и границ применимости. Этот элемент не оказывает влияния на саму теорию, но имеет важное значение для уяснения ее сущности, характера связи с другими теориями и объективной реальностью. Конструктивная системология. Поппер Карл (Sir Karl Raimund Popper; 1902 -1994) – австрийский, британский философ, социолог.
О возможности формализации процесса «открытия законов» Широко распространенным определением «научного открытия» является следующее: открытие – установление неизвестных ранее, объективно существующих закономерностей, свойств, явлений материального мира, вносящих коренные изменения в уровень познания (см. "Большая Советская энциклопедия" [1974, т. 18, с. 618]). При этом под «законом природы (laws of nature)» понимаются объективно существующие, общие, устойчивые связи вещей, явлений природы, которые существенно влияют на их изменения.
Очень интересными представляются размышления Г. С. Альтшуллера [1960, 1979, 1991] о «методике открывательства» , о «технологии научного творчества» . Все открытия он делит на две группы: Альтшуллер Генрих Саулович (псевдоним – Генрих Альтов; 1926 -1998) – отечественный изобретатель, писатель-фантаст.
открытия, состоящие в установлении нового явления (открытие икс-лучей В. Рентгеном, условных рефлексов И. П. Павловым, непрерывности растительного покрова Л. Г. Раменским и Г. Глизоном); Г. С. Альтшуллер считает, что эту группу открытий следовало бы называть «обнаружением» , так как сущность нового явления отнюдь не открывается; новое явление просто впервые обнаруживается) или факта (географические, астрономические открытия и пр. ; последнее не требует объяснения);
открытия, состоящие в установлении закономерностей (открытие проявляется в объяснении уже известных явлений, сущность которых ранее была непонятна или не укладывалась в имеющиеся объяснения; установление И. Кеплером законов движения планет, объяснение эволюции растений и животных в борьбе за существование Ч. Дарвиным, колебательных процессов в системе «хищник – жертва» [закон А. Лотки и В. Вольтерра]).
Совершить открытие нового факта, явления или закономерности – дело весьма престижное для любого естествоиспытателя. Не только престижное, но и сложное, и не без удачи. Г. С. Альтшуллер [1960]: «ученые второго типа (устанавливающие новые закономерности. – Г. Р. ) намного выше (по уровню творчества) ученых первого типа (открывающие новые явления. – Г. Р. ). Открыть явление можно и случайно. Можно и не совсем случайно, но все-таки на дармовщину, стремясь открыть явление на пять копеек, открываешь нечто, стоящее сто рублей. Открытие же новых закономерностей требует – в подавляющем большинстве случаев – целенаправленных усилий» . Не обижайтесь, ученые первого типа…
Основные приемы открытия новых закономерностей 1. обращать внимание на уже известные и отличающиеся странностью явления (поискать аномалию); 2. обращение внимания на «белые пятна» в пределах уже известных явлений; 3. обращение внимания на «белые пятна» за пределами известных явлений; 4. оценка известных явлений с новой точки зрения; 5. открытие новых явлений путем комбинирования старых (явления А и Б известны; открытие состоит в том, что обнаруживается явление В, состоящее во взаимосвязи А и Б; возможны и более длинные цепочки); 6. обратный прием (исследование явления А с целью установления что оно есть совокупность двух ранее неизвестных явлений Б и В); 7. по аналогии; 8. подвергать сомнению самоочевидные и общепризнанные явления; 9. исключение не универсального явления; 10. отыскание среди явлений взаимопротиворечивых (такая противоречивость далеко не всегда очевидна).
Основные приемы открытия новых закономерностей 1. закономерность устанавливается впервые (в этом случае простейший прием состоит в следующем: надо увеличивать количество известных фактов до тех пор, пока закономерность не проявится сама собой); 2. задача состоит в том, чтобы преодолеть трудности (объяснить противоречия, исключения), на которые натолкнулась предыдущая теория (в этом случае характерный прием заключается в том, что вводятся гипотетические явления, снимающие затруднения).
Т. Саати [1963, с. 11]: «Исследование операций (читай – принципы создания экологической теории. – Г. Р. ) представляет собой искусство давать плохие ответы на те практические вопросы, на которые даются еще худшие ответы другими способами» . К. Поппер [1983, с. 97]: «Научные теории постоянно изменяются… Может быть, именно этот факт объясняет, почему, как правило, лишь отдельные ветви науки – и то только временно – приобретают форму развитых и логически разработанных систем теорий» . Саати Томас (Thomas L. Saaty; г. р. 1926) – американский математик. Поппер Карл (Sir Karl Raimund Popper; 1902 -1994) – австрийский, британский философ, социолог.
«В псалмах Давида есть много утешений на разные случаи, но человек, обнаруживший в себе полное отсутствие таланта, утешений не найдет, даже в псалмах Давида» . Хармс Даниил (наст. имя Даниил Иванович Ювачёв; 1905 -1942) – отечественный писатель, поэт.
Благодарю за внимание…


