8af8929a6d938fe964f07033acedd87c.ppt
- Количество слайдов: 12
Тема: Вычисление значений функций 1. 2. 3. 4. 5. Вычисление значения алгебраического полинома. Схема Горнера. Рассмотрим полином Наша задача – найти значение этого полинома при x = ξ. То есть вычислить Для рационального вычисление перепишем полином в виде Отсюда легко сконструировать нужную последовательность вычислений, начиная с самых внутренних скобок: b 0=an; b 1=an-1+b 0ξ; b 2=an-2+b 1ξ; ……… bn-1=a 1+bn-2ξ; bn=a 0+bn-1ξ. это искомое значение. Сравним эффективность предложенного варианта вычислений (схемы Горнера) с прямым вычислением «в лоб» . В качестве критерия будем использовать количество операций умножения.
При вычислении по формуле нам потребуется выполнить 1+2+3+…+n=n(n+1)/2 операций умножения. А по схеме Горнера только n операций. 2. Приближенное суммирование числовых рядов. Зада заключается в том, чтобы найти сумму S сходящегося числового ряда с нужной нам точностью ε (ε – абсолютная погрешность). Сумма ряда всегда представляется в виде S=Sn+Rn, где Sn – n-ая частичная сумма, Rn – остаток ряда. Остаток ряда характеризует остаточную погрешность. Задумаемся на вопросом, из-за чего появляются погрешности при суммировании ряда. Тому имеется три причины: остаточная погрешность, погрешность вычисления самих элементов ряда, погрешность при округлении результата. Наша задача корректно учесть все эти нюансы. Процедура вычислений такова. Выбираем три положительных числа ε 1, ε 2, ε 3, таких, что ε 1+ ε 2+ ε 3= ε. Количество ‘n’ слагаемых в частичной сумме Sn выберем столь большим, чтобы остаточная погрешность |Rn|≤ ε 1.
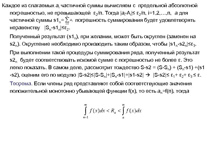
Каждое из слагаемых ai частичной суммы вычисляем с предельной абсолютной погрешностью, не превышающей ε 2/n. Тогда |ai-Ai|≤ ε 2/n, i=1, 2, …, n, а для частичной суммы s 1 n= погрешность суммирования будет удовлетворять неравенству |Sn-s 1 n|≤ε 2. Полученный результат (s 1 n), при желании, может быть округлен (заменен на s 2 n). Округление необходимо производить таким образом, чтобы |s 1 n-s 2 n|≤ε 3. При выполнении такой процедуры суммирования ряда, полученный результат s 2 n будет соответствовать искомой сумме с погрешностью не более ε. Это легко показать. В самом деле, рассмотрит тождество S-s 2 = (S-Sn) + (Sn-s 1) +(s 1 -s 2), оценим его по модулю |S-s 2|≤|S-Sn|+|Sn-s 1|+|s 1 -s 2| |S-s 2|≤ ε 1+ ε 2+ ε 3 ≤ ε. Теорема. Если члены ряд представляют собой соответствующие значения положительной монотонно убывающей функции f(x), то есть аn=f(n), тогда
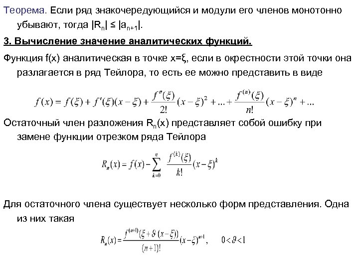
Теорема. Если ряд знакочередующийся и модули его членов монотонно убывают, тогда |Rn| ≤ |an+1|. 3. Вычисление значение аналитических функций. Функция f(x) аналитическая в точке x=ξ, если в окрестности этой точки она разлагается в ряд Тейлора, то есть ее можно представить в виде Остаточный член разложения Rn(x) представляет собой ошибку при замене функции отрезком ряда Тейлора Для остаточного члена существует несколько форм представления. Одна из них такая
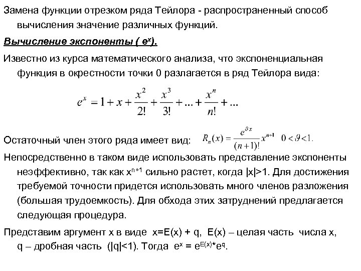
Замена функции отрезком ряда Тейлора - распространенный способ вычисления значение различных функций. Вычисление экспоненты ( ех). Известно из курса математического анализа, что экспоненциальная функция в окрестности точки 0 разлагается в ряд Тейлора вида: Остаточный член этого ряда имеет вид: Непосредственно в таком виде использовать представление экспоненты неэффективно, так как хn+1 сильно растет, когда |x|>1. Для достижения требуемой точности придется использовать много членов разложения (большая трудоемкость). Для обхода этих затруднений предлагается следующая процедура. Представим аргумент х в виде х=Е(х) + q, Е(х) – целая часть числа х, q – дробная часть (|q|<1). Тогда ех = е. Е(х)*еq.
Число е = 2. 71828182… известно с очень высокой точностью. Поэтому величину е. Е(х) = е*е*е*…*е можно считать вычисляемой с какой угодно точностью. Второй сомножитель еq будем вычислять, пользуясь разложением в ряд Тейлора. Очевидно, что при |q|<1 сходимость ряда будет быстрой, то есть потребуется мало членов разложения. Для величины остаточного члена можно получить более точную оценку. В самом деле, по определению остатка, можем записать
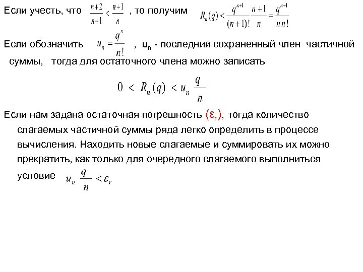
Если учесть, что Если обозначить , то получим , un - последний сохраненный член частичной суммы, тогда для остаточного члена можно записать Если нам задана остаточная погрешность (εr), тогда количество слагаемых частичной суммы ряда легко определить в процессе вычисления. Находить новые слагаемые и суммировать их можно прекратить, как только для очередного слагаемого выполниться условие
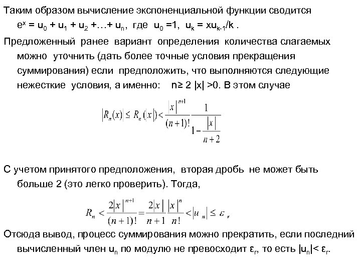
Таким образом вычисление экспоненциальной функции сводится ех = u 0 + u 1 + u 2 +…+ un, где u 0 =1, uk = xuk-1/k. Предложенный ранее вариант определения количества слагаемых можно уточнить (дать более точные условия прекращения суммирования) если предположить, что выполняются следующие нежесткие условия, а именно: n≥ 2 |x| >0. В этом случае С учетом принятого предположения, вторая дробь не может быть больше 2 (это легко проверить). Тогда, Отсюда вывод, процесс суммирования можно прекратить, если последний вычисленный член un по модулю не превосходит εr, то есть |un|< εr.
Вычисление натурального логарифма Начнем с известного представления рядом Тейлора функции натурального логарифма в окрестности 1. Недостатки этого представления: 1) диапазон чисел узкий; 2) для значений х, близких по модулю к 1, сходимость ряда становиться медленной. Получим другое представление для натурального логарифма. Найдем разность этих представлений Обозначим , откуда x=(1 -z) / (1+z).
В результате получим Диапазон чисел расширили. Пусть х – положительное число, логарифм которого надо вычислить. Представим его в виде произведения х=2 m * q, где 0. 5 ≤ q < 1, и далее обозначим где Теперь логарифм числа х можно представить в виде Остаточный член, по определению, имеет вид (заменa знаменателей во всех слагаемых на 2 n+1)
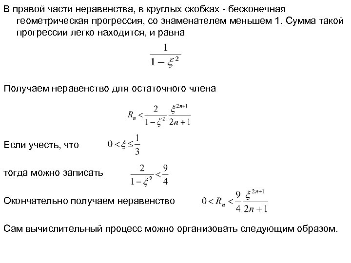
В правой части неравенства, в круглых скобках - бесконечная геометрическая прогрессия, со знаменателем меньшем 1. Сумма такой прогрессии легко находится, и равна Получаем неравенство для остаточного члена Если учесть, что тогда можно записать Окончательно получаем неравенство Сам вычислительный процесс можно организовать следующим образом.
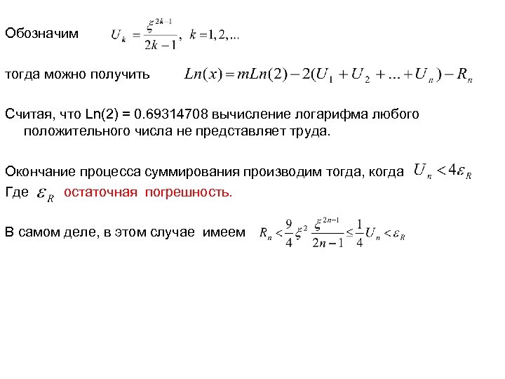
Обозначим тогда можно получить Считая, что Ln(2) = 0. 69314708 вычисление логарифма любого положительного числа не представляет труда. Окончание процесса суммирования производим тогда, когда Где остаточная погрешность. В самом деле, в этом случае имеем


