5ff994d3ba17d21e3955f85b03bc70bc.ppt
- Количество слайдов: 10
тема урока: Решение логических задач с помощью алгебры логики Логические функции х1 х2 F 1 f 2 f 3 f 4 f 5 f 6 f 7 f 8 f 9 f 10 f 11 f 12 f 13 f 14 f 15 f 16 0 0 0 0 0 1 1 1 1 0 1 0 0 0 0 1 1 1 1 1 0 0 0 1 1 1 1 0 1 0 1 Табличное задание логических функций двух аргументов (учебник стр. 163) F 2 – логическое умножение. F 8 – логическое сложение. F 13 логическое отрицание
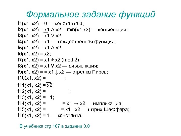
Формальное задание функций f 1(x 1, x 2) = 0 — константа 0; f 2(x 1, x 2) = x 1 Λ x 2 = min(x 1, x 2) — конъюнкция; f 3(x 1, x 2) = x 1 V х2; f 4(x 1, x 2) = x 1 — тождественная функция; f 5(x 1, x 2) = х1 Λ x 2; f 6(x 1, x 2) = x 2; f 7(x 1, x 2) = x 1 ⊕ x 2 (mod 2) f 8(x 1, x 2) = x 1 V x 2 — дизъюнкция; f 9(x 1, x 2) = = x 1 ↓ x 2 — стрелка Пирса; f 10(x 1, x 2) = ; f 11(x 1, x 2) = х2; f 12(x 1, x 2) = ; f 13(x 1, x 2) = 1; f 14(x 1, x 2) = = x 1 → x 2 — импликация; f 15(x 1, x 2) = = x 1 x 2 — штрих Шеффера; f 16(x 1, x 2) = 1 — константа. В учебнике стр. 167 в задании 3. 8
Обозначение логичес-кой операции Другие обозначения х1 Λ х2 х1 V х2 x 1→x 2 Название логической операции Как читается на естественном языке Запись через базовые операции (Λ V¬) x 1 & x 2 0001 x 2 f 2 x 1 x 2 min{x 1, x 2} Конъюнкция, логическое умножение, «И» х1 И х2 х1 & х2 x 1+x 2 max{x 1, x 2} 0011 дизъюнкция, логическое сложение, «ИЛИ» х1 ИЛИ х2 х1+х2 х1 1101 Импликация, логическое следование если х1, то х2, х1 влечет х2 x 1+x 2 Сумма по модулю 2, разделительная дизъюнкция Либо х1, либо х2 (х1 х2)+(х1 х2) Эквиваленция, эквивалентность, тождественность х1 тогда и только тогда когда х2 Штрих Шеффера Неверно, что х1 и х2 x 2 Набор истинностн ых значений f 4 f 14 х1 х2 х1~х2 х1 x 1+x 2 х1 х2 0110 х1≡ х2, х1↔х2 1001 х2 f 7 f 10 1110 f 15 x 1 ↓ x 2; х1○х2 1000 f 9 стрелка Пирса, Ни х1, ни х2 антидизъюнкция (х1 х2)+(х1 х2) x 1 x 2 x 1 V x 2
Записать следующее высказывание в виде логического выражения: «Если я хорошо подготовлюсь по русскому языку, математике и физике, то я получу пятерки или четверки» . Решение: выделим в составном высказывании простые и обозначим их логическими переменными: А – хорошо подготовлюсь по русскому языку; В – хорошо подготовлюсь по математике; С – хорошо подготовлюсь по физике; D – получу пятерки; Е – получу четверки. Тогда составное высказывание будет записано следующим образом: F = (A & B & C) → (D V E)
Записать следующее высказывание в виде логического выражения: «по телевизору синоптик объявляет прогноз погоды на завтра и утверждает следующее: Если не будет ветра, то будет пасмурная погода без дождя. Если будет дождь, то будет пасмурно и без ветра. Если будет пасмурная погода, то будет дождь и не будет ветра. Так какая же погода будет завтра? Решение: а) Выделим простые высказывания и запишем их через переменные: A – «Ветра нет» B – «Пасмурно» С – «Дождь» б) Запишем логические функции (сложные высказывания) через введенные переменные: 1. Если не будет ветра, то будет пасмурная погода без дождя: A→B&C 2. Если будет дождь, то будет пасмурно и без ветра: С→B&A 3. Если будет пасмурная погода, то будет дождь и не будет ветра B→C&A в) Запишем произведение указанных функций: F=(A→ B & C) & (C→B & A) & (B→ C & A) осталось упростить функцию
F=(A→ BC)(C→BA)(B→ CA) = __ F 14(x 1, x 2)=x 1+x 2 _ _ Используем з-н коммутативности и =(A+BC)(C+BA)(B+CA) = раскроем скобки __ _ _ =(AB+ACA+BCB+BCCA)(C+BA)= __ _ ___ =AB(C+BA)=ABC
д) Приравняем результат единице, т. е. наше выражение должно быть истинным: _ _ _ F=ABC=1 е) Проанализируем результат: Логическое произведение равно 1, если каждый множитель равен 1. Поэтому: _ _ _ A = 1; B = 1; C = 1; Значит: A = 0; B = 0; C = 0; Ответ: погода будет ясная, без дождя, но ветреная.
Задача. Андрею, Саше и Егору предъявлено обвинение в соучастии в ограблении банка. Похитители скрылись на поджидавшем их автомобиле. На следствии Андрей показал, что преступники скрылись на синем Мерседесе, Саша сказал, что это был черный Джип, а Егор утверждал, что это был Форд Мустанг и ни в коем случае не синий. Стало известно, что желая запутать следствие, каждый из них указал правильно либо марку машины, либо только ее цвет. Какого цвета и какой марки была машина? Х=синий Y= черный А=Мерс В=Джип С=Форд Т. к. одно высказывание истинно, а другое ложно, можно записать: ХА=0; YВ=0; ХС=0, но
либо Х=1, либо А=1 это операция сложения по модулю 2, значит _ _ _ ХА+ХА=1 ХА=0; YВ=0; ХС=0, но либо Y=1, либо B=1 _ _ YB+YB=1 _ либо Х=1, либо C=1 __ ХC+ХC=1 Машина была синяя или черная, значит: _ _ XY+XY=1 Мерс или Джип или Форд, значит: __ _ _ __ АВС+АВС=1 соединим все высказывания умножением _ _ __ (ХА+ХА)(YB+YB)(ХC+ХC)(XY+XY)(АВС+ АВС)=1
_ _ __ (ХА+ХА)(YB+YB)(ХC+ХC)(XY+XY)(АВС+АВС)=1 _ _ __ (ХА+ХА)(ХC+ХC)= _ _ (YB+YB)(XY+XY)= _ _ ___ (ХАС+ХАС)(YXB+YXB)=XACYB+ XACYB * __ _ _ __ *·(ABC+АВC+ABC)= _ __ _ =XYABC=1 X=1 и Y=1 и A=1 и В=1 и С=1 Значит: Машина - черный Мерс.
5ff994d3ba17d21e3955f85b03bc70bc.ppt