Тема - Тепловое Излучение Тел.ppt
- Количество слайдов: 20
Тема: «ТЕПЛОВОЕ ИЗЛУЧЕНИЕ ТЕЛ» План: 1. Характеристики теплового излучения. 2. Законы теплового излучения: закон Кирхгофа, Стефана. Больцмана и Вина. 3. Излучение Солнца. Излучение человеческого организма.
Характеристики теплового излучения Тепловое излучение- это электромагнитное излучение, которое возникает за счёт энергии вращательного и колебательного движения атомов и молекул вещества. Оно возникает при любых температурах выше 0 К, и поэтому испускается всеми телами. Тепловое излучение является единственным типом электромагнитного излучения, которое характеризует тела, находящиеся в термодинамическом равновесии. Поэтому тепловое излучение представляет собой связь между термодинамикой и оптикой. При изменении температуры тела изменяется как интенсивность теплового излучения, так и ее спектральный состав. Процессы теплового характеризуются испускания излучения потоком излучения Ф, который представляет собой энергию, излучаемую телом в единицу времени. Это есть средняя мощность излучения. В системе СИ мощность излучения измеряется в Ваттах (Вт).
Характеристики теплового излучения Поток излучения, испускаемый единицей площади поверхности тела, называют энергетической светимостью R и в системе СИ измеряют в Вт/м 2. Способность тела поглощать энергию, характеризуется коэффициентом поглощения , который равен отношению потока энергии, поглощенной данным телом, к падающему на него потоку. (1) Энергетическая светимость тела в некотором узком интервале длин волн Δ выражается соотношением: (2) Где r , называется спектральной плотностью энергетической светимости данного тела. (3)
Характеристики теплового излучения Тело, коэффициент поглощения которого равен единице, = 1, для любой длины волны, называется абсолютно черным телом. Оно поглощает все падающее на него излучение. Абсолютно чёрных тел в природе не существует, поэтому в физике для экспериментов используется модель. Она представляет собой замкнутую полость с небольшим отверстием (Рис. 1). Рис. 1. Модель абсолютно чёрного тела
Характеристики теплового излучения Рис. 1. Модель абсолютно чёрного тела Свет, попадающий внутрь сквозь это отверстие, после многократных отражений будет полностью поглощён, и отверстие снаружи будет выглядеть совершенно чёрным. Но при нагревании этой полости у неё появится собственное видимое излучение. Поскольку излучение, испущенное внутренними стенками полости, прежде, чем выйдет (ведь отверстие очень мало), в подавляющей доле случаев претерпит огромное количество новых поглощений и излучений, то можно с уверенностью сказать, что излучение внутри полости находится в термодинамическом равновесии со стенками.
Характеристики теплового излучения Тело, коэффициент поглощения которого меньше единицы и не зависит от длины волны света, падающего на него, называют серым. Абсолютно серых тел как и чёрных в природе не существует. Эти понятия являются физическими абстракциями, которые необходимы для математического представления некоторых закономерностей, которые с некоторой долей приближенности могут быть использованы и для реальных тел. Так, например, тело человека иногда считают серым, имеющим коэффициент поглощения приблизительно 0, 9 для инфракрасной области спектра. Между спектральной плотностью энергетической светимостью rλ и монохроматическим коэффициентом поглощения тел существует определенная связь, которая состоит в том, что спектр излучения каждого тела должен совпадать со спектром электромагнитных волн, поглощаемых им.
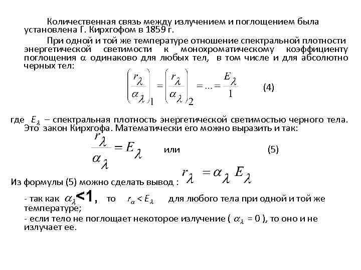
Количественная связь между излучением и поглощением была установлена Г. Кирхгофом в 1859 г. При одной и той же температуре отношение спектральной плотности энергетической светимости к монохроматическому коэффициенту поглощения одинаково для любых тел, в том числе и для абсолютно черных тел: (4) где Е – спектральная плотность энергетической светимостью черного тела. Это закон Кирхгофа. Математически его можно выразить и так: или (5) Из формулы (5) можно сделать вывод : <1, - так как то r < E для любого тела при одной и той же температуре; - если тело не поглощает некоторое излучение ( = 0 ), то оно и не излучает ее.
отношение излучательной способности тела к его поглощательной способности не зависит от природы тела и равно излучательной способности абсолютно черного тела.
Законы теплового излучения абсолютно черного тела Закон Стефана-Больцмана: Энергетическая светимость абсолютно черного тела пропорциональна четвертой степени его абсолютной температуры (6) где - постоянная Стефана-Больцмана = 5, 67 • 10 -8 Вт м-2 К-4 Для серых тел (7) где - коэффициент поглощения серых тел. В 1893 г. ученый Вин сделал следующий решающий шаг в изучении теплового излучения, сформулировав второй закон теплового излучения.
Законы теплового излучения абсолютно черного тела Закон Вина: максимальная длина волны max , на которую приходится максимум спектральной плотности энергетической светимости черного тела, обратно пропорциональна абсолютной температуре (8) Где b – постоянная Вина; значение которой было определено из экспериментальных данных b = 0, 29 10 -2 м К Закон Вина еще называется законом смещения, так как из него можно сделать вывод, что при росте температуры абсолютно черного тела, максимальное значение спектральной плотности энергетической светимости смещается в сторону меньших длин волн. На основе закона Вина, используя количественный спектральный анализ, можно определить температуру тела на расстоянии (оптическая пирометрия). С другой стороны, если известна температура тела, можно определить ту длину волны, которой соответствует максимальная спектральная энергетическая светимость
Рис. 2. Кривые потока излучения абсолютно чёрных тел с разной температурой. Наглядно можно увидеть, что возрастании температуры максимум излучения сдвигается в область коротких длин волн. Именно эту особенность и описывает закон Вина.
Рис. 1. Закон Вина. Смещение максимальной длины волны в зависимости от температуры.
Законы теплового излучения абсолютно черного тела Необходимо отметить, что человеческий организм для поддержания постоянной температуры тела отдает тепловую энергию посредством : - теплопроводности; - конвекции; - испарения; - в результате теплового излучения. Было установлено, что при тепловом равновесии с окружающей средой при температуре 20 о. С доля теплового излучения человеческого тела составляет 66% из всей отдаваемой энергии, а при усиленной физической работе эта доля составляет только 15%. Излучение человеческого организма относится к инфракрасной области спектра с длиной волны от 4 мкм до 50 мкм. Принимая среднюю температуру кожи тела равной 32 о. С, по закону Вина, можно определить максимальную длину волны этого спектра. (9)
Излучение Солнца Наиболее мощным источником теплового излучения, обуславливающим жизнь на Земле, является Солнце. Некоторые данные, которые характеризуют Солнце : - Масса Солнца составляет 2 • 1030 кг; - Ускорение свободного падения вблизи поверхности Солнца равно 274 м/с2; - Радиус Солнца R = 690 • 106 м; - Средняя плотность с =1, 41 • 103 кг/м 3 - Химический состав: водород ( ~ 90%), гелий – 10%, остальные химические элементы составляют около 0, 1% (по числу содержащихся атомов). Источником солнечной энергии является термоядерная реакция превращения водорода в гелий. В центре Солнца температура равна 1, 6 • 107 К, а на поверхности Т=5770 К. Земля находится на расстоянии 149 109 м от Солнца. Общий поток солнечной энергии, падающий на ее поверхность, составляет 2 • 107 Вт.
Излучение Солнца Полный поток солнечного излучения, падающий на 1 м 2 площади границы земной атмосферы, составляет 1370 Вт/м 2. Эту величину называют солнечной постоянной. На поверхности земли эта величина составляет 930 Вт/м 2. Кроме теплового излучения, Солнце выделяет энергию в межпланетном пространстве в виде "Солнечного ветра", который, в основном, состоит из протонов и электронов. На границе Орбиты Земли скорость протонов составляет 3 105 – 7, 5 105 м/с. Плотность частиц варьируется в пределах от нескольких до десятка частиц в одном кубическом см. Ослабление солнечного излучения в земной атмосфере приводит и к изменению его спектрального состава. Спектры солнечного излучения на границе земной атмосферы и у поверхности Земли различны. На Рис. 2 представлены спектры солнечного излучения на границе земной атмосферы (кривая 1), которая очень близка к спектру излучения абсолютно черного тела, и на поверхности земли (кривая 2) для случая, когда Солнце находится в Зените.
Излучение Солнца Рис. 3. Спектр солнечного излучения: 1 – на орбите Земли за пределами атмосферы; 2 – на поверхности земли. За каждую секунду Солнце, в результате теплового излучения теряет массу, равную 1, 08 105 кг.
Излучение Солнца Тело человека имеет определенную температуру, благодаря терморегуляции- в основном теплообмен с окружающей средой благодаря теплопроводности, конвекции испарении и электромагнитного излучения (или поглощения). Указать распределение отдаваемого тепла между телом и окружающей средой невозможно, так как оно зависит от: состояния организма; состояния окружающей среды (tо С); одежды (материал, цвет, форма, толщина). Х/б ткани = 0, 73 10 -8 Вт/м 2 К 4 4, 2 Шерсть, шелк 0, 76 4, 3 Кожа человека 0, 9 5, 1, где = , - приведенный коэффициент излучения, - постоянная Стефана – Больцмана, - коэффициент поглощения.
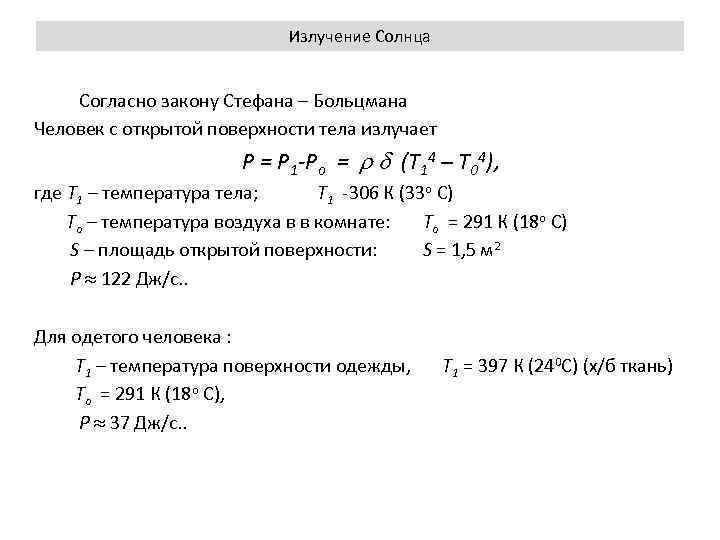
Излучение Солнца Согласно закону Стефана – Больцмана Человек с открытой поверхности тела излучает Р = Р 1 -Ро = (Т 14 – Т 04), где Т 1 – температура тела; Т 1 -306 К (33 о С) То – температура воздуха в в комнате: То = 291 К (18 о С) S – площадь открытой поверхности: S = 1, 5 м 2 Р 122 Дж/с. . Для одетого человека : Т 1 – температура поверхности одежды, Т 1 = 397 К (240 С) (х/б ткань) То = 291 К (18 о С), Р 37 Дж/с. .
Излучение Солнца У здоровых людей различные точки поверхности тела имеют достаточно стабильную температуру. Но воспалительные процессы, опухоли могут изменить местную температуру. Так температура вен зависит от состояния кровообращения и от охлаждения и нагрева конечностей. Значит регистрация температуры разных участков – это диагностический метод. Регистрация излучения разных участков поверхности тела человека и определение их температуры называется термографией. Для этих целей используют : 1. Жидкокристаллические индикаторы (изменение цвета при различных температурах); 2. Тепловизоры.


