2. Статистика рынка труда.ppt
- Количество слайдов: 23
Тема: Статистика рынка труда Основные задачи: • • изучение занятости и безработицы; изучение трудовых ресурсов; изучение движения рабочей силы; рабочее время и его использование; статистика трудовых конфликтов; статистика производительности труда; статистика оплаты труда. 1
Показатели занятости и безработицы • Коэффициент экономически активного населения: • Коэффициент занятости населения: 2
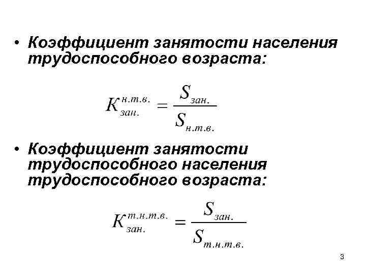
• Коэффициент занятости населения трудоспособного возраста: • Коэффициент занятости трудоспособного населения трудоспособного возраста: 3
Абсолютные показатели безработицы: • численность и движение безработных, • состав безработных, • продолжительность безработицы и др. Распред-е безработных в РФ по продолж-ти поиска работы Сред 12 и Время 9– нее до 1 1 – 3 3 – 6 6 – 9 боле поиска, мес. 12 врем е я Численность, % 14, 5 18, 1 14, 6 6, 7 11, 0 35, 1 8 мес. 4
• Коэффициент безработицы: 5
Трудовые ресурсы • Численность трудовых ресурсов (ТР): • Коэффициент нагрузки трудоспособного населения: 6
Показатели численности и движения рабочей силы Среднесписочная численность за месяц: Абсолютные показатели оборота рабочей силы: - оборот по приёму (ОП), - оборот по выбытию (ОВ), - излишний оборот рабочей силы (ИО), - валовой оборот рабочей силы (ВО), - постоянный состав работников (ПС) 7
Относительные показатели оборота рабочей силы: • коэффициент оборота по приёму (КОП), • коэффициент оборота по выбытию (КОВ), • коэффициент текучести рабочей силы (КТ), • коэффициент постоянства состава (КПС) • коэффициент замещения рабочей силы: 8
Рабочее время и его использование 9
Показатели использования рабочего времени: • коэффициент использования календарного фонда (ККФ), • коэффициент использования табельного фонда (КТФ), • коэффициент использования максимально возможного фонда (КТ): 10
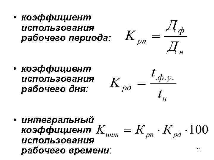
• коэффициент использования рабочего периода: • коэффициент использования рабочего дня: • интегральный коэффициент использования рабочего времени: 11
Показатели использования рабочих мест: • коэффициент сменности: • коэффициент использования сменного режима: 12
• коэффициент использования рабочих мест в наибольшую смену: • интегральный коэффициент использования рабочих мест : 13
Статистика производительности труда • выработка • трудоемкость w=q/T t=T/q • стоимостная выработка 14
Динамика производительности труда • Система натуральных индексов: где 15
• Система трудовых индексов: где . 16
• Стоимостной индекс выработки: 17
Статистика оплаты труда Основные задачи: • определение фонда заработной платы (ФЗП) и величины выплат социального характера; • определение средней заработной платы и среднего дохода работников; • изучение динамики заработной платы и доходов работников; • изучение дифференциации работников по размеру заработной платы. 18
Показатели уровня з/ платы • Среднемесячная начисленная (номинальная) заработная плата: • Среднечасовая заработная плата: 19
• Реальная заработная плата 20
Изучение динамики заработной платы • индекс переменного состава: 21
• индекс постоянного (фиксированного) состава: • индекс структурных сдвигов: 22
Изучение дифференциации заработной платы 1. Децильный коэффициент дифференциации: 2. Квартильный коэффициент дифференциации: 3. Коэффициент фондов: 23


