статистика производ.труда.ppt
- Количество слайдов: 36
тема: СТАТИСТИКА ПРОИЗВОДИТЕЛЬНОСТИ ТРУДА
ВОПРОСЫ К ИЗУЧЕНИЮ: 1. Показатели уровня производительности труда. Методы их измерения 2. Индексный метод зависимости средних уровней производительности труда 3. Индексная модель факторного анализа средних уровней производительности труда 4. Характеристика производительности труда динамики 5. Система индексов средних величин
ПРОИЗВОДИТЕЛЬНОСТЬ ТРУДА — это способность производить в единицу рабочего времени определенное количество продукции (работ, услуг), или затрачивать определенное количество времени на производство единицы продукции (работ, услуг)
ПОКАЗАТЕЛИ ПРОИЗВОДИТЕЛЬНОСТИ ТРУДА
ВЫРАБОТКА (w) - прямой показатель производительности труда n Натуральном выражении: n Стоимостном выражении: где T- затраты рабочего времени (человеко-днях, человеко-часах) или среднесписочная численность работников предприятия ( человек) Q- стоимость продукции q- объем продукции в натуральном выражении t- трудоемкость w- выработка
ТРУДОЕМКОСТЬ (t)обратный показатель производительности труда Где T- затраты рабочего времени (человеко-днях, человеко-часах) q- объем продукции в натуральном выражении t- трудоемкость w- выработка
МЕТОДЫ УЧЕТА ПРОИЗВОДИТЕЛЬНОСТИ ТРУДА 1. НАТУРАЛЬНЫЙ (УСЛОВНО-НАТУРАЛЬНЫЙ) 2. ТРУДОВОЙ 3. СТОИМОСТНОЙ (ЦЕННОСТНЫЙ):
• НАТУРАЛЬНЫЙ МЕТОД - применяется в условиях выпуска однородной продукции в натуральных единицах измерения ( штук, метров, тонн и т. д. ). Используется для характеристики производительности труда в бригадах, на участках и на индивидуальном рабочем месте. Метод оценки прост, нагляден и достоверен
· ТРУДОВОЙ МЕТОД - основан на измерении объема произведенной продукции в норма- часах рабочего времени, т. е. на каждый вид продукции установлен временной норматив на производство единицы данной продукции ( tн- нормативная трудоемкость):
• СТОИМОСТНОЙ МЕТОД - используется на уровне предприятий, отраслей и для экономики в целом , в условиях выпуска разнородной продукции где qр — объем продукции в денежном выражении; Т — затраты рабочего времени на изготовление указанного объема продукции (человеко-часах, человеко-днях) или среднесписочная численность работников предприятия (человек)
СРЕДНИЕ УРОВНИ ПРОИЗВОДИТЕЛЬНОСТИ ТРУДА РАБОТНИКОВ ПРЕДПРИЯТИЯ И ИХ ВЗАИМОСВЯЗЬ
Введем обозначения:
• СРЕДНЯЯ ЧАСОВАЯ ВЫРАБОТКА РАБОЧЕГО(СЧВ)- показывает среднюю выработку рабочего за час фактической работы (исключая время внутрисменных простоев и перерывов, но с учетом сверхурочной работы):
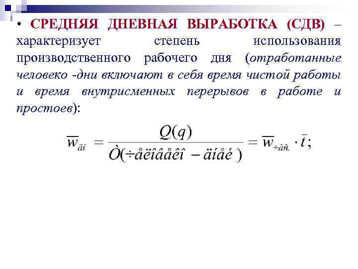
• СРЕДНЯЯ ДНЕВНАЯ ВЫРАБОТКА (СДВ) – характеризует степень использования производственного рабочего дня (отработанные человеко -дни включают в себя время чистой работы и время внутрисменных перерывов в работе и простоев):
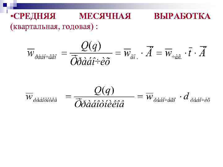
• СРЕДНЯЯ МЕСЯЧНАЯ (квартальная, годовая) : ВЫРАБОТКА
ИНДЕКСНЫЙ МЕТОД ДИНАМИКИ СРЕДНИХ УРОВНЕЙ ПРОИЗВОДИТЕЛЬНОСТИ ТРУДА И ИХ ВЗАИМОСВЯЗЬ: 1. 2. 3. 4.
ВЗАИМОСВЯЗЬ ИНДЕКСОВ
ФАКТОРНЫЙ АНАЛИЗ ИЗМЕНЕНИЯ ДИНАМИКИ СРЕДНЕЙ МЕСЯЧНОЙ ВЫРАБОТКИ ОДНОГО РАБОТНИКА ПРЕДПРИЯТИЯ :
Введем обозначения : n n n «А» - средняя выработка одного работника « a» - средняя часовая выработка одного рабочего «b» - средняя продолжительность рабочего дня t (час) «c» - средняя продолжительность рабочего периода T(дни) «d» - доля рабочих в общей численности
ОТНОСИТЕЛЬНОЕ ИЗМЕНЕНИЕ
АБСОЛЮТНОЕ ИЗМЕНЕНИЕ:
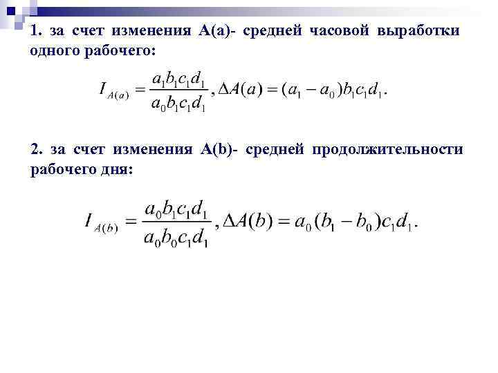
1. за счет изменения A(a)- средней часовой выработки одного рабочего: 2. за счет изменения A(b)- средней продолжительности рабочего дня:
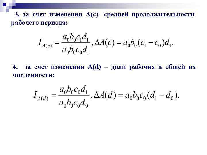
3. за счет изменения A(c)- средней продолжительности рабочего периода: 4. за счет изменения A(d) – доли рабочих в общей их численности:
ИНДЕКСНЫЙ МЕТОД ДИНАМИКИ ПОКАЗАТЕЛЕЙ ПРОИЗВОДИТЕЛЬНОСТИ ТРУДА 1. Прямой показатель производительности труда - индивидуальный индекс выработки: 2. Обратный показатель производительности труда - индивидуальный индекс трудоемкости:
3. НАТУРАЛЬНЫЙ ИНДЕКС ПРОИЗВОДИТЕЛЬНОСТИ ТРУДА (выработки) где q 1, q 0 — объемы продукции в натуральном выражении в отчетном и базисном периодах соответственно; Т 1, Т 0 — затраты труда на производство данной продукции в отчетном м базисном периодах соответственно.
4. 1. ТРУДОВОЙ ИНДЕКС ПРОИЗВОДИТЕЛЬНОСТИ ТРУДА: где tн — нормативная трудоемкость, т. е. затраты труда по норме на производство единицы продукции
4. 2. ИНДЕКС ПРОИЗВОДИТЕЛЬНОСТИ ТРУДА ПО ТРУДОВОМУ МЕТОДУ (через трудоемкость): ЭКОНОМИЯ (УВЕЛИЧЕНИЕ) фактических затрат труда вследствие изменения (роста или снижения) его производительности:
4. 3. ИНДЕКС ПРОИЗВОДИТЕЛЬНОСТИ ТРУДА академика С. Г. Струмилина
5. СТОИМОСТНОЙ ИНДЕКС ПРОИЗВОДИТЕЛЬНОСТИ ТРУДА: где q 1 p, q 0 p - выработка продукции в единицу времени (или на одного работающего) в стоимостном выражении в сопоставимых ценах соответственно в отчетном и базисном периодах
СИСТЕМА ИНДЕКСОВ СРЕДНИХ ВЕЛИЧИН ПРОИЗВОДИТЕЛЬНОСТИ ТРУДА (динамика средней производительности труда по группе предприятий, отраслей и по промышленности в целом):
1. ИНДЕКС ПЕРЕМЕННОГО СОСТАВА – показывает изменение среднего уровня выработки в отчетном году по сравнению с базисным за счет 2 -х факторов : изменения выработки на отдельных участках, предприятиях и изменения доли промышленнопроизводственного персонала на участках, предприятиях с разным уровнем производительности труда где
2. 1. ИНДЕКС ПОСТОЯННОГО СОСТАВА - дает возможность исчислить изменение среднего уровня выработки за счет изменения производительности труда на отдельном участке или предприятии ( W 1 T 1 W 0 T 1):
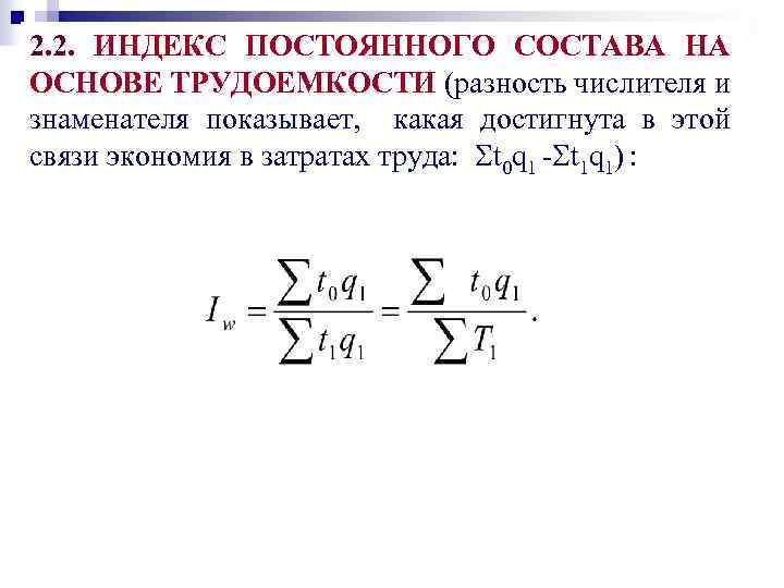
2. 2. ИНДЕКС ПОСТОЯННОГО СОСТАВА НА ОСНОВЕ ТРУДОЕМКОСТИ (разность числителя и знаменателя показывает, какая достигнута в этой связи экономия в затратах труда: t 0 q 1 - t 1 q 1) :
3. ИНДЕКС СТРУКТУРНЫХ СДВИГОВ -отражает изменение средней выработки за счет изменения доли ППП (отработанного времени ) на отдельных предприятиях, имеющих разный уровень производительности труда: 4. ВЗАИМОСВЯЗЬ ИНДЕКСОВ:
ИНДЕКСНАЯ МОДЕЛЬ ИЗУЧЕНИЯ ВЛИЯНИЯ ДИНАМИКИ ТРУДА И ОТРАБОТАННОГО ВРЕМЕНИ НА ИЗМЕНЕНИЕ ОБЪЕМА ПРОДУКЦИИ где IQ — индекс изменения объема произведенной продукции; — индекс влияния изменения выработки на динамику объема продукции (интенсивный фактор); IТ — индекс влияния изменения численности работающих или времени, затраченного на производство продукции (экстенсивный фактор).
АБСОЛЮТНОЕ И ОТНОСИТЕЛЬНОЕ ИЗМЕНЕНИЯ ОБЪЕМА ПРОДУКЦИИ ЗА СЧЕТ ИЗМЕНЕНИЯ ВЫРАБОТКИ И ЗАТРАТ РАБОЧЕГО ВРЕМЕНИ (ЧИСЛЕННОСТИ РАБОТНИКОВ ПРЕДПРИЯТИЯ) : - за счет изменения выработки -за счет изменения затрат рабочего времени Относительное изменение объема продукции


