План по труду!!! ПОСМОТРИТЕ.ppt
- Количество слайдов: 104
Тема: ПЛАН ПО ТРУДУ И ПЕРСОНАЛУ Вопросы: 1. Планирование производительности труда 2. Планирование трудоемкости производственной программы 3. Расчет баланса рабочего времени 4. Расчет потребности в персонале
План по труду и персоналу Цель разработки плана по труду и персоналу: определение рациональной, экономически обоснованной потребности предприятия в персонале, необходимой для выполнения плана производства и реализации продукции.
Основные задачи, решаемые в процессе планирования труда: • формирование оптимальной половозрастной и квалификационной структуры трудового коллектива фирмы; • подготовка, переподготовка и повышение квалификации персонала фирмы; • совершенствование организации труда; • стимулирование труда; • создание благоприятных условий труда и отдыха для персонала; • повышение производительности и качества труда; • оптимизация средств на содержание персонала и т. д.
Разделы плана по труду и персоналу: • план по труду • план по численности персонала • план по заработной плате План по труду и персоналу связан с планом производства, с планом инноваций, с планом по издержкам, с планом эффективности и с финансовым планом.
Технологический процесс планирования труда и численности работающих. 1. Анализируется выполнение плана по труду и численности за предшествующий период; 2. Рассчитываются плановые показатели производительности труда; 3. Определяется нормативная трудоемкость изготовления единицы продукции, работ и товарного выпуска; 4. Рассчитывается плановый баланс рабочего времени одного работающего; 5. Рассчитывается потребность в персонале, его плановая структура и движение; 6. Планируется развитие персонала.
Динамика численности персонала может оцениваться следующими показателями: 1. Индекс среднесписочной численности работающих 2. Индекс удельного веса персонала данной категории 3. Коэффициент выбытия кадров (Чуволенных/Чсреднесписочная) 4. Коэффициент приема кадров 5. Индекс численности рабочей силы ((Чо+Чпр+Чув)/Чобщая) 6. Коэффициент текучести кадров (Чуволен. по неплан. пр. /Чср. спис. ) 7. Относительный излишек (недостаток) рабочей силы (Чф-Чп*Iвп) (Iвп – индекс выполнения плана по объему товарной (валовой) продукции).
Для оценки уровня производительности труда наиболее часто применяются два показателя: выработка и трудоемкость. Выработка (В) рассчитывается по следующей формуле: В = V/ЗТ, где V – объем производства продукции, рассчитанный в натуральных (условно-натуральных), стоимостных или трудовых показателях по реализованной, валовой, чистой (условно-чистой) продукции за определенный промежуток времени (год, квартал, месяц, день); ЗТ – затраты труда на данный объем производства продукции, чел. -час
В практике планирования наиболее часто применяются показатели: • годовой выработки (В = V/Ч спис. год. ) • месячной выработки (В = V мес. /Ч спис. мес. ) • дневной выработки (Вдн. = V/Д, где V – объем продукции в плановом периоде, Д – кол-во человекодней, которые должны быть отработаны персоналом в данном плановом периоде) • часовой выработки (В = V/Ф час. , где Ф час. суммарный фонд времени работы персонала в часах)
Расчет относительного показателя производительности труда, определяющего динамику ее роста в процентах по сравнению с предшествующими периодами: ∆ПТ=(Вп-Вб)/Вб где Вп, Вб – выработка на одного работающего (рабочего, производственного рабочего) в плановом и базисном (отчетном) периодах.
В практике внутрифирменного планирования применяются следующие методы планирования производительности труда: • корректировки базисной производительности труда с учетом ее изменения в планируемом году за счет технико-экономических факторов; • прямого счета на основе трудоемкости производственной программы;
Каждый из них имеет свою точность и область применения. Так, методы планирования по техникоэкономическим факторам и трудоемкости обладают высокой точностью и обоснованностью планируемых показателей, однако имеют большую трудоемкость расчетов. Поэтому они применяются на стадии окончательного составления плана и при планировании отдельных инновационных проектов и мероприятий. Укрупненные методы имеют невысокую трудоемкость расчетов, но и невысокую точность. Они используются на стадии предплановой подготовки.
1 Метод планирования производительности труда по технико-экономическим факторам. Указанный метод может быть реализован в двух вариантах. Первый предполагает расчет планируемого сокращения (увеличения) численности по каждому технико-экономическому фактору, общего изменения численности в целом по фирме, а затем определение планируемого прироста производительности труда. Плановый рост производительности труда под влиянием различных инновационных мероприятий рассчитывается в следующей последовательности:
а) Определяется исходная численность промышленно-производственного персонала фирмы в плановом периоде, то есть условная численность, которая потребовалась бы для выпуска планового объема продукции при сохранении базисного уровня выработки продукции на одного работающего: Чи = Чб·(Тv/100), где Чи – исходная численность, чел. ; Тv – темп роста объема производства продукции в плановом периоде, %; Чб – численность работающих в базисном периоде, чел.
б) Рассчитывается изменение численности работающих под влиянием различных факторов роста производительности труда и определяется общее уменьшение (увеличение) численности путем суммирования полученных величин по всем факторам: где Э – общее уменьшение (увеличение) численности под влиянием факторов роста производительности труда, чел. ; Эчi – изменение численности под влиянием i-го фактора, чел. ; n – количество факторов, оказывающих воздействие на изменение производительности труда в плановом периоде.
Классификация технико-экономических факторов: • повышение научно-технического уровня фирмы; • совершенствование организации производства, труда и управления; • изменения объема и структуры выпускаемой продукции; • факторы внешней среды
Изменение численности работников за счет любого из факторов первой группы: где То, Тп – затраты труда на единицу продукции в натуральном или стоимостном выражении соответственно до и после внедрения мероприятия; VП – объем продукции в натуральном или стоимостном измерении, планируемый к выпуску; Фо – полезный фонд рабочего времени одного рабочего в базисном году, ч; Квн – базисный коэффициент выполнения норм выработки, %; Кд – коэффициент, учитывающий срок действия инновации в планируемом году
Расчет уменьшения численности работников за счет факторов 2 группы Экономия (увеличение) численности работников аппарата управления рассчитывается по формуле: где Чуб – численность работников аппарата управления в базисном периоде, чел. ; ∆V – планируемый прирост объема производства, %; ∆Чу. П – планируемый прирост численности работников аппарата управления, %.
Уменьшение численности рабочих в связи с повышением норм обслуживания следует рассчитывать по формуле: где КОп – плановое количество оборудования, на котором предусматривается повышение нормы обслуживания, шт. ; НОб, НОп – норма обслуживания соответственно в базисном и плановом периодах.
Высвобождение численности работающих за счет изменения полезного фонда рабочего времени. где Чи – исходная численность рабочих, чел. ; Фб, Фп – полезный фонд рабочего времени одного рабочего соответственно в базисном и плановом периоде, ч. ; У – удельный вес численности рабочих в общей численности промышленно-производственного персонала фирмы, рассчитанной на плановый объем по базисной выработке, в долях единицы.
Экономия численности рабочих за счет сокращения числа рабочих, не выполняющих нормы выработки (Э 2 р), определяется по формуле: где Чрн – численность рабочих, повысивших норму выработки в плановом периоде, чел. ; ∆Квн – повышение нормы выработки, %; Квн – процент выполнения нормы выработки рабочими в плановом периоде.
Расчеты по 3 группе факторов Сокращение численности в связи с ростом объема производства определяется по формуле: где Чб– численность промышленно-производственного персонала (без производственных рабочих) в базовом периоде, чел. ; Кч – необходимое увеличение численности промышленно-производственного персонала (без основных производственных рабочих), принятое в связи с ростом объема производства, %; Tv – плановый рост объема производства продукции, %.
Сокращение численности за счет разных темпов роста объемов производства где Чбi – численность i-й категории персонала j-го структурного подразделения фирмы в базовом периоде, чел. ; п – количество структурных подразделений; т – количество категорий работающих; Кчi – плановый коэффициент изменения численности персонала i-и категории в связи с ростом объема производства; Чб – базисная численность промышленно-производственного персонала фирмы, чел. ; Ко. П – плановый коэффициент роста объема производства продукции.
Планируемая экономия численности за счет сокращения брака определяется по формуле: где ПБп, ПБб – потери от брака в процентах к полной себестоимости продукции в плановом и базисном периодах; Чорб – численность основных рабочих в базисном периоде, чел.
Все факторы, которые не могут быть отнесены к перечисленным выше группам, относятся к четвертой группе факторов «Факторы внешней среды» . Расчет влияния внешних факторов при планировании производительности труда следует производить исходя из изменения трудоемкости или выработки.
в) Определяется плановый прирост производительности труда по отношению к базисному (предплановому) периоду, в процентах, по формуле:
г) Рассчитывается плановая производительность труда методом корректировки базисных показателей производительности с учетом их изменения в планируемом году либо посредством расчета планируемых объемов производства и плановой численности работающих.
д) Определяется заключительный показатель производительности труда – доля прироста продукции за счет повышения производительности труда. Задачей планирования этого показателя является обеспечение максимального прироста продукции за счет роста производительности труда. Доля прироста определяется по следующей формуле: где ∆Чт – темп прироста численности работающих в плановом году, %; ∆V– темп прироста объема производства продукции, %.
2 вариант пофакторного метода планирования производительности труда. Различия между двумя вариантами состоит в различной последовательности и технике расчетов. Применение 1 -го или 2 -го варианта определяется характером планируемых мероприятий.
Алгоритм расчета данного метода состоит из следующих этапов: а) Рассчитывается исходная численность. Выполняется аналогично первому варианту, основанному на пофакторном расчете экономии численности.
б) Определяется рост (снижение) плановой производительности труда по сравнению с базовым уровнем по каждому техникоэкономическому фактору в целом по фирме:
где Тпi, Тбi – планируемая и базисная трудоемкость изготовления единицы i-го вида продукции (работ), нормо-ч. ; У – удельный вес численности основных производственных рабочих в численности всех работающих, рассчитанной на плановый объем по базисной выработке, в долях единицы; Vпi – годовой объем выпуска i-го изделия в соответствующих единицах измерения в планируемом периоде; Кд - коэффициент, учитывающий срок действия мероприятия в планируемом периоде.
Рост производительности труда в процентах за счет лучшего использования фонда рабочего времени рассчитывается по формуле:
Рост производительности труда за счет сокращения различных потерь рабочего времени определяется по формуле: где ПРп, ПРб – процент потерь рабочего времени соответственно в плановом и базисном периодах. где ∆ПТ – общий прирост ПТ по всем факторам
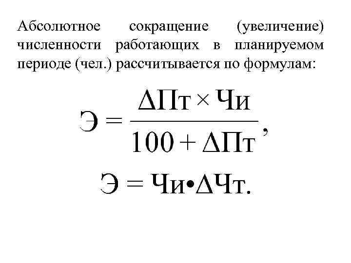
в) Рассчитывается планируемое уменьшение (увеличение) численности работников по каждому технико-экономическому фактору и в целом по фирме. Возможное сокращение (увеличение) численности в планируемом периоде за счет всех факторов в процентах можно определить по следующей формуле:
Абсолютное сокращение (увеличение) численности работающих в планируемом периоде (чел. ) рассчитывается по формулам: Э = Чи • ∆Чт.
г) Определение остальных плановых показателей (уровня и темпов роста производительности труда, доли прироста продукции за счет повышения производительности труда и др. ) производится аналогично.
2. Планирование производительности труда на основе трудоемкости производственной программы. Применение данного метода предполагает наличие на предприятиях (фирмах) научно обоснованных норм времени и сдельных расценок на все виды работ, точный учет затрат труда. Планирование производительности труда основано на снижении трудоемкости продукции (работ) и улучшении использования рабочего времени.
Расчет изменения производительности труда где ∆Пт – прирост производительности труда к базисному уровню, %; ∆Т – снижение трудоемкости продукции по сравнению с базисным уровнем, %.
Показатель производительности труда – выработка продукции одним работником, р. рассчитывается по формуле: где V – объем производства, тыс. р. ; ТЕ – трудоемкость производственной программы, ч; Ф – полезный фонд рабочего времени одного работника, ч.
Таким образом, планирование производительности труда по данному методу предусматривает планирование: трудоемкости изготовления одного изделия и производственной программы; объема производства; полезного фонда времени одного работника.
3. Укрупненные методы планирования производительности труда позволяют приблизительно оценить уровень производительности труда в планируемом периоде. Они основаны на связи производительности труда с другими параметрами, характеризующими состояние производства в фирме, например величиной потерь рабочего времени (целосменные и внутрисменные простои) и т. п.
Зная величину этих параметров в планируемом периоде, можно рассчитать значение производительности труда. Для установления характера и количественного выражения связи широко применяются экономико-математические модели, например, корреляционно-регрессионный анализ. Данный метод нашел широкое применение в прогнозных расчетах роста производительности труда, а также при разработке соответствующих нормативов
Планирование трудоемкости производственной программы Расчет плановой трудоемкости изготовления продукции (единицы, товарного выпуска) осуществляется в три этапа: • анализ уровня и структуры фактической трудоемкости продукции в базисном и отчетном периодах с целью выявления резервов ее снижения. • определение возможного снижения трудоемкости изготовления продукции в плановом периоде с учетом выявленных в процессе анализа факторов экономии трудозатрат; • расчет планового уровня и структуры трудоемкости изготовления единицы продукции (работ) и планируемого товарного выпуска
1. Анализ проводится по следующим направлениям: • Изучение организации и обслуживания рабочих мест во всех структурных подразделениях фирмы • Разделение и кооперация труда • Эффективность приемов и методов труда • Мотивация труда. Анализ эффективности системы материального и морального стимулирования в фирме. • Квалификация кадров. • Условия труда. • Дисциплина труда.
На этапе анализа устанавливается структура трудоемкости продукции, работ: соотношение ее отдельных видов. В планировании принято различать следующие виды трудоемкости: Технологическая рассчитывается по формуле: Тт = Тc + Тпв, где, Тc - затраты труда основных рабочихсдельщиков; Тпв - затраты труда основных рабочих повременщиков
Производственная включает затраты труда всех основных и вспомогательных рабочих: Тпр=Тт+Тоб, Тоб – трудоемкость обслуживания производства.
Трудоемкость обслуживания – это сумма затрат труда вспомогательных рабочих основных цехов и всех рабочих вспомогательных цехов и служб, занятых обслуживанием производства; включает затраты труда на ремонт и содержание оборудования, технологической оснастки, зданий, сооружений, производственный контроль, транспортные функции, снабжение энергией, охрана труда и т. д.
Полная трудоемкость включает сумму всех затрат живого труда всех категорий работников ППП. Тп=Тпр+Ту, Тп=Тт+Тоб+Ту Ту – трудоемкость управления производством, час.
В трудоемкость управления производством включаются затраты труда работников аппарата управления, всех категорий инженернотехнических работников, служащих, младшего обслуживающего персонала, работников пожарносторожевой охраны и т. п. В плановых расчетах выделяют в зависимости от базы расчета нормативную трудоемкость, плановую и фактическую.
2. Особое внимание уделяется резервам, которые не требуют больших капитальных вложений. Например: снижение простоев или непроизводственных затрат рабочего времени. Анализируются все мероприятия из плана повышения эффективности деятельности предприятия. По каждому мероприятию выписываются факторы и источники экономии трудозатрат. Расчет возможного снижения трудоемкости ведется в разрезе тех же технико-экономических факторов, как и при росте производительности труда.
3. Определяется плановая трудоемкость изготовления одного изделия и товарного выпуска. 3. 1. Расчет плановой технологической трудоемкости: Ттп = Ттб - ∆Тт, где: Ттб – базовая технологическая трудоемкость изготовления изделия (ожидаемая либо отчетная текущего года), ∆Тт – общее снижение технологической трудоемкости.
3. 2. Расчет плановой трудоемкости обслуживания, производственной трудоемкости, трудоемкости управления и полной трудоемкость изделия. Трудоемкость управления и полная трудоемкость изделия легко рассчитать, если на предприятии есть нормативы трудоемкости обслуживания и трудоемкости управления на изделие. В этом случае трудоемкость управления и трудоемкость обслуживания определяются аналогично технологической трудоемкости. Затем, методом прямого счета можно рассчитать плановую производственную трудоемкость и полную трудоемкость изделия.
Все рассмотренные плановые расчеты выполняются, как правило, в последовательности, соответствующей ходу технологического процесса изготовления изделия, в разрезе цехов, корпусов, производств, а за тем по фирме в целом. В много номенклатурном производстве полная трудоемкость рассчитывается по изделиямпредставителям, а затем с помощью специальных коэффициентов (показывающих, например, соотношение нормированной технологической трудоемкости конкретного вида продукции и трудоемкости условного-изделия представителя) определяется трудоемкость обслуживания.
При расчетах полной плановой трудоемкости продукции особую проблему составляет методика отнесения затрат на обслуживание производства и затрат на управление фирмой на конкретные виды продукции. Если на предприятии имеется нормативная трудоемкость обслуживания и управления на изделие, что может иметь место при высоком уровне нормирования труда, то такой проблемы не возникает.
Если изделий много, то полная трудоемкость изделия рассчитывается по изделиям представителям. Если на предприятии отсутствовали нормы обслуживания и управления, тогда планирование трудоемкости обслуживания и управления определяется на весь планируемый объем производства, а затем - на отдельные виды продукции.
Трудоемкость обслуживания отдельных изделий в цехах основного производства определяется косвенно, методом распределения затрат труда на обслуживания всего производства между видами продукции пропорционально технологичной трудоемкости отдельных видов продукции.
Трудоемкость обслуживания производства вспомогательных цехов сначала распределяют между основными цехами пропорционально объему услуг, оказываемым этим цехом, а затем на отдельные виды продукции распределяют пропорционально технологической трудоемкости Плановая трудоемкость управления распределяется на отдельные виды продукции аналогично трудоемкости обслуживания производства.
3. 3. Определяется плановая трудоемкость товарного выпуска продукции: где Ттпi, Тппi – соответственно плановая технологическая и полная трудоемкость изготовления i-го изделия (работы, услуги), нормо-ч; Vпi – количество i-го вида продукции, запланированное к выпуску в соответствующих единицах; n – количество запланированных видов продукции (работ, услуг).
3. 4. Определяются итоговые показатели трудоемкости продукции в целом по предприятию. Относительная величина снижения трудоемкости (Этij) изделия в процентах: где ∆Тij – снижение i-го вида трудоемкости j-го изделия в плановом периоде, нормо-ч; Тбi – базовая трудоемкость i-го вида изделия, нормо-часов.
Прирост производительности труда в плановом периоде за счет снижения трудоемкости изготовления продукции в процентах: где У – удельный вес численности основных производственных рабочих в численности ППП, рассчитанной на плановый объем по базисной выработке, в долях единицы.
Расчет изменения производительности труда связанное с изменением трудоемкости продукции. где Эт – снижение трудоемкости продукции по сравнению с базисным уровнем, процент.
Абсолютный размер экономии (увеличения) трудозатрат за счет изменения трудоемкости в плановом периоде:
Выработка продукции на одного рабочего (работника ППП) в трудовом выражении: где Чссп – планируемая среднесписочная численность рабочих (работников ППП), чел. Рентабельность трудозатрат определяется как отношение планируемой балансовой прибыли к плановой трудоемкости производственной программы.
Расчет баланса рабочего времени Планирование потребности в персонале основано на балансе рабочего времени одного среднесписочного рабочего (работающего) на плановый год. В планировании принято различать следующие фонды рабочего времени. • плановый календарный фонд рабочего времени (Фк); • плановый номинальный (максимально возможный) фонд рабочего времени (Фн); • плановый полезный (эффективный) фонд рабочего времени (Фп).
Календарный фонд рабочего времени за планируемый период (месяц, квартал, год) может быть рассчитан в среднем на одного рабочего (в чел. -днях или чел. часах) и на всю численность рабочих, группу рабочих фирмы (цеха, участка). Фк = Дк ∙ Чсср (чел. дн. ), Фк = Дк∙Чсср∙Пд (чел. -ч), где Дк – число календарных дней в плановом периоде; Чсср – плановая среднесписочная численность рабочих в данном периоде, чел. ; Пд – средняя установленная продолжительность одного рабочего дня в плановом периоде, ч.
Номинальный фонд рабочего времени характеризует потенциальную величину максимально возможного для использования фонда рабочего времени и определяется по формуле: Фн = Фк - (Дп + Дв + До)Чсср, или Фн = Фт – До∙Чсср (чел. -дн. ); Фн = Фк –– (Дп + Дв+ До)Чсср • Пд, или Фн = Фт – До∙Чсср∙Пд (чел. -ч),
где Дп, Дв, До – количество соответственно праздничных, выходных дней и дней очередных отпусков в плановом периоде; Фт – табельный фонд рабочего времени рабочих в плановом периоде, чел. -дн. или чел. -ч
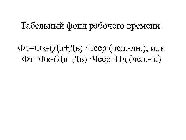
Табельный фонд рабочего времени. Фт=Фк-(Дп+Дв) ∙Чсср (чел. -дн. ), или Фт=Фк-(Дп+Дв) ∙Чсср ∙Пд (чел. -ч. )
Полезный фонд рабочего времени: Фп = Фн – Дн∙Чсср (чел. -дн. ) или Фп = Фн – Дн∙Чсср∙Пд (чел. -ч) Дн – величина планируемых невыходов работников на работу по различным причинам
В плановой экономике при расчете полезного (эффективного) фонда рабочего времени обычно учитывались только невыходы рабочих на работу по уважительным причинам, куда входили учебные отпуска, болезни, отпуска в связи с родами, выполнений государственных обязанностей и т. д. В настоящее время предприятия сами определяют численность работающих, формы и системы оплаты труда. Поэтому при расчете полезного фонда времени учитываются все невыходы на работу, включая неявки с разрешения администрации, прогулы, целодневные простои и т. п
Для определения полезного фонда рабочего времени в плановом периоде составляется баланс рабочего времени. Количество нерабочих дней и неявок на работу в плановом году определяется в расчете на одного рабочего. При этом количество дней отпуска в связи с беременностью и родами определяется на основе средних данных отчета за истекший год.
Количество неявок по болезни рассчитывается по отчетным данным за истекший отчетный год с учетом резервов сокращения потерь рабочего времени за счет мероприятий по оздоровлению и улучшению условий труда. Количество дней, связанных с выполнением государственных и общественных обязанностей определяется на основе данных за истекший год или специальным расчетом.
Количество дней, не отработанных кормящими матерями, а также в связи с сокращением рабочего дня определяется по отчетным данным за истекший год. Аналогично рассчитываются отпуск на учебу и сдачу экзаменов, неявки с разрешения администрации, прогулы целодневные простои. К прочим невыходам относятся отпуска по инициативе нанимателя в связи с нехваткой сырья, массовые невыходы (забастовки) и т. д. Средняя плановая продолжительность рабочего дня (Пд) рассчитывается как среднеарифметическая величина, взвешенная с учетом установленной продолжительности рабочего дня по численности отдельных групп рабочих.
где Пдi – средняя плановая продолжительность рабочего дня i-й категории рабочих, ч; Чссi – среднесписочная численность i-й категории рабочих, чел. ; Дпол – количество дней с полной рабочей сменой в плановом году i-ой категории рабочих. ; tп – продолжительность полного рабочего дня, час; tc – продолжительность сокращенного рабочего дня i-ой категории , час; Дсок – количество дней с сокращенной рабочей сменой
Расчет потребности в персонале При расчете потребности фирмы в персонале необходимо обеспечить наиболее рациональное использование трудовых ресурсов, оптимальное соотношение различных категорий персонала, и обеспечение оптимальной численности персонала
В настоящее время в планировании принята следующая классификация персонала. Все работники фирмы подразделяются на две группы: 1. промышленно-производственный персонал (персонал основной деятельности): • основных и вспомогательных цехов; • подсобных производств: лесозаготовок, торфоразработок, карьеров, тарных цехов, работники типографии и т. п. ;
• обслуживающие электрические и тепловые сети, подстанции; • транспортных цехов, преимущественно обслуживающих производство; • занятые на погрузочно-разгрузочных работах, включая обслуживание потребителей; • научно-исследовательских, конструкторских, технологических организаций, находящихся на балансе фирмы; • лабораторий; • занятые производством и наладкой экспериментальных образцов новой продукции, пусконаладочными работами и т. д.
Весь ППП делится на категории работников: • рабочие (основные и вспомогательные); • служащие (руководители, специалисты и технические исполнители); • ученики; • работники пожарно-сторожевой охраны; • обслуживающий персонал.
2. Персонал непромышленных организаций, состоящих на балансе фирмы (персонал неосновной деятельности). К непромышленному персоналу относятся работники, занятые в учреждениях и организациях, состоящих на балансе предприятия, но не производящих продукцию, работы, относящиеся к основной деятельности: работники жилищно-коммунального хозяйства, медикосанитарных учреждений, учебных заведений, подразделений по капитальному ремонту зданий и сооружений, занятые в подсобных хозяйствах и на сельскохозяйственных предприятиях
Общая плановая численность работающих определяется как сумма численности промышленнопроизводственного персонала и персонала, занятого в непромышленных хозяйствах и организациях фирмы. При планировании численности работников фирмы следует различать явочную, списочную и среднесписочную численность. Явочную численность определяют при планировании численности рабочих. Она представляет собой число рабочих, которые ежедневно должны быть на рабочих местах для обеспечения нормального хода производства.
Списочная численность включает общее число всех работников фирмы (постоянных, сезонных, временных), в том числе работников фактически работающих, находящихся в командировках, в отпусках, не вышедших на работу в связи с выполнением государственных обязанностей и по болезни, а также с разрешения администрации, совершивших прогулы и т. п.
Не включаются в списочную численность работники: 1. выполняющие работы по заключенным договорам гражданско-правового характера (включая договор подряда), привлекаемые для выполнения разовых работ; 2. принятые на работу по совместительству из других фирм; 3. привлеченные для работы согласно специальным договорам с государственными организациями на предоставление рабочей силы; 4. безработные, привлекаемые на общественные работы;
5. временно направленные на работу на другое предприятие, если за ними не сохраняется заработная плата по месту основной работы; 6. направленные фирмой на учебу в высшие и средние специальные учебные заведения с отрывом от работы, получающие стипендию за счет средств фирмы;
7. молодые специалисты, находящиеся в отпуске после окончания учебного заведения; 8. подавшие заявление об увольнении и прекратившие работу до истечения срока предупреждения или прекратившие работу без предупреждения нанимателя, а также работники, уволенные за прогул. Они исключаются из списочного состава работников с первого дня невыхода на работу.
Расчет списочной численности рабочих: где ∑Н – общий планируемый процент невыходов на работу по различным причинам
Чсп = Чя∙Ксс – коэффициент соотношения списочной и явочной численности работников, который характеризует отношение номинального ФРВ к полезному ФРВ в плановом периоде.
В течение года списочный состав постоянно изменяется. Поэтому при планировании показатели численности определяются по среднесписочной численности. Среднемесячная численность определяется по формуле: где: Чсп 1 – списочная численность за 1 день месяца; Чсп 2 – списочная численность за 2 день месяца; Чсп 30 – списочная численность за 30 день месяца
Исходными данными для расчета плановой численности ППП являются: • запланированный объем производства • рост производительности труда • трудоемкость изготовления одного изделия и товарного выпуска • полезный фонд рабочего времени одного работника
Методы планирования численности: 1. Путем корректировки базовой численности работников -является укрупненным и применяется на стадиях предплановой работы. Он относительно прост, имеет незначительную трудоемкость плановых расчетов, требует небольшой объем информации.
где Чп – плановая численность промышленнопроизводственного персонала, чел. ; Чб – базисная численность промышленно-производственного персонала (отчетная, ожидаемая), чел. ; Кv – рост объема производства в плановом периоде в процентах к базисному уровню; Эч – планируемая экономия (увеличение) численности работников в плановом периоде по факторам, чел
2. Плановая численность может быть определена на основе объемов производства товарной, валовой, чистой продукции и планируемой выработки на одного работника ППП: где Vп – плановый объем выпуска товарной, валовой, чистой продукции, р. ; Вп – плановая выработка той же продукции на одного работника ППП, р.
3. Метод, основанный на трудоемкости производственной программы. где Тпп – расчетная полная трудоемкость производственной программы планируемого года, определяемая на основе полной трудоемкости продукции планового года, чел. -ч; ; Фпп – полезный фонд рабочего времени одного рабочего в плановом году, ч; Квнп – среднегодовой коэффициент выполнения норм выработки в плановом году;
Метод, основанный на трудоемкости производственной программы. где Тпб – расчетная полная трудоемкость производственной программы планируемого года, определяемая на основе полной трудоемкости продукции базисного года, чел. -ч; Фпб – полезный фонд рабочего времени одного рабочего в базисном году, ч; Квнб – среднегодовой коэффициент выполнения норм выработки в базисном году; Эч – планируемое изменение численности за счет основных техникоэкономических факторов, чел.
4. Общую численность ППП можно рассчитать также путем суммирования численности основных и вспомогательных рабочих и работников аппарата управления и прочих категорий ППП. В этом случае численность основных производственных рабочих определяется делением технологической трудоемкости производственной программы на полезный фонд рабочего времени одного рабочего
В фирмах с непрерывным процессом производства (химия, нефтехимия, аппаратные процессы в легкой и пищевой промышленности) численность персонала , занятого обслуживанием аппаратов, определяется с учетом действующего парка и норм обслуживания по формуле:
где К – количество единиц обслуживаемого оборудования; С – количество смен; Но – норма обслуживания в течение смены (количество единиц оборудования, приходящееся на одного рабочего); Ксс – коэффициент списочного состава (отношение номинального фонда рабочего времени к полезному).
Численность вспомогательных рабочих: для расчета могут использованы все вышеперечисленные формулы, но трудоемкость и нормы выработки берутся относящиеся не к основному, а к вспомогательному производству.
Численность работников аппарата управления наиболее просто спланировать если есть нормативы трудоемкости на управление где, Тн – норма времени на выполнение управленческой работы, часов; Оp – общий объем данного вида работ, подлежащий выполнению в плановый период в соответствующих единицах измерения; Фп – полезный фонд рабочего времени в плановом году, ч;
Численность работников аппарата управления наиболее просто спланировать если есть нормативы трудоемкости на управление где, Ti – норма времени на выполнение i-ой единицы работы, часов; Оpi – общий объем i-го вида работ, подлежащий выполнению в плановый период в соответствующих единицах измерения; Tд – прочие затраты времени на выполнение других операций, не включенных в нормативы, часов.
Расчет численности ППП с учетом АУП ведется по формуле:
где: Тпрб, Тпрп – расчетная производственная трудоемкость планируемого года, определяемая на основе производственной трудоемкости продукции базисного (планового) года, чел. -часов; Фпб, Фпп – полезный фонд рабочего времени одного рабочего в базисном и плановом году; Квнб, Квнп – среднегодовой коэффициент выполнения норм выработки в базисном и плановом году; Чауп – численность работников аппарата управления и прочих категорий обслуживающего персонала по штатному расписанию базисного года; Эч – планируемое изменение численности всех работников за счет технико-экономических факторов; Эауп – экономия численности административноуправленческого персонала за счет мероприятий.
Численность обслуживающего персонала определяется подобно численности вспомогательных работников в зависимости от норм обслуживания. Численность работников охраны – в зависимости от числа постов и режима работы.
Планирование начинается со структурных подразделений, заканчивается АУП. В заключение делаются расчеты дополнительной потребности в кадрах, излишка рабочей силы и делается проверка соответствия заданию по росту производительности труда : V – величина объема производства в условных или приведенных единицах, в тыс. руб. . В – выработка одного работающего в тех же единицах Эч – сокращение численности по факторам
Рассчитывается доля прироста объема производства за счет повышения производительности труда: где ∆Vпт – доля прироста объема продукции за счет повышения производительности труда, %; ∆Чп – плановый прирост численности ППП, %; ∆Vп – плановый прирост объема продукции, %.


