Тема «Монополия» Вопросы 1.


































































Тема «Монополия»
Вопросы 1. Рынок чистой монополии 2. Естественная монополия 3. Условие максимизации прибыли монополистом 4. Общественные издержки монопольной власти. Антимонопольная политика 5. Государственное регулирование монополии
Монополия (от греч. mono - один, poleo - продавец) – исключительное право на осуществление какого-либо вида деятельности (производства, торговли, промысла и т. п), предоставляемое одному лицу, определенной группе лиц или государству.
Причины возникновения монополии • Искусственные монополии: лицензии, патенты; слияния и поглощения (административные и ситуативные монополии) • Естественные монополии: возрастающая отдача от масштаба, маленькая емкость рынка в целом относительно эффективного размера одной фирмы. • Возможны ли монополии на рынке цемента? На рынке водки? Какого они типа?
Монополия – рыночная структура, при которой весь рынок обслуживается одним продавцом, реализующим товар при полном отсутствии его близких заменителей Одна фирма – единственный поставщик однородного товара, так что границы фирмы расширяются до масштабов отрасли • Множество покупателей • Вход заблокирован • Выпускается один продукт, он уникален • Фирма знает кривую спроса на рынке
Переменные модели Внешние: • Технология (функция издержек) • Функция спроса Внутренние: • Объем производства • Цена продукции
Барьеры для входа на рынок с наличием монополии 1. Исключительные права, полученные от правительства или местных властей; 2. Патенты и авторские права; 3. Право собственности на ресурсы, например источники сырья; 4. Преимущество низких издержек крупного производства.
Преимущества низких издержек крупного производства: АТС АТСк – средние затраты конкурентной фирмы АТСм- средние затраты на производство фирмы-монополиста AТСк АТСм Qм Q 1/2 Q
Виды монополий Закрытая Открытая Естественная Искусственная
Закрытая монополия защищена от конкуренции с помощью юридических ограничений и запретов (чаще всего это государственная монополия). Открытая монополия - монополия, при которой одна фирма, по крайней мере на некоторое время, становится единственным поставщиком продукта, но не имеет специальной защиты от конкуренции. Естественная монополия возникает в отрасли, в которой долгосрочные средние издержки достигают минимума только тогда, когда одна фирма обслуживает рынок целиком. Искусственная монополия - объединение предприятий, создаваемое ради получения сверхприбылей и установления рыночной власти.
Что определяет эффективный размер фирмы ? ATC, AVC, AFC, MC min ATC AVC AFC TP
Естественная монополия • Отрасль, в которой деятельность единственной фирмы более эффективна в силу наличия существенной экономии от масштаба, сопровождающей рост производства, называется естественной монополией. • В такой отрасли наиболее эффективный масштаб производства товара близок к тому количеству, на которое рынок предъявляет спрос по любой цене, достаточной для покрытия издержек производства. Одна фирма целиком может обеспечивать весь спрос, предъявляемый на ее товар (услугу).
Естественная монополия Обычно возникает на рынках продуктов, в производстве которых велика доля постоянных издержек и, следовательно, эффективный размер фирмы очень велик (выгодно распределять постоянные издержки на как можно больший объем продукции). Приведите примеры естественных монополий. Почему они возникли именно на этих рынках?
Особенности взаимодействия спроса и предложения на монопольном рынке • Монополист обладает определенной властью над рынком, так как он один определяет предложение товара. • Кроме того, он обладает властью и над ценой товара, но эта власть не является абсолютной, так как цена зависит и от спроса, а предложение зависит от цены.
Определение того, насколько высокой может быть цена монополиста связано со спросом и его эластичностью. Цены можно повышать, если соответствующее сокращение спроса не влечет падение дохода и прибыли монополии. В ином случае монополия вынуждена ради повышения доходов идти на увеличение производства, что предполагает определенное понижение цены согласно действию закона спроса и предложения. P P 2 D 2 P 1 D 1 Q Q 2 Q 1 Q 3 Q 4
Монопольное предложение Монополия решает, сколько производить, на основе информации, которую она имеет по поводу спроса на ее товар Изменение количества товара, предлагаемого монополией, зависит от сдвига кривой предельного дохода, имеющего места тогда, когда спрос увеличивается
Монопольной власти присущи две особенности: 1. Рост спроса не обязательно увеличивает предлагаемое количество товара (монополист отвечает просто увеличением цены) 2. Для монополиста нельзя определить кривую предложения, поскольку с каждым возможным количеством предлагаемого товара можно связать две или более цены У монополиста отсутствует кривая предложения
Монополия ведет поиск цены руководствуясь тем же правилом, что и предприятия, действующие в условиях совершенного рынка: 1. Объем производства и соответствующего предложения товара должен быть таким, при котором предельные издержки (МС) равны предельной выручке (MR): MC = MR 2. Монополист рассматривает MC и MR как базу для установления цены – она не должна быть ниже их. Однако на монополистическом предприятии в отличие от предприятий, действующих в условиях совершенной конкуренции, предельный доход меньше, чем цена (Р) и соответственно средняя выручка ( AR ): MR < P = AR
Правило монополистического ценообразования: P = AR > МС= MR
Особенности взаимодействия спроса и предложения на монопольном рынке P MC (=S) Рм ATC Pe E ATCm D MR Q опт Qe Прибыль монополии
Цена, предельный доход и эластичность спроса по цене Для очень маленьких изменений цены изменение общего дохода: Поделив уравнение на ∆Q, получим (где ∆Q/∆P – наклон кривой спроса): подставим это выражение в уравнение предельного дохода: Следовательно,
Связь предельного дохода, цены и эластичности спроса по цене определяется следующим соотношением:
Для любой формы несовершенной конкуренции, оптимальная точка находится на эластичном участке спроса P MC Эластичный участок спроса В этой точке единичная эластичность спроса D Неэластичный участок спроса Qd MR TR Qd
Предельная выручка и предельные издержки для несовершенной конкуренции ATC, AVC, MR, P MC ATC P Demand MR (угол наклона в 2 TP раза больше) Q
Равновесие монополии в краткосрочном периоде
Равновесие монополиста C MC(q) p* MR(q Qd(p) q* Q
Отличия монопольного равновесия от конкурентного: • Монопольная цена превышает цену, которая существует при совершенной конкуренции, а монопольный выпуск меньше, чем при конкурентном равновесии • Монополия получает экономическую прибыль, назначая цену, которая превосходит LRACmin и предельные издержки
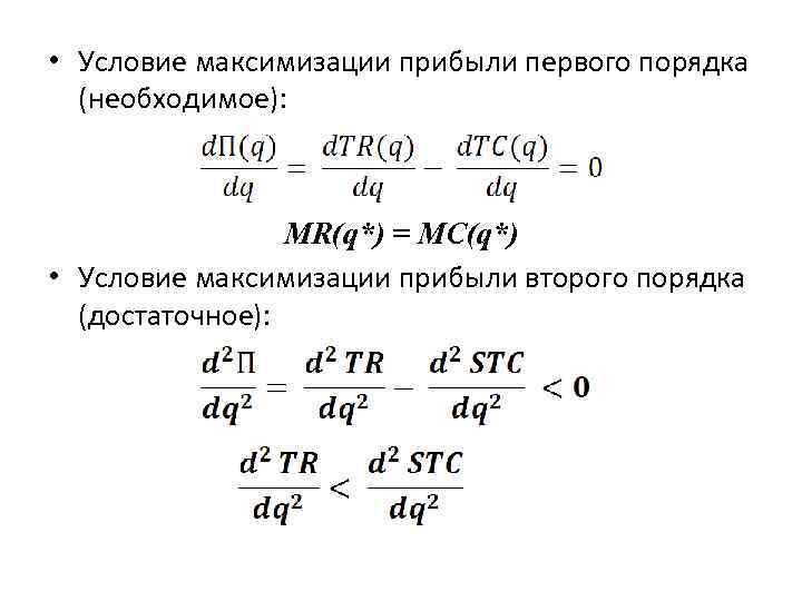
Задача монополиста имеет вид: Необходимое условие максимизации прибыли: Достаточное условие максимизации прибыли:
• Условие максимизации прибыли первого порядка (необходимое): MR(q*) = MC(q*) • Условие максимизации прибыли второго порядка (достаточное):
Задача 1. Постоянные издержки монополии равны 1500 рублей. Зависимость переменных издержек монополии от объема выпускаемой продукции представлена в таблице: VC, руб. 0 1000 1500 2500 4500 7000 10000 Q, шт. 0 1 2 3 4 5 6 Имеются данные об объеме спроса на продукцию монополии при различных уровнях цены: Р, руб. 5000 3500 3100 2800 2600 2380 2100 Qd, шт. 0 1 2 3 4 5 6 Определите: 1. Какой объем производства выберет монополия и соответствующий ему уровень цены; 2. Прибыль монополии.
Решение: Монополия, определяя оптимальный объем производства, руководствуется правилом: MR=MC Для решения задачи необходимо найти MR, MC и АТС. ТС= FC+VC; МС = (ТСn-1)/(Qn –Qn-1); АТС= ТС/Q; МR = (ТRn-1)/(Qn –Qn-1); TR= P*Qd.
Полученные данные сведем в таблицу: Q, шт. FС, VC, ТС, АТС, МС, Р, руб. Qd, ТR, МR, руб. шт. руб. 0 1500 0 1500 - - 5000 0 0 - 1 1500 1000 2500 1000 3500 1 3500 2 1500 3000 1500 3100 2 6200 2700 3 1500 2500 4000 1333 1000 2800 3 8400 2200 4 1500 4500 6000 1500 2000 2600 4 10400 2000 5 1500 7000 8500 1700 2500 2380 5 11900 1500 6 1500 10000 11500 1916 3000 2100 6 12600 700
Из данных таблицы следует, что равенство MR=MC достигается при Q = 4. Соответствующий данному объему уровень цены найдем из шкалы спроса: Р=2600. Прибыль монополии находится как разность ТR и ТС: 10400 -6000 = 4400 руб. Ответ: монополия выберет объем производства равный 4, соответствующий ему уровень цены = 2600, прибыль монополии = 4400.
Графическое решение задачи: MC 3000 2600 2500 ATC 2000 A D 1500 MR 1000 0 1 2 3 4 5 6 Q
Задача 2. Фирма, максимизирующая прибыль, является монополистом на внутреннем рынке, где спрос на ее продукцию задан функцией: Qd = 90 -2, 5 Р. На внешнем рынке она может продать любое количество продукции по фиксированной мировой цене. Функция общих издержек фирмы имеет вид: ТС = Q² +10 Q+50. Определите цену внешнего рынка, если известно, что на внутреннем рынке фирма продала ¾ произведенной продукции.
Решение: Пусть m – цена мирового рынка на продукцию монополиста; Фирма будет продавать продукцию на внутреннем рынке до тех пор, пока ее MRвнутр. не станет равен MR внешнего рынка, т. е. m. Объем производства и продаж на внутреннем рынке определяется равенством: MR внутр. = m После этого равновесие монополиста определяется условием: МС=m (аналогично условию рынка с совершенной конкуренцией) Т. о. общий объем производства и продаж определяется из равенства: МС=m
На внутреннем рынке объем производства (q) составит: Qd=90 -2, 5 p Pd=36 -0, 4 q MR=TR (=׳ Pd*q) 63(=׳ q-0, 4 q²) 8, 0 -63= ׳ q MR=m 36 -0, 8 q=m q=1, 25(36 -m) Суммарный объем производства (Q): МС=ТС ( =׳ Q² +10 Q+50) 2 = ׳ Q +10 MC=m 2 Q+10=m Q=(m-10)/2 Из условия, что q=3/4 Q, находим: 1, 25(36 -m)=3/4(m-10)/2 m=30 Ответ: цена внешнего рынка = 30.
Влияние налогов на монополию 1. Налог в фиксированной сумме: 2. Налог на прибыль по ставке t: 3. Налог с продаж в фиксированном размере за каждую единицу (акциз): 4. Налог с продаж в процентах с выручки:
Влияние налога с продаж на монополию C pt p* MC(q) MR(q) MR*(1 – t) Qd(p)*(1 – t) Qd(p) qt q* Q
Влияние установления предельной цены на монополию P p* pmax MC(q) MR(q) Qd(p) MRP(q) Qdp(p) q* q. P Q
Показатели рыночной власти фирмы 1. Индекс Бейна – показывает, какую прибыль приносит производство на единицу вложенного капитала: 2. Индекс Лернера – показывает, насколько цена превышает предельные (средние) издержки производства: 3. Индекс Тобина – показывает во сколько раз рыночная стоимость фирмы превосходит балансовую стоимость ее активов: где ра – рыночная цена акции, Nа – количество акций, А – балансовая стоимость активов
Показатели рыночной концентрации 1. Индекс концентрации – показывает сумму рыночных долей i крупнейших фирм: – доля рынка k-го , где крупнейшего продавца 2. Индекс Херфендаля-Хиршмана – показывает сумму квадратов рыночных долей всех фирм:
Для измерения монопольной власти используют коэффициент Лернера: L=(P-MC)/P, где L – коэффициент Лернера; P – цена; MC – предельные издержки.
Проверьте себя: Функция общих издержек (TC) монополиста, имеет вид: TC=3(TP)2 +4 TP + 6. Рыночный спрос на продукцию фирмы описывается функцией Qd =12 -0, 5 P. • Сколько продукции должен выпускать монополист, и по какой цене продавать, чтобы получить максимальную прибыль? • Чему она равна?
Проверьте себя: На каком участке спроса будет располагаться точка равновесия монополиста: • На эластичном • На неэластичном
Ценовая дискриминация Это продажа одного и того же продукта по разным ценам в разных ситуациях. Выделяют: • совершенную ценовую дискриминацию (или ценовую дискриминацию первой степени); • ценовую дискриминацию второй степени • ценовую дискриминацию третьей степени Условие осуществимости ценовой дискриминации - невозможность перепродажи товара
• При ценовой дискриминации первой степени, или совершенной ценовой дискриминации монополист продает каждую единицу товара каждому покупателю по его резервированной цене, т. е. той максимальной цене, которую потребитель согласен заплатить за данную единицу товара. Это означает, что весь излишек потребителя присваивается монополистом, а кривая предельного дохода совпадает с кривой спроса на его продукцию
Совершенная ценовая дискриминация • Пример: восточный базар. • В большинстве случаев совершенная ценовая дискриминация затруднительна. Если покупателей слишком много, сложно для каждого покупателя точно угадать максимальную цену, которую он готов заплатить.
Ценовая дискриминация третьей степени • Ценовая дискриминация третьего рода: различные тарифы для различных групп населения. Пример: скидки для пенсионеров, молодежи и студентов. (эластичность спроса на товар у бедных слоев населения может быть выше и на скидку они среагируют сильным ростом покупок)
Ценовая дискриминация третьей степени - это ситуация, когда монополист продает товары разным группам покупателей с различной эластичностью спроса по цене. Здесь происходит не разделение цен спроса на отдельные экземпляры или объемы товаров, а сегментация рынка, т. е. разделение покупателей на группы в зависимости от их покупательной способности.
Ценовая дискриминация третьей степени
Ценовая дискриминация второй степени - это ценовая политика, суть которой заключается в установлении различных цен в зависимости от количества покупаемой продукции. При покупке большего количества товаров потребителю устанавливают более низкую цену за каждый экземпляр товара.
Ценовая дискриминация второй степени • Если нет формального признака, по которому можно разбить потребителей на группы, возможна дискриминация второго рода, когда цена, предлагаемая покупателю, зависит от какого-то еще выбора покупателя, который позволяет идентифицировать его группу путем самоотбора: – В зависимость от индивидуального объема спроса (большой объем спроса – скидки) – В зависимости от выбранного качества (билеты бизнес- класса значительно дороже эконом. класса, несмотря на незначительные различия в себестоимости) – Его готовность искать различные скидки или покупать комплекты • Частный случай ценовой дискриминации второго рода: плата «за вход» , а затем – плата за каждую приобретенную единицу продукции. (Пример: Диснейленд)
Проверьте себя: Предложение совершенно конкурентной фирмы в краткосрочном периоде выглядит так. А как выглядит предложение фирмы-монополиста? ATC, AVC, ATC MC, MR, P MC AVC TP
Ценовая дискриминация – одна из иллюстраций того факта, что у монополиста (как у любой фирмы в условиях несовершенной конкуренции) отсутствует кривая предложения. А как еще это можно объяснить?
Потеря общественного благосостояния при монополизации рынка P Равновесие при монополии, MR=MC Равновесие при совершенной конкуренции, P=MC «Мертвый груз» монополии MC D MR Qd, QS
Социальная цена монополии (общественные издержки монопольной власти) Треугольник Харбергера:
Монополия: хорошо или плохо? Ответ неоднозначен Монополист продает слишком мало и по слишком высокой цене по сравнению с эффективным состоянием, наличие монополии может приводить к потерям общественного благосостояния но… Только большие фирмы (которые часто являются монополистами) могут позволить себе и имеют стимулы проводить дорогостоящие научно-технические разработки, а технический прогресс в будущем ведет к снижению цен
Из закона о защите конкуренции: Доминирующим признается положение хозяйствующего субъекта (за исключением фин. организации)… • доля которого на рынке определенного товара превышает пятьдесят процентов… • …если доминирующее положение такого хозяйствующего субъекта установлено антимонопольным органом исходя из неизменной … доли хозяйствующего субъекта на товарном рынке, … , возможности доступа на этот товарный рынок новых конкурентов либо исходя из иных критериев… Не может быть признано доминирующим положение хозяйствующего субъекта, доля которого на рынке определенного товара не превышает тридцать пять процентов, за исключением … Доминирующим признается положение каждого хозяйствующего субъекта из нескольких… если • совокупная доля не более чем трех [наиболее крупных] хозяйствующих субъектов…превышает пятьдесят процентов, или совокупная доля не более чем пяти [наиболее крупных] хозяйствующих субъектов…превышает семьдесят процентов и • в течение длительного периода…относительные размеры долей хозяйствующих субъектов неизменны…, а также доступ на соответствующий товарный рынок новых конкурентов затруднен и • реализуемый или приобретаемый хозяйствующими субъектами товар не может быть заменен другим товаром…, рост цены товара не обусловливает соответствующее такому росту снижение спроса на этот товар, информация о цене, об условиях реализации или приобретения этого товара на соответствующем товарном рынке доступна неопределенному кругу лиц…
Государственная политика в отношении монополий: • Реструктуризация (пример: Standard Oil, Microsoft) • Регулирование (естественные монополии)
Налогообложение монополиста: сравнение с конкурентным рынком. Проверьте себя: для какой рыночной структуры потоварный налог приведет к большему росту цены? P Рост цены при монополии совершенной конкуренции MC’ ~ S’ MC’ MC ~ S MC D MR Qd, QS
Ценообразование в условиях естественной монополии
Органы регулирования должны соблюдать баланс между интересами потребителей, для которых желательны низкие цены, и экономической жизнеспособностью производителя - естественного монополиста.
Чистые потери общества от естественной монополии
Правила регулирования деятельности естественных монополий: • Цены должны устанавливаться на уровне, максимально близком к предельным издержкам. • Прибыль естественной монополии не должна превышать нормальной прибыли на вложенный капитал. • Государственное регулирование должно обеспечивать эффективность производства.
В тех отраслях, где реорганизация отрасли путем разделения монопольного производства на несколько фирм или дерегулирование невозможны или нежелательны, альтернативным способом усиления конкурентных элементов является конкуренция не внутри отрасли, а конкуренция за право доступа в отрасль, за право быть единственным поставщиком данного товара

