ИИ 14.ppt
- Количество слайдов: 157
Тема Ионизирующие излучения, источники, нормирование, защита. лекции: 1
Ионизирующие излучения это любые излучения, которые создаются при радиоактивном распаде, ядерных превращениях, торможении ядерных частиц в веществе и способны прямо или косвенно вызывать ионизацию среды образование заряженных атомов или молекул ионов. Знак "Опасно. Радиоактивные вещества или ионизирующее излучение" 2
Ионизирующие излучения корпускулярные электромагнитные альфа , бета частицы, нейтроны, протоны (ядра водорода), дейтроны (ядра тяжелого водорода дейтерия) ? 3
Электромагнитный спектр включает в себя две основные зоны: ионизирующее и неионизирующее излучение, которые, в свою очередь, подразделяются на отдельные виды излучения (см. табл. ). Неионизирующие излучения Ионизирующие излучения
Ионизирующие излучения корпускулярные электромагнитные альфа , бета частицы, нейтроны, протоны (ядра водорода), дейтроны (ядра тяжелого водорода дейтерия) гамма –излучение, рентгеновское излучение 5
Альфа частицы представляет собой поток ядер гелия, состоящих из двух протонов и двух нейтронов, испускаемых веществом при радиоактивном распаде или при ядерных реакциях. Они обладают большой ионизирующей и малой проникающей способностью и двигаются со скоростью 20000 км/с. Альфа частицы поглощаются листом бумаги. 6
Бета частицы электроны или позитроны, вылетающие из ядра при радиоактивном распаде со скоростью, близкой к скорости света (250000… 270000 км/с). Бета частицы имеют проникающую способность в сотни раз большую, чем альфа частицы, так как обладают значительно меньшей массой и при одинаковой с альфа частицами энергии меньшим зарядом. Ионизирующая способность бета частиц значительно меньше (примерно на два 7 порядка), чем у альфа частиц.
Гамма – излучение – это коротковолновое лектромагнитное э излучение (длина волны менее 10 10 м), испускаемое ядром во время перехода от высокоэнергети ческого состояния на более низкое, при этом количество протонов и нейронов в ядре неизменно. Гамма излучение образуется присоединении нейрона и жестком столкновении нейронов с ядром атома. Гамма излучение называют также фотонным излучением. Его скорость равна 300000 км/с. 8
Гамма излучение обладает наибольшей проникающей способностью (например, проходит сквозь слой свинца толщиной 5 см) и относительно слабой ионизирующей способностью. Распространяется оно, как и рентгеновское излучение, в воздухе со скоростью света. 9
Рентгеновское излучение – электромагнитное излучение, занимающее область спектра между гамма и УФ излучения в пределах длин волн от 10 12 до 10 5 см. Неионизирующие излучения Ионизирующие излучения
В отличие от гамма – лучей, происходящих от атомов ядер, рентгеновские лучи возникают из взаимодействия электронов. Гамма и рентгеновское излучение, представляющие собой поток фотонов, относятся к классу косвенно ионизирующего излучения. Фотон, не обладает зарядом, поэтому непосредственно ионизации не производит. В процессе прохождения через вещество он взаимодействует в основном с электронными атомами, передавая им энергию. Образованные, вторичные электроны в последующих процессах взаимодействия производят 11 ионизацию.
Источник ионизирующего излучения - объект, содержащий радиоактивный материал (радионуклид), или техническое устройство, испускающее или способное в определенных условиях испускать ионизирующее излучение. 12
Искусственный Согласно НРБ 99/2009 и ОСПОРБ 99/2010 в табл. приведена классификация источников ионизирующего тип определение излучения: класс Изъятый Техногенный Природный (естественный) Природный (нетехногенный) Изъятый Исключенный Источник, создающий при любых условиях обращения с ним тривиальные ущербы (дозы) Источник ионизирующего излучения специально созданный для его полезного применения или являющийся побочным продуктом этой деятельности, на который распространяется действие Норм и Правил Источник ионизирующего излучения природного происхождения, на который распространяется действие Норм и Правил Источник, создающий при любых условиях обращение с ним тривиальные ущербы (дозы) Источник, облучением которого невозможно управлять 13
Искусственные (техногенные) источники излучения — это источники ионизирующего излучения, созданные самим человеком (рентгеновские аппараты, ускорители, ядерные реакторы, термоядерные установки, искусственно радиоактивные радионуклиды). По мере расширения масштабов использования атомной энергии число таких источников и их мощность растут. 14
Глобальным техногенным источником радиации, являются радионуклиды (в основном цезий 137, стронций 90), выпадающие на поверхность Земли из стратосферы, где они накопились в результате испытаний атомного оружия, их вклад в настоящее время составляет 1. . . 2% от естественного фона. В период интенсивных испытаний атомного оружия в воздухе эквивалентная доза, обусловленная глобальными выпадениями достигала 0, 6. . . 0, 7 м. Зв/год. Снижению роли этого фактора способствовало запрещение в 1963 г. испытаний атомного оружия в трех средах (атмосфере, под водой и в космосе). 10− 3 Зв миллизиверт м. Зв 15
16
После Чернобыльской катастрофы особое внимание уделяется такому техногенному источнику, как атомные электростанции. Однако опыт эксплуатации АЭС показывает, что при нормальной работе атомных реакторов радиоактивные выбросы настолько малы, что даже вблизи АЭС практически невозможно обнаружить повышенные, по сравнению с естественным фоном, уровни радиации. 17
Источники ионизирующих излучений применяются не только при производстве ядерной энергии и ядерного оружия, но и для решения многих научных и производственных задач. Применение ИИИ при бурении нефтяных и газовых скважин для контроля за движением бурового раствора по колонне и цемента в затрубном пространстве, исследовательские работы, обнаружение трещин и раковин в оборудовании и др. Искусственные источники альфа и бета излучений: 210 Ро, 235 U, 239 Рu, 60 Со, 134 Cs, 226 Ra Радиоактивные изотопы 226 Ra, 210 Ро, 239 Рu и др. 18
19
К природным (не техногенным) источникам ионизирующего излучения относятся космическое излучение и естественно радиоактивные нуклиды (ЕРН), содержащиеся в земной коре и объектах окружающей среды. 20
До настоящего времени сохранились в заметных количествах радионуклиды, обладающие большими периодами полураспада, в первую очередь, такие как калий 40 (Т 1/2 = 1, 3 млрд лет), уран 238 (Т 1/2 = 4, 5 млрд. лет), уран 235 (Т 1/2 0, 7 млрд. лет) и торий 232 (Т 1/2 14 млрд лет). 21
Дополнительное облучение человека наблюдается также вследствие его пребывания в помещении. Основным радиоактивным элементом, накапливающимся в помещении, является радон, поступающий из почвы, из используемой воды и природного газа. Эффективная доза, обусловленная накоплением радона в помещениях, составляет 1, 6 м. Зв в год. 22
Радон активно поступает в наши дома с бытовым газом, водопроводной водой (особенно, если её добывают из очень глубоких скважин), или же просто просачивается через микротрещины почвы, накапливаясь в подвалах и на нижних этажах. Снизить содержание радона, в отличие от других источников радиации, очень просто: достаточно регулярно проветривать помещение и концентрация опасного газа уменьшится в несколько раз. 23
24
Радоновая терапия при лечении хронических заболеваний опорно-двигательного аппарата, дыхательных путей и кожи. 25
26
Лечение проходят, вдыхая радон ингаляционно в достаточно высоких концентрациях, или используя радоновые ванны. Несмотря на то, что подобная терапия является достаточно рискованной (радон сам по себе может вызывать рак легкого), во многих европейских странах радоновая терапия частично покрывается медицинской страховкой 27
Природный (естественный) Природный Источник ионизирующего излучения (нетехногенный) природного происхождения, на который распространяется действие Норм и Правил Изъятый Исключенный Источник, создающий при любых условиях обращения с ним тривиальные ущербы (дозы) Источник, облучением которого невозможно управлять Требования Норм (НРБ 99) не распространяются на космическое излучение на поверхности Земли и внутреннее облучение человека, создаваемое природным калием, на которые практически невозможно влиять. 28
Природный калий состоит из трёх изотопов. Два из них стабильны: 39 K (изотопная распространённость 93, 258 %) и 41 K (6, 730 %). Третий изотоп 40 K (0, 0117 %) является бета активным с периодом полураспада 1, 251· 109 лет. В каждом грамме природного калия в секунду распадается в среднем 32 ядра 40 K, благодаря чему, например, в организме человека массой 70 кг ежесекундно происходит около 4000 радиоактивных распадов. 29
Измерение ионизирующего излучения Единицы радиоактивности. В качестве единицы активности принято одно ядерное превращение в секунду. В целях сокращения используется более простой термин – «один распад в секунду» (расп/с). В системе СИ эта единица получила название «беккерель» (Бк). В практике радиационного контроля широко используется внесистемная единица активности – «кюри» (Ки). Один кюри – это 3, 7 х1010 распадов в секунду или Бк. 30
31
Счетчик Гейгера 32
Доза излучения (поглощенная доза) – энергия радиоактивного излучения, поглощенная в единице облучаемого вещества или человеком. С увеличением времени облучения доза растет. Поглощенная доза нарушает физиологические процессы в организме и приводит в ряде случаев к лучевой болезни различной степени тяжести. В качестве единицы поглощенной дозы излучения в системе СИ предусмотрена специальная единица – грей (Гр). 1 грей – это такая единица поглощенной дозы, при которой 1 кг. облучаемого вещества поглощает энергию в 1 джоуль (Дж). Следовательно 1 Гр = 1 Дж/кг. 33
В системе СИ эквивалентная доза измеряется в зивертах (Зв). Зиверт равен одному грею, деленному на коэффициент качества. Коэффициент качества излучения, который для различных видов ионизирующих излучений с неизвестным спектральным составом принят для рентгеновского и гамма излучения 1, для бета излучения 1, для нейтронов с энергией от 0, 1 до 10 Мэ. В 10, для альфа излучений с энергией менее 10 Мэ. В 20. 106 э. В мегаэлектронвольт Мэ. В 34
Бэр (биологический эквивалент рентгена) – это внесистемная единица эквивалентной дозы, такая поглощенная доза любого излучения, которая вызывает тот же биологический эффект, что и 1 рентген. 35
Воздействие ионизирующего излучения на организм человека Различают два вида эффекта воздействия на организм ионизирующих излучений: соматический и генетический. При соматическом эффекте последствия проявляются непосредственно у облучаемого, при генетическом у его потомства. 36
Соматические эффекты могут быть ранними или отдалёнными. Ранние возникают в период от нескольких минут до 30 60 суток после облучения. К ним относят покраснение и шелушение кожи, помутнение хрусталика глаза, поражение кроветворной системы, лучевая болезнь, летальный исход. 37
Отдалённые соматические эффекты проявляются через несколько месяцев или лет после облучения в виде стойких изменений кожи, злокачественных новообразований, снижения иммунитета, сокращения продолжительности жизни. 38
Ионизирующее излучение может оказывать влияние на организм как при внешнем (особенно рентгеновское и гамма излучение), так и при внутреннем (особенно альфа частицы) облучении. Внутреннее облучение происходит при попадании внутрь организма через лёгкие, кожу и органы пищеварения источников ионизирующего излучения. Внутреннее облучение более опасно, чем внешнее, так как попавшие внутрь ИИ подвергают непрерывному облучению ничем не защищённые внутренние органы. 39
40
Под действием ионизирующего излучения вода, являющаяся составной частью организма человека (70%), расщепляется и образуются ионы с разными зарядами. Полученные свободные радикалы и окислители взаимодействуют с молекулами органического вещества ткани, окисляя и разрушая её. Нарушается обмен веществ. Происходят изменения в составе крови. Поражение органов кроветворения разрушает иммунную систему человека и приводит к инфекционным осложнениям. 41
Местные поражения характеризуются лучевыми ожогами кожи и слизистых оболочек. При сильных ожогах образуются отёки, пузыри, возможно отмирание тканей (некрозы). 42
Смертельные поглощённые дозы для отдельных частей тела следующие: голова 20 Гр; нижняя часть живота 50 Гр; грудная клетка 100 Гр; конечности 200 Гр. При облучении дозами, в 1000 раз превышающую смертельную дозу, человек может погибнуть во время облучения ("смерть под лучом"). 43
Острая лучевая болезнь (ОЛБ) — наступившая вследствие однократного облучения. 44
Доза облучения, (Гр) До 0, 250 -1, 0 1 - 2 2 - 4 4 - 6 Более 6 6 -10 Более 10 Степень лучевой болезни Начало проявления первичной реакции Характер первичной реакции Последствия облучения Видимых нарушений нет. Возможны изменения в крови. Изменения в крови, трудоспособность нарушена Лёгкая (1) Через 2 3 ч Несильная Как правило, 100% тошнота с ное выздоровление рвотой. даже при отсутствии Проходит в день лечения облучения Через 1 2 ч Длится Средняя (2) Рвота, Выздоровление у 1 сутки слабость, 100% пострадавших недомогание при условии лечения Через 20 40 мин. Тяжёлая (3) Многократная Выздоровление у рвота, сильное 50 80% недомогание, пострадавших при температура до условии спец. 38 лечения Через 20 30 мин. Крайне тяжёлая Эритема кожи Выздоровление у (4) и слизистых, 30 50% жидкий стул, пострадавших при температура условии спец. выше 38 лечения Переходная форма (исход непредсказуем) Встречается крайне редко (100% ный смертельный исход) 45
Хроническая лучевая болезнь (ХЛБ) - развивается в результате длительного непрерывного или фракционированного облучения организма в дозах 0, 1 0, 5 с. Гр/сут при суммарной дозе, превышающей 0, 7 1 Гр. ХЛБ при внешнем облучении представляет собой сложный клинический синдром с вовлечением ряда органов и систем, периодичность течения которого связана с динамикой формирования лучевой нагрузки, т. е. с продолжением или прекращением облучения. 46
ХЛБ включают в себя: изменения в половой системе склеротические процессы лучевую катаракту иммунные болезни радиоканцерогенез сокращение продолжительности жизни генетические и тератогенные эффекты 47
48
Нормирование ионизирующего излучения 49
В России основными нормативами являются нормы радиационной безопасности (НРБ 99), которые предусматривают следующие основные принципы радиационной безопасности: n не превышение установленного основного дозового предела; n исключение всякого необоснованного облучения, снижение дозы излучения до минимально возможного уровня. 50
Разработанные нормы радиационной безопасности учитывают три категории облучаемых лиц: А персонал, т. е. лица, постоянно или временно работающие с источниками ионизирующего излучения; Б ограниченная часть населения, т. е. лица, непосредственно не занятые на работе с источниками ионизирующих излучений, но по условиям проживания или размещения рабочих мест могущие подвергаться воздействию ионизирующих излучений; В всё население. 51
Предельно допустимая доза это наибольшее значение индивидуальной эквивалентной дозы за год, которая при равномерном воздействии в течение 50 лет не вызовет в состоянии здоровья персонала неблагоприятных изменений, обнаруживаемых современными методами. 52
Эффективная доза (E) — величина, используемая как мера риска возникновения отдаленных последствий облучения всего тела человека и отдельных его органов и тканей с учетом их радиочувствительности. Она представляет сумму произведений эквивалентной дозы в органах и тканях на соответствующие взвешивающие коэффициенты. 53
Значения коэффициентов Wt для различных органов и тканей Орган или ткань WT Гонады 0, 20 Красный костный мозг, легкие, толстый ки шечник, желудок 0, 12 Молочные железы женщин, щитовидная железа, 0, 05 печень, пищевод, мочевой пузырь Клетки костных поверхностей, кожа 0, 01 Прочие органы 0, 05 54
Основные дозовые пределы Нормируемые величины Эффективная доза Лица персонала Группа А 20 м. Зв в год в среднем за любые последователь ные 5 лет, но не более 50 м. Зв в год Эквивалентная доза за год: -в хрусталике глаза; 150 м. Зв -коже; 500 м. Зв -кистях и стопах. 500 м. Зв Население Группа Б 5 м. Зв в год в среднем за любые последователь ные 5 лет, но не более 12, 5 м. Зв в год Группа В 1 м. Зв в год в среднем за любые последовател ьные 5 лет, но не более 5 м. Зв в год 33, 3 м 3 в 125 м. Зв 15 м. Зв 50 м. Зв 55
В НРБ 99/ 2009 регламентируется только годовой предел дозы, т. е. не накладывается ограничений на уровень облучения за рабочий день, неделю, квартал. Это значит, что разрешается и одноразовое облучение в дозе равной годовому пределу. Накладывается ограничение лишь на облучение женщин в возрасте до 45 лет в течение календарного года в целях уменьшения вероятности генетических последствий. Эквивалентная доза на поверхности нижней части области живота не должна превышать 1 м. Зв в месяц, а поступление радионуклидов в организм за год не должно превышать 1/20 предела годового поступления для персонала. 56
Нормируемые величины планируемого повышенного облучения Нормируемая величина Граничное значение, м. Зв Эффективная доза повышенного облучения 200 Эквивалентная доза повышенного облучения: хрусталика глаза кожи кистей и стоп 600 2000 57
Повышенное облучение не допускается: n для работников ранее уже получивших дозу 200 м. Зв в год в результате аварии или планируемого повышенного облучения; n для лиц, имеющих медицинские противопоказания согласно списку Минздрава России; n лица, подвергшиеся однократному облучению в дозе, превышающей 100 м. Зв, в дальнейшей работе не должны подвергаться облучению в дозе свыше 20 м. Зв/год 58
Органы накопления различных радионуклидов Наименование радионуклида Вид излучения Йод 131 Бета, гамма Щитовидная железа, легкие, ЖКТ Церий 144 Бета, гамма Кость, легкие, печень Стронций 90 Бета, гамма Кость, легкие, ЖКТ Цезий 137 Бета, гамма Все тело, печень, селезенка, мышцы Плутоний 239 Альфа, гамма Легкие, костная ткань, ЖКТ Америций 241 Альфа, гамма Почки, кость, легкие, ЖКТ Кюрий 245 Альфа, гамма Кость, легкие Уран 235 Альфа, гамма Почки, кость, легкие Торий 232 Альфа, гамма Кость, почки, легкие, ЖКТ Орган накопления 59
При радиационной аварии, если доза облучения достигает уровней, превышение которых может вызвать клинические эффекты (табл. ), необходимо срочное вмешательство врачей. Прогнозируемые уровни, при которых безусловно необходимо срочное вмешательство Орган или ткань Поглощенная доза в органе или ткани за 2 суток, Гр Все тело Легкие Кожа Щитовидная железа Хрусталик глаза Гонады 1 6 3 5 2 2
61
Выделяют: n Зоны хронического загрязнения окружающей среды n Зоны повышенной экологической опасности n Зоны чрезвычайной экологической ситуации n Зоны экологического бедствия 62
Зонами экологического бедствия объявляются участки территории России, где в результате хозяйственной либо иной деятельности произошли глубокие необратимые изменения окружающей среды, повлекшие за собой существенное ухудшение здоровья населения, нарушение природного равновесия, разрушение естественных экосистем, деградацию флоры и фауны. Признаки: глобальное и устойчивое загрязнение окружающей среды; отсутствие чистой пресной воды; истощение поверхностных и подземных вод, почв, лесов; разрушение экосистем; высокий уровень заболеваемости и смертности. Пример: зоны аварии Чернобыльской АЭС 63
64
65
66
67
68
Слева: долька плода мутировавшего апельсина, подвергшегося небольшому радиационному воздействию 69
МЕТОДЫ ОБЕСПЕЧЕНИЯ РАДИАЦИОННОЙ БЕЗОПАСНОСТИ Радиационная безопасность — это состояние защищенности настоящего и будущего поколений людей от вредного для их здоровья воздействия ионизирующего излучения. 70
Радиационная безопасность персонала обеспечивается выполнением следующих организационных и инженерно-технических мероприятий: n применением средств коллективной защиты; n применением средств индивидуальной защиты; n ограничением допуска к работе с источниками излучения по возрасту, полу, состоянию здоровья, уровню предыдущего облучения и другими показателями; n обучением работников правилам безопасной работы с источниками излучения; n уменьшением мощности источников до минимальных величин (защита количеством); 71
n n n сокращением времени работы с источником (защита временем); увеличением расстояния от источников до работающих (защита расстоянием); проведением контроля профессионального облучения; организацией системы информации о радиационной обстановке; проведением эффективных мероприятий по защите персонала при планировании повышенного облучения в случае угрозы и возникновения аварии. 72
Наиболее широко используемым средством коллективной защиты от ионизирующего излучения является экранирование. Под термином «экран» понимают передвижные или стационарные оградительные устройства (например, щиты), предназначенные для поглощения или ослабления ионизирующего излучения. Экранами служат также стенки сейфов для хранения радиоактивных изотопов, стенки боксов, защитных камер и др. Эффективность экранов определяется, в первую очередь, материалом, из которого они выполнены, и толщиной. 73
Для защиты от альфа излучения достаточен слой воздуха в несколько сантиметров, т. е. небольшое удаление от источника. Применяют также тонкую фольгу, лист бумаги, экраны из плексигласа и стекла, толщиной в несколько миллиметров. от альфа излучения — лист бумаги, резиновые перчатки или 8 9 см воздуха 74
Плексиглас оргстекло 75
Для защиты от бета излучения изготавливают из материалов с малой атомной массой (например, алюминия), которые дают наименьшее тормозное излучение. от бета излучения — плексиглас, тонкий слой алюминия, стекло;
Экран используется при работе с радиоизотопными растворами. Изготавливается из специального акрилового стекла. Возможны два варианта изготовления: 1) Для защиты от бета излучения, 2) Для защиты от гамма излучения 77
Гамма излучение наиболее эффективно ослабляется материалами с большим атомным номером и высокой плотностью (свинец, сталь, бетон на магнетитовых рудах, свинцовое стекло). от гамма излучения — тяжёлые металлы (вольфрам, свинец, сталь, чугун и пр. ); 78
Быстрые нейтроны наиболее эффективно замедляются веществами с малым атомным номером. К таким материалам относятся графит, а также водородосодержащие вещества (легкая и тяжелая вода, пластмассы, полиэтилен, парафин). Защита из воды конструктивно выполняется в виде секционных баков из стали и других материалов. 79
Для эффективного поглощения тепловых нейтронов применяются соединения с бором — борная сталь, борный графит, карбид бора, а также кадмий, бетон от нейтронов — вода, полиэтилен, другие полимеры 80
«Дедушка» отечественных ядерных реакторов, знаменитый первый физический реактор Ф 1, получивший статус памятника науки и техники, исправно работает со дня первого пуска уже больше 60 лет. Частицы его «атомного огня» были и в активной зоне первой в мире АЭС в Обнинске (1954), и в «ядерном сердце» первой отечественной подводной лодки (1958) и первого атомного ледокола (1959). Графитовые брикеты из которых складывали купол, внутрь которого помещали источник нейтронов 81
Для комбинированной защиты от нейтронов и гамма излучения используют смеси тяжелых материалов с водой или водородосодержащими материалами, а также экраны, состоящие из нескольких слоев из тяжелых и легких материалов (свинец полиэтилен, железо вода и др. ). 82
Все лица, работающие с источниками излучения или посещающие участки, где производятся такие работы, обеспечиваются средствами индивидуальной защиты в соответствии с видом и классом работ. При работах 1 класса (наиболее опасных) и при отдельных работах второго класса работающие обеспечиваются основным комплектом СИЗ, включающим: спецбелье, носки, комбинезон или костюм (куртка, брюки), спецобувь, шапочку, перчатки, полотенца и одноразовые носовые платки, а также средства защиты органов дыхания. 83
К средствам индивидуальной защиты можно отнести противорадиационный костюм с включением свинца, жилеты, накидки. Защитный костюм Защитный жилет. Накидка защитная одноразовая 84
Защитный жилет ("Гамма-1) является индивидуальным средством защиты от гамма излучения и может использоваться личным составом специальных подразделений и аварийно спасательных бригад при выполнении работ по ликвидации последствий аварий на объектах ядерной энергетики. Жилет обеспечивает защиту желудочно кишечного тракта, позвоночника и костей таза. 85
86
87
Ширмы ренгенозащитные 88
Очки рентгенозащитные Предназначены для защиты глаз медицинского персонала и пациентов от рентгеновского излучения при рентгенодиагностике, операциях под рентгеновским контролем и других видах рентгенологических исследований. Свинцовый эквивалент не менее 0, 25 мм. 89
Очки защитные Предназначены для защиты глаз персонала физиотерапевтических медицинских кабинетов, радиолокационных станций и пр. от вредного воздействия электромагнитных излучений в широком диапазоне длин волн. Эффективность экранирования 20. . . 30 д. Б. 90
Йодная профилактика заключается в приёме препаратов стабильного йода: йодистого калия или водно спиртового раствора йода. При этом достигается 100% ная степень защиты от накопления радиоактивного йода в щитовидной железе. Водно спиртовой раствор йода следует принимать после еды и наносить на поверхность кистей рук настойку йода в виде сетки. 91
На Сахалине уже выявлены случаи аллергических реакций населения от чрезмерного употребления йодсодержащих препаратов, сообщила директор Сахалинского территориального центра медицины катастроф врач радиолог Наталья Беркутова. «Хотелось бы предостеречь население островного региона: йодную профилактику необходимо проводить только за шесть часов до подхода радиоактивного облака, причем в определенных дозах. Передозировка йодсодержащих препаратов наносит огромный вред организму, может вызвать насморк, крапивницу, лихорадку, различные дерматиты, аллергические реакции со смертельным исходом и т. д. Особенно вредны такие препараты в больших количествах для маленьких детей» . 92
Радиопротекторы — это вещества, повышающие устойчивость организма к воздействию ионизирующих излучений. К ним относятся соединения, оказывающие противолучевое действие при введении за несколько минут или часов до облучения. Наиболее эффективные радиопротекторы — меркаптоамины, индолилалкиламины, синтетические полимеры, полинуклеотиды, мукополисахариды, цианиды, нитрилы и пр. Наиболее эффективны смеси из нескольких радиопротекторов. 93
Радиопротекторы действуют эффективно, если они введены в орга низм еред облучением и присутствуют п в нем в момент облучения. На пример, известно, что йод накапливается в щитовидной железе. Поэто му, если есть опасность попадания в организм радиоактивного йода I 131, то заблаговременно вводят йодистый калий или стабильный йод I. На капливаясь в щитовидной железе, эти нерадиоактивные разновидности йода препятствуют отложению в ней 131 опасного в радиоактивном отно шении I. Для защиты от стронция Cs 137, проникающего в костную ткань, рекомендуется употреблять продукты, содержащие кальций (фа соль, молоко и др. ). 94
Наиболее эф фективными в качестве радиопротекторов являются серосодержащие вещества (цистамин, цистафос, гаммафос и др. ); биологически актив ные амины (мексамин, индралин и др. ). 95
96
Индикатор радиоактивности РАДЭКС РД 1503 предназначен для оценки мощности эквивалента дозы гамма излучения населением в бытовых условиях (продукты питания, стройматериалы, почва и т. д. ), а также может быть использован персоналом, работающим с источниками ионизирующих излучений. Достоверно проверить уровень Кроме того, он позволяет радиационной обнаруживать загрязненность безопасности можно объектов бета активными только с помощью радионуклидами. персонального бытового дозиметра. 97
Измеритель мощности дозы ДП-5 В предназначен для измерения уровней гамма радиации и радиоактивной зараженности (загрязненности) различных объектов (предметов) по гамма излучению. 98
Измеритель мощности дозы ИМД-5 предназначен для измерения мощности поглощенной дозы гамма излучения в широком диапазоне (от 0, 05 мрад/час до 200 рад/час) и обнаружения бета излучения. 99
Комплект индивидуальных измерителей дозы ИД-11 (брелок) предназначен для индивидуального контроля облучения личного состава, подвергающегося воздействию ионизирующих излучений, устойчив к механическим воздействиям (вибрация, удары при падении), компактен, имеет индивидуальный восьмизначный заводской номер. 100
Дозиметр радиометр "МКГ 01". 101
Дозиметр радиометр «ДКС-96". 102
Дозиметры RAD 52 S 103
104
105
106
107
108
Расчет основных параметров защиты от внешнего облучения 109
Критерием при расчете параметров защиты от внешнего облучения является предел эффективной дозы, который для работающих с радиоактивными веществами (персонал категория А) состав ляет 0 м. Зв в год. 2 Хотя в настоящее время предел доз на неделю не регламентируется, при расчетах удобнее пользоваться недельной дозой, которая при равномерном распределении годового облучения составляет 0, 4 м. Зв. 110
Подставив значение недельной дозы, приведя в соответствие единицы измерений и выразив расстояние в метрах, можно получить упрощенную формулу для расчета основных параметров за щиты: где m – активность источника облучения, в Бк; t – время облучения за рабочую неделю, в ч; R – расстояние от источника облучения; 1, 8 х 10 8 – коэффициент пересчета. Так как данная формула отражает соотношение между активностью источника, расстоянием и временем облучения при безопас ных условиях работы, её можно использовать для расчета основ ных параметров защиты. 111
Защита количеством заключается в определении пре дельно допустимой активности источника, с которой можно рабо тать без экрана в течение данного времени на данном расстоянии. 112
Задача 1. Оператор постоянно работает на расстоянии 1 м от источника излучения в течение 36 ч в неделю. С какой максималь ной активностью источника излучения он может работать? 113
Защита временем заключается в определении срока работы с радиоактивным веществом в течение недели, при котором созда ются безопасные условия (без превышения ПД) при постоянной работе. 114
Задача 2. В лаборатории работают с источником облучения активностью 5, 8 х107 Бк на расстоянии 1 м от него. Необходимо определить допустимое время работы (за неделю). 115
Защита расстоянием заключается в определении расстояния от работающего до источника излучения, на котором (при данном источнике и времени) можно работать безопасно. 116
Задача 3. Лаборант радиологического отделения в течение 6 ч ежедневно готовит препараты радия активностью 5, 8 x 106 Бк. На каком расстоянии от источника она должна работать? 117
Расчет толщины защитного экрана, который ослабит мощность гамма излучения до предельно допустимых уровней, можно рассчитать двумя способами: 1) по таблицам (с учетом энергии излучения); 2) по слою половинного ослабления (без учета энергии излучения). 118
Расчет толщины экрана по таблицам. В зависимости от энергии гамма излучения проникающая способность его будет различной. Поэтому для точного расчета толщины защитных экранов составлены специальные таблицы, в которых учитывается кратность ослабления и энергии излучения 119
120
Задача 4. Лаборант, производящий фасовку радиоактивного золота 198 Аи с энергией излучения 0, 8 Мэ. В, получит без защиты через неделю дозу облучения 2, 0 м. Зв. Какой толщины свинцовый экран необходимо применить для создания безопасных условий работы лаборанта? 121
Расчет толщины экрана по слоям половинного ос лабления. Слоем половинного ослабления называется толщина материала, ослабляющая мощность гамма излучения в 2 раза. Число слоев половинного ослабления в зависимости от необходимой крат ности ослабления представлено в табл. 122
Задача 5. Требуется ослабить интенсивность у излучения 60 Со в 1000 раз экраном из свинца, для которого один слой половинного ослабления равен 1, 8 см. Какова должна быть толщина свинцового экрана? 123
Задача 6. Город С. расположен на территории, загрязненной в результате аварии на АЭС. В городе проживают 56 тыс. чел. , большая часть из которых имеют квартиры в домах городского типа и садово огородные участки преимущественно на северных и северо западных окраинах жилой зоны. В центральной части города расположены ТЭС и домостроительньий комбинат, работающие на местном сырье, добываемом в карьерах в 10 км севернее и в 25 км восточнее города. Через город проходят крупные железнодорожная и автомагистраль, протекает река (источник питьевого водоснабжения). К городу с востока и юго востока примыкают обширные лесные массивы. Почвы в районе дерново подзолистые и песчаные. Агропромышленный сектор представлен молочно товарной фермой, птицеводческим комплексом, овощеводческим хозяйством. На индивидуальных участках население выращивает в основном картофель и другие овощи, садовые ягоды, яблоки. Распределение местных и завозных продуктов, а также концентрация в местной продукции радионуклидов представлены 124
Структура и качество пищевых продуктов в г. С. Продукты Молоко Масло сливочное Мясо Птица Рыба Яйца Овощи Грибы Местные, Завозные, Цезий 137 % % Кu/кг (Кu/л) 92 8 2, 5∙ 10 8 22 78 1, 5 ∙ 10 8 ВДУ Цезия 137 Кu/кг (Кu/л) 1∙ 10 8 36 86 93 100 64 14 7 0 2, 1∙ 10 8 4, 0∙ 10 8 5, 6∙ 10 8 3, 2∙ 10 8 1, 6∙ 10 8 90 10 0 2, 2∙ 10 8 5, 6 ∙ 10 8 1, 6∙ 10 8 125
Задание. Оцените экологический статус жителей города С. (в том числе источники радиоактивного загрязнения, пути инкорпорации радионуклидов). Дайте заключение о возможности использования местных продуктов питания на основании содержания в них остаточных количеств радионуклидов и потенциальной деконтаминационной эффективности различных способов кулинарной обработки. 126
Пример решения. Экологический статус жителей города С. неблагоприятный. Все биосферные среды (вода, воздух, почва) и, следовательно, местное продовольственное сырье загрязнено радионуклидами. Добыча топливного и производственного сырья в зоне загрязнения и его использование (ТЭС и домостроительный комбинат) усугубляет экологическую ситуацию за счет усиления активности циркуляции радионуклидов в биосфере. Этому же способствует движение транспорта, который, в свою очередь, обеспечивает дополнительную чужеродную (химическую) нагрузку. Река и лесные массивы также считаются загрязненными и их использование населением (рыболовство, собирательство, охота) потенциально опасно из за радиоактивного загрязнения добываемого сырья. 127
Радионуклиды могут поступать в организм жителей города С. с воздухом, водой и, главным образом, с местными продуктами питания. На качество продовольственного сырья будут негативно влиять тип почв (дерново подзолистые и песчаные почвы, максимально отдающие радионуклиды садово огородных участков в черте города и непосредственной близости от промышленной зоны и ее транспортных коммуникаций. Дополнительного анализа требует взаимное расположение сельскохозяйственных и промышленных объектов с позиции розы ветров. 128
Ряд местных продуктов не соответствует гигиеническим требованиям (при сравнении остаточных количеств цезия 137 с ВДУ). Исходя из этого, следует в рамках медицинской пропаганды категорически не рекомендовать использование грибов (превышение ВДУ в 3, 5 раз), рыбы (превышение ВДУ в 3, 5 раза) и яиц (превышение ВДУ в 2 раза), полученных на данной территории. Местное молоко (превышение ВДУ в 2, 5 раза) можно использовать для целей питания только после переработки на творог, сметану, сыр, сливки или масло. Птица (превышение ВДУ в 2, 5 раза), мясо и овощи (превышение ВДУ на 30 %) могут быть использованы после предварительной кулинарной обработки (например, отваривания, а для птицы отваривания с предварительным вымачиванием). 129
Исходя из соотношения местных и завозных продуктов, особое внимание необходимо уделить предоставлению качественных молока, птицы и яиц (за счет завозных продуктов) в первую очередь для организации рационального питания детей, беременных, кормящих и в лечебно оздоровительных учреждениях. Улучшению качества (безопасности) местного продовольствия, несомненно, будут способствовать выделение новых земель под садово огородные участки (взамен старых, расположенных крайне неудачно), перепрофилирование местных промышленных объектов, перевод местного птицеводческого хозяйства полностью на завозные (чистые) корма. Населению не рекомендуется выращивать бобовые, разводить птицу и рыбу, а также заниматься сбором грибов и ягод в прилегающих лесах. Все получаемое продовольствие должно каждый сезон подвергаться контрольному дозиметрированию. 130
Задача 1. Оператор постоянно работает на расстоянии 1 м от источника излучения в течение 36 ч в неделю. С какой максималь ной активностью источника излучения он может работать? 131
По формуле вычисляем: 132
Защита временем заключается в определении срока работы с радиоактивным веществом в течение недели, при котором созда ются безопасные условия (без превышения ПД) при постоянной работе. 133
Задача 2. В лаборатории работают с источником облучения активностью 5, 8 х107 Бк на расстоянии 1 м от него. Необходимо определить допустимое время работы (за неделю). 134
По формуле вычис ляем: 135
Защита расстоянием заключается в определении расстояния от работающего до источника излучения, на котором (при данном источнике и времени) можно работать безопасно. 136
Задача 3. Лаборант радиологического отделения в течение 6 ч ежедневно готовит препараты радия активностью 5, 8 x 106 Бк. На каком расстоянии от источника она должна работать? 137
138
Расчет толщины защитного экрана, который ослабит мощность гамма излучения до предельно допустимых уровней, можно рассчитать двумя способами: 1) по таблицам (с учетом энергии излучения); 2) по слою половинного ослабления (без учета энергии излучения). 139
Расчет толщины экрана по таблицам. В зависимости от энергии гамма излучения проникающая способность его будет раз личной. Поэтому для точного расчета толщины защитных экранов составлены специальные таблицы, в которых учитывается крат ность ослабления и энергии излучения 140
141
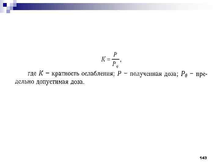
Задача 4. Лаборант, производящий фасовку радиоактивного золота 198 Аи с энергией излучения 0, 8 Мэ. В, получит без защиты через неделю дозу облучения 2, 0 м. Зв. Какой толщины свинцовый экран необходимо применить для создания безопасных условий работы лаборанта? 142
143
В нашем примере: 144
145
В таблице на пересечении линий, соответствующих кратности ослабления 5 и энергии излучения 0, 8 Мэ. В, находим, что необхо димая толщина свинцового экрана должна быть 22 мм. 146
Расчет толщины экрана по слоям половинного ос лабления. Слоем половинного ослабления называется толщина материала, ослабляющая мощность гамма излучения в 2 раза. Число слоев половинного ослабления в зависимости от необходимой крат ности ослабления представлено в табл. 147
Задача 5. Требуется ослабить интенсивность у излучения 60 Со в 1000 раз экраном из свинца, для которого один слой половинного ослабления равен 1, 8 см. Какова должна быть толщина свинцового экрана? 148
Из таблицы находим, что для ослаб ления в 1000 раз требуется 10 слоев половинного ослабления свин ца. Следовательно, общая толщина свинцового экрана равна: 1, 8 x 10=18 см. 149
Примечание. Толщина одного слоя половинного ослабления составляет для свинца 1, 8 см, бетона 10 см, дерева 25 см, грунта 14 см. 150
Ситуационный разбор задачи Город С. расположен на территории, загрязненной в результате аварии на АЭС. В городе проживают 56 тыс. чел. , большая часть из которых имеют квартиры в домах городского типа и садово огородные участки преимущественно на северных и северо западных окраинах жилой зоны. В центральной части города расположены ТЭС и домостроительньий комбинат, работающие на местном сырье, добываемом в карьерах в 10 км севернее и в 25 км восточнее города. Через город проходят крупные железнодорожная и автомагистраль, протекает река (источник питьевого водоснабжения). К городу с востока и юго востока примыкают обширные лесные массивы. Почвы в районе дерново подзолистые и песчаные. Агропромышленный сектор представлен молочно товарной фермой, птицеводческим комплексом, овощеводческим хозяйством. На индивидуальных участках население выращивает в основном картофель и другие овощи, садовые ягоды, яблоки. Распределение местных и завозных продуктов, а также концентрация в местной продукции радионуклидов представлены 151
Структура и качество пищевых продуктов в г. С. Продукты Молоко Масло сливочное Мясо Птица Рыба Яйца Овощи Грибы Местные, Завозные, Цезий 137 % % Кu/кг (Кu/л) 92 8 2, 5∙ 10 8 22 78 1, 5 ∙ 10 8 ВДУ Цезия 137 Кu/кг (Кu/л) 1∙ 10 8 36 86 93 100 64 14 7 0 2, 1∙ 10 8 4, 0∙ 10 8 5, 6∙ 10 8 3, 2∙ 10 8 1, 6∙ 10 8 90 10 0 2, 2∙ 10 8 5, 6 ∙ 10 8 1, 6∙ 10 8 152
Задание. Оцените экологический статус жителей города С. (в том числе источники радиоактивного загрязнения, пути инкорпорации радионуклидов). Дайте заключение о возможности использования местных продуктов питания на основании содержания в них остаточных количеств радионуклидов и потенциальной деконтаминационной эффективности различных способов кулинарной обработки. 153
Пример решения. Экологический статус жителей города С. неблагоприятный. Все биосферные среды (вода, воздух, почва) и, следовательно, местное продовольственное сырье загрязнено радионуклидами. Добыча топливного и производственного сырья в зоне загрязнения и его использование (ТЭС и домостроительный комбинат) усугубляет экологическую ситуацию за счет усиления активности циркуляции радионуклидов в биосфере. Этому же способствует движение транспорта, который, в свою очередь, обеспечивает дополнительную чужеродную (химическую) нагрузку. Река и лесные массивы также считаются загрязненными и их использование населением (рыболовство, собирательство, охота) потенциально опасно из за радиоактивного загрязнения добываемого сырья. 154
Радионуклиды могут поступать в организм жителей города С. с воздухом, водой и, главным образом, с местными продуктами питания. На качество продовольственного сырья будут негативно влиять тип почв (дерново подзолистые и песчаные почвы, максимально отдающие радионуклиды садово огородных участков в черте города и непосредственной близости от промышленной зоны и ее транспортных коммуникаций. Дополнительного анализа требует взаимное расположение сельскохозяйственных и промышленных объектов с позиции розы ветров. 155
Ряд местных продуктов не соответствует гигиеническим требованиям (при сравнении остаточных количеств цезия 137 с ВДУ). Исходя из этого, следует в рамках медицинской пропаганды категорически не рекомендовать использование грибов (превышение ВДУ в 35 раз), рыбы (превышение ВДУ в 3, 5 раза) и яиц (превышение ВДУ в 2 раза), полученных на данной территории. Местное молоко (превышение ВДУ в 2, 5 раза) можно использовать для целей питания только после переработки на творог, сметану, сыр, сливки или масло. Птица (превышение ВДУ в 2, 5 раза), мясо и овощи (превышение ВДУ на 30 %) могут быть использованы после предварительной кулинарной обработки (например, отваривания, а для птицы отваривания с предварительным вымачиванием). 156
Исходя из соотношения местных и завозных продуктов, особое внимание необходимо уделить предоставлению качественных молока, птицы и яиц (за счет завозных продуктов) в первую очередь для организации рационального питания детей, беременных, кормящих и в лечебно оздоровительных учреждениях. Улучшению качества (безопасности) местного продовольствия, несомненно, будут способствовать выделение новых земель под садово огородные участки (взамен старых, расположенных крайне неудачно), перепрофилирование местных промышленных объектов, перевод местного птицеводческого хозяйства полностью на завозные (чистые) корма. Населению не рекомендуется выращивать бобовые, разводить птицу и рыбу, а также заниматься сбором грибов и ягод в прилегающих лесах. Все получаемое продовольствие должно каждый сезон подвергаться контрольному дозиметрированию. 157


