Вводная_лекция_ФЗО.pptx
- Количество слайдов: 110
ТЕМА: ИНФОРМАЦИОННЫЕ ОСНОВЫ ЭЛЕКТРОСВЯЗИ ДИСЦИПЛИНА «Автоматизированные системы управления и связь»
Цель занятия: Изучение основных видов электросвязи Изучение основных характеристик связи
План лекции 1. Связь и её общие характеристики 1. 1. Электрическая связь 1. 1. 2. Структура сети связи 1. 2. Основные характеристики связи 1. 3. Сообщение, сигнал и канал связи 1. 4. Основные характеристики сигнала 1. 5. Схема многоканальной связи 2. 1. Структура и основные элементы радиосвязи 2. 2. Излучение и распространение радиоволн
Курсовой проект – оценка в диплом Лабораторные работы (2 шт) – зачет Удовлетворительная оценка по тестированию Наличие лекционной тетради с объемом лекций Экзамен (дифференцированный зачет) – оценка в диплом
Основные понятия Электрическая связь предназначена для передачи на расстояния сообщений с помощью электрических сигналов по проводам или без проводов в виде электромагнитных волн. Сеть электросвязи – комплекс технических средств, которые обеспечивают перенос информации любого вида, используя для этого электромагнитные сигналы и различные среды распространения этих сигналов.
Схема связи между 2 -мя абонентами
Структура канала передачи данных
Структура сети связи гарнизона – это упорядоченная совокупность различных видов проводной и беспроводной связи, учитывающая топологию размещения абонентов и обеспечивающая обмен текущей служебной информацией между подразделениями гарнизона пожарной охраны и абонентами города, а также обмен оперативной информацией между пожарными подразделениями в целях управления силами и средствами для ликвидации пожаров и ЧС
Типовое построение сетей связи а – «каждый с каждым» ; б – радиально-узловая; в – сеточная; г – кольцевая
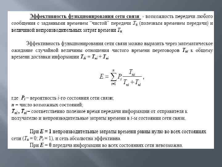
Характеристики связи Достоверность – степень соответствия принятого сообщения переданному Оперативность связи - вероятность того, что информация от отправителя к получателю будет передана в течение времени, не более заданного Эффективность функционирования связи – среднее состояние сети связи, в котором она находится в данный момент времени и определяется как вероятность математического ожидания отношения времени переговоров к общему времени доставки информации.
Основные понятия Сигнал – это некоторое электрическое возмущение в линии связи, несущее в себе сообщение. Превращение сообщения в сигнал состоит из трех операций: преобразования; кодирования; модуляции.
Преобразование – это перевод неэлектрических величин, определяющих первоначальное сообщение, в электрический сигнал. Кодирование – это построение сигнала по некоторому определенному принципу, имеющему соответствующее математическое выражение ( процесс замены передаваемого знака сообщения соответствующими кодовыми комбинациями). Модуляция – это процесс воздействия на один из параметров высокочастотного сигнала по закону изменения низкой частоты передаваемого сообщения.
Параметры гармонического сигнала А - амплитуда - фаза - частота
Виды модуляции
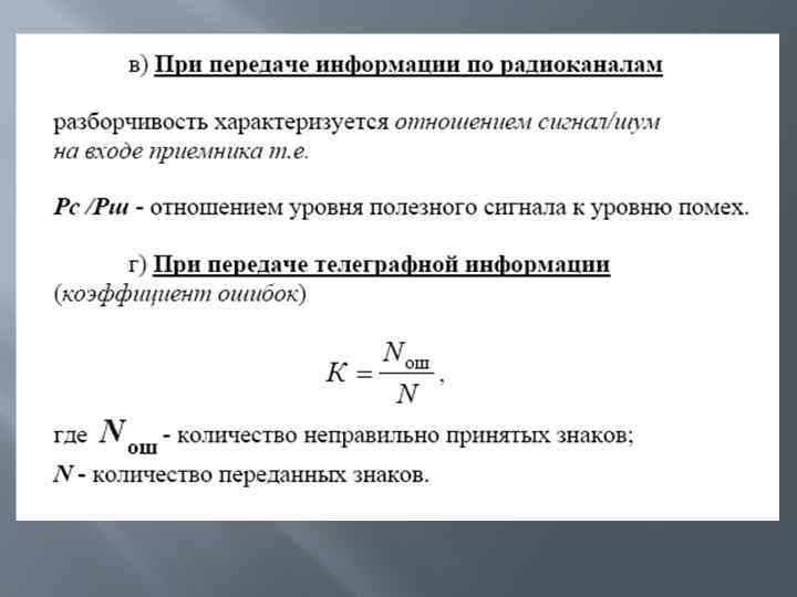
Основные характеристики сигнала Длительность сигнала (Тс) Ширина спектра сигнала (Fc) Уровень сигнала Нс=log (Рс /Рп), где Рс – средняя мощность сигнала; Рп – средняя мощность помех.
Геометрическое представление сигнала
Схема системы многоканальной связи 11 -1 n – отправители 31 -3 n – передатчики 51 -5 n – селекторы (разделители) 71 -7 n – преобразователи 21 -2 n – преобразователи 4 – линия связи 61 -6 n – приемники 81 -8 n - получатели
Основные понятия Радиосвязь – это обмен сообщениями между двумя и более абонентами с помощью электрических сигналов, переносимых через пространство радиоволнами.
Структурная схема радиосвязи
Симплексная – это такая радиосвязь, когда каждый абонент ведет только передачу или только прием поочередно, на одной несущей частоте.
Дуплексная – это такая радиосвязь, когда оба абонента ведут прием и передачу одновременно на двух несущих частотах.
Направления токов в элементах колебательного контура
Схема для возбуждения свободных колебаний в открытом контуре и колебательный процесс в нем
Антенна – представляет собой своеобразный открытый колебательный контур.
Графическое изображение электромагнитной волны
Диапазоны радиоволн Номер диапазона Диапазон частот Радиочастота Длина радиоволн Радиоволны 4 5 6 7 8 9 10 11 12 3 -30 к. Гц 30 -300 к. Гц 300 -3000 к. Гц 3 -30 МГц 30 -300 МГц 300 -3000 МГц 3 -30 ГГц 30 -300 ГГц 300 -3000 ГГц Очень низкие Низкие Средние Высокие Очень высокие Ультравысокие Сверхвысокие Крайне высокие Гипервысокие 10 -100 км 1 -10 км 100 -1 км 10 -100 м 1 -10 м 10 -100 см 1 -1 мм 0, 1 -1 мм Мириаметровые Километровые Гектометровые Декаметровые Метровые Дециметровые Сантиметровые Миллиметровые Децимиллиметровые
Направленность полуволнового вибратора
Направленность четвертьволнового вибратора
Конструкции антенн а – стационарная типа «стакан: 1 -металлические цилиндры (стаканы); 2 -место подсоединения центральной жилы кабеля; 3 -изолятор; 4 -коаксиальный кабель; 5 -металлическая опора; б – автомобильная штыревая: 1 -металлический штырь; 2 -пружина; 3 -проходной изолятор; 4 -согласующий четвертьволновой трансформатор; в – носимая антенна Куликова: 1 -стальной трос; 2 -металлические цилиндры; 3 -пружина; 4 -система натяжения троса и замок; 5 -резьбовое соединение.
Фидерная линия – это проводная линия, служащая для передачи электрических колебаний радиочастоты. 1 – проводник; 2 – изолятор; 4 – внешняя изоляция 3 – металлическая оплетка;
Основные понятия Чувствительность приемника – это способность принимать слабые радиосигналы, развивая при этом необходимую выходную мощность. Избирательность (селективность) приемника характеризует его способность выделять полезный сигнал из совокупности сигналов других радиостанций, работающих на частотах, близких к частоте этого сигнала. Диапазон принимаемых частот представляет собой область частот, на которые моежет настраиваться приемник.
Структурная схема приемника прямого усиления
Структурная схема супергетеродинного приемника
Схема преобразователя частоты
Схема детектирования с помощью полупроводникового диода
Графики процесса детектирования
Основные понятия Структура связи гарнизона – это упорядоченная совокупность различных видов радио- и проводной связи, обеспечивающая обмен текущей информации между подразделениями пожарной охраны, а также внешними абонентами города с целью управления силами и средствами тушения пожаров.
Схема организации системы оперативной связи гарнизона пожарной охраны
Оперативность связи
Эффективность функционирования
Схема организации связи на месте пожара
Основные понятия Радиосеть образуется в том случае, когда на одном частотном канале работают три и более радиостанции с общими радиоданными. Радионаправление образуется при работе на одном частотном канале только двух радиостанций с общими радиоданными.
В территориальных гарнизонах ГПС необходимо развертывание следующих радиосетей: F 1 (плюс F 2 - резерв), для обеспечения связи центра управления силами и средствами (ЦУС) с пунктами связи частей (ПСЧ), отрядов (ПСО) и пожарных постов (ПП). F 3, для обеспечения связи ЦУС с пожарными автомобилями, автомобилями связи и освещения (связи) и оперативными автомобилями, находящимися в пути следования и работающими на пожаре. F 4, для управления силами и средствами, обеспечения их взаимодействия и обмена информацией на месте тушения пожара. F 5, для обмена данными между ЦУС и ПСЧ, а также подразделениями, работающими на пожарах F 6, для персонального вызова личного состава подразделений и органов управления ГПС, находящегося на отдыхе, а также при возникновении чрезвычайных ситуаций. F 7, для обеспечения административно-управленческой деятельности ГПС. F 8, радиочастота для организации взаимодействия с подразделениями милиции, скорой медицинской помощи и другими аварийными службами по планам совместных действий.
ЭМС радиоэлектронных средств (РЭС) – это свойство радиосредств работать без ухудшения функции из-за непреднамеренных помех от радиосредств и других электрических источников и не создавать помехи недопустимого уровня другим средствам радиосвязи. Под мешающим влиянием – в первую очередь понимается влияние передатчика одной или нескольких радиостанций на приемник другой радиостанции. При организации радиосетей различают два основных вида помех: помехи за счет блокирования или подавления полезного сигнала мешающим, большего уровня, и интермодуляционные помехи.
Номера интермодуляционно совместных рабочих каналов Количество радиосовместимых каналов 3 4 5 6 Номера рабочих каналов 1. 2. 4 1. 2. 5. 7 1. 2. 5. 10. 12 1. 2. 5. 11. 13. 18
Основные понятия ЦУКС – это пункт диспетчерской деятельности по централизованному приему оперативной информации о возникновении пожаров, выработке и передаче в ПЧ приказов на выезд пожарной техники для тушения пожаров и ликвидации ЧС.
На ЦУКС возлагается выполнение следующих функций: -прием извещений о пожарах и ЧС; -своевременное направление подразделений на тушение пожаров или ликвидацию последствий аварий и стихийных бедствий, а в необходимых случаях - обеспечение временной передислокации подразделений, а также оповещение руководящего состава управлений ГПС, ОГПС; -обеспечение оперативно-диспетчерской связи с подразделениями пожарной охраны; -передача и прием информации с места работы подразделений; -обеспечение надежной связи с наиболее важными объектами города и службами, взаимодействующими с пожарной охраной; -обеспечение оперативного учета пожарной техники гарнизона, находящейся в боевом расчете, в резерве, на выполнении заданий.
ЕДДС-РД ( «Раздельные диспетчерские» )
ЕДДС-ОД ( «Объединенная диспетчерская» )
ЕДДС-ЕД ( «Единая диспетчерская» )
ЕДДС-ЕС ( «Единая служба» )
Подготовка курсового проекта Вариант – две последние цифры удостоверения
Литература
Изменения в рис. 1. 1 1. УСС – ОС-5 и УСС – ОС-4 сплошная линия; 2. Первая и последняя ПЧ; 3. Милиция – Полиция; 4. ЦУС – ЦУКС.
69 Цель создания автоматизированной системы (АС) ЕДДС “ 01” Повышение оперативности и эффективности функционирования объединённых систем оперативно-диспетчерского управления в чрезвычайных ситуациях муниципальных образований Российской Федерации с учётом изменения статуса телефонного номера “ 01”.
70 АРМ «ГАРНИЗОН» Автоматизация оперативной работы диспетчерского персонала ЦУС, информационно-справочная поддержка дежурной службы пожаротушения и других подразделений ГПС с использованием единой базы данных на файл-сервере. В дополнение к задачам, реализуемым АРМ “Диспетчер ЦУС” (МS DOS), в версии под WINDOWS расширены информационносправочные функции (имеется возможность оперативно получить информацию о физикохимических свойствах более 2000 веществ, средствах их тушения, защиты личного состава и др. )
71
72
73
74
75
76
77
78
79
80
81
82
83
84
85 ФГБУ ВНИИПО МЧС России ЗАО «Навигационные системы» АВТОМАТИЗИРОВАННАЯ ГЕОИНФОРМАЦИОННАЯ СИСТЕМА ПОДДЕРЖКИ ПРИНЯТИЯ РЕШЕНИЙ И ОПЕРАТИВНОГО УПРАВЛЕНИЯ ПОДРАЗДЕЛЕНИЯМИ ГАРНИЗОНА ПОЖАРНОЙ ОХРАНЫ ПРИ ПРЕДУПРЕЖДЕНИИ И ЛИКВИДАЦИИ ЧРЕЗВЫЧАЙНЫХ СИТУАЦИЙ, ТУШЕНИИ ПОЖАРОВ НА ТЕРРИТОРИИ СУБЪЕКТА РОССИЙСКОЙ ФЕДЕРАЦИИ
86 АГИСППР и ОУ: Решения для комплексной системы безопасности в субъекте Российской Федерации ЦУКС СОУ Региональн ого центра ЦУКС субъекта РФ АГИСППРи. ОУ-01 Подразделения территориального гарнизона пожарной охраны Радиоканал Телефонная сеть, LAN, WAN АГИСППРи. ОУ – ПЧ LAN, WAN Экстренные оперативные службы ЕДДС-112 муниципальных образований АГИСППРи. ОУЕДДС Телефонная сеть: GSM, Analog Другие ИСБ Потенциально ДДЦ пожарно «Стрелецопасные охранные объектов Интеграл» объекты системы Источники сообщений о возникновении ЧС Автономный дозиметр Население Метеостанции
Варианты функциональной реализации АГИСППР и ОУ 87 АГИСППРи. ОУ -01 - Автоматизированная геоинформационная система поддержки принятия решений и оперативного управления подразделениями территориального гарнизона пожарной охраны подразделениями при тушении пожаров и ликвидации ЧС техногенного, природного и иного характера на территории субъекта Российской Федерации. АГИСППРи. ОУ-ПЧ - Автоматизированная геоинформационная система информационно-аналитической поддержки управленческих решений в ПЧ (отрядах). АГИСППРи. ОУ-ЕДДС - Автоматизированная геоинформационная система поддержки принятия решений операторами Системы -112 и диспетчерами ЕДДС муниципальных образований.
88 АГИСППР и ОУ обеспечивает Информационно-аналитическую поддержку работ по предупреждению и локализации ЧС, а также ликвидации их последствий и проведении АСНДР. 2. Автоматизированный сбор, обработку, анализ, хранение и передачу информации о дислокации и готовности сил реагирования; 3. Возможность обмена информацией между подразделениями территориальной системы РСЧС при решении задач по предупреждению и ликвидации ЧС, тушению пожаров на территории субъекта РФ. 4. ЛПР консолидированной пространственно-распределенной информацией 5. Передачу (в соответствии с согласованными регламентами) текущей или зарегистрированной информации о состоянии безопасности и событиях (возникновение/устранение нештатных ситуаций) на территории субъекта РФ, защищаемых объектах по запросам пользователей и по запросам/командам автоматизированных информационных систем федеральных органов исполнительной власти и оперативных штабов. 6. Возможность мониторинга (своевременного выявления нештатных ситуаций) в реальном времени на контролируемых объектах (объектах защиты). 7. Ведение информационных баз данных для обеспечения поддержки принятия в автоматизированном режиме и реализации управленческих решений по защите потенциально опасных объектов и объектов с массовым пребыванием людей; 1.
Автоматизируемые виды деятельности оперативно-диспетчерской службы Системы-112 и ЕДДС муниципальных образований 1. 2. 3. 4. 5. 6. 7. 8. 9. Прием от населения, организаций и взаимодействующих дежурных и диспетчерских служб (ДДС) сообщений о пожарах, угрозе или возникновении ЧС. Доведение поступившей информации до ДДС, в компетенцию которых входит реагирование на принятое сообщение. Учет изменения оперативной обстановки, применения сил и средств, а также регистрация другой необходимой информации, т. ч. регистрация потерпевших и пострадавших в результате ЧС. Обработка и анализ данных о пожарах и ЧС, в т. ч. проведение основных оперативных расчетов и подготовка данных для определения замысла, выработки и принятия управленческих решений по ликвидации ЧС и проведении АСДНР. Отображение оперативной обстановки и принятых решений по ликвидации ЧС на картах, планах городов и других рабочих документах. Прогноз динамики развития и масштабов опасных факторов ЧС с последующим отображением результатов прогноза на плане города (карте местности). Расчет потребности сил и средств, необходимых для проведения АСДНР. Подготовка форм донесений о пожарах, ЧС, обобщенных данных за сутки о возникших пожарах, угрозе или возникновении ЧС, принятых мерах по их предупреждению, ликвидации. Информационный обмен с функциональными и территориальными подсистемами РСЧС и ЦУКС субъекта РФ. 89
Автоматизация деятельности ЕДДС муниципального образования 90 ЕДДС АГИСППРи. ОУ ПРИЕМ ВЫЗОВОВ (СООБЩЕНИЙ О ПРОИСШЕСТВИЯХ) ОБРАБОТКА ВЫЗОВОВ ВЗАИМОДЕЙСТВИЕ С ЭКСТРЕННЫМИ ОПЕРАТИВНЫМИ СЛУЖБАМИ АГИСППРи. ОУ позволяет автоматизировать и оптимизировать работу диспетчеров ЕДДС муниципальных образований, создавая единое информационное пространство для органов повседневного управления единой государственной системы предупреждения и ликвидации чрезвычайных ситуаций на территории всего субъекта РФ.
Сигналы управления АГИСПР и ОУ - ЕДДС АГИСПРи. ОУ - ЕДДС обеспечивает возможность передачи сигналы тревоги и управления на следующие объекты: § пожарная служба (01); § милиция (02); § служба скорой помощи (03); § аварийная газовая служба (04); § службы экстренного реагирования; § локальные системы оповещения; § ОКСИОН – уличные мониторы. 91
ГИС-ПОДДЕРЖКА задач планирования и управления 1 92 Реализованный в АГИСППРи. ОУ комплекс функциональных задач позволяет: § наносить и редактировать оперативную обстановку на картах, планах и других рабочих документах; § создавать, редактировать и удалять боевые участки и сектора; § прокладывать маршруты эвакуации пострадавших; § прокладывать маршруты доставки спасателей, медикаментов и продовольствия; § наносить метеоданные в ручном и автоматических режимах; § пользоваться обширной библиотекой условных знаков.
ГИС-ПОДДЕРЖКА задач планирования и управления 2 АГИСППРи. ОУ позволяет оперативно наносить на карту местности (план города) решения по ликвидации ЧС и просматривать оперативно-тактические характеристики объекта ЧС, получать информацию о состоянии сил и средств в гарнизоне, месте происшествия, погодных условиях и т. п. 93
Возможность использования космических снимков и карт Google-map При решении задач по оперативному управлению при ликвидации ЧС АГИСППРи. ОУ позволяет использовать не только стандартные оцифрованные карты, но и космические снимки местности, используя Google-map. 94
Автоматизация приема сообщений о пожарах, ДТП, авариях и других ЧС Оперативный дежурный, принимая сообщение о пожаре, аварии или иной ЧС, указывает все необходимые данные: адрес, время, место и характер ЧС; § система, учитывая место и характер ЧС, автоматически формирует проект приказа о привлечении сил постоянной готовности для ликвидации ЧС; § проект приказа при необходимости корректируется и доводится до соответствующих подразделения. Обеспечена возможность отзыва и включения в приказ подразделений, ведущих боевые действия в других местах. § 95
Регламент действий оперативного дежурного В зависимости от характера ЧС АГИСППРи. ОУ предлагает оперативному дежурному определенный регламент (алгоритм) действий, что помогает ему в экстремальной ситуации избежать ошибок и сократить время реагирования на ЧС. 96
Регистрация оперативной обстановки на территории субъекта РФ 97 Обеспечена автоматизированная регистрация оперативным дежурным (диспетчером) хронологии событий на территории субъекта РФ: время приема сообщения, время выезда и прибытия подразделений на место ЧС, учет места и времени производимых ими действий и т. п.
АХОВ и их характеристики АГИСППРи. ОУ позволяет ЛПР оперативно получать следующую информацию: § физико-химические характеристики АХОВ; § средства и способы тушения АХОВ; § способы защиты личного состава от поражающего воздействия АХОВ; § способы оказания до врачебной и врачебной помощи при поражении АХОВ; § действия личного состава по нейтрализации АХОВ при их разливе или россыпи. 98
99 Совместимость веществ При ликвидации пожаров и аварий на складах (хранилищах) химических веществ система позволяет ЛПР оперативно решать задачи, связанные с оценкой совместимости веществ между собой и водой. В АГИСППРи. ОУ хранятся Справочные материалы о совместимости между собой и водой более 1000 веществ.
Прогноз динамики и масштабов опасных факторов ЧС АГИСППРи. ОУ обеспечивает графическое отображение результатов прогноза развития опасных факторов ЧС на карте (плане города), автоматическую подготовку протокола выполненных расчетов с указанием перечня объектов, подлежащих эвакуации. 100
Оперативный контроль состояния сил и средств в гарнизоне пожарной охраны 101 АГИСППРи. ОУ позволяет: § принимать, хранить и обрабатывать строевые записки из пожарных подразделений и спасательных формирований гарнизона; § вести учет прибытия подразделений на место ЧС; § определять состояние подразделений (в резерве, боевая работа и т. д. ); § вести оперативный учет места и времени производимых звеньями ГДЗС и другими подразделениями работ при ликвидации ЧС; § вести учет прибывающих на ЧС должностных лиц и спецслужб города; § регистрировать подаваемые сообщения, изменения и распоряжения с места ЧС, связанных с текущей оперативной обстановкой и др.
Навигация и диспетчерское сопровождение мобильных объектов и подразделений территориального гарнизона пожарной охраны АГИСППРи. ОУ отображает передвижение контролируемых объектов на фоне электронной карты местности в режиме реального времени и обеспечивает: • определение скорости и азимута движения контролируемых объектов; • определение пройденного ими пути; • предоставление мониторинговой и необходимой архивной информации в реальном масштабе времени; • создание и поддержание архивной базы данных, запись мониторинговой информации в архив; • администрирование базы учетных данных (ведение карточек объектов, зарегистрированных в системе); • разграничение прав доступа пользователей к базе данных; • шифровку передаваемых данных; • квитирование всех проходящих через «интегрирующий узел» сообщений. 102
Навигация и диспетчерское сопровождение мобильных объектов демонстрация 103
Контроль перемещения опасных грузов демонстрация 104 При перемещении потенциально-опасных грузов может использоваться подсистема «Безопасный коридор» , включающая контроль маршрута от пункта отбытия до пункта прибытия, контроль состояния объекта и тревожный вызов, а также формирующая различные виды отчетов (по топливу, пробегу и т. п. )
105 Информационная поддержка управленческих решений ИНФОРМАЦИОННАЯ ПОДДЕРЖКА СПРАВОЧНЫЕ ДАННЫЕ И МАТЕРИАЛЫ ОПЕРАТИВНЫЕ ДАННЫЕ СПРАВКА ПО НАЛИЧИЮ СТАЦИОНАРНЫХ РЕСУРСОВ ДЛЯ ОБЕСПЕЧЕНИЯ БЕЗОПАСНОСТИ СПРАВКА ПО СОСТОЯНИЮ АВАРИЙНОСПАСАТЕЛЬНЫХ ГРУПП ПАСПОРТА ОБЪЕКТОВ И ЗДАНИЙ СПРАВОЧНИК ПО АХОВ РЕКОМЕНДАЦИИ ПО ЛИКВИДАЦИИ ЧС
Оперативные данные Предоставляемая АГИСППРи. ОУ информационная поддержка позволяет оперативному дежурному (диспетчеру) видеть все имеющиеся в гарнизоне ресурсы (силы и средства, оперативно-тактические характеристики объектов и т. п. ) и оперативно управлять подразделениями гарнизона. 106
107 Справочные базы данных ЛПР имеет возможность получать различную справочную информацию из баз данных АГИСППР и ОУ как по отдельным видам и состояниям пожарной, аварийно-спасательной техники и вооружений в виде справочных таблиц, так и по распределению сил и средств гарнизона по административно-территориальным единицам субъекта РФ.
Автоматическое создание специализированных унифицированных документов (отчетов) 108 АГИСППР и ОУ за считанные минуты формирует стандартизированные отчеты и выводит их в требуемом формате: текстовый документ, таблица, презентация.
Повышение эффективности Использование АГИСППРи. ОУ позволяет увеличить степень эффективности действий гарнизона при ликвидации ЧС за счет: § сокращения времени обработки поступившего сигнала о ЧС; § автоматизации формирования управленческих решений по привлечению сил и средств для ликвидации ЧС; § информационно-аналитической поддержки управленческих решений при ликвидации ЧС; § хранения информации в базе данных с привязкой к объектам ЧС; § возможности автоматизации формирования отчетов, ведение статистики, анализ оперативной обстановки; § единого информационного пространства. И тем самым уменьшить материальный ущерб от ЧС и повысить вероятность спасения человеческих жизней. 109
Спасибо за внимание


