Тема 7. Управление кораблем при плавании в штормовых условиях.pptx
- Количество слайдов: 37
ТЕМА 7. УПРАВЛЕНИЕ КОРАБЛЕМ ПРИ ШТОРМОВЫХ УСЛОВИЯХ ПОГОДЫ
• Судоводитель (навигатор) — это специалист по кораблевождению, основной задачей которого является безопасное ведение судна по необходимому маршруту. Он не только осуществляет навигацию, но и управляет деятельностью экипажа. Кроме знания лоции и технических средств судовождения, такой специалист должен владеть основами мореходной астрономии и метеорологии. • Риски профессии: Несмотря на то, что благодаря современному навигационному оборудованию количество аварий и посадок на мель в последнее время уменьшилось, основной причиной аварий остаются недостатки в управлении судами. Квалифицированный судоводитель должен не только знать маневренные свойства судна в теории, но и уметь управлять ими, делать прогнозы, зная о влиянии ветра и течений.
ШТОРМ — ОЧЕНЬ СИЛЬНЫЙ ВЕТЕР, А ТАКЖЕ БОЛЬШОЕ ВОЛНЕНИЕ НА МОРЕ. ПОСЛЕДСТВИЯ ШТОРМА
ОСНОВНЫЕ ФАКТОРЫ, ДЕЙСТВУЮЩИЕ НА СУДНО ВО ВРЕМЯ ШТОРМА — ВЕТЕР И ВОЛНЕНИЕ. • Ветер оказывает влияние на судно в зависимости от конструк тивных особенностей. При развитых надстройках, избыточном надводном борте, небольшой осадке увеличи ваются крен и дрейф судна. Ветер встречных направлений увеличивает сопротивление движению судна, ухудшает его управляемость. Если курс проходит вблизи берега, отме лей, рифов, то дрейф в их сторону во время плавания становится опас ным. • Главную опасность для судна во время шторма представляют волнение, вызывающее качку, напряжение в корпусе и удары волн. Сильная бортовая качка создает большие ди намические нагрузки на корпус и су довые механизмы. В результате этого могут появиться деформации и тре щины в наружной обшивке корпуса и в палубах. Возникающие инерцион ные силы могут явиться причиной сдвига с фундаментов механизмов и устройств, смещения груза: удары волн и качка ухудшают управляе мость, снижают скорость судна; ру левая машина работает с большой нагрузкой из за частных перекла док руля.
ПОДГОТОВКА СУДНА К ПЛАВАНИЮ В ШТОРМОВУЮ ПОГОДУ
• Управление судном при плавании в штормовую погоду до сих пор остается тяжелой и ответственной задачей, требует от судоводителя знания и учета всех видов воздействия штормовых условий на судно (трагические примеры: т/х «Тикси» , «КСМ Находки» , «Механик Тарасов» , т/к «Находка» ). • Судоводитель должен всегда помнить о том, что пренебрежение какой либо мерой предосторожности может привести к тяжелым последствиям. Хорошая морская практика требует от судоводителя выполнения многочисленных важнейших условий по подготовке судна к плаванию в шторм. • Подготовка судна начинается с момента получения рейсового задания. Составление грузового плана предусматривает обеспечение общей и местной прочности корпуса судна и его мореходных качеств как на момент выхода из порта, так и во время рейса. Перед выходом судна в рейс необходимо тщательно провести анализ предстоящий погодных условий рейса по всей имеющейся информации.
При подготовке судна к рейсу сле дует руководствоваться Рекоменда циями по обеспечению безопасности плавания судов в осенне зимний пе риод и в штормовых условиях (РОБПС 84).
ПОДГОТОВКА ПЕРЕД ВЫХОДОМ В РЕЙС: • внешний и внутренний осмотр корпуса и переборок; проводится проверка судовых устройств и систем; проверяются люковые закрытия на герметичность; особый контроль по укладке груза, особенно креплению палубного груза; ликвидируют наличие свободных поверхностей в танках и цистернах; проверяют льяла и исправность (доступ) водомерных трубок; другие меры, зависящие от конструктивных особенностей судна. Подготовка судна при получении штормового предупреждения на район плавания: проверяют закрытие трюмов; • проверяют крепление палубного груза; • •
• • • проверяют крепление грузовых стрел, кранов, спасательных шлюпок, плотов, дополнительно закрепляют по штормовому судовое имущество по заведованиям ответственных; якорь дополнительно берут на стопора; проводят цементирование якорных клюзов; задраивают люки, двери, иллюминаторы; проверяют чистоту шпигатов; трюмные вентиляторы разворачивают по ветру и закрывают чехлами; обеспечивают свободный и безопасный проход по верхней палубе; другие меры предосторожности, зависящие от особенностей судна. в процессе плавания судна в штормовых условиях на судне ведется постоянное наблюдение за изменением давления, ветра, температуры воздуха, волнения, облачности и другими признаками погоды.
«ТИКСИ»
«МЕХАНИК ТАРАСОВ»
ОБЩИЕ РЕКОМЕНДАЦИИ ПО УПРАВЛЕНИЮ СУДНОМ В ШТОРМОВЫХ УСЛОВИЯХ
1. ПРИ ВОЛНЕ ОТ НОСОВЫХ РУМБОВ НЕОБХОДИМО СНИЖАТЬ СКОРОСТЬ ДВИЖЕНИЯ СУДНА ДО РАЗУМНЫХ ПРЕДЕЛОВ, ЧТОБЫ НЕ БЫЛО ЗАХВАТА СУДНА ВОЛНОЙ
2. ПРИ ПЛАВАНИИ НА ВОЛНЕНИИ С ДЛИНОЙ ВОЛНЫ, БЛИЗКОЙ К ДЛИНЕ СУДНА НЕОБХОДИМО СОБЛЮДАТЬ ОСОБУЮ ОСТОРОЖНОСТЬ: — при встречном волнении необходимо уменьшить скорость и изменить курсовой угол волны, чтобы найти такое положение судна, при котором оно ведет себя спокойнее; в этом случае требование о равномерной загрузке судна с облегчением концевых трюмов и танков должно очень строго соблюдаться; — при попутном волнении возникает угроза значительной потери остойчивости, что может явиться причиной опрокидывания и гибели судна; скорость движения судна должна быть уменьшена; — особо опасными являются моменты, когда судно находится на гребне волны, и когда нос и корма судна одновременно находятся на гребнях волн; скорость движения судна в этих случаях должна быть уменьшена и изменен курсовой угол волны;
3. СЛЕДУЕТ ПРОЯВЛЯТЬ ОСОБУЮ ОСТОРОЖНОСТЬ В ПРОЦЕССЕ УДЕРЖАНИЯ СУДНА НА КУРСЕ И ПРИ ВЫПОЛНЕНИИ ПОВОРОТОВ: • перейти на ручное управление; • избегать резких перекладок руля; • осуществлять большие перекладки руля для удержания судна на курсе; • знать, что выполнение поворотов связано с рядом опасных последствий: усиление качки, зарывания в волну, увеличение крена (заливание палубы); при выполнении поворота, особенно на большой угол, следует учитывать, что положение судна лагом к волне должно быть пройдено тогда, когда условия волнения наименьшие (затишье); • если судно идет курсом против волны, то следует рассчитать поворот так, чтобы положение лагом к волне судно прошло до подхода следующей серии высоких волн; в этом случае необходимо учитывать, что после того, как судно пройдет положение лагом к волне, оно может получить удар в кормовую часть (при низком надводном борте это может привести к повреждению судовых устройств, груза и т. п. ); • если судно идет по волне, то поворот на курсы против волны не следует совершать с увеличением хода, чтобы не было резких ударов в носовую часть; приводить судно на новый курс следует на небольших скоростях, чтобы иметь возможность проверить поведение судна на разных курсах относительно волн.
СПОСОБЫ ШТОРМОВАНИЯ СУДНА, ОБЛЕДЕНЕНИЕ В условиях жестокого шторма, при ураганном ветре и большом волнении судно попадает в условия, когда возникает задача сохранения самого судна. Хорошая морская практика выработала разные способы штормования в зависимости от загрузки судна, наличия палубных грузов, конструктивных особенностей судна и других условий. Выбор способа штормования зависит от конкретных условий плавания и судна.
ШТОРМОВАНИЕ НА НОСОВЫХ КУРСОВЫХ УГЛАХ • Этот способ штормования наиболее приемлем для судов, у которых полубак защищает палубу от заливания; полные обводы носовой части и дифферент на корму облегчает всплывание судна на волне. Для удержания судна носом к волне судно должно обеспечивать минимальный ход, достаточный для управления. При этом следует учитывать, что малая скорость судна требует частых и больших перекладок руля. Если судно достаточно хорошо управляется, а бортовая качка не очень большая, то можно идти курсом не строго против волны, а встречать волну скулой.
ШТОРМОВАНИЕ НА КОРМОВЫХ КУРСОВЫХ УГЛАХ • Этот способ заключается в том, что судно ложится на курс прямо по волне или под углом к ней. Способ возможен, если длина волны значительно отличается от длины судна. Его нужно применять при хорошей остойчивости и управляемости, т. к. судно должно идти с малой скоростью. При длине судна, соизмеримой с длиной волны, движение судна со скоростью, когда оно обгоняет волны, особенно опасен.
ШТОРМОВАНИЕ ЛАГОМ К ВОЛНЕ • Этот способ штормования в большинстве случаев нежелателен. Он допустим для судов с достаточной остойчивостью и удаленностью от резонансной зоны по бортовой качке. При этом способе судно испытывает большие накренения, поэтому он неприемлем для судов с палубным грузом, с малым надводным бортом и большой остойчивостью (резкие углы крена с малым периодом).
ШТОРМОВАНИЕ С ЗАСТОПОРЕННОЙ МАШИНОЙ • При этом способе штормования из за загрузки судна, расположения центра парусности и своих конструктивных особенностей судно под воздействием ветра и волнения судно занимает определенное положение по отношению к волне. Обычно это положение лагом к волне или под небольшим углом к ней. Суда с большой остойчивостью будут испытывать большие и резкие углы накренения, которые очень опасны для палубного груза. Дрейф судна с застопоренной машиной может быть пассивным, когда судно теряет управляемость и активным, когда для удержания и приведения против ветра и волны судно использует вытравленную цепь с якорем. Активный дрейф может быть как носом, так и кормой к волне.
ШТОРМОВАНИЕ НА ЯКОРЕ (ЯКОРЯХ) • Этот способ применим в том случае, когда сумма внешних сил не превышает держащую силу якорного устройства, а выбранное место якорной стоянки удовлетворяет условиям безопасности. Этот способ предусматривает отдачу второго якоря и подработку машиной для разворота судна против волны или под небольшим углом к ней.
ОБЛЕДЕНЕНИЕ • Обледенение возникает наиболее интенсивно при качке. Величина обледенения зависит от: типа судна (его размерения); температур воздуха и воды; курса и скорости судна; направления ветра и волны; частоты заливаемости палубы водой. • В результате обледенения происходит: изменение водоизмещения, ЦТ судна и метацентра, крена и дифферента. Т. к. обледенение происходит в основном выше главной палубы, то оно равносильно принятию палубного груза. • Увеличение водоизмещения может привести к потере запаса плавучести. Увеличение дифферента не приведет к потере продольной остойчивости, т. к. продольная метацентрическая высота имеет большую величину. Опасна в этом случае не потеря продольной остойчивости, а потеря продольной прочности. Увеличение ЦТ – ухудшение поперечной остойчивости. Для потери остойчивости требуется гораздо меньшее обледенение, чем для потери плавучести. Крен при обледенении может увеличиваться довольно быстро. • Освобождение ото льда производится с помощью воздухонагревателей (стационарные, переносные), переносных газовых турбин и простым механическим способом (кирка, лом и т. п. )
ВЛИЯНИЕ ШТОРМОВЫХ УСЛОВИЙ НА МОРЕХОДНЫЕ КАЧЕСТВА СУДНА
1. ПОТЕРЯ СКОРОСТИ Ø Скорость судна на волнении всегда меньше скорости на тихой воде из за: • ветра, волн непосредственно и их вторичное влияние через качку (продольную и поперечную) и рыскание; • снижение эффективности винта; • разгона винта; • снижение скорости движения самим судоводителем.
• При плавании в шторм приходится выбирать такую скорость, которая бы обеспечивала безопасный режим плавания. Для приблизительной оценки потери скорости на волнении может быть использована формула Г. Аертсена: o где m и n – эмпирические коэффициенты; o V 0 – скорость полного хода судна на тихой воде, м/с; o L┴ ┴ – длина судна между перпендикулярами, м.
2. РЫСКАНИЕ СУДНА Ø Рыскание судна оказывает влияние на скорость движения, уменьшая ее, и на: • сопротивление корпуса движению из-за переменного угла дрейфа (увеличивает) и перекладок руля; • длину пути судна, увеличивая ее; • изменение режима работы гребного винта; • увеличение расхода топлива.
3. СЛЕМИНГ Ø Слеминг возникает при продольной качке из за ударов днища судна о гребни волн. Вероятность ударов днища тем выше, чем больше высота волны и скорость судна. Слеминг наблюдается на встречном волнении, но может быть и кормовым. Избегают это явление снижением скорости или увеличением соответственно осадки носом или кормой.
4. ЗАЛИВАНИЕ ПАЛУБЫ И УДАРЫ ВОЛН ПО НОСУ Ø Эти явления вызывают повреждения, как корпуса судна, так и его конструкций и палубного груза. Этого можно избежать, снизив скорость судна или уменьшив осадку носом. 5. РАЗГОН ГРЕБНОГО ВИНТА И ДВИГАТЕЛЯ Ø Напряжения в гребном валу при оголении винта могут возрасти в 2– 3 раза. Очень опасен разгон для дизельных двигателей. Избегают это явление увеличением осадки кормой.
ВЛИЯНИЕ ШТОРМОВЫХ УСЛОВИЙ НА ЦИРКУЛЯЦИЮ И ИНЕРЦИОННО-ТОРМОЗНЫЕ КАЧЕСТВА
• Действие ветра и волнения на судно, находящееся на циркуляции, значительно изменяет элементы циркуляции. Эти изменения характеризуются через угол φ и дистанцию S. • На приведенном рисунке: 1 – начало циркуляции; 2 – место судна после поворота на 360º на тихой воде; 3 – место судна после поворота на 360º в условиях ветра и волнения. • Влияние ветра и волнения на инерционные характеристики судна во многом зависит от формы корпуса судна. При встречных направлениях ветра до 4 баллов для судов водоизмещением более 10 тыс. тонн уменьшение может достигать 4% по тормозному пути и 18% по выбегу. Влияние ветра на других курсовых углах, конечно же, усиливается. Однако при hв = 1÷ 1, 5 метра это влияние практически не сказывается.
ВЫБОР КУРСА И СКОРОСТИ ПРИ ПЛАВАНИИ В ШТОРМОВЫХ УСЛОВИЯХ
Необходимость выбора возникает тогда, когда судно начинает испытывать качку. Величинами, характеризующими качку, являются угол наклонения судна и период, за который совершается одно полное колебание судна. Качка тем стремительнее, чем больше углы наклонения и меньше период. Качка зависит от загрузки судна (остойчивость), характера волнения, скорости движения судна и курсового угла бега волн. Опасна качка для судна в том случае, когда период собственных поперечных колебаний совпадает с кажущимся периодом волн. Это явление – резонанс, т. е. Т 1/τ' = 1. Влияние резонанса сказывается не только при Т 1/τ' = 1, но и в пределе 0, 7 ≤ Т 1/τ' ≤ 1, 3 или Т 1/0, 7 ≤ τ' ≤ Т 1/1, 3.
• Период бортовой качки судна определяется как: гдеh – поперечная метацентрическая высота, м; f – коэффициент, зависящий от водоизмещения, отношения H/B, коэффициентов общей полноты δ и полноты ватерлинии α, который по рекомендациям ИМО равен: • 0, 88 – для судов каботажного плавания (кроме танкеров) в балласте; • 0, 80 – для промысловых судов с полными запасами для открытого моря; • 0, 95 – для промысловых судов с полными запасами для прибрежного лова; • 0, 60 – для промысловых судов с полными запасами с танками для живой рыбы; • 0, 62÷ 1, 00 – для морских транспортных судов (кроме танкеров и газовозов) в грузу.
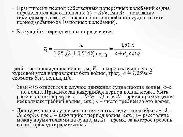
• Практически период собственных поперечных колебаний судна определяется как отношение Т 1 = Δt/n, где Δt – показание секундомера, сек. ; n – число полных колебаний судна за этот период (обычно за 10 полных колебаний). • Кажущийся период волны определяется: где λ – истинная длина волны, м; Vc – скорость судна, уз; q – курсовой угол направления бега волны, град. ; с = 1, 25√λ – скорость бега волны, м/с. • Знак «+» относится к случаю движения судна против волны, «–» – по волне. Практически кажущийся период волны может быть рассчитан по формуле: τ' = Δt/(n – 1), где Δt – время прохождения нескольких гребней волны, сек. ; n – число гребней за это время. • Длину волны на судне можно получить следующим образом: λ = τ'lcosq/Δt, где τ' – кажущийся период волны, сек. ; l – расстояние между двумя точками на судне, м; Δt – время, за которое гребень волны проходит расстояние l.
Для облегчения управления судном в шторм служат диаграммы. Наибольшее распространение на практике получила «Универсальная штормовая диаграмма Ю. В. Ремеза» , которая приведена в РД 31. 60. 12 84 «Рекомендации по обеспечению безопасности плавания судов в осенне зимний период и в штормовых условиях» (РОБПС 84).
Она позволяет решать следующие задачи: • выбор безопасного курса судна в штормовую погоду; • выбор безопасной скорости плавания судна в штормовую погоду; • определение резонансных зон бортовой (с погрешностью определяется и килевой) качки; • определение длины волны, раскачивающей судно; • построение резонансной зоны на попутном волнении. Вход в диаграмму для решения этих задач может быть осуществлен тремя путями: • по длине волны λ; • по высоте волны hв; • по степени волнения. Т. к. наиболее опасным для судна является его плавание на попутном волнении, то с 01. 09. 1993 года введено в действие РД 31. 00. 57. 2 91 «Выбор безопасных скоростей и курсовых углов при штормовом плавании судна на попутном волнении» .
Тема 7. Управление кораблем при плавании в штормовых условиях.pptx