Бетон Тема 7.pptx
- Количество слайдов: 10
ТЕМА № 7: ПРОЕКТУВАННЯ СКЛАДУ ВАЖКОГО БЕТОНУ 1. Загальні відомості. 2. Порядок розрахунку складу важкого бетону. 1. ЗАГАЛЬНІ ВІДОМОСТІ. Проектування складу важкого бетону, а саме складу бетонної сумі ші, є система технологічних розрахунків для визначення такого спів відношення між компонентами бетонної суміші, яке гарантує необхідну міцність і довговічність бетону в конструкції і задану легкоукладальність суміші з урахуванням технології її виготовлення і ущільнен ня, а також необхідну економічність. В сучасних умовах розрахунок орієнтовного складу бетону виконують з використанням таких основних емпіричних залежностей: – міцності бетону від активності цементу і величини водоцементного відношення; – легкоукладальності бетонної суміші від витрати води (у вигляді таблиць тощо); – міцності бетону і легкоукладальності бетонної су міші від якості заповнювачів (у вигляді коефіцієнтів).
В процесі проектування складу бетону (бетонної суміші) необхідно знайти найбільш ефективні значення таких технологічних параметрів: – обґрунтування виду і активності цементу; – величину водоцементного відношення, яка забезпечить необхідну щільність цементного каменю для забезпечення заданої міцності бетону; – водопотребу бетонної суміші, яка забезпечить задану легко укладальність; – визначення оптимального значення коефіцієнта, який відображає співвідношення між об’ємами цементного розчину в бетоні та об’ємом пустот в крупному заповнювачі; – визначення витрати цементу дрібного і крупного заповнювачів, води і добавок, користуючись відомими формулами.
2. ПОРЯДОК РОЗРАХУНКУ СКЛАДУ ВАЖКОГО БЕТОНУ. Проектування складу бетонної суміші включає декілька стадій: 1. Технологічний аналіз ситуації, який визначає: – умови експлуатації бетону в конструкціях і зумовлені ними ви моги щодо забезпечення спеціальних властивостей бетону; – особливості технології процесу ущільнення і формування виробів або бетонування конструкцій в опалубці і обґрунтування на цій осно ві марки бетонної суміші за рухливістю або жорсткістю; – умови і особливості процесу тверднення і структуроутворення бетону, передбачені технологічною картою процесу виготовлення кон струкцій або проектом організації робіт при монолітному бетонуванні. 2. Обґрунтування і вибір вихідних матеріалів для приготування бетонної суміші з урахуванням обмежень і рекомендацій нормативних документів. 3. Експериментальне визначення фізико механічних властивостей вибраних вихідних (сировинних) матеріалів.
4. Орієнтовне визначення складу бетонної суміші (витрати матері алів на 1 м 3 бетонної суміші) одним із рекомендованих розрахунко во експериментальних матеріалів. 5. Експериментальна перевірка і уточнення складу бетонної суміші. Підбір вихідних матеріалів для приготування бетонної суміші (в’яжучого, добавок, заповнювачів) здійснюється з урахуванням вимог відповідних ДСТУ, ДБН і інших нормативних документів. При цьому приймаються до уваги особливості і роз міри конструкції, умови фор мування і тверднення бетону тощо. Вихідними даними для визначення складу бетону є такі умови: – необхідна (проектна) міцність бетону при стиску (марка або клас), а також міцність в момент видачі виробів споживачам; – необхідна марка за рухливістю (жорсткістю) бетонної суміші; – необхідні марки за іншими фізико механічними властивостями (морозостійкість, водонепроникність тощо); – умови і строки тверднення бетону; – найбільша крупність заповнювача (у відповідності з роз мірами перетину конструкції і густотою армування).
Склад бетонної суміші визначають за методом абсолютних об'ємів. 1. Починають розрахунки з визначення величини водоцементного відношення В/Ц, як головної умови, при якій буде забезпечена задана міцність (марка) бетону RБ в даній конкретній ситуації. Залежно від міцності бетону величину В/Ц визначають за формулами: для бетонів низької і середньої міцності, коли RБ < 300 кг/м 3. (1) для бетонів відносно високої міцності, коли RБ > 300 кг/м 3. (2) (3)
Величину емпіричних коефіцієнтів "А" і "А, " (вплив на міцність бетону якості крупного заповнювача) приймають за даними таблиці Коефіцієнт якості заповнювачів Заповнювачі Високоякісні Рядові Зниженої якості А 0, 65 0, 60 0, 55 А 1 0, 43 0, 40 0, 37 2. Визначення водопотреби "В" бетонної суміші, як головного фактору її легкоукладальності (рухливості або жорсткості), здійснюють за таблицею 5, в якій для кожної марки бетонної суміші наведено орієнтовну витрату води на 1, 0 м 3 суміші з урахуванням виду і розміру крупного заповнювача, модуля крупності піску та водопотреби для тіста нормальної густоти цементу.
Таблиця 5 Марка суміші жорсткість, с Рухливість O. K. , CM Витрати води на 1 м 3 бетонної суміші 10 Ж 4 30 150 135 120 160 150 135 130 ЖЗ 21… 30 160 145 130 125 170 160 145 140 Ж 2 11… 20 165 150 135 130 175 165 150 155 Ж 1 5… 10 165 160 145 140 185 174 160 155 Р 1 1 4 4 і менше 190 175 160 155 200 190 175 170 Р 2 5… 9 200 185 170 165 210 200 185 180 РЗ 10… 15 205 190 180 225 215 200 190 Р 4 16 і більше 225 220 205 195 230 215 205 Втрата води, л/м 3 при крупності, мм гравію щебеню 20 40 70 10 20 40 70 Примітка. Дані наведені для сумішей на цементі з нормальною густиною тіста 26… 28% і на піску з модулем крупності Мкр 2. При зміні нормальної густини на кожен відсоток в менший бік витрату води треба зменшити на 3… 5 л/м 3, в більший – збільшити на ту ж величину. При зміні Мкр піску в менший бік, на кожні 0, 5 його значення треба збільшувати, а в більшу сторону зменшувати витрату води на 3… 5 л/м 3.
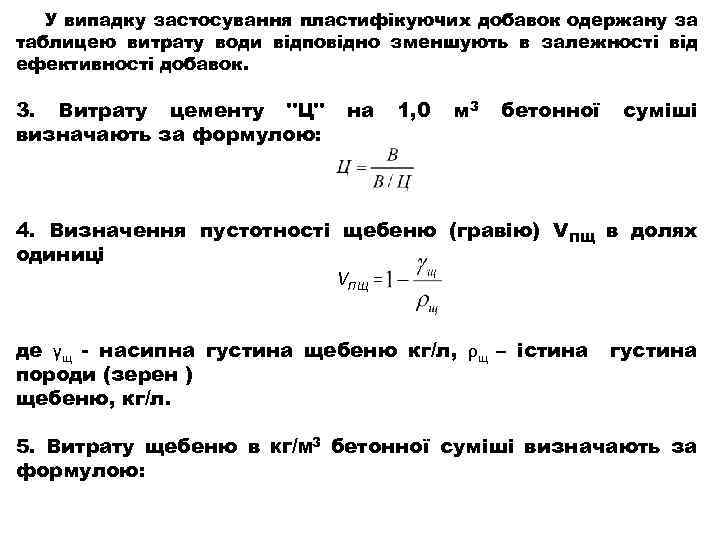
У випадку застосування пластифікуючих добавок одержану за таблицею витрату води відповідно зменшують в залежності від ефективності добавок. 3. Витрату цементу "Ц" визначають за формулою: на 1, 0 м 3 бетонної суміші 4. Визначення пустотності щебеню (гравію) VПЩ в долях одиниці VПЩ = де γщ насипна густина щебеню кг/л, ρщ – істина густина породи (зерен ) щебеню, кг/л. 5. Витрату щебеню в КГ/М 3 бетонної суміші визначають за формулою:
Витрата цементу, кг/м 3 суміші Показник легкоукладальності Осадка конуса, см жорсткість 20. . . 40 с 5. . . 10 1. . . 4 200 1, 22 1, 18 1, 10 250 1, 28 1, 22 1, 12 300 1, 34 1, 28 1, 14 350 1, 40 1, 84 1, 16 400 1, 48 1, 40 1, 18 500 1, 60 1, 48 1, 20
6. Витрати піску "П" в кг на 1, 0 м 3 суміші визначають за формулою абсолютних об'ємів: де ρц, ρщ, ρп істина густина зерен відповідно цементу, щебеню і піску. 7. Коефіцієнт виходу бетонної суміші: 8. Розрахунок собівартості "С" матеріалів на 1, 0 м 3 бетонної суміші: С=Сц·Ц+Сп·П+Сщ·Щ+Св·В+Сд·Д де Сц, Сп, Сщ і Сд – вартість відповідно 1 кг цементу, піску, щебеню і добавки (Д витрата добавки на 1, 0 м 3 бетонної суміші), в грн.
Бетон Тема 7.pptx