Tema_7.pptx
- Количество слайдов: 30
Тема 7. Макроэкономическая нестабильность Экономический цикл и его фазы. 2. Типы безработицы. Проблема занятости в Республике Беларусь. 3. Инфляция и ее причины. 4. Антиинфляционная политика и особенности ее реализации в Республике Беларусь. 1.
Экономические циклы — колебания экономической активности (экономической конъюнктуры), состоящие в повторяющемся сжатии (экономического спада, рецессии, депрессии) и расширении экономики (экономического подъема). Циклы носят периодический, но, обычно нерегулярный характер. Виды экономических циклов: qкраткосрочные циклы Китчина (характерный период — 2 -3 года); qсреднесрочные циклы Жюгляра (характерный период — 6 -13 лет); qритмы Кузнеца (характерный период — 15 -20 лет); qдлинные волны Кондратьева (характерный период — 50 -60 лет). Экономические циклы По продолжительности • Краткосрочные • Среднесрочные • Долгосрочные По сфере действия По специфике проявления • Промышленные • Нефтяные • Аграрные • Продовольстве нные • Энергетические • Сырьевые • Экологические • Валютные По формам развертывани я • Структурные • Отраслевые Рис. Классификация экономических циклов По пространствен -ному признаку • Национальные • Международны е
ВВП Тренд фактического ВВП я сси це ) Ре пад (С Депрессия D Под (ожи ъем влен ие) C Пик Тренд потенциального ВВП Низшая точка спада А Экономический цикл Годы В Экономические циклы характеризуются следующими важными показателями: üамплитуда колебаний — максимальная разница между наибольшим и наименьшим значением показателя в течение цикла (расстояние CD); üпродолжительность цикла — период времени, в течение которого совершается одно полное колебание деловой активности (расстояние AB).
Фазы экономических циклов: Подъём (оживление) наступает после достижения низшей точки цикла (дна). Характеризуется постепенным ростом занятости и производства. Данной стадии присущи невысокие темпы инфляции. Происходит внедрение инноваций в экономике с коротким сроком окупаемости. Реализуется спрос, отложенный во время предыдущего спада. Пик, или вершина цикла деловой активности, является «высшей точкой» экономического подъема: безработица обычно достигает самого низкого уровня либо исчезает совсем, производственные мощности работают с максимальной или близкой к ней нагрузкой, в производстве задействованы практически все имеющиеся в стране материальные и трудовые ресурсы. Обычно, хотя и не всегда, во время пиков усиливается инфляция. Постепенное насыщение рынков усиливает конкуренцию, что снижает норму прибыли и увеличивает средний срок окупаемости. Возрастает потребность в долгосрочном кредитовании с постепенным снижением возможностей погашения кредитов. Спад (рецессия) характеризуется сокращением объёмов производства и снижением деловой и инвестиционной активности. Вследствие этого увеличивается рост безработицы. Официально фазой экономического спада, или рецессией, считают падения деловой активности, продолжающееся свыше трёх месяцев подряд. Дно (депрессия) экономического цикла — это «низшая точка» производства и занятости. Считается, что данная фаза цикла обычно не бывает продолжительной.
Особенности циклического развития: q. С развитием национальных экономик и усилением международной взаимозависимости кризисы из локальных (национальных) превращаются в мировые. q. Сокращается промежуток времени между кризисами, т. е. уменьшается период циклических колебаний. q. К закономерностям циклического развития экономики добавляется фактор случайности. q. Системные (или трансформационные) кризисы вызываются институциональными преобразованиями, происходящими не только в экономической, но и других сферах общественной жизни. С позиций эволюционной экономики выделяют следующие особенности циклического развития: qкаждая новая макрогенерация чаще всего появляется в периоды спада производства, точнее — в поворотных точках от спада к подъему; qво время роста новой макрогенерации, как правило, имеет место экономический подъем, замедление роста макрогенерации сопровождается прекращением подъема; qс момента появления новой макрогенерации и до рождения следующей траектория ВВП проходит и фазу подъема, и фазу спада, т. е. полный экономический цикл.
Антициклическая политика - это сознательные и целенаправленные действия государства на промышленный цикл с целью уменьшения глубины циклических кризисов, стабилизации хозяйственной конъюнктуры и темпов экономического роста. Для смягчения колебаний делового цикла антициклическая (конъюнктурная) политика: проводится 1) Представители неокейнсианского направления выступают за активное вмешательство государства в регулирование совокупного спроса, в первую очередь – за счет мероприятий в области бюджетной политики. 2) Монетаристы и сторонники «новой классической школы» , ссылаясь на ошибки прогнозирования и существование временных лагов (запаздываний в процессе принятия властных решений), считают, что свобода действий правительства в области антициклического регулирования должна быть ограничена.
Антициклическая политика государства ИНСТРУМЕНТЫ Фазы цикла Характер антициклической политики Спад Подъем Экспансия Сдерживание Фискальная политика • Снижение налоговых ставок • Повышение налогов • Рост государственных • Снижение расходов государственных • Налоговые льготы на новые расходов инвестиции Кредитно-денежная политика • Понижение ставки • Повышение ставок рефинансирования и уровня рефинансирования и резервных требований уровня резервных • Покупка ценных бумаг требований • Продажа ценных бумаг Приоритеты в Неоконсерватизм Неокеннснанство антициклической • Ориентация на предложение • Ориентация на спрос политике • Предпочтение кредитно- • Предпочтение денежным регуляторам перед фискальных регуляторов фискальными кредитно-денежным
Безработица — наличие в стране людей, составляющих часть экономически активного населения, которые способны и желают трудиться по найму, но не могут найти работу. Безработный – это человек в возрасте 10 -72 лет, который на критическую неделю обследования населения по проблемам занятости (одновременно): Øне имел работы; Øискал работу; Øбыл готов приступить к работе (Международная организации труда). Уровень безработицы — количественный показатель, позволяющий сравнить безработицу для разной численности населения (для разных стран или для разных периодов одной и той же страны). Уровень безработицы рассчитывается как отношение числа безработных к общей численности экономически активного населения или к численности интересующей группы населения (безработица среди женщин, молодёжи, сельского населения и т. п. ). Чаще всего выражается в процентах.
Причины возникновения безработицы Внедрение новых технологий Экономический спад (снижается потребность во всех ресурсах) Политика правительства и профсоюзов в области оплаты труда (оплата - спрос на труд ) Сезонные изменения в уровне производства Рост численности трудоспособного населения (4 -6%) Типы (формы) безработицы 9
Типы (формы) безработицы Структурная – обусловлена изменениями в структуре спроса на труд, когда образуется структурное несовпадение между квалификацией безработных и требованием свободных рабочих мест. Фрикционная – время добровольного поиска работником нового места работы, которое устраивает его в большей степени, нежели прежнее рабочее место. Циклическая – это разность между фактической величиной нормы безработицы и величиной естественной нормы. Скрытая – характеризуется ситуацией в обществе, когда работник вынужден соглашаться на работу в условиях неполной занятости (неполных дня, недели или месяца): • формально занятые, но фактически безработные лица; в результате спада производства рабочая сила используется не полностью, но и не увольняется. • наличие лиц, желающих работать, но не зарегистрированных в качестве безработных. Отчасти скрытая безработица представлена людьми, переставшими искать работу. Сезонная – обусловлена сезонными колебаниями в объеме производства определенных отраслей: сельского хозяйства, строительства, промыслов, в которых в течение года происходят резкие изменения спроса на труд.
Типы (формы) безработицы Добровольная — связана с нежеланием людей работать, например, в условиях понижения заработной платы. Вынужденная (безработица ожидания) — возникает, когда работник может и хочет работать при данном уровне заработной платы, но не может найти работу: циклическая, сезонная, технологическая. Институциональная — безработица, возникающая в случае вмешательства государства или профсоюзов в установление размеров ставок заработной платы, отличных от тех, которые могли бы сформироваться в естественном рыночном хозяйстве. Неустойчивая — вызывается временными причинами (например, при добровольной смене работниками мест работы или увольнении в сезонных отраслях промышленности). Маргинальная — безработица слабо защищённых слоёв населения (молодёжи, женщин, инвалидов) и социальных низов. Молодёжная безработица — среди группы лиц 18 -25 лет. Зарегистрированная — незанятое население, занимающееся поиском работы и официально взятое на учёт.
Закон Оукена (закон естественного уровня безработицы) — если фактический уровень безработицы превышает естественный уровень на 1%, отставание фактического ВВП от потенциального составляет 2 -2, 5%. В соответствии с законом Оукена отклонение объема выпуска от его естественного уровня обратно пропорционально отклонению уровня безработицы от ее естественного уровня, или: где V - фактический ВВП; V* - потенциальный ВВП; U - фактический уровень безработицы; Un естественный уровень безработицы; β - эмпирический коэффициент чувствительности ВВП к динамике циклической безработицы (коэффициент Оукена). Y 0 Y 1 Y 2 0 U 1 U 2 U Рис. Закон Оукена В условиях полной занятости объем производства равен Y 0, а норма безработицы U 0. Если занятость будет снижаться, а безработица расти, то объем производства также уменьшится. Таким образом, график отражает убывающую зависимость объема производства от нормы безработицы.
Численность экономически активного населения (в среднем за год) Экономически активное население – всего мужчины женщины Из общей численности экономически активного населения занятые – всего мужчины женщины 1995 2000 2005 2010 Тыс. человек 2011 2012 4 524, 2 4 539, 6 4 490, 6 4 705, 1 4 686, 0 4 605, 6 2 147, 5 2 152, 7 2 119, 7 2 252, 3 2 294, 0 2 239, 3 2 376, 7 2 386, 9 2 370, 9 2 452, 8 2 392, 0 2 366, 3 4 409, 6 4 443, 6 4 414, 1 4 665, 9 4 654, 5 4 577, 1 2 105, 7 2 115, 1 2 095, 1 2 233, 9 2 278, 9 2 225, 0 2 303, 9 2 328, 5 2 319, 0 2 432, 0 2 375, 6 2 352, 1 В процентах от экономически активного населения 100 47, 5 52, 5 100 47, 4 52, 6 100 47, 2 52, 8 100 47, 9 52, 1 100 48, 9 51, 1 100 48, 6 51, 4 97, 5 46, 6 50, 9 97, 9 46, 6 51, 3 98, 3 46, 7 51, 6 99, 2 47, 5 51, 7 99, 3 48, 6 50, 7 99, 4 48, 3 51, 1
Численность безработных, зарегистрированных в органах по труду, занятости и социальной защите (на конец года) Сентябрь Показатели 1995 2000 2005 2010 2011 2012 2013 Численность безработных, тыс. человек 131, 0 95, 8 67, 9 33, 1 28, 2 24, 9 20, 9 из них: мужчины 46, 7 37, 6 21, 1 15, 7 13, 0 12, 9 н. д. женщины 84, 3 58, 2 46, 8 17, 4 15, 2 12, 0 н. д. Уровень зарегистрированно й безработицы (в % от экономически активного населения) 2, 9 2, 1 1, 5 0, 7 0, 6 0, 5 Средний размер пособия на одного безработного в сентябре 2013 г. составил 123, 2 тыс. рублей, или 11, 9% от бюджета прожиточного минимума в среднем на душу населения.
Инфляция – процесс обесценения денег, приводящий к повышению цен на большинство категорий продукции, не обусловленному улучшением ее качества. Инфляция является следствием избыточности массы денег, обращающихся в процессе функционирования экономики, в сравнении с фактическим объемом реализуемых товаров. Причины инфляции: ØРост государственных расходов, для финансирования которых государство прибегает к денежной эмиссии, увеличивая денежную массу сверх потребностей товарного обращения. Наиболее ярко выражено в военные и кризисные периоды. ØЧрезмерное расширение денежной массы за счёт массового кредитования, причём финансовый ресурс для кредитования берется не из сбережений, а эмиссии необеспеченной валюты. ØМонополия крупных фирм на определение цены и собственных издержек производства, особенно в сырьевых отраслях. ØМонополия профсоюзов, которая ограничивает возможности рыночного механизма определять приемлемый для экономики уровень заработной платы. ØСокращение реального объема национального производства, которое при стабильном уровне денежной массы приводит к росту цен, так как меньшему объему товаров и услуг соответствует прежнее количество денег.
Типы инфляции: Инфляция спроса — порождается избытком совокупного спроса по сравнению с реальным объёмом производства (дефицит товара). Инфляция предложения (издержек) — рост цен вызван увеличением издержек производства в условиях недоиспользованных производственных ресурсов. Повышение издержек на единицу продукции сокращает объём предлагаемой производителями продукции при существующем уровне цен. Сбалансированная инфляция — цены различных товаров остаются неизменными относительно друга. Несбалансированная инфляция — цены различных товаров изменяются по отношению друг к другу в различных пропорциях. Прогнозируемая инфляция — это инфляция, которая учитывается в ожиданиях и поведении экономических субъектов. Непрогнозируемая инфляция — становится для населения неожиданностью, так как фактический темп роста уровня цен превышает ожидаемый. Адаптированные ожидания потребителей — изменение потребительской психологии. Часто возникает в результате распространения информации о будущей потенциальной инфляции. Повышенный спрос на товары позволяет предпринимателям поднимать цены на эти товары.
Умеренная способность денег практически Галопирующая • Покупательная сохраняется • Цены растут скачкообразно на 20 - 200 % за год Гиперинфляция Виды инфляции по темпам • Цены растут медленно, до 10% за год • Чрезвычайно высокие темпы роста цен (на 1 -2 % ежедневно) • Деньги быстро теряют свою покупательною способность • Сужаются рынки капиталов, сокращаются внутренние инвестиции • Резкое обесценивание денег • Возникновение экономического и социального хаоса, финансового краха
Методы измерения инфляции: ØИндекс цен производителей (Producer Price Index, PPI) — отражает себестоимость производства без учёта добавочной цены дистрибуции и налогов с продаж. Значение PPI опережает по времени данные CPI. ØИндекс расходов на проживание (Cost-of-living Index, COLI) — учитывает баланс повышения доходов и роста расходов. ØИндекс цены активов: акций, недвижимости, цены заёмного капитала и прочее. Обычно цены на активы растут быстрее цен потребительских товаров и стоимости денег. Поэтому владельцы активов вследствие инфляции только богатеют. ØДефлятор ВВП (GDP Deflator) — рассчитывается как изменение в цене на группы одинаковых товаров. ØПаритет покупательной способности национальной валюты и изменение курса валют. ØИндекс Пааше — показывает отношение текущих потребительских расходов к расходам на приобретение такого же ассортиментного набора в ценах базисного периода.
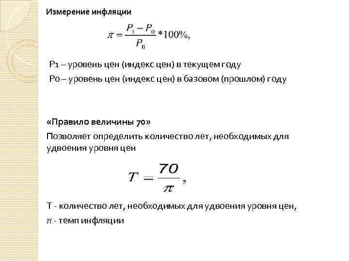
Измерение инфляции Р 1 – уровень цен (индекс цен) в текущем году Р 0 – уровень цен (индекс цен) в базовом (прошлом) году «Правило величины 70» Позволяет определить количество лет, необходимых для удвоения уровня цен Т - количество лет, необходимых для удвоения уровня цен, π - темп инфляции
Инфляция в 2000 – 2012 гг. , % 120. 0 108. 7 107. 5 100. 0 80. 0 60. 0 46. 1 34. 8 40. 0 25. 4 21. 8 14. 4 20. 0 8. 0 6. 6 12. 1 13. 3 10. 1 9. 9 2012 2011 2010 2009 2008 2007 2006 2005 2004 2003 2002 2001 2000 0. 0
Социально-экономические последствия инфляции • • • перераспределение доходов и богатства; отставание цен государственных предприятий от рыночных; скрытая государственная конфискация денежных средств через налоги; ускоренная материализация денежных средств; нестабильность экономической информации; обратная пропорциональность темпа инфляции и уровня безработицы Связь между инфляцией и безработицей. Кривая Филипса • Кривая Филлипса изображает взаимосвязь темпов инфляции и безработицы • Возникла на основе кейнсианской теории
МОДЕЛИ ИНФЛЯЦИИ Модель Фридмана исходит из реального спроса на деньги как функции реального дохода и ожидаемой инфляции, причём ожидания предполагаются предельно рациональными, то есть равными фактической инфляции. Для данной модели можно определить уровень инфляции, при котором реальный сеньораж максимален — т. н. оптимальная инфляция. При прочих равных условиях этот уровень инфляции тем ниже, чем выше темпы экономического роста. Если фактическая инфляция выше «оптимальной» , то дополнительная эмиссия денег лишь ускорит инфляцию и может привести к отрицательному реальному сеньоражу. Эмиссия денег возможна, если фактическая инфляция ниже «оптимальной» . Модель гиперинфляции Кейгана основана на модели зависимости реального спроса на деньги только от инфляционных ожиданий, которые формируются адаптивно. При низких значениях скорости адаптации ожиданий и малой эластичности спроса на деньги по инфляционным ожиданиям данная модель описывает фактически равновесную ситуацию, когда инфляция равна темпу роста денежной массы (что согласуется с количественной теорией денег). Однако, при высоких значениях указанных параметров модель приводит к неуправляемой гиперинфляции несмотря на постоянный темп роста денежной массы. Из этого следует, что в таких условиях для снижения уровня инфляции требуются меры, снижающие инфляционные ожидания экономических агентов.
МОДЕЛИ ИНФЛЯЦИИ Модель Сарджента-Уоллеса также учитывает возможность эмиссионного и долгового финансирования дефицита бюджета, однако исходит из того, что возможности наращивания долга ограничены спросом на государственные облигации. Ставка процента превышает темп роста выпуска, поэтому с некоторого момента финансирование дефицита становится возможным только за счёт сеньоража, что означает увеличение темпов роста денежной массы и инфляцию. Модель исходит из того, что денежная политика не способна повлиять на темп роста реального выпуска и реальную процентную ставку (они задаются экзогенно в модели). Основной вывод модели, который кажется на первый взгляд парадоксальным, заключается в том, что сдерживающая кредитно-денежная политика сегодня неизбежно приводит к росту уровня цен завтра и, более того, она может привести к росту текущей инфляции. Такой вывод следует из того, что экономические агенты ожидают, что правительство в будущем должно будет перейти от долгового финансирования к эмиссионному, и низкий темп роста денежной массы сегодня означает высокий темп в будущем, что вызовет инфляцию. Ожидание инфляции в будущем может вызвать инфляцию уже в настоящем, несмотря на сдерживающую кредитно-денежную политику. Таким образом инфляция при долговом финансировании может быть даже больше, чем при эмиссионном. Единственно надёжным средством становится достижение профицита бюджета.
МОДЕЛИ ИНФЛЯЦИИ Модель Бруно-Фишера учитывает зависимость спроса на деньги не только от инфляционных ожиданий, но и от ВВП, точнее используется такая же функция, как и в модели Кагана, но для удельного (на единицу ВВП) спроса на деньги. Таким образом, в данной модели, кроме темпа роста денежной массы, появляется (постоянный) темп роста ВВП. Кроме этого, в модели вводится бюджетный дефицит и анализируется влияние бюджетного дефицита и способов его финансирования (чистая эмиссия денег или смешанное финансирование за счёт эмиссии и заимствований) на динамику инфляции. Таким образом, модель позволяет углубить анализ последствий монетарной политики.
Если причиной инфляции служит рост совокупного спроса, то такой тип называется инфляцией спроса (demand-pull inflation). Основной причиной инфляции спроса большинство экономистов считают увеличение денежной массы (предложения денег), приходя к этому выводу из анализа уравнения количественной теории денег. P AD 1 SRAS AD 2 P AD 1 AD 2 LRAS P 2 P 1 Y 1 Y 2 А) Краткосрочный период Y Y* Б) Долгосрочный период Y
Если инфляция вызвана сокращением совокупного предложения (что происходит в результате увеличения издержек), то такой тип инфляции называется инфляцией издержек (cost-push inflation). Инфляция издержек ведет к уже известной нам ситуации стагфляции - одновременному спаду производства и росту уровня цен P SRAS P 2 P 1 AD Y 1 Y 2 Y
В результате сочетания инфляции спроса и инфляции издержек возникает инфляционная спираль P SRAS P 5 P 4 D SRAS C P 3 P 2 SRAS E B AD A P 1 AD AD Y Y 1 Y 2 Y
Антиинфляционная политика – комплекс мер и механизмов по государственному регулированию экономики, направленных на борьбу с инфляцией. АНТИИНФЛЯЦИОННАЯ ПОЛИТИКА Проведение денежных реформ Фискальная политика Операции на открытом рынке ценных бумаг Налоговая политика Регулирование государственны х расходов Контроль за зарплатой и ценами (политика доходов) Денежнокредитная политика Политика дорогих денег Регулирование учетной ставки Изменение нормы банковского резерва Рисунок – Направления антиинфляционной политики
Основные антиинфляционные мероприятия: 1. гласное и широкое разъяснение через средства массовой информации намеченной антиинфляционной стратегии с целью завоевания общественного доверия и поддержки; 2. создание специального стабилизационного фонда (золотовалютных резервов) путем внутреннего и внешнего заимствования; 3. ужесточение бюджетной политики, направленное на значительное сокращение или ликвидацию существующего бюджетного дефицита; 4. введение фиксированного обменного курса и ряда сопутствующих ограничений во внешнеэкономической и валютной сфере; 5. стимулирование экспорта и торможение импорта различными средствами; 6. по мере подавления инфляции и роста золотовалютных резервов снятие введенных ограничений и либерализация соответствующих сфер экономической деятельности
Tema_7.pptx