5.Национальное богатство.ppt
- Количество слайдов: 32
Тема 6. СТАТИСТИКА НАЦИОНАЛЬНОГО БОГАТСТВА План: 1. Национальное богатство: понятие, состав, классификация. 2. Статистика основного капитала (фондов) 3. Показатели использования основных фондов 4. Статистика оборотного капитала 5. Индекс развития человеческого капитала
1. Национальное богатство: понятие, состав, классификация. Национальное богатство — совокупность накопленных материальных благ и нематериальных активов (финансовых и нефинансовых), созданных трудом всех предшествующих поколений, принадлежащих стране и ее резидентам на экономической территории страны и за ее пределами, а также разведанных и вовлеченных в экономический оборот природных ресурсов (непроизведенных активов).
Классификация активов по СНС
Классификация национального богатства Нефинансовые активы I. Произведенные активы Материальные активы 1. Основные фонды. 2. Запасы материальных оборотных средств. 3. Ценности Справочно: Потребительские товары длительного пользования Нематериальные активы (основные фонды) 1. Затраты на разведку полезных ископаемых 2. Программное обеспечение ЭВМ 3. Оригиналы произведений развлекательного жанра, литературы и искусства 4. Прочие нематериальные активы II. Непроизведенные активы Материальные активы 1. Земля. 2. Недра. 3. Невыращиваемые биологические ресурсы. 4. Водные ресурсы Нематериальные активы 1. Патенты, авторские права, лицензии 2. Договоры об аренде, правах пользования 3. Прочие нематериальные активы 4
продолжение таблицы Финансовые активы 1. Монетарное золото и специальное право заимствования (СПЗ) 2. Наличные деньги и депозиты 3. Ценные бумаги (кроме акций) 4. Ссуды 5. Акции и другие виды участия в капитале 6. Страховые технические резервы 7. Другие счета дебиторов и кредиторов Справочно: Прямые иностранные инвестиции 5
Баланс активов и пассивов
Баланс активов и пассивов Активы (требования) 1. Нефинансовые активы 2. Финансовые активы Пассивы (обязательства) 3. Финансовые обязательства 4. Чистая стоимость собственного капитала (4) = (1) + (2) – (3) 7
Национальное богатство стран по данным ВБ за 1999 год Показатели, % Доля мирового богатства Структура богатства страны: - человеческий капитал - природные ресурсы - воспроизводимые активы США Россия Япони Кита я й 23 11 10 7 77 4 19 50 40 10 68 1 31 77 7 16 8
2. Статистика основных фондов включает группы показателей: • показатели наличия основных фондов (оценки их стоимости); • показатели движения основных фондов (поступления и выбытия); • показатели состояния основных фондов (износа и годности); • показатели использования основных фондов (фондоотдача и фондоемкость) и их динамика 9
Баланс основных фондов по балансовой стоимости (ОФ) Виды Нали- Поступило в осн. чие на отчётном году фоннач. дов года В в том числе с е г о 1 2 3 4 Выбыло в отчётном году В с е г о 5 в том числе 6 7 Наличие на конец года 8 10
В основе баланса лежит формула: Ф к. г. = Ф н. г. + Фвв – Фвыб (8) = (1) + (2) – (5) По данным баланса определяют показатели, характеризующие интенсивность движения основных фондов за год: Коэффициент поступления основных фондов: Коэффициент обновления основных фондов: Коэффициент выбытия основных фондов: 11
Баланс основных фондов по остаточной стоимости (ОС) Виды Нали- Поступило в осн. чие на отчётном фон- нач. году года дов в том 1 В с е г о 2 числе 3 4 Выбыло в отчётном году В с е го 5 в том числе 6 7 Износ за год Наличие на конец года 8 9 12
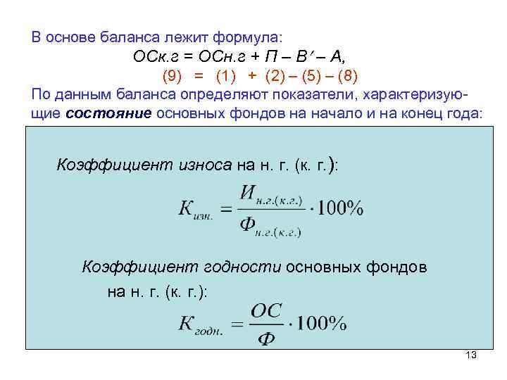
В основе баланса лежит формула: ОСк. г = ОСн. г + П – В – А, (9) = (1) + (2) – (5) – (8) По данным баланса определяют показатели, характеризующие состояние основных фондов на начало и на конец года: Коэффициент износа на н. г. (к. г. ): Коэффициент годности основных фондов на н. г. (к. г. ): 13
Степень износа основных фондов (в % на к. г. ) по Кемеровской области Год 2002 2004 2005 2006 2007 2008 Кизн 53, 2 44, 8 42, 9 45, 2 46, 7 46, 8 14
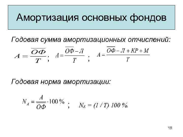
Амортизация основных фондов Годовая сумма амортизационных отчислений: ; ; Годовая норма амортизации: ; NA = (1 / T) 100 %. 15
3. Показатели эффективности использования основных фондов ; ; w = Фотд Фвоор 16
Динамика фондоотдачи Фотд = фоб dоб , dоб = ОФоб / ОФ ; фоб = V / ОФоб 17
4. Статистика оборотного капитала Оборотный капитал —
• • • Состав оборотного капитала характеризуется на основе группировок его элементов по: натурально-вещественному составу; источникам финансирования (за счет собственных или заемных (привлеченных) средств); месту нахождения (на производственных предприятиях, в пути и т. п. ); отраслям (видам экономической деятельности)экономики; секторам экономики; территориям (регионам) и т. д.
Показатели статистики оборотного капитала В этой системе могут быть выделены следующие подсистемы: • наличия оборотного капитала; • его состава; • движения элементов; • обеспеченности элементами; • оборачиваемости элементов и др.
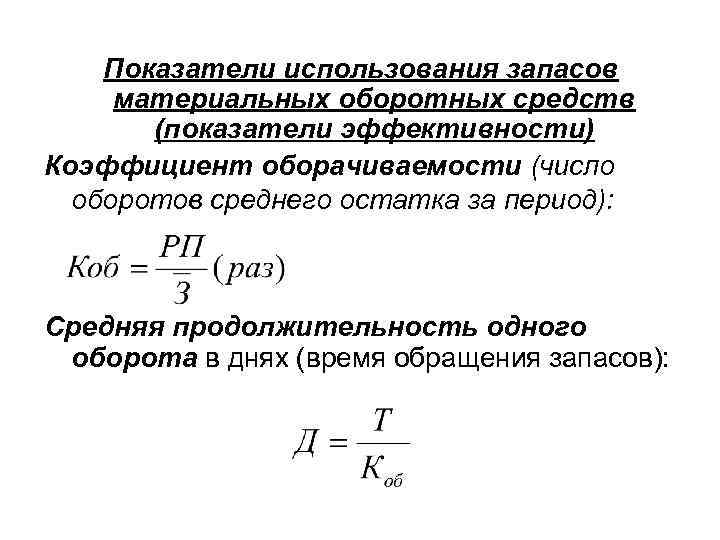
Показатели использования запасов материальных оборотных средств (показатели эффективности) Коэффициент оборачиваемости (число оборотов среднего остатка за период): Средняя продолжительность одного оборота в днях (время обращения запасов):
• Коэффициент загрузки (закрепления) оборотных средств – обратная величина к коэффициенту оборачиваемости. Показывает среднюю стоимость запасов, которая приходится на каждую д. е. реализованной продукции. • Сумма высвобожденных (или дополнительно привлеченных) оборотных средств под воздействием изменений в скорости оборотных средств:
• Рентабельность оборотных средств – это отношение прибыли предприятия к средним остаткам оборотных средств: На макроуровне показателями эффективного использования ресурсов являются материалоемкость продукции (т) и материалоотдача(1/m) произ-ва.
Индексный метод анализа использования материальных ресурсов
Удельные расходы (т) изменение общих расходов в том числе:
При наличии норм расходов, то есть максимально допустимого количества материалов на изготовление единицы продукции, используют систему индексов, построение которых не одинаково и возможны такие варианты: 1) определяется один вид материалов на один вид продукции, тогда используются индивидуальные индексы:
2) определяется один вид материалов на несколько видов продукции, тогда используются общие индексы: разность между числителем и знаменателем индекса показывает размер экономии (перерасходов) в натуральном выражении;
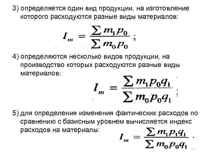
3) определяется один вид продукции, на изготовление которого расходуются разные виды материалов: 4) определяются несколько видов продукции, на производство которых расходуются разные виды материалов: 5) для определения изменения фактических расходов по сравнению с базисным уровнем вычисляется индекс расходов на материалы:
5. Индекс развития человеческого потенциала — ИРЧП (англ. The Human Development Index — HDI) • где: - фактическое значение j-го показателя человеческого развития; • Mj и mj - максимальное и минимальное значение базовых показателей человеческого развития; • - значение весового коэффициента j-го показателя человеческого развития. • В соответствии с методикой ПРООН значения всех коэффициентов , определяющих ИРЧП, принимаются равными 1/3.
Индекс каждого показателя рассчитывается по формуле • Индекс ожидаемой продолжительности жизни при рождении • индекс грамотности взрослого населения и совокупный индекс числа поступивших в учебные заведения • Индекс реального ВВП в расчете на душу населения
5.Национальное богатство.ppt