Tema_6.pptx
- Количество слайдов: 36
Тема 6. Основные макроэкономические показатели и макроэкономическое равновесие 1. 2. 3. 4. 5. 6. 7. Национальная экономика и ее общая характеристика. Система национальных счетов. Компоненты совокупного спроса. Функции потребления и сбережений. Инвестиции. Мультипликатор инвестиций. Равновесный объем национального выпуска в краткосрочном периоде. Сущность денег и их функции. Динамика основных макроэкономических показателей в Республике Беларусь.
1. Национальная экономика и ее общая характеристика. Основные цели национальной экономики: qвысокие и устойчивые темпы роста национального объема производства; qстабильный уровень цен; qвысокий уровень занятости; qподдержание на должном уровне платёжного баланса страны. Рис. 1. Общая характеристика национальной экономики.
1. Национальная экономика и ее общая характеристика. Структура национальной экономики включает: 1. Материальное производство, куда входят: промышленность, сельское хозяйство, строительство, транспорт, торговля, связь, сфера материальных услуг. Материальное производство имеет два направления: производство средств производства и производство предметов потребления. 2. Нематериальное производство имеет нематериальную основу, включающее научные знания и информацию; произведения искусства; нематериальные услуги (наука, научное обслуживание, искусство и т. д. ) 3. В воспроизводственную структуру входят три крупные взаимосвязанные группы: домашние хозяйства, предприятия (фирмы), государство. В зависимости от средств, идущих на потребление и накопление, существуют простое воспроизводство, расширенное и суженное. 4. Социальная структура подразделяется в зависимости от социально экономических отношений на секторы по формам собственности, по группам населения, видам труда, получаемым доходам и другим признакам. 5. Отраслевая структура предполагает деление национальной экономики на отрасли, выполняющие в процессе воспроизводства одинаковые по социально экономическому содержанию функции. 6. Территориальная структура определяется размещением производительных сил на территории страны и означает деление на экономические районы. 7. Инфраструктура включает в себя отрасли, обслуживающие производство. К ним относятся шоссейные и железные дороги, энерго и водоснабжение, связь и т. д.
1. Национальная экономика и ее общая характеристика. Макроэкономические пропорции: • общеэкономические между производством и потреблением, потреблением и накоплением, материальным и нематериальным производством и др. ; • межотраслевые между взаимосвязанными отраслями, например, промышленностью и сельским хозяйством, добывающей и обрабатывающей промышленностью и др. ; • внутриотраслевые между взаимосвязанными производствами внутри одной отрасли, например, выпуском чугуна и стали, тракторов и комбайнов и т. п. ; • территориальные - общеэкономические, меж и внутриотраслевые; • межгосударственные между отдельными странами на основе международного разделения труда; • натурально-вещественные характеризующие соотношения между производством и потреблением отдельных видов продукции, например, между производством и потреблением стали, проката, тракторов, кукурузы и т. д. ; • стоимостные - показывают соотношения между элементами стоимости национального продукта доходов предприятий, населения, государства; • пропорции распределения трудовых ресурсов, характеризующие соотношения трудовых ресурсов между городом и деревней, отдельными отраслями и т. п.
Товары и услуги Налоги продаж Доходы, выручка от Расходы Товары и услуги Рынок продуктов услуги Расходы домашних хозяйств на товары и Покупка товаров и услуг Налоги 2. Предложение ресурсов: труд, земля, капитал Правительство Субсидии Фирмы Рынок ресурсов (факторов) Расходы (платежи) на факторы производства Расходы Государственные услуги Товары и услуги Государственные услуги Доходы: зарплата, рента, процент, прибыль Система национальных счетов. Домохозяйства Ресурсы: труд, земля, капитал Рис. 2. Кругооборот ресурсов, продуктов и денег в рыночной экономике.
СНС – определённый способ упорядочения информации об экономических операциях, совершаемых институциональными единицами в процессе общественного воспроизводства 2. Система национальных счетов. Институциональные единицы – субъекты национальной экономики, обладающие единством поведения, самостоятельностью в принятии решений в сфере своей основной деятельности. Они являются элементами институциональных секторов Резидент институциональная единица, которая занимается или собирается заниматься на территории страны какими либо видами экономической деятель ности или операциями в течение длительного периода времени, обычно года и более Нерезидент - институциональная единица, являющаяся резидентом экономики другой страны Институциональные сектора – агрегированные группы хозяйствующих субъектов, имеющие сходные цели, функции и источники финансирования. Сектор нефинансовых предприятий Сектор финансовых учреждений Сектор государственных учреждений Сектор некоммерческих организаций Сектор домашних хозяйств Рис. 3. Основные положения СНС. Сектор заграница
Основные показатели системы национальных счетов Валовой внутренний продукт (ВВП) – совокупная рыночная стоимость всего объема конечного производства товаров и услуг, произведенных внутри страны за определенный период времени. 2. Система национальных счетов. Методы расчета ВВП По расходам. Необходимо суммировать: • потребление (С), • валовые частные внутренние инвестиции (Jg), • государственные закупки (G), • чистый экспорт (Xп) ВВП=С+Jg+G+Хп По доходам. Необходимо суммировать: • амортизационные отчисления (А), • косвенные налоги, • заработную плату и жалованье, • рентные платежи, • процент, • доходы от собственности, • прибыли корпораций. Производственный. Необходимо суммировать добавленные стоимости, созданные всеми фирмами в экономике Чистый национальный продукт (ЧНП) = ВВП А Национальный доход (НД) = ЧНП – косвенные налоги + субсидии. НД – суммарная величина заработной платы, ренты, процента и прибыли, составляющих доход домохозяйств за год. Личный доход (ЛД) = НД – взносы в фонд социального страхования – налоги на прибыль корпораций – нераспределенная прибыль корпораций + трансфертные платежи домохозяйствам. Располагаемый доход (РД) = ЛД – индивидуальные налоги государству и местным органам власти. Валовой национальный продукт (ВНП) = ВВП + факторные доходы, полученные субъектами хозяйствования данной страны в других странах – доходы субъектов хозяйствования других стран, находящихся на территории данной страны.
Валовой внутренний продукт 2005 Валовой внутренний продукт: 2006 2007 2008 2009 2010 2011 20121) в текущих ценах, млрд. руб. 65067 79267 97165 129791 137442 164476 297158 527385 в сопоставимых ценах, в процентах к предыдущему году 109, 4 110, 0 108, 6 110, 2 107, 7 105, 5 101, 5 6733 8253 10163 13622 14457 17330 31368 55724 Валовой внутренний продукт на душу населения, тыс. руб. 2. Система национальных счетов. ______________ 1) Данные предварительные. Прочие виды экономической деятельности; 22. 4 деятельности; 18. 7 Транспорт и связь; 7. 1 Транспорт и связь; 8. 1 2005 г. 2012 г. Чистые налоги нана продукты; 12. 8 продукты; 14. 0 Сельское хозяйство, охота и. Сельское хозяйство, лесное хозяйство; 8. 4 и лесное охота хозяйство; 8. 4 Торговля; ремонт автомобилей, Торговля; ремонт бытовых изделий и автомобилей, предметов и бытовых изделий личного использования; 14. 3 предметов личного использования; 9. 3 Строительство; 6. 7 Строительство; 6. 9 Промышленность; 31. 8 Промышленность; 31. 1 8
Динамика цен измеряется при помощи Индекса потребительских цен – стоимость рыночной корзины товаров и услуг потребительского назначения. Рассчитывается как индекс Ласпейреса: Дефлятора ВВП – стоимость рыночной корзины всех конечных товаров и услуг, произведенных в экономике в течение года. Рассчитывается как индекс Пааше: Используется для корректировки Индекса Фишера – среднее геометрическое индекса потребительских цен и дефлятора ВВП: Номинального ВВП – рассчитывается в текущих ценах, т. е. в ценах данного года При инфляции Рис. 5. Методы оценки дефлятора ВВП, а также реального ВВП путем корректировки номинального ВВП при инфляции и дефляции. Индексов цен производителей – отношение стоимости фиксированного набора товаров и услуг производственного назначения в текущем году к его стоимости в базовом году. Рассчитывается как индекс Ласпейреса. При дефляции Реальный ВВП – измеряется в сопоставимых ценах, т. е. в ценах базового года. Рассчитывается:
Компоненты совокупного спроса. Функции потребления и сбережений. 3. Совокупный спрос – это сумма всех расходов на конечные товары и услуги, произведенные в экономике. Он отражает связь между объемом совокупного выпуска, на который предъявлен спрос экономическими агентами, и общим уровнем цен в экономике. Кривая совокупного спроса AD (от англ. aggregate demand) показывает количество товаров и услуг, которое потребители готовы приобрести при каждом возможном уровне цен. На оси абсцисс указываются значения реального объема национального производства, обозначаемого буквой Y. На оси ординат фигурируют не абсолютные показатели цен (например, в млрд руб. ), а уровень цен (Р), или Рис. Кривая совокупного спроса. дефлятор. Отрицательный наклон кривой AD объясняется следующим образом: чем выше уровень цен Р, тем меньше реальные запасы денежных средств M/P (кривая АД строится при условии фиксированного предложения денег М и скорости их обращения V), а, следовательно, меньше количество товаров и услуг, на которые предъявлен спрос. Нисходящую траекторию (отрицательный наклон) кривой совокупного спроса обусловливают: эффект процентной ставки; эффект богатства, или эффект кассовых остатков; эффект импортных закупок.
Компоненты совокупного спроса. Функции потребления и сбережений. 3. Под влиянием всех неценовых факторов кривая AD сдвигается вправо-влево в зависимости от направления действия фактора Неценовые факторы, влияющие на совокупный спрос: qизменения в потребительских расходах: qблагосостояние потребителя; qожидания потребителя; qзадолженность потребителя; qналоги; qизменения в инвестиционных расходах: qпроцентные ставки; qожидаемые прибыли от инвестиций; Рис. Изменение совокупного спроса. qналоги с предприятий; qтехнология; qизбыточные мощности; qизменения в государственных расходах; qизменения в расходах на чистый объем экспорта: qнациональный доход в зарубежных странах; qвалютные курсы.
Компоненты совокупного спроса. Функции потребления и сбережений. 3. Совокупное предложение – это общее количество конечных товаров и услуг, произведенных в экономике (в стоимостном выражении). Кривая совокупного предложения AS (от англ. aggregate supply) показывает, какой объем совокупного выпуска может быть предложен на рынок производителями при разных значениях общего уровня цен в экономике. Форма кривой AS по-разному интерпретируется в классической и кеинсианскои школах. Классическая школа полагает, что кривая совокупного предложения AS вертикальная, кейнсианская школа – либо горизонтальная, либо имеющая положительный наклон. 1. горизонтальный, или кейнсианский; 2. восходящий, или промежуточный; 3. вертикальный, или классический. Рис. Кривая совокупного предложения. Неценовые факторы совокупного предложения : Øизменение цен на ресурсы: Øвнутренние ресурсы (труд, земля, капитал, предпринимательские способности); Øвнешние (импортные) ресурсы; Øгосподство на рынке; Øизменения в производительности труда; Øизменения правовых норм: Øналоги с предприятий и субсидии; Øгосударственное регулирование.
Компоненты совокупного спроса. Функции потребления и сбережений. 3. Состояние национальной экономики, при котором существует совокупная пропорциональность между: ресурсами и их использованием; производством и потреблением; материальными и финансовыми потоками, – характеризует общее (или макроэкономическое) экономическое равновесие (ОЭР). Соотношение совокупного спроса и совокупного предложения (AD – AS) дает характеристику величины национального дохода при данном уровне цен, а в целом – равновесие на уровне общества, т. е. когда объем произведенной продукции равен совокупному спросу на нее. Точка Е 3 - это равновесие при неполной занятости без повышения уровня цен, т. е. без инфляции. Точка Е 1 - это равновесие при небольшом повышении уровня цен и состоянии, близком к полной занятости. Точка Е 2 - это равновесие в условиях полной занятости, но с инфляцией. Рис. . Макроэкономическое равновесие: модель AD – AS.
Компоненты совокупного спроса. Функции потребления и сбережений. 3. Рис. Последствия увеличения совокупного спроса. На кейнсианском отрезке, отличающемся высоким уровнем безработицы и большим количеством неиспользованных производственных мощностей, расширение совокупного спроса (от AD 1 до AD 2) приведет к увеличению реального объема национального производства (от Y 1 к Y 2) и занятости без повышения уровня цен (Р 1). На промежуточном отрезке расширение совокупного спроса (от AD 3 до AD 4) приведет к увеличению реального объема национального производства (от Y 3 к Y 4) и к повышению уровня цен (от Р 3 до Р 4). На классическом отрезке рабочая сила и капитал используются полностью, и расширение совокупного спроса (от AD 5 до AD 6) приведет к повышению уровня цен (от Р 5 до Р 6) а реальный объем производства останется без изменения, т. е. не выйдет за пределы своего уровня при полной занятости.
Компоненты совокупного спроса. Функции потребления и сбережений. 3. При обратном смещении кривой совокупного спроса происходит так называемый эффект храповика ( «храповик» – это механизм, который позволяет крутить колесо вперед, но не назад) – цены легко повышаются, но не проявляют тенденции к снижению при уменьшении совокупного спроса. Рис. Эффект храповика. При увеличении совокупного спроса от AD 1 до AD 2 равновесное положение сместится от Е 1 до Е 2, причем реальный объем производства возрастет от Y 1 к Y 2, а уровень цен – от Р 1 до Р 2. Если совокупный спрос будет двигаться в обратном направлении и уменьшится от AD 2 до AD 1 экономика не возвратится в свое первоначальное равновесное положение в точку Е 1 а возникнет новое равновесие (Е 3), при котором уровень цен сохранится Р 2. Объем производства упадет ниже своего первоначального уровня до Y 3. Эффект храповика приводит к смещению кривой совокупного предложения от P 1 a. AS до P 2 E 2 AS.
Компоненты совокупного спроса. Функции потребления и сбережений. 3. Смещение кривой совокупного предложения также влияет на равновесный уровень цен и реальный объем национального производства Смещение кривой вправо, от AS 1 до AS 2 ведет к увеличению реального объема национального производства от Y 1 к Y 2 и уменьшению уровня цен от Р 1 до Р 2. Смещение кривой совокупного спроса вправо свидетельствует об экономическом росте. Смещение кривой совокупного предложения влево от AS 1 до AS 3 приведет к уменьшению реального объема национального производства от Y 1 к Y 3 и увеличению уровня цен от P 1 до Р 3, т. е. к инфляции. Рис. Последствия изменений совокупного предложения.
3. Компоненты совокупного спроса. Функции потребления и сбережений. Функция потребления и функция сбережения Место пересечения биссектрисы и графика потребления в точке А отражает ситуацию, при которой сбережения равны 0. Слева от этой точки можно наблюдать отрицательное сбережение (расходы превышают доходы). Справа от точки А сбережение положительное. Величина потребления определяется расстоянием от оси абсцисс до кривой потребления, а величина сбережения — расстоянием от кривой потребления до биссектрисы. Например, при доходе Yv 1 отрезок D 1 D 2 показывает размеры потребления, а отрезок D 2 D 3 — размеры сбережения. Аналогичным образом может быть построен график функции сбережения, которая является производной от функции потребления. Функция сбережения показывает отношение сбережений к доходу в их движении (рис. 2). Поскольку сбережения являются той частью дохода, которая не потребляется, то графики сбережения и потребления взаимно дополняют друга.
Инвестиции. Мультипликатор инвестиций. 4. Инвестиции — любое имущество, включая денежные средства, ценные бумаги, оборудование и результаты интеллектуальной деятельности, принадлежащие инвестору на праве собственности или ином вещном праве, и имущественные права, вкладываемые инвестором в объекты инвестиционной деятельности в целях получения прибыли (дохода) и (или) достижения иного значимого результата. Инвестиционная деятельность – действия инвестора по вложению инвестиций в производство продукции (работ, услуг) или их иному использованию для получения прибыли (дохода) и (или) достижения иного значимого результата. Инвестор – лицо (юридические и физические лица, иностранные организации, не являющиеся юридическими лицами, государство в лице уполномоченных органов и его административно-территориальные единицы в лице уполномоченных органов), осуществляющее инвестиционную деятельность в формах, определенных статьей 5 Инвестиционного кодекса Республики Беларусь
Инвестиционная деятельность в Республике Беларусь осуществляется в следующих формах: 4. Инвестиции. Мультипликатор инвестиций. qсоздание юридического лица; qприобретение имущества или имущественных прав, а именно: Øдоли в уставном фонде юридического лица, включая случаи увеличения уставного фонда юридического лица; Øнедвижимости; Øценных бумаг; Øправ на объекты интеллектуальной собственности; Øконцессий; Øоборудования; Øдругих основных средств.
Внутри страны по формам собственности инвестиционных ресурсов Зарубежные инвестиции Частные инвестиции Государственные инвестиции Иностранные инвестиции по периоду инвестирован ия Совместные инвестиции Краткосрочные инвестиции по характеру участия Долгосрочные инвестиции Прямые инвестиции по объектам вложени я Непрямые инвестиции Финансовые инвестиции Реальные инвестиции Признаки классификации инвестиций по региональном у признаку
ИНВЕСТИЦИИ НА ПРЕДПРИЯТИИ (В ОРГАНИЗАЦИИ) Реальные инвестиции Инвестиции в развитие производства На реконструкцию и техническое перевооружение На расширение производства На выпуск новой продукции На модернизацию продукции и освоение новых ресурсов На приобретение нематериальных активов Инвестиции на развитие непроизводственной сферы На жилищное строительство Портфельные инвестиции Приобретение ценных бумаг Вложения в активы других предприятий На приобретение акций других коммерческих организаций Вложение в активы предприятийпроизводителе й Вложение в активы финансовокредитных учреждений На сооружение спортивных и оздоровительных объектов На приобретение облигаций Инвестиции в другие объекты непроизводственной сферы На приобретение других ценных бумаг Вложение в активы других коммерческих организаций
Инвестиции. Мультипликатор инвестиций. 4. Мультипликатор инвестиций – это числовой коэффициент, показывающий увеличение ВНП на 1 + n при росте инвестиций на 1. Эффект мультипликатора можно выразить с помощью предельной склонности к потреблению (МРС) и сбережению (MPS): где K– мультипликатор инвестиций. Чем доля потребления в доходе больше, тем сильнее будет проявляться в экономике эффект мультипликатора, так как рост потребления (расход) одних людей приводит к увеличению доходов других, продавших свои товары и услуги. Эта цепочка (эхо) будет продолжаться до тех пор, пока постепенно исходный уровень потребления не будет полностью замещен сбережениями. Акселератор инвестиций – коэффициент, показывающий соотношение между приростом инвестиций в данном году и приростом ВНП в предыдущем.
Инвестиции. Мультипликатор инвестиций. Таблица. Инвестиции в основной капитал, Республика Беларусь 2005 2006 2007 2008 2009 Инвестиции в основной капитал (в фактически действовавших ценах; млрд. руб. ) 15095, 8 20374, 1 26053, 3 37202, 3 43377, 6 в том числе: строительно монтажные работы (включая работы по монтажу оборудования) 6459, 0 8300, 2 10957, 0 16070, 7 21240, 7 затраты на приобретение машин, оборудования, транспортных средств 7060, 3 9568, 7 11724, 8 16339, 1 16991, 2 прочие работы и затраты 1576, 5 2505, 2 3371, 5 4792, 5 5145, 7 Индексы инвестиций в основной капитал (в сопоставимых ценах; в процентах к предыдущему году) 120, 0 132, 2 116, 2 123, 5 104, 7 Удельный вес в общем объеме инвестиций, в процентах 100 100 100 строительно монтажных работ(включая работы по монтажу оборудования) 42, 8 40, 7 42, 1 43, 2 49, 0 затрат на приобретение машин, оборудования, транспортных средств 46, 8 47, 0 45, 0 43, 9 39, 2 прочих работ и затрат 10, 4 12, 3 12, 9 11, 8 Инвестиции в основной капитал за счет иностранных источников в фактически действовавших ценах; млрд. руб. 420, 8 517, 8 717, 5 916, 3 1206, 8 в процентах от общего объема инвестиций 2, 8 2, 5 2, 8 4. __________ По разработке срочной отчетности за январь декабрь 2012 г. 1) 2010 2011 55380, 8 98664, 9 154442, 4 27787, 4 44358, 0 76226, 7 21275, 4 6318, 0 44672, 3 9634, 6 63601, 4 14614, 4 115, 8 117, 9 88, 3 100 100 50, 2 45, 0 49, 4 38, 4 11, 4 45, 3 9, 7 41, 2 9, 5 2440, 1 4, 4 2012 13432, 91) 15315, 01) 13, 61) 9, 91)
4. Инвестиции. Мультипликатор инвестиций.
5. Сущность денег и их функции Деньги — это средство, выражающее ценности товарных ресурсов, участвующих в данное время в хозяйственной жизни общества, универсальное воплощение ценности в формах, соответствующих данному уровню товарных отношений. Деньги — это абсолютно ликвидное средство обмена, которое обладает двумя свойствами: Ø обменивается на любой другой товар; Ø измеряет стоимость любого другого товара. КОНЦЕПЦИИ ПРОИСХОЖДЕНИЯ ДЕНЕГ: Рационалистическая − деньги возникли в результате соглашения людей для того, чтобы сделать соизмеримыми различные блага и облегчить экономический обмен, как результат соглашения между людьми. Впервые высказана Аристотелем, господствовала до XVIII в. Эволюционная − деньги есть продукт развития обмена и товарного производства. Деньги возникли независимо от воли людей в результате развития товарного производства и разделения труда. Сторонники −А. Смит, К. Маркс.
ДЕНЬГИ Действительные деньги Заменители действительных денег Бумажные знаки стоимости Бумажные деньги Металлические знаки стоимости Кредитные деньги Вексель Кредитные карточки Чек Банкнота Электронны е деньги
ФУНКЦИИ ДЕНЕГ: мера стоимости − деньги выражают и измеряют стоимость всех других товаров. средство обращения − деньги выступают посредниками при сделках между продавцами и покупателями благ. Функция средства обращения предполагает наличие реальных денег. средство накопления (сбережения). Деньги, накопленные, но не использованные, позволяют переносить покупательную способность из настоящего в будущее. Функцию средства накопления выполняют деньги, временно не участвующие в обороте. средство платежа деньги выступают в тех случаях, когда товары продаются в кредит, при погашении других обязательств. Деньги выступают в качестве средства платежа лишь в том случае, если их движению непосредственно не противостоит движение товаров. мировые деньги. Проявляется во взаимоотношениях между экономическими субъектами: государствами, юридическими и физическими лицами, находящимися в разных странах.
r, % Dm 1 r, % Dm 2 Dm 0 а) операционный спрос Qm 0 Qm б) спекулятивный спрос 0 в) совокупный спрос Qm Рис. Виды спроса на деньги Операционный спрос на деньги – потребность в деньгах, необходимых для движения товаров. Зависит от уровня цен на товары, количества произведенных товаров, скорости обращения денежной единицы. Спекулятивный спрос на деньги – потребность в наличных денежных средствах, необходимых для осуществления привлекательного инвестиционного проекта. Спекулятивный спрос на деньги находится в обратно пропорциональной зависимости от номинальной ставки процента. Совокупный спрос на деньги – сумма спроса на деньги для совершения сделок и спроса на деньги как на активы.
Предложение денег – денежная масса в обращении, т. е. совокупность платежных средств, обращающихся в стране в данный момент. Денежная масса – совокупность всех денежных средств, находящихся в хозяйстве в наличной и безналичной формах, обеспечивающая обращение товаров и услуг в народном хозяйстве. Величина предложения денег определяется экономическим поведением: • Центрального банка, который обеспечивает и контролирует наличные деньги; • коммерческих банков (банковского сектора экономики), которые хранят средства на своих счетах; • населения (домохозяйств и фирм – небанковского сектора экономики), которое принимает решения, в каком соотношении разделить денежные средства между наличными деньгами и средствами на банковских счетах.
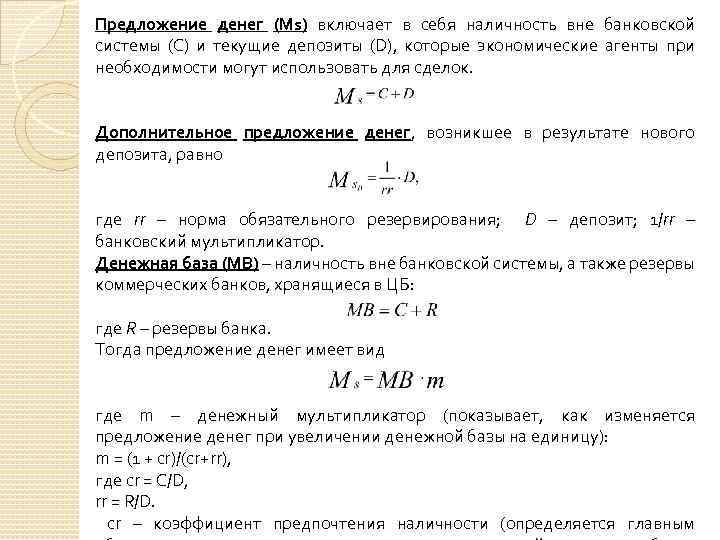
Предложение денег (Мs) включает в себя наличность вне банковской системы (С) и текущие депозиты (D), которые экономические агенты при необходимости могут использовать для сделок. Дополнительное предложение денег, возникшее в результате нового депозита, равно где rr – норма обязательного резервирования; D – депозит; 1/rr – банковский мультипликатор. Денежная база (МВ) – наличность вне банковской системы, а также резервы коммерческих банков, хранящиеся в ЦБ: где R – резервы банка. Тогда предложение денег имеет вид где m – денежный мультипликатор (показывает, как изменяется предложение денег при увеличении денежной базы на единицу): m = (1 + сr)/(сr+rr), где сr = С/D, rr = R/D. сr – коэффициент предпочтения наличности (определяется главным
Мультипликатор Денежный мультипликатор (money multiplier) — коэффициент, показывающий, насколько увеличится денежная массав результате создания денег ЦБ: ΔM=ΔR х 1/r ΔM — увеличение денег ΔR — увеличение резервов КБ (размер изначального кредита ЦБ) r — норма обязательного резервирования
Предложение денег прямо зависит от денежной базы и денежного мультипликатора. Графически функция предложения денег имеет три графика: 1) ЦБ контролирует денежную массу страны (при монетарной политике, направленной на поддержание М=const); 2) ЦБ контролирует ставку процента (при гибкой денежно-кредитной политике, когда i=const); 3) ЦБ ничего не контролирует (допускаются изменения и массы денег в обращении, и ставки процента). Рис. Денежное предложение при различных целях денежно-кредитной политики
Денежный рынок – это рынок, на котором спрос на деньги и их предложение определяют уровень процентной ставки, «цену» денег. Kоличество денег Dm – спрос на деньги; Sm – предложение денег и ie – равновесная ставка процента Рис. 14. 1. Денежный рынок
ОСНОВНЫЕ СОЦИАЛЬНО-ЭКОНОМИЧЕСКИЕ ХАРАКТЕРИСТИКИ РЕСПУБЛИКИ БЕЛАРУСЬ Наименование показателя 1990 1995 2000 2005 2010 2011 2012 9 464 Численность населения (на конец года), тыс. 10 190 10 177 9 957 9 630 9 481 9 465 человек в том числе в возрасте: моложе трудоспособного всего 2 495 2 350 1 989 1 615 1 513 1 522 1 549 мужчины 1 273 1 198 1 020 830 778 782 796 женщины 1 222 1 152 969 785 735 740 753 трудоспособном всего 5 665 5 672 5 843 5 944 5 804 5 749 5 687 мужчины 2 922 2 933 2 968 3 048 3 000 2 978 2 955 женщины 2 743 2 739 2 875 2 896 2 804 2 771 2 732 старше трудоспособного всего 2 030 2 155 2 125 2 071 2 164 2 194 2 228 мужчины 587 636 680 611 630 638 647 женщины 1 443 1 519 1 445 1 460 1 534 1 556 1 581 Естественный прирост, убыль ( ) населения: тыс. человек 32, 6 41, 2 51, 3 29, 1 25, 9 10, 6 на 1 000 населения, человек 3, 2 4, 1 5, 3 3 2, 8 1, 2 Миграционный прирост, убыль ( ) населения: тыс. человек 19, 5 0, 2 12, 1 1, 9 10, 3 9, 9 9, 3 на 1 000 населения, человек 1, 9 0, 02 1, 2 0, 2 1, 1 1 1 Среднегодовая численность населения, занятого 5 151 4 410 4 444 4 414 4 666 4 655 4 577 в экономике, тыс. человек Численность безработных, зарегистрированных в 131 95, 8 67, 9 33, 1 28, 2 24, 9 органах по труду, занятости и социальной защите (на конец года), тыс. человек в процентах к экономически активному 2, 9 2, 1 1, 5 0, 7 0, 6 0, 5 населению Численность пенсионеров (на конец года), тыс. 2 375 2 659 2 622 2 588 2 615 2 631 2 649 человек Денежные доходы населения, млрд. руб. 24 63 077 5 577 38 622 108 468 165 714 321 571 Денежные доходы в расчете на душу населения 0, 2 515, 7 46, 6 333 952, 4 1 457, 70 2 831, 40 (в месяц), тыс. руб. Численность населения с уровнем 3 914, 40 4 192, 10 1 216, 80 468, 2 655, 5 562, 6 располагаемых ресурсов ниже бюджета прожиточного минимума, тыс. человек в процентах от общей численности населения 38, 4 41, 9 12, 7 5, 2 7, 3 6, 3
ОСНОВНЫЕ СОЦИАЛЬНО-ЭКОНОМИЧЕСКИЕ ХАРАКТЕРИСТИКИ РЕСПУБЛИКИ БЕЛАРУСЬ Наименование показателя 1990 1995 2000 2005 2010 2011 Номинальная начисленная среднемесячная заработная плата работников, рублей Средний размер назначенных пенсий (на конец года), рублей Валовой внутренний продукт: всего, млрд. руб. на душу населения, тыс. руб. Расходы на конечное потребление, млрд. руб. Валовое накопление, млрд. руб. Фактическое конечное потребление домашних хозяйств, млрд. руб. Основные средства в экономике по первоначальной стоимости (на конец года), млрд. руб. Ввод в эксплуатацию основных средств, млрд. руб. Объем промышленного производства, млрд. руб. Продукция сельского хозяйства, млрд. руб. 269 755 129 58 916 2012 463 741 1 217 313 1 899 782 3 676 083 107 387 165 36 423 211 013 584 675 940 442 1 885 508 43 4 31 121 403 11 909 96 683 9 134 915 6 977 65 067 6 733 47 351 164 476 17 330 117 215 297 158 31 368 183 034 527 385 55 722 325 637 11 23 30 047 85 408 2 320 6 388 18 518 41 824 67 817 106 856 111 791 168 549 181 780 299 144 106 436 342 86 570 243 395 521 725 1 044 704 1 435 525 825 1 519 425 42 в том числе: продукция растениеводства продукция животноводства Инвестиции в основной капитал, млрд. руб. Ввод в эксплуатацию общей площади жилых домов, тыс. м 2 Грузооборот транспорта, млн. т. км Пассажирооборот транспорта, млн. пассажиро километров 1 770 1 260 125 46 856 75 811 136 614 131 373 11 016 64 502 166 953 347 655 615 862 17 46 525 2 748 12 880 36 131 55 642 96 696 6 11 9 26 539 19 986 22 382 1 491 1 257 1 809 6 775 6 105 15 096 20 248 15 883 55 381 29 270 26 372 98 665 44 461 52 235 154 442 5 282 1 948, 80 3 528, 50 3 785, 50 6 629, 90 5 480, 10 4 486, 80 99 634 42 618 35 242 25 989 89 154 32 449 127 320 24 354 128 144 23 416 134 278 23 585 131 684 25 199
ОСНОВНЫЕ СОЦИАЛЬНО-ЭКОНОМИЧЕСКИЕ ХАРАКТЕРИСТИКИ РЕСПУБЛИКИ БЕЛАРУСЬ Наименование показателя 1990 1995 2000 2005 2010 2011 2012 Розничный товарооборот торговли через все каналы реализации, млрд. руб. Розничный товарооборот общественного питания, млрд. руб. Доходы консолидированного бюджета, млрд. руб. 17 43 689 3 936 2 3 164 261 15, 3 35 468 3 181 в процентах к валовому внутреннему продукту 35, 3 29, 2 34, 8 Расходы консолидированного бюджета, млрд. руб. 14, 3 38 756 3 236 в процентах к валовому внутреннему продукту 33 31, 9 35, 4 48, 1 32, 2 26, 7 29, 4 Профицит (+), дефицит ( ) консолидированного бюджета, млрд. руб. в процентах к валовому внутреннему продукту 1 3 288 55 432 4 226 6 180 2 787 2, 3 2, 7 0, 6 0, 7 2, 6 2, 1 0, 5 Чистая прибыль в экономике, млрд. руб. 15 23 091 1 913 7 128 Кредитование банками отраслей экономики и населения (остатки задолженности по выданным кредитам на конец года), млрд. руб. в том числе: 11 8 772 1 398 12 497 88 922 148 021 202 130 краткосрочные кредиты 8 7 663 848 6 064 22 209 36 140 55 127 долгосрочные кредиты 3 1 109 550 6 433 66 713 111 881 147 003 Валовой внешний долг (на конец года), млрд. долл. США в процентах к валовому внутреннему продукту 2, 1 5, 1 28, 4 34 34, 2 18, 3 17 51, 7 57, 9 54, 3 Индекс потребительских цен, процентов 344 207, 5 108 109, 9 208, 7 121, 8 Индекс цен производителей промышленной продукции, процентов Индекс цен на строительно монтажные аботы, р процентов 221, 8 262, 6 111 118, 9 249, 6 120, 6 275, 2 337, 2 113, 8 119, 2 197, 6 142, 2 23 951 64 865 112 899 202 309 1 279 3 271 5 573 10 320 30 825 48 754 85 608 157 956 47, 4 29, 6 28, 8 29, 9 31 257 52 980 79 428 155 169 17 671 50 868 92 567


