ТЕМА 4. РЫНОК. СПРОС И ПРЕДЛОЖЕНИЕ НА
































































Микроэкономика_ЛЕКЦИЯ 6.ppt
- Количество слайдов: 64
ТЕМА 4. РЫНОК. СПРОС И ПРЕДЛОЖЕНИЕ НА РЫНКЕ ПОТРЕБИТЕЛЬСКИХ ТОВАРОВ И УСЛУГ
1. Рынок как механизм координации. 2. Спрос и величина спроса. Кривая и функции спроса. Ценовые и неценовые факторы. 3. Предложение и величина предложения. Кривая и функции предложения. Ценовые и неценовые факторы. 4. Условия равновесия на рынке потребительских товаров и услуг. Равновесная цена. Устойчивость рынка. 5. Понятие эластичности. Факторы, влияющие на эластичность.
1. Рынок как механизм координации
n Рыночная экономика – это особая форма организации хозяйства, при которой потребители и производители для решения основных проблем экономики взаимодействуют между собой посредством рыночного механизма.
n Рынок и рыночная экономика – это система экономических отношений между людьми, охватывающая процесс производства товаров и услуг по рыночным законам, а также процессы распределения, обмена и потребления по законам рынка (закон стоимости, закон спроса и закон предложения)
Условия возникновения и существования рынка: n Общественное разделение труда и специализация производства n Обособленность товаропроизводителей как собственников n Свобода предпринимательства n Величина трансакционных издержек
ПРИЗНАКИ РЫНКА: n 1. Экономическая самостоятельность субъектов рыночных отношений: свобода выбора экономической деятельности как предпринимателями, так и наемными работниками; их равноправное партнерство по поводу купли-продажи своих товаров; преобладание развитой системы хозяйственных связей друг с другом. n 2. Либеральные (свободные) цены: никто не вправе законом устанавливать рыночные цены.
n 3. Определяющее влияние потребителя на производителя; отсутствие дефицита. n 4. Конкуренция как экономический рычаг развития рыночной экономики. n 5. Обязательное использование по экономическому назначению рыночной инфраструктуры: банков, бирж, страховых компаний n 6. Превращение национальной экономики в открытую систему с привлечением иностранного капитала и участием в международных экономических организациях.
Функции рынка: n 1. Рынок опосредует разделение труда между производителями различных товаров и услуг. n 2. Информационная функция. n 3. Стимулирующая функция n 4. Санирующая функция
Элементы рынка: 1. Спрос 2. Предложение 3. Цена 4. Конкуренция
2. Спрос и величина спроса. Кривая и функция спроса. Ценовые и неценовые факторы
Как экономическая категория, спрос – это платежеспособная потребность.
Закон спроса выявляет причинно обусловленную зависимость платежеспособности покупателя от изменения цен на рынке. Его сущность: при прочих равных условиях спрос изменяется в обратной зависимости от цены. Термин «при прочих равных условиях» означает, что все другие факторы, или переменные, рассматриваются как неизменные величины, или константы.
Кривая спроса показывает, какое количество экономического блага готовы приобрести покупатели по разным ценам в данный момент
К неценовым факторам относятся: n 1. Изменения в доходах населения. n 2. Изменения в структуре населения. n 3. Изменение цен на другие товары. n 4. Изменение вкусов потребителей, моды, привычек, а также другие факторы, не связанные с ценой.
Функция спроса n Qp = f (P, I, T, Ps, Pc, N, W, …) n P – price- цена n I – income – доход потребителя n T – tastes – вкусы, мода n Ps , Pc – цены на товары- субституты и комплементы n Т – число покупателей n W – ожидание будущих цен и
Линейная функция спроса n Qd = a – b х Р n а – определяет максимальный объем, при которой цена = 0 n в – определяет наклон линии спроса (чем больше в, тем круче линия спроса)
3. Предложение и величина предложения. Кривая и функция предложения. Ценовые и неценовые факторы
Предложение – это желание и способность продавцов предоставлять товары для продажи на рынке.
n Суть закона предложения: при прочих равных условиях предложение изменяется в прямой зависимости от изменения цены, т. е. по мере роста цены производители предлагают к продаже большее количество товаров и услуг, а по мере их падения – меньшее.
Функция предложения n Qs = f (P, Pr, K, T, N , …
n Кривая предложения – кривая, которая показывает, какое количество благ готовы продать производители по разным ценам в данный момент времени; она имеет положительный наклон, свидетельствующий о реакции производителей на рыночные стимулы.
Неценовые факторы: n 1. Цены на ресурсы n 2. Количество продавцов на рынке. n 3. Налоги и субсидии. n 4. Природные катастрофы, войны.
Прогноз всемирного банка n Цена на нефть Uralas упадет до 83 долл. в 2015 г. n ВОПРОС: как это повлияет на предложение товаров? Куда сдвинется кривая предложения?
Изменение налоговой нагрузки n В 2011 г. Рост налоговой нагрузки составил 2%. n Как это повлияет на спрос? n Все зависит от изменения структуры налогов: n -повышение налогов на потребителя (рост налога на недвижимость) n - повышение налогов на производителя (рост ФСН с 26% до
Для понимания функции предложения имеет значение фактор времени. Различают рыночные периоды: n Кратчайший n Краткосрочный (короткий) n Долгосрочный (длительный)
4. Условия равновесия на рынке потребительских товаров и услуг. Равновесная цена. Устойчивость рынка
Равновесие – ситуация, когда планы покупателей и продавцов на рынке полностью совпадают, т. е. при данной цене величина предложения равна величине спроса
Равновесная цена – цена, уравновешивающая спрос и предложение в результате действия конкурентных сил
ЦЕНА - фундаментальная экономическая категория, означающая количество денег, за которое продавец согласен продать (цена продавца), а покупатель готов купить (цена покупателя) единицу товара.
Государственное регулирование цен 1. Установление цен «пола» и «потолка» . 2. Налоги. 3. Субсидии. 4. Квоты.
Задание на дом n Показать графически последствия государственного регулирования цен.
Потери покупателей и продавцов n Если спрос относительно эластичнее предложения, то потери и налоговое бремя продавцов больше; если предложение эластично, а спрос нет, то в большей степени пострадают покупатели.
5. Понятие эластичности. Факторы, влияющие на эластичность
Эластичность – мера реакции одной переменной на изменение другой, выраженная как отношение их процентных изменений
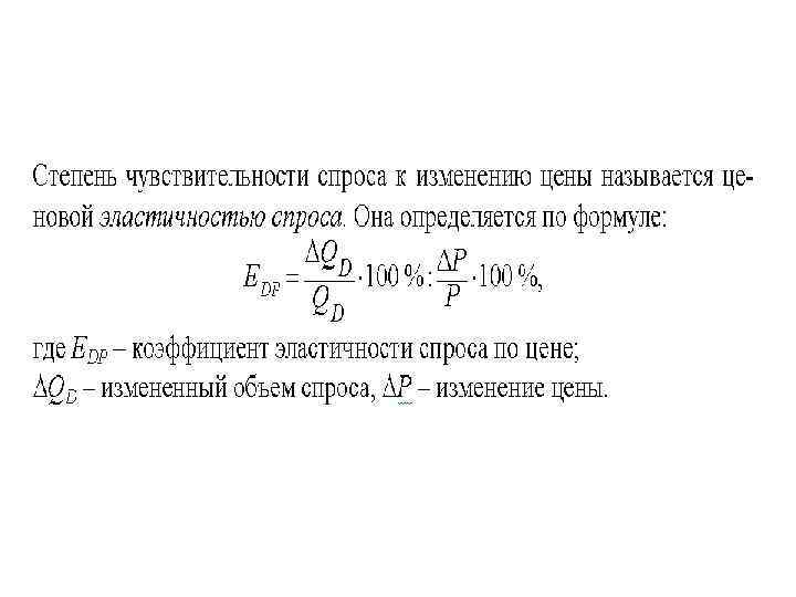
Эластичность спроса - это чувствительность спроса к колебаниям какого-либо рыночного параметра : цены, дохода, цен других товаров.
Эластичность спроса: n эластичность спроса по цене n эластичность спроса по доходу n перекрестная эластичность
Ценовая эластичность спроса - это степень изменения объема спроса на товар при изменении его цены. Два способа расчета эластичности спроса по цене: n Эластичность в точке n Дуговая эластичность
Расчет точечной эластичности P 1=10, Q 1=50 P 2=12, Q 2=30 Если цена увеличится: E=(30 -50): 50/(12 -10): 10= -2 n Если цена уменьшится: E=(50 -30): 30/(10 -12): 10=-4
Дуговая эластичность E=(Q 2 -Q 1): (P 2 -P 1)/(Q 1+Q 2): (P 1+P 2) E=(50 -30): (10 -12)/(50+30): (10+12)=-2, 7
Виды эластичности спроса по цене n Е больше 1 -спрос эластичный (ананас) n Е меньше 1, но больше 0 -неэластичный (хлеб) n Е равно 1 –единичная эластичность (яблоки) n Е стремится к бесконечности – абсолютно эластичный спрос (продукция фирм –совершенных конкурентов) n Е равно 0 – абсолютно неэластичный спрос (инсулин)
Вопрос на семинар: 1. Покажите графики всех 5 видов эластичности спроса по цене. 2. Приведите примеры различных видов ценовой эластичности спроса 3. Зачем предпринимателю знать, какова эластичность спроса на его товар?
Факторы, влияющие на ценовую эластичность n Наличие товаров-заменителей n Удельный вес товара в бюджете потребителя n Размер дохода потребителя n Период времени n Значимость товара для потребителя n Универсальность использования товара
n Вопрос на семинар: Рассмотрите на примерах, как влияет на эластичность спроса каждый фактор.
n Эластичность спроса по доходу Она показывает, на сколько изменится объем спроса на товар в ответ на изменение дохода потребителей: Еi=(Q 2 -Q 1): (Q 1+Q 2)/(I 2 -I 1): (I 1+I 2)
n 5 видов эластичности спроса по доходу: n Е меньше нуля – товары Гиффена n Е больше нуля, но меньше 1 – товары первой необходимости n Е равно 1 – товары второй необходимости- товары роскоши n Е больше единицы n Е равно 0 – товары острой первой необходимости.
Задание на семинар: n Изобразить графически все случаи эластичности спроса по доходу и привести примеры.
n Перекрестная эластичность спроса n - показывает, на сколько процентов изменится объем спроса на товар А если цена на товар В изменится на один процент:
3 случая перекрестной эластичности спроса n Ех больше нуля – это товары- субституты (кофе-чай) n Ех меньше нуля – товары- комплементы (мясо-кетчуп) n Ех равно 0 – Это нейтральные другу товары (хлеб-джинсы)
Задание на семинар n Покажите графически все случаи перекрестной эластичности спроса
Эластичность предложения n - показывает, как меняется величина предложения Еs=(Q 2 -Q 1): (Q 1+Q 2)/(P 2 -P 1): (P 1+P 2)
Факторы, влияющие на эластичность предложения n Период времени n Технология выпуска n Наличие заменяемых ресурсов
Задание на семинар n Показать графически различные виды эластичности предложения n Рассмотреть на примерах влияние каждого фактора на эластичность предложения

