a8f5312cf48b491d03ad49d9a8b01854.ppt
- Количество слайдов: 89
Тема 4. Представительная демократия и общественный выбор I. 1. 2. 3. 4. Парадокс голосования. Гипотеза рационального избирателя. Гипотеза экспрессивного избирателя. Гипотеза нравственного избирателя. Ограниченная рациональность избирателя и парадокс голосования. 1
Тема 4. Представительная демократия и общественный выбор II. Двухпартийная политическая 1. 2. 3. 4. 5. система. Модель Хоттелинга – Даунса. Валентные исходы в двухпартийной политической системе. Вероятностное голосование. Расходы на избирательную компанию. Роль идеологии в политической борьбе. 2
Тема 4. Представительная демократия и общественный выбор III. Многопартийная политическая система. 1. Правила выборов и количество политических партий. 2. Правила выборов и пропорциональность представительства. 3. Парламентские коалиции и влияние партий. 4. Стабильность правительства. 3
Тема 4. Представительная демократия и общественный выбор IV. Экономические результаты политической борьбы. 1. Экономические последствия политической борьбы. 2. Роль партий в политическом процессе. 3. Политические партии в неразвитых демократиях. 4
Тема 4. Представительная демократия и общественный выбор Почему люди голосуют? Чего хотят политики? И как они добиваются желаемого? Как политическая борьба отражается на общественном благосостоянии? 5
4. 1. 1. Гипотеза рационального избирателя § § Индивид примет участие в выборах, если выполняется условие: (4. 1) Где Р – вероятность того, что голос данного избирателя окажет влияние на исход голосования, В – чистый выигрыш избирателя от благоприятного для него результата голосования, С – издержки голосования для избирателя. 6
4. 1. 1. Гипотеза рационального избирателя § Это условие выполняется, только если: A. Голоса остальных избирателей распределены поровну между двумя кандидатами; B. Наиболее предпочтительный для избирателя кандидат проигрывает своему конкуренту один голос. § Гипотеза рационального избирателя, с учетом непосредственного выигрыша от участия в голосовании: (4. 2) § Где D – непосредственный нефизический доход избирателя от участия в голосовании. 7
4. 1. 1. Гипотеза рационального избирателя Минимизация сожаления от упущенной возможности и стратегия минимакса Таблица 4. 1. Состояния SI Голосоват ь Стратег ии Не ходить на выборы SD (a) C (c) 0 (b) 0 (d) B-C 8
4. 1. 1. Гипотеза рационального избирателя Таблица 4. 2 Исследование Riker and Ordeshook (1968) Выборка и период 4 294 опрошенных, выборы президента США 1952, 1956, 1960 г. г. 2 500 опрошенных, Brody and Page выборы президента США (1973) 1968 г. 1 893 опрошенных, Ashenfelter and выборы президента США Kelley (1975) 1960, 1972 г. г. Silver (1973) 959 опрошенных, выборы президента США 1960 г. P B D C E Y + + + 0 + + − + 9
4. 1. 1. Гипотеза рационального избирателя Таблица 4. 2 продолжение Исследование Frohlich, Oppenheimer, Smith and Young (1978) Выборка и период 1 067 опрошенных, выборы президента США 1964 г. Около 1 600 опрошенных, национальные и местные Parry, Moyser выборы в and Day (1992) Великобритании, 1984 и 1985 г. г. Matusaka and Palda (1993) 2 744 опрошенных, национальные выборы в Канаде, 1979 и 1980 г. г. P B D C E Y + + + − 0 0 + 0 10
4. 1. 1. Гипотеза рационального избирателя Таблица 4. 2 продолжение Исследование Knack (1994) Выборка и период 4 651 опрошенных, национальные выборы в США, 1984, 1986, 1988 г. г. Около 21 000 Greene and опрошенных, выборы в Nikolaev (1999) США, 1972 -1993 г. г. Thurner and Eymann (2000) P B D C E Y 1 400 опрошенных, национальные выборы в Германии, 1990 г. + − + + + 11
4. 1. 1. Гипотеза рационального избирателя Ø Ø Ø Ashenfelter, Orley and Kelley, Stanley, Jr. (1975), ‘Determinants of Participation in Presidential Elections’, 18(3) Journal of Law and Economics, 695 -733. Brody, Richard A. and Page, Benjamin I. (1973), ‘Indifference, Alienation and Rational Decisions’, 15(1) Public Choice, 1 -17. Frohlich, Norman, Oppenheimer, Joe A. , Smith, Jeffrey, and Young, Oran R. (1978), ‘A Test of Downsian Voter Rationality: 1964 Presidential Voting’, 72(1) American Political Science Review, 178 -197. Greene, Kenneth V. and Nikolaev, Oleg (1999), ‘Voter Participation and the Redistributive State’, 98(1/2) Public Choice, 213 -226. Knack, Steve (1994), ‘Does Rain Help the Republicans? Theory and Evidence on Turnout and the Vote’, 79(1/2) Public Choice, 187 -209. Matsusaka, John G. and Palda, Filip (1993), ‘The 12
4. 1. 1. Гипотеза рационального избирателя Ø Ø Parry, Geraint, Moyser, George, and Day, Neil (1992), ‘Political Participation and Democracy in Britain, Cambridge: Cambridge University Press. Riker, William H. and Ordeshook, Peter C. (1968), ‘A Theory of the Calculus of Voting’, 62(1) American Political Science Review, 25 -42. Silver, Morris (1973), ‘A Demand Analysis of Voting Costs and Voting Participation’, 2(2) Social Science Research, 111 -124. Thurner, Paul W. and Eymann, Angelika (2000), ‘Policy. Specific Alienation and Indifference in the Calculus of Voting: A Simultaneous Model of Party Choice and Abstention’, 102(1/2) Public Choice, 49 -75. 13
4. 1. 2. Гипотеза экспрессивного избирателя § § Гипотеза экспрессивного избирателя: Избиратель голосует за кандидата (партию), не потому, что он полагает, что его голос может оказаться решающим, а чтобы выразить свою поддержку этому кандидату (партии). В этом случае D=D(B), например D=D’+B, и тогда: (4. 3) Где D’ – еще одна составляющая D (помимо B), например, гражданский долг. 14
4. 1. 3. Гипотеза нравственного избирателя § § Гипотеза нравственного избирателя: Избиратель приходит на выборы и голосует, исходя из интересов общества, а не из своих собственных интересов. Целевая функция нравственного избирателя: (4. 4) Где 0≤θ≤ 1, θ=0 для совершенного эгоиста и θ=1 для совершенного альтруиста. 15
4. 1. 3. Гипотеза нравственного избирателя § § Ø Выборы в г. Бат, Англия, в 1988 и 1992 г. г. : θ=0, 66 (1988) и θ=0, 73 (1992). См. : Hudson, John and Jones, Philip R. (1994), ‘The Importance of the ‘Ethical Voter’: An Estimate of ‘Altruism’, 10(3) European Journal of Political Economy, 499 -509. Таблица 4. 3 За выравнивание налоговых ставок Налог сократится более чем на $1000 дохода Налог сократится менее чем на $1000 дохода Налог увеличится более чем на $1000 дохода % 60, 7 52, 9 46, 1 32, 7 16
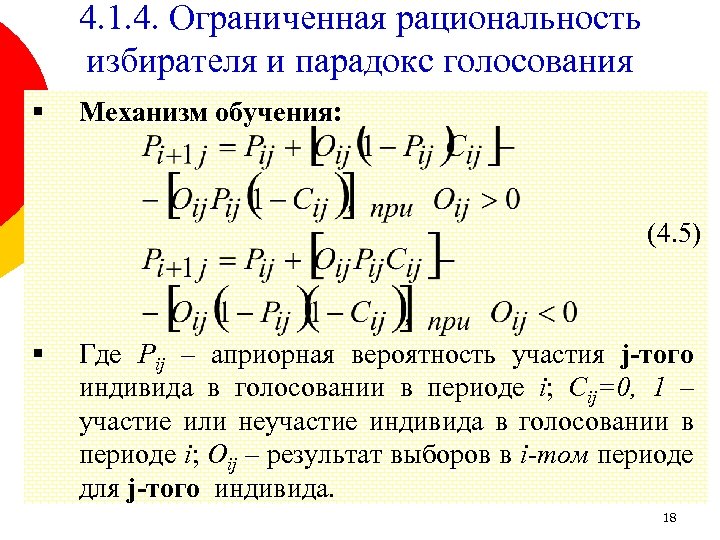
4. 1. 4. Ограниченная рациональность избирателя и парадокс голосования § ü ü Ограниченно рациональный индивид может голосовать… Потому что все его знакомые так поступают; Потому что так предписывают социальные нормы, которым он следует; В надежде, что если он проголосует, проголосуют и его единомышленники; Ориентируясь на собственный предыдущий опыт. 17
4. 1. 4. Ограниченная рациональность избирателя и парадокс голосования § Механизм обучения: (4. 5) § Где Pij – априорная вероятность участия j-того индивида в голосовании в периоде i; Cij=0, 1 – участие или неучастие индивида в голосовании в периоде i; Oij – результат выборов в i-том периоде для j-того индивида. 18
4. 1. 4. Ограниченная рациональность избирателя и парадокс голосования § § Механизм обучения: (4. 6) Где Dij – нефизический доход j-того избирателя от участия в голосовании в i-том периоде; k – параметр обучения j-того избирателя. Таблица 4. 4 Поддерживаемый кандидат W Стратегия в периоде 0 L Голосовать ++ −− Не голосовать − + 19
4. 2. 1. Модель Хоттелинга – Даунса Число избирателей Рисунок 4. 1. 0 L X M R Позиции кандидатов 20
4. 2. 1. Модель Хоттелинга – Даунса § § § Нейтральность: Избиратель i приходит на выборы если и только если |Ui(P 1)-Ui(P 2)|>ei, при каком-либо ei>0. Отчуждение: Избиратель i приходит на выборы если и только если существует некоторое δi>0, такое, что [Ui(P*)-Ui(Pj)]<δi, где j=1, 2. Здесь ei и δi – специфические для данного избирателя постоянные, от величины которых зависит, будет он голосовать или нет. 21
4. 2. 1. Модель Хоттелинга – Даунса Число избирателей Рисунок 4. 2. 0 L X M R Позиции кандидатов 22
Число избирателей 4. 2. 1. Модель Хоттелинга – Даунса 0 Рисунок 4. 3. M Позиции кандидатов 23
4. 2. 1. Модель Хоттелинга – Даунса Таблица 4. 5. Избиратель Вопрос A B C I 4 -2 -1 II -2 -1 4 III -1 4 -2 24
4. 2. 1. Модель Хоттелинга – Даунса § § § Гипотеза вращающейся двери: отсутствие в пространстве политического выбора доминирующих точек приводит к «зацикливанию» голосования избирателей, поэтому претендент почти всегда побеждает политика, занимающего выборную должность. Гипотеза случая: избиратели не имеют практически никакого представления о кандидатах, поэтому победа того или иного из них на выборах – абсолютно случайное событие. Гипотеза административного ресурса: политик, занимающий выборную должность может манипулировать информационными потоками и повесткой дння, поэтому он почти всегда побеждает претендента. 25
4. 2. 1. Модель Хоттелинга – Даунса Таблица 4. 6* Период Количество выборов Доля обновлений Доля голосов, полученных победителем Разница между 1 -м и 2 -м местами 1775 -1793 41 0, 273 0, 708 0, 489 1794 -1807 85 0, 133 0, 700 0, 426 1808 -1819 95 0, 211 0, 637 0, 297 1820 -1834 163 0, 190 0, 675 0, 406 1835 -1849 201 0, 292 0, 551 0, 142 1850 -1859 156 0, 296 0, 541 0, 137 1860 -1869 176 0, 260 0, 627 0, 271 1870 -1879 167 0, 259 0, 571 0, 177 1880 -1889 160 0, 244 0, 580 0, 196 1890 -1899 178 0, 299 0, 551 0, 172 1900 -1909 184 0, 143 0, 588 0, 218 26
4. 2. 1. Модель Хоттелинга – Даунса Таблица 4. 6* продолжение Период Количество выборов Доля обновлений Доля голосов, полученных победителем Разница между 1 -м и 2 м местами 1910 -1919 185 0, 315 0, 565 0, 215 1920 -1929 187 0, 211 0, 619 0, 269 1930 -1939 180 0, 320 0, 608 0, 248 1940 -1949 178 0, 243 0, 633 0, 272 1950 -1959 173 0, 236 0, 612 0, 232 1960 -1969 156 0, 372 0, 568 0, 146 1970 -1979 151 0, 391 0, 596 0, 160 1980 -1989 120 0, 325 0, 569 0, 160 1990 -1996 103 0, 379 0, 565 0, 175 1775 -1996 3039 0, 273 0, 596 0, 226 * Источник: Mueller, Dennis C. (2003), Public Choice III, Cambridge: Cambridge University Press, Ch. 11. 27
4. 2. 1. Модель Хоттелинга – Даунса § § Непобедимый набор: набор всех точек y пространства S, таких, что для любой альтернативы z в S или y. Pz, или существует некая альтернатива x, такая, что y. Px. Pz, здесь a. Pb означает превосходство альтернативы a над альтернативой b при голосовании по правилу большинства. Пусть существуют четыре альтернативы: x, y, z и w, из которых два кандидата должны выбрать одну альтернативу в качестве своей избирательной платформы. 28
4. 2. 1. Модель Хоттелинга – Даунса § § § Правило большинства устанавливает следующие парные отношения между альтернативами: x. Py y. Pz z. Px x. Pw y. Pw w. Pz Альтернативы x, y и z входят в непобедимый набор: § z. Px, но x. Py. Pz § x. Py, но y. Pz. Px § y. Pz, но z. Px. Py. Но, так как y. Pw, x. Pw, y. Pw. Pz, альтернатива w не входит в непобедимый набор. 29
4. 2. 1. Модель Хоттелинга – Даунса x 2 Рисунок 4. 4. i C j h g A 0 k B x 1 30
4. 2. 2. Валентные исходы в двухпартийной политической системе § § § Валентные исходы: исходы, по которым все избиратели согласны, что чем больше (меньше), тем лучше. Классический пример – степень честности кандидата. Пусть полезность избирателя i связана с платформой кандидата j следующим образом: (4. 7) Где Vj – воспринимаемый уровень честности j-того кандидата, γ – значение (вес), которое придают избиратели честности кандидата, |Ii-Pj| — Евклидово расстояние между идеальной точкой i-того избирателя (Ii) и платформой j-того кандидата (Pj). 31
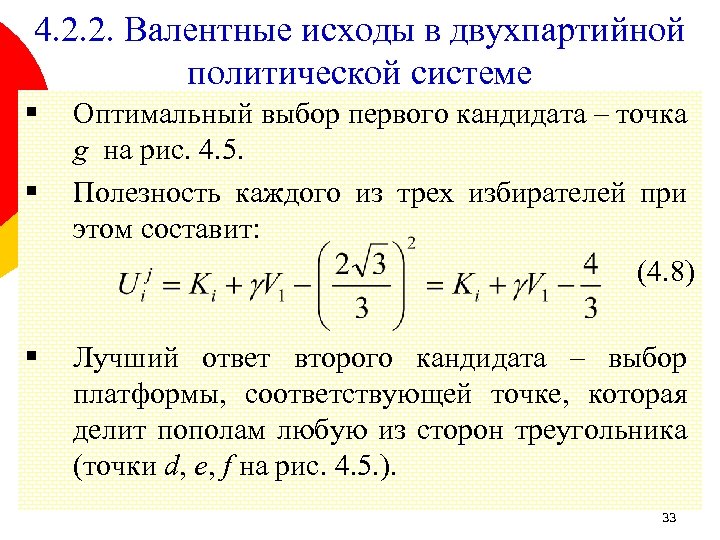
4. 2. 2. Валентные исходы в двухпартийной политической системе x 2 Рисунок 4. 5. C (2, 1+√ 3) e f g A (1, 1) 0 d B (3, 1) x 1 32
4. 2. 2. Валентные исходы в двухпартийной политической системе § § § Оптимальный выбор первого кандидата – точка g на рис. 4. 5. Полезность каждого из трех избирателей при этом составит: (4. 8) Лучший ответ второго кандидата – выбор платформы, соответствующей точке, которая делит пополам любую из сторон треугольника (точки d, e, f на рис. 4. 5. ). 33
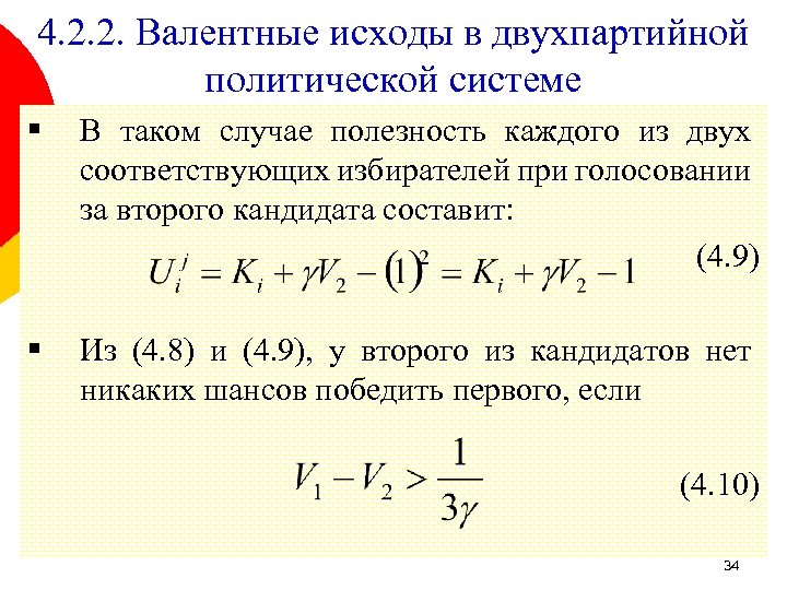
4. 2. 2. Валентные исходы в двухпартийной политической системе § В таком случае полезность каждого из двух соответствующих избирателей при голосовании за второго кандидата составит: (4. 9) § Из (4. 8) и (4. 9), у второго из кандидатов нет никаких шансов победить первого, если (4. 10) 34
4. 2. 3. Вероятностное голосование Рисунок 4. 6. x 2 C UC M A N UA 0 B UB x 1 35
4. 2. 3. Вероятностное голосование § Детерминированное голосование: 1. Избиратели совершенно определенным образом реагируют на изменения позиций кандидатов, «перепрыгивая» от одного к другому при изменении этих позиций. 2. Каждый кандидат точно осведомлен о том, как именно будет реагировать каждый избиратель на любое возможное изменение позиции кандидата. 36
4. 2. 3. Вероятностное голосование Рисунок 4. 7. x 2 Z M O N A UA 0 x 1 37
4. 2. 3. Вероятностное голосование § Пусть π1 i – вероятность того, что i-тый избиратель проголосует за первого кандидата. Целевая функцией этого кандидата: (4. 11) § При этом: (4. 12) § Где U 1 i и U 2 i – ожидаемые полезности i-того избирателя, связанные с соответствующими платформами кандидатов. 38
4. 2. 3. Вероятностное голосование § При вероятностном голосовании: (4. 13) § Пусть для определенности: (4. 14) § Пусть конкуренция кандидатов за голоса избирателей примет форму распределения денежных средств между ними (Y денежных единиц распределяются между n избирателями), а полезность каждого избирателя – функция его доходов (Ui=Ui(yi), U’i>0, U’’i<0). 39
4. 2. 3. Вероятностное голосование § Целевая функция первого кандидата: (4. 15) § Целевая функция второго кандидата 1 -EV 1, то есть его цель – минимизация EV 1: (4. 16) 40
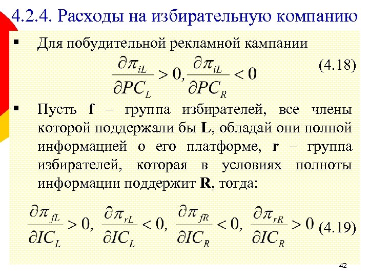
4. 2. 4. Расходы на избирательную компанию § § § Пусть πi. J – вероятность того, что член группы избирателей i проголосует за кандидата J. Пусть ICJ и PCJ – расходы кандидата J на информативную и побудительную рекламную компанию, соответственно. Полагая, что члены всех групп избирателей не обладают полной информацией о платформах кандидатов, вероятность того, что член группы i проголосует за кандидата J: (4. 17) § Где i = 1, 2, …, m; J = L, R. 41
4. 2. 4. Расходы на избирательную компанию § Для побудительной рекламной кампании (4. 18) § Пусть f – группа избирателей, все члены которой поддержали бы L, обладай они полной информацией о его платформе, r – группа избирателей, которая в условиях полноты информации поддержит R, тогда: (4. 19) 42
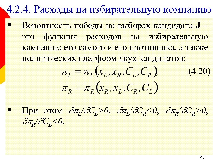
4. 2. 4. Расходы на избирательную компанию § Вероятность победы на выборах кандидата J – это функция расходов на избирательную кампанию его самого и его противника, а также политических платформ двух кандидатов: (4. 20) § При этом L/ CL>0, L/ CR<0, R/ CR>0, R/ CL<0. 43
4. 2. 4. Расходы на избирательную компанию § § Пусть xi – точка идеального выбора блага x i-тым индивидом (x – позиция кандидата так или иначе связанная с объемом производства и ассортиментом общественных благ). Тогда функция полезности i-того индивида: (4. 21) Где vi – количество композитного частного блага, потребляемого i-тым индивидом. Избиратель полагает, что платформы кандидатов неизменны и что только его денежный вклад в избирательную кампанию кандидата может изменить вероятность его победы. 44
4. 2. 4. Расходы на избирательную компанию § § § Избиратель выбирает уровень Ci – объем материальной поддержки кандидата – таким образом, чтобы максимизировать собственную ожидаемую полезность. Принимая во внимание бюджетное ограничение (yi=vi+Ci), целевая функция избирателя выглядит как: (4. 22) Окончательное условие максимизации полезности избирателя выглядит как (вывод см. Приложение 4. 1): 45
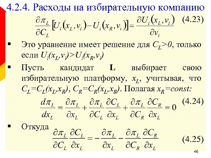
4. 2. 4. Расходы на избирательную компанию (4. 23) § § § Это уравнение имеет решение для CL>0, только если Ui(x. L, vi)>Ui(x. R, vi) Пусть кандидат L выбирает свою избирательную платформу, x. L, учитывая, что CL=CL(x. L, x. R), CR=CR(x. L, x. R). Полагая x. R=const: (4. 24) Откуда (4. 25) 46
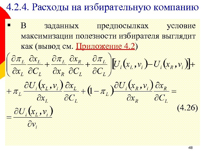
4. 2. 4. Расходы на избирательную компанию § § Наконец, избиратель, принимая решение о финансировании избирательной компании кандидата, может учитывать, каким образом вложенные им в избирательную компанию средства повлияют на позицию кандидата. В этом случае πL=πL[x. L(CL, CR), x. R(CL, CR), CL, CR], а Ui=Ui[x. L(CL, CR), vi] или Ui=Ui[x. R(CL, CR), vi], в зависимости от того, какой из кандидатов (L или R) выиграет избирательную кампанию. 47
4. 2. 4. Расходы на избирательную компанию § В заданных предпосылках условие максимизации полезности избирателя выглядит как (вывод см. Приложение 4. 2) (4. 26) 48
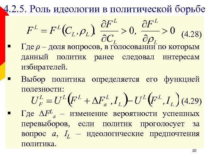
4. 2. 5. Роль идеологии в политической борьбе § § § Пусть f(L/N) – функция плотности распределения доли голосов, полученной кандидатом L. Тогда вероятность, что он победит на выборах своего единственного противника: (4. 27) Где N – общее число избирателей, L – число избирателей, проголосовавших за L. При этом FL зависит от расходов кандидата на избирательную кампанию и от того, насколько деятельность кандидата соответствовала интересам избирателей в прошлом. 49
4. 2. 5. Роль идеологии в политической борьбе § § § (4. 28) Где ρ – доля вопросов, в голосовании по которым данный политик ранее следовал интересам избирателей. Выбор политика определяется его функцией полезности: (4. 29) Где ∆FLa – изменение вероятности успешных перевыборов, если политик проголосует за вопрос a, IL – идеологические предпочтения политика. 50
4. 2. 5. Роль идеологии в политической борьбе § Или, политик проголосует за вопрос а, если: (4. 30) § Если вопрос a – регулярно возникающий, повторяющийся вопрос, а вопрос b – «одноразовый» : (4. 31) § Из (4. 30), кандидат с большей идеологической составляющей, при прочих равных условиях, способен дать более достоверные обязательства своим рациональным избирателям. 51
4. 2. 5. Роль идеологии в политической борьбе § Следование кандидата своим идеологическим предпочтениям создает ему репутационный капитал, поэтому в окончательном виде (4. 30) выглядит как: (4. 32) § Где ∆KL/∆a – влияние, оказываемое положительным голосованием депутата L по вопросу а на его репутационный капитал KL. 52
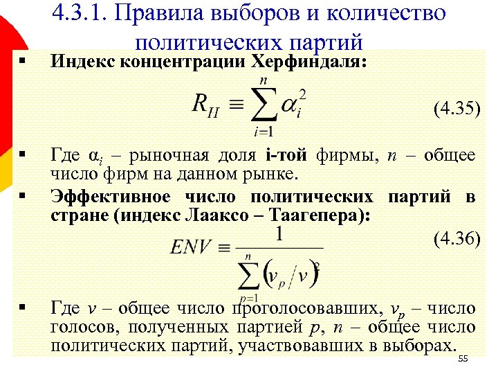
4. 3. 1. Правила выборов и количество политических партий § Коэффициент Хара (4. 33) § § Где v – общее число проголосовавших в избирательном округе, s – число мест в парламенте от данного округа. Число мест в парламенте, полученных в данном избирательном округе одной партией определяется следующим образом (4. 34) § Где vp – число голосов, полученных партией в данном округе, I – целое положительное число, 0≤f<1 53
4. 3. 1. Правила выборов и количество политических партий § § Закон Дювергера: Действие правила рейтингового голосования (plurality rule), приводит к формированию двухпартийной политической системы, если от каждого избирательного округа в стране выбирается один представитель. Если от избирательного округа должно быть избрано M представителей, то, при π1>π2>…>πM>πM+1>…>πN, где πi – индивидуальная оценка избирателем вероятности выбора соответствующего кандидата, основная конкуренция разворачивается между кандидатами M и M+1, и рациональный избиратель будет голосовать за одного из этих кандидатов. 54
§ 4. 3. 1. Правила выборов и количество политических партий Индекс концентрации Херфиндаля: (4. 35) § § § Где αi – рыночная доля i-той фирмы, n – общее число фирм на данном рынке. Эффективное число политических партий в стране (индекс Лааксо – Таагепера): (4. 36) Где v – общее число проголосовавших, vp – число голосов, полученных партией p, n – общее число политических партий, участвовавших в выборах. 55
4. 3. 1. Правила выборов и количество политических партий § Или (4. 37) § Где s – общее число мест в парламенте, sp – число мест, полученных партией p, n – общее число политических партий, участвовавших в выборах. Ø Laakso, Markuu and Taagepera, Rein (1979), ‘Effective Number of Political Parties: A Measure with Applications to Western Europe’, 12 Comparative Political Studies, 3 -27; Mueller, Dennis C. (2003), Public Choice III, Cambridge: Cambridge University Press, Ch. 13. Ø 56
4. 3. 1. Правила выборов и количество политических партий Таблица 4. 7* Страна Австралия Багамы Барбадос Белиз Ботсвана Канада Доминика Франция Гренада Индия Ямайка Южная Корея Новая Зеландия Сент-Китс и Невис Год 1984 1987 1986 1984 1985 1981 1990 1984 1989 1988 1984 М 1, 0 1, 0 1, 0 1, 0 ENV 2, 79 2, 11 1, 93 2, 06 1, 96 2, 75 2, 10 4, 13 3, 84 3, 98 1, 97 4, 22 2, 99 2, 45 ENS 2, 38 1, 96 1, 25 1, 60 1, 35 1, 69 1, 76 2, 68 3, 08 1, 69 1, 60 3, 56 1, 98 2, 46 Dev (%) RRP (%) 11, 5 17, 2 19, 2 7, 7 54, 4 22, 0 28, 8 17, 2 45, 2 24, 9 62, 7 34, 8 19, 3 20, 6 54, 1 24, 7 31, 8 135, 5 23, 1 18, 5 19, 0 51, 0 -0, 4 57
4. 3. 1. Правила выборов и количество политических партий Таблица 4. 7* продолжение Страна Сент-Люсия Сент-Висент и Гренадины Тринидад и Тобаго Великобритания США СРЕДНЕЕ * Год 1987 М 1, 0 ENV 2, 32 ENS 1, 99 Dev (%) RRP (%) 26, 0 16, 6 1984 1, 0 2, 28 1, 74 17, 8 31, 0 1986 1983 1984 1, 0 1, 84 3, 12 2, 03 2, 68 1, 18 2, 09 1, 95 2, 00 23, 4 6, 7 21, 1 55, 9 49, 3 4, 1 30, 5 Источник: Mueller, Dennis C. (2003), Public Choice III, Cambridge: Cambridge University Press, Ch. 13. § М – среднее число представителей, избираемых от одного округа. 58
4. 3. 1. Правила выборов и количество политических партий Таблица 4. 8* Страна Аргентина Австрия Бельгия Боливия Бразилия Колумбия Коста-Рика Кипр Дания Доминиканская Республика Эквадор Сальвадор Финляндия Год 1985 1986 1985 1990 1986 1985 1984 М 9, 0 20, 0 12, 0 17, 5 30, 0 8, 0 12, 0 25, 0 ENV 3, 37 2, 72 8, 13 4, 58 9, 68 2, 49 3, 62 5, 25 ENS 2, 37 2, 63 7, 01 4, 32 8, 69 2, 45 2, 21 3, 57 5, 04 Dev (%) RRP (%) 42, 2 4, 3 3, 4 7, 7 16, 0 5, 6 5, 9 11, 4 3, 4 9, 4 1, 2 12, 7 1, 4 2, 9 4, 2 1986 5, 0 3, 19 2, 53 - 26, 1 1984 3, 0 1985 4, 0 1983 17, 0 10, 32 2, 68 5, 45 5, 78 2, 10 5, 14 16, 0 3, 9 78, 5 27, 6 6, 0 59
4. 3. 1. Правила выборов и количество политических партий Таблица 4. 8* продолжение Страна Германия Греция Гондурас Исландия Ирландия Израиль Италия Япония Лихтенштейн Люксембург Мальта Маврикий Год 1983 1985 1983 1987 1984 1983 1986 1984 1987 1983 М 10, 0 3, 0 9, 0 60, 0 4, 0 50, 0 20, 0 4, 0 15, 0 16, 0 5, 0 3, 0 ENV 3, 21 2, 59 3, 49 4, 26 3, 46 4, 28 4, 51 3, 35 2, 28 3, 56 2, 01 1, 96 ENS 3, 16 2, 14 2, 80 4, 07 2, 89 3, 86 4, 11 2, 57 1, 99 3, 22 2, 00 2, 16 Dev (%) RRP (%) 0, 8 1, 6 9, 0 21, 0 2, 2 24, 6 4, 3 4, 7 3, 2 19, 7 5, 8 10, 9 4, 5 9, 7 6, 9 30, 4 14, 6 7, 5 10, 6 2, 6 0, 5 -9, 3 60
4. 3. 1. Правила выборов и количество политических партий Таблица 4. 8* продолжение Страна Нидерланды Норвегия Перу Португалия Испания Швеция Швейцария Уругвай Венесуэла СРЕДНЕЕ * Год 1986 1985 1983 1989 1983 М 75, 0 90, 0 9, 0 12, 0 7, 0 12, 0 8, 0 11, 0 27, 0 19, 2 ENV 3, 77 3, 63 3, 00 3, 73 3, 59 3, 52 5, 99 3, 38 2, 97 4, 10 ENS 3, 49 3, 09 2, 32 3, 41 2, 81 3, 39 5, 26 3, 35 2, 42 3, 48 Dev (%) RRP (%) 8, 0 8, 7 17, 5 29, 3 5, 7 9, 4 17, 5 27, 8 2, 0 3, 8 4, 3 13, 9 0, 9 7, 9 22, 7 5, 8 14, 9 Источник: Mueller, Dennis C. (2003), Public Choice III, Cambridge: Cambridge University Press, Ch. 13. 61
4. 3. 1. Правила выборов и количество политических партий Таблица 4. 9 * Выборы в ГД РФ по федеральному избирательному RRP округу М ENV ENS Dev (%) 225, 1995 0 10, 98 3, 31 48, 55 231, 7 225, 1999 Посчитано 0 по: 6, 74 Политика, 4, 57 17, 66 Электронное 47, 48 * 225, периодическое издание, 2003 http: //www. cityline. ru/politika/fs/gd 2 rezv. html; 0 5, 35 2, 79 28, 56 91, 76 http: //www. cityline. ru/politika/fs/gd 3 rezv. html; 62 http: //www. cityline. ru/~politika/fs/gd 4 rezv. html.
4. 3. 2. Правила выборов и пропорциональность представительства Таблица 4. 10 Округа Партии 1 2 3 4 5 6 7 8 9 10 A 3 3 3 3 3 B 3 3 2 2 3 0 3 3 C 0 0 0 4 4 4 D 0 0 4 4 4 3 0 0 E 4 4 1 1 0 0 0 ВСЕГО 10 10 10 63
4. 3. 2. Правила выборов и пропорциональность представительства § Dev в таб. 4. 7 – 4. 9 – это совокупное отклонение доли избирателей, проголосовавших за ту или иную партию от доли мест, полученных партией в парламенте. (4. 38) (4. 39) 64
4. 3. 3. Парламентские коалиции и влияние партий § § Минимальная выигрывающая коалиция (MW): коалиция, уход из которой любого из ее членов превращает ее из коалиции большинства в коалицию меньшинства. Минимальная связанная выигрывающая коалиция (MCW): минимальная выигрывающая коалиция, участники которой соседствуют друг с другом в одномерном политическом пространстве. Рисунок 4. 8. 65
4. 3. 3. Парламентские коалиции и влияние партий Таблица 4. 11 Ситуация меньшинства MCV MV но но не MCV и не Меньш Ситуация Страна больш-ва >MCV MV MV MCV -во ИТОГО Австрия 6 5 1 1 13 4 Бельгия 1 7 8 2 22 Дания 2 18 20 17 Финляндия 4 1 10 32 Германия 2 9 1 12 2 Исландия 6 4 2 14 Ирландия 4 3 5 12 Италия 8 4 6 3 14 35 1 8 1 10 Люксембург 5 Голландия 3 4 2 3 17 Норвегия 4 3 8 15 Швеция 1 5 10 16 ИТОГО 37 22 9 53 24 73 218 66
4. 3. 3. Парламентские коалиции и влияние партий § § Ключевая партия в выигрывающей коалиции: партия, при выходе которой из коалиции, последняя перестает быть выигрывающей. Индекс влияния Банцафа: (4. 40) § Где bi – число коалиций, в которых i-тая партия является ключевой. 67
4. 3. 3. Парламентские коалиции и влияние партий § Декларация о расширении Евросоюза (Декларация 20, 1 мая 2004 г. , Ницца) установила новое распределение голосов в Совете Министров Евросоюза и трехмажоритарное правило принятия решений: (4. 41) § Где S – некоторая выигрывающая коалиция стран; ki – число голосов в СМ Евросоюза у i-той страны; pi – население i-той страны Евросоюза. 68
4. 3. 3. Парламентские коалиции и влияние партий Таблица 4. 12 Страна Германия Великобритания Франция Италия Испания Польша Румыния Нидерланды Греция Чехия Бельгия Венгрия Португалия Швеция До 01. 05. 04 Голоса β 10 0, 112 8 0, 092 5 0, 059 4 0, 049 После 01. 05. 04 Голоса β 29 0, 0771 27 0, 0737 14 0, 0428 13 0, 0399 12 0, 0371 12 0, 0371 10 0, 0311 % 68, 88 80, 14 67, 63 62, 87 63, 52 69
4. 3. 3. Парламентские коалиции и влияние партий Таблица 4. 12 продолжение Страна Австрия Болгария Дания Ирландия Финляндия Литва Словакия Люксембург Кипр Латвия Словения Эстония Мальта ИТОГО До 01. 05. 04 Голоса β 4 0, 049 3 0, 036 2 0, 023 87 - После 01. 05. 04 Голоса β 10 0, 0311 7 0, 022 7 0, 022 4 0, 0126 4 0, 0126 3 0, 0095 345 - % 63, 52 61, 07 54, 79 70
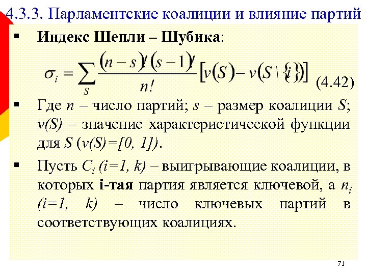
4. 3. 3. Парламентские коалиции и влияние партий § Индекс Шепли – Шубика: § § (4. 42) Где n – число партий; s – размер коалиции S; v(S) – значение характеристической функции для S (v(S)=[0, 1]). Пусть Ci (i=1, k) – выигрывающие коалиции, в которых i-тая партия является ключевой, а ni (i=1, k) – число ключевых партий в соответствующих коалициях. 71
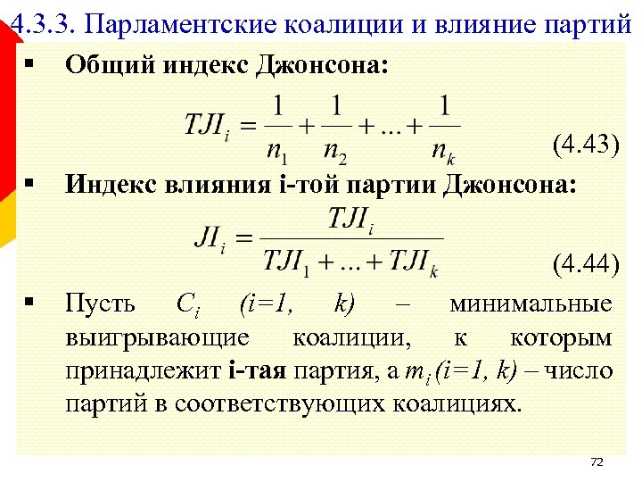
4. 3. 3. Парламентские коалиции и влияние партий § Общий индекс Джонсона: § § (4. 43) Индекс влияния i-той партии Джонсона: (4. 44) Пусть Ci (i=1, k) – минимальные выигрывающие коалиции, к которым принадлежит i-тая партия, а mi (i=1, k) – число партий в соответствующих коалициях. 72
4. 3. 3. Парламентские коалиции и влияние партий § Общий индекс Дигена – Пакела i-той партии : § (4. 45) Индекс влияния i-той партии Дигена – Пакела: (4. 46) § Индекс Холера – Пакела: (4. 47) § Где hi – число минимальных выигрывающих коалиций, к которым принадлежит i-тая партия. 73
4. 3. 3. Парламентские коалиции и влияние партий Рисунок 4. 9. 74
4. 3. 3. Парламентские коалиции и влияние партий Рисунок 4. 10. 75
4. 3. 3. Парламентские коалиции и влияние партий § − − Источники: Laver, Michael and Schofield, Norman (1990), Multiparty Government, Oxford: Oxford University Press; Mueller, Dennis C. (2003), Public Choice III, Cambridge: Cambridge University Press, Ch. 13. Алескеров Ф. Т. , Хабина Э. Л. , Шварц Д. А. (2006), Бинарные отношения, графы и коллективные решения, М. : Издательский дом ГУ ВШЭ, гл. 6. Schofield, Norman (1997), ‘Multiparty Electoral Politics’, in D. C. Mueller (ed. ), Perspectives on Public Choice, Cambridge: Cambridge University Press, 271 -295; Mueller, Dennis C. (2003), Public Choice III, 76
4. 3. 4. Стабильность правительства § § Ø Исследование Тейлора и Хермана, основанное на послевоенных данных по 196 кабинетам министров продемонстрировало, что стабильность правительства, измеряемая как продолжительность его работы в днях, негативно коррелирует с числом политических партий в парламенте (r=-0, 39) и с числом партий, образующих коалицию для формирования кабинета (r=-0, 307). Индекс фракционности (F=1 -ENS) также оказался негативно связан со стабильностью кабинета (r=0, 448). В среднем однопартийное правительство оказалось почти в два раза устойчивей коалиционного (1107, 9 дней против 624, 5). Taylor, Michael J. and Herman, V. M. (1971), ‘Party Systems and Government Stability’, 65 American Political Science Review, 28 -37. 77
4. 3. 3. Парламентские коалиции и влияние партий Рисунок 4. 11. 78
4. 4. 1. Экономические последствия политической борьбы § Чем хуже экономическое положение в стране, тем меньше для находящихся у власти политиков шансов быть переизбранными на следующий срок. Ø Kramer, Gerald H. (1971), ‘Short-Term Fluctuations in U. S. Voting Behavior, 1896 -1964’, 65(1) American Political Science Review, 131 -43. Jonung, Lars and Wadensjö, Eskil (1979), ‘The Effect of Unemployment, Inflation and Real Income Growth on Government Popularity in Sweden’, 81(2) Scandinavian Journal of Economics, 343 -353. Adams, James D. and Kenny, Lawrence W. (1989), ‘The Retention of State Governors ‘, 62(1) Public Choice, 1 -13. Grier, Kevin B. and Mc Garrity, Joseph P. (1998), ‘The Effect of Macroeconomic Fluctuations on the Electoral Fortunes of House Incumbents’, 41(1) Journal of Law and Economics, 14379 Ø Ø Ø
4. 4. 1. Экономические последствия политической борьбы § Вероятность поражение на выборах «партии власти» зависит от степени ответственности, которую избиратели возлагают на нее за экономические неудачи: чем больше власти у «партии власти» , тем выше ответственность. Ø Fiorina, Morris P. (1978), ‘Economic Retrospective Voting in American National Elections: A Micro-Analysis’, 22(2) American Journal of Political Science, 426 -443. Weatherford, M. Stephen (1978), ‘Economic Conditions and Electoral Outcomes: Class Differences in the Political Response to Recession’, 22(4) American Journal of Political Science, 917 -938. Peltzman, Sam (1990), ‘How Efficient Is the Voting Market? ’, 33(1) Journal of Law and Economics, 27 -63. Bennett, Randall W. and Wiseman, Clark (1991), ‘Economic Performance and U. S. Senate Elections, 1958– 1986’, 69(1) 80 Ø Ø Ø
4. 4. 1. Экономические последствия политической борьбы § У разных людей разные интересы. Политики склонны следовать интересам тех социальных групп, на чью электоральную поддержку они опираются. В США демократы больше беспокоятся о сокращении уровня безработицы, а республиканцы – инфляции. Ø Fiorina, Morris P. (1977), ‘An Outline for a Model of Party Choice’, 21(3) American Journal of Political Science, 601 -625. Minford, Patrick and Peel, David (1982), ‘The Political Theory of the Business Cycle’, 17(2) European Economic Review, 253270. Alesina , Alberto (1987), ‘Macroeconomic Policy in a Two-Party System as a Repeated Game’, 102(3) Quarterly Journal of Economics, 651 -678. Hibbs, Douglas A. , Jr. (2000), ‘Bread and Peace Voting in U. S. 81 Presidential Elections’, 104(1/2) Public Choice, 149 -180. Ø Ø Ø
4. 4. 1. Экономические последствия политической борьбы § Политики, находящиеся у власти могут в определенной степени манипулировать макроэкономическими результатами, поэтому возникает политический деловой цикл. Ø Frey, Bruno S. and Schneider, Friedrich (1978), ‘An Empirical Study of Politico-Economic Interaction in the United States’, 60(2) Review of Economics and Statistics, 174 -183. Blais, André and Nadeau, Richard (1992), ‘The Electoral Budget Cycle’, 74(4) Public Choice, 389 -403. Yoo, Keum-Rok (1998), ‘Intervention Analysis of Electoral Tax Cycle: The Case of Japan’, 96(3/4) Public Choice, 241 -258. Schuknecht, Ludger (2000), ‘Fiscal Policy Cycles and Public Expenditure in Developing Countries’, 102(1/2) Public Choice, 113 -128. Ø Ø Ø 82
4. 4. 1. Экономические последствия политической борьбы § Политика «бочки сала» (pork-barrel politics): использование избранными политиками своего положения не для производства общественных благ, а для перераспределения бюджетных средств в пользу своих избирателей. ü Строительство дорог, мостов и других объектов инфраструктуры в своем избирательном округе. ü Открытие школ и медицинских центров в своем округе (или увеличение финансирования уже действующих). ü Препятствие открытию «плохих» объектов в своем округе: тюрем, военных баз и т. д. 83
4. 4. 2. Роль партий в политическом процессе Рисунок 4. 12. Информационная асимметрия Рациональная неосведомленность избирателей Проблема достоверности обязательств Ухудшающий отбор Моральный риск 84
4. 4. 2. Роль партий в политическом процессе Рисунок 4. 13. Франчайзинг Решение проблемы морального риска Партии Бренды Решение проблемы ухудшающего отбора 85
4. 4. 3. Политические партии в неразвитых демократиях § § Клиентела: форма социального взаимодействия между индивидами из разных социальных групп ( «патрон – клиент» ), предполагающая обмен благосклонности патрона на поддержку клиентов. Клиентела: группа людей, объединенных вокруг (для, рядом, во имя и т. п. ) лидера (патрона), вдохновленных имеющимися у него ресурсами (власть, деньги и т. п. ), надеющихся, что им перепадет что-то от этих ресурсов в обмен на поддержку, которую они оказывают патрону. 86
4. 4. 3. Политические партии в неразвитых демократиях Рисунок 4. 14. Ситуация развитой демократии Политик Партия Решение проблемы достоверных обязательств Общественные блага 87
4. 4. 3. Политические партии в неразвитых демократиях Рисунок 4. 15. Ситуация неразвитой демократии Партия Политик (патрон) Решение проблемы достоверных обязательств «Бочка сала» 88
4. 4. 3. Политические партии в неразвитых демократиях § См. : Ø Keefer, Philip (2005), ‘Democratization and Clientelism: Why are Young Democracies Badly Governed? ’, World Bank Policy Research Working Paper, WPS 3594. Keefer, Philip and Vlaicu, Razvan (2004), ‘Democracy, Credibility and Clientelism’, World Bank Policy Research Working Paper, WPS 3472. Ø 89
a8f5312cf48b491d03ad49d9a8b01854.ppt