Тема № 4 Плоские электромагнитные волны Лекция № 9 Виды поляризации электромагнитных волн. Отражение и преломление плоских электромагнитных волн. 1
Явление распространения в пространстве возмущения электрических и магнитных полей , получило название электромагнитных волн. Основные характеристики: частота, длина волны и 2 поляризация
Упорядоченное размещение в пространстве вектора напряжённости электрического поля называется поляризацией электромагнитной волны В случае произвольной ориентации вектора Е в плоскости ХОУ его можно разложить на два составляющие Ех и Еу: Выражения для мгновенных значений составляющих Ех и Еу векторов 3
В плоскости z=const за время равное периоду колебаний конец вектора Е описывает замкнутую кривую которая, в зависимости от соотношения амплитуд и начальных фаз его составляющих Ех Еу, может выстраиваться в прямую линию, а также быть окружностью или эллипсом. Соответственно, плоская волна будет иметь виды поляризации линейную круговую эллиптическую 4
Эллиптическая поляризация Эллиптически поляризованной называют волну, у которой вектор Е в любой точке пространства вращается, описывая за время одного периода Т своим концом эллипс. Эта кривая является геометрическим местом точек, координаты которых удовлетворяют системе уравнений 5
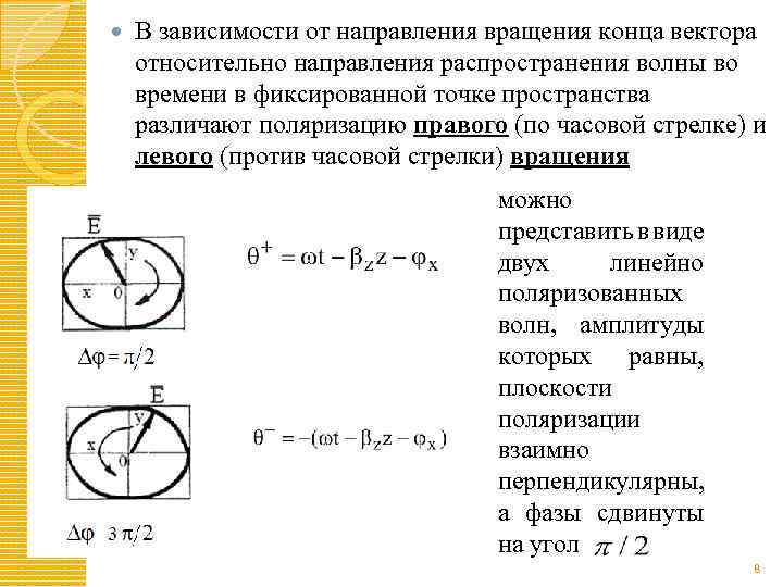
В зависимости от направления вращения конца вектора относительно направления распространения волны (если смотреть в направлении ее распространения) во времени в фиксированной точке пространства различают поляризацию правого (по часовой стрелке) и левого (против часовой стрелки) вращения Любая волна, поляризованная по эллипсу, может быть представлена в виде суммы двух линейно поляризованных волн, плоскости поляризации которых взаимно перпендикулярны, а фазы сдвинуты на угол, отличный от нуля или π. 6
Круговая поляризация При круговой поляризации волны вектор Е в любой точке пространства равномерно вращается, описывая за время одного периода Т своим концом окружность. 7
В зависимости от направления вращения конца вектора относительно направления распространения волны во времени в фиксированной точке пространства различают поляризацию правого (по часовой стрелке) и левого (против часовой стрелки) вращения можно представить в виде двух линейно поляризованных волн, амплитуды которых равны, плоскости поляризации взаимно перпендикулярны, а фазы сдвинуты на угол 8
Линейная поляризация Линейно поляризованной называют волну, у которой направление вектора Е остается неизменным в пространстве с течением времени, при этом в фиксированной точке пространства конец вектора Е за период колебаний совершает возвратно-поступательное движение по прямой линии, перпендикулярной направлению распространения Плоскость поляризации линейно поляризованной волны в каждой точке пространства не изменяет своего положения с течением времени. 9
10
Отражение и преломление плоских электромагнитных волн Падение плоской волны на плоскую границу раздела, которую можно считать бесконечно протяженной (практически с размерами, намного превышающими λ). Эти условия относятся к приближениям геометрической оптики и позволяют рассматривать электромагнитные волны в виде лучей. Закон отражения в изотропной среде: угол падения равен углу отражения Закон преломления Снеллиуса: отношение синусов углов падения и преломления равно отношению коэффициентов преломления второй n 2 и первой n 1 среды 11
Интенсивность отраженной и преломленной волн определяют через коэффициенты отражения и преломления (коэффициенты Френеля). Значения этих коэффициентов зависят от поляризации (вертикальной или горизонтальной) падающей волны относительно плоскости падения. 12
В случае вертикальной поляризации вектор Е лежит в плоскости падения (рис. а). При горизонтальной поляризации вектор Е перпендикулярен плоскости падения (рис. б). 13
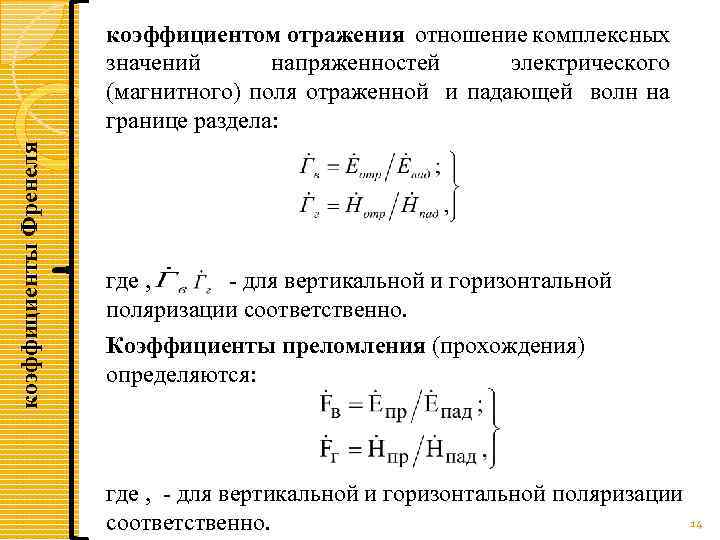
коэффициенты Френеля коэффициентом отражения отношение комплексных значений напряженностей электрического (магнитного) поля отраженной и падающей волн на границе раздела: где , - для вертикальной и горизонтальной поляризации соответственно. Коэффициенты преломления (прохождения) определяются: где , - для вертикальной и горизонтальной поляризации 14 соответственно.
Особенностью вертикальной поляризации является то, что при некотором угле падения (который называется углом Брюстера или углом полного преломления) отсутствует отраженная волна и падающая волна полностью приходит во вторую среду. Коэффициент отражения в этом случае равен нулю (Гв=0). Тангенс угла Брюстера равен: Физически это явление объясняется тем, что поле падающей волны вызывает колебания электронов в атомах (молекулах) второй среды в направлении вектора прошедшей волны. Линейно колеблющийся электрон колеблется поперек направления преломленного луча и вдоль направления отраженного луча. Поэтому переизлучение отраженного света полностью подавлено. 15
Явление полного внутреннего отражения При наклонном падении волны из оптически более плотной среды на границу раздела с оптически менее плотной средой наблюдается явление полного внутреннего отражения. 16
Если угол преломления ψ равен 90 , то поле преломленной волны существует во второй среде в виде плоской однородной волны, бегущей вдоль границы раздела. Угол падения , соответствующий углу преломления ψ=90 , называется критическим углом Если угол падения больше критического Ё (θпад>θкр), то волна во второй среде распространяется только вдоль границы, а ее поле во второй среде по мере удаления от границы экспоненциально уменьшается по направлению нормали к границе. Энергия, переносимая волной, концентрируется вблизи поверхности проводника. Волна как бы прилипает к поверхности проводника и поэтому называется поверхностной 17 волной.
Анизотропные среды. Гиротропия. Анизотропи я (от древнегреческого: ἄνισος — неравный и τρόπος — направление) — различие свойств среды (например, физических: упругости, электропроводности, теплопроводности, показателя преломления, скорости звука или света и др. ) в различных направлениях внутри этой среды; В отношении одних свойств среда может быть изотропна, а в отношении других — анизотропна; степень анизотропии также может различаться. Анизотропия является характерным свойством кристаллических тел (точнее — лишь тех, кристаллическая решетка которых не обладает высшей — кубической симметрией).
ü Причиной анизотропности кристаллов является то, что при упорядоченном расположении атомов, молекул или ионов силы взаимодействия между ними и межатомные расстояния (а также некоторые не связанные с ними прямо величины, например, поляризуемость или электропроводность) оказываются неодинаковыми по различным направлениям. ü Причиной анизотропии молекулярного кристалла может быть также асимметрия его молекул. Макроскопически эта неодинаковость проявляется, как правило, лишь если кристаллическая структура не слишком симметрична. Помимо кристаллов, естественная анизотропия — характерная особенность многих материалов биологического происхождения, например, деревянных брусков. Анизотропия свойственна жидким кристаллам, движущимся жидкостям. Во многих случаях анизотропия может быть следствием внешнего воздействия (например, механической деформации, воздействия электрического или магнитного поля и т. д. ).
Другим типом нарушения симметрии среды, отличным от анизотропии, является гиротропия. Среда гиротропна, если ее свойства меняются при зеркальных отражениях. Гиротропия оптическая (от греч. gyreuo - кружусь, вращаюсь и tropos - поворот, направление) - совокупность оптических свойств среды, имеющей по крайней мере одно направление, не эквивалентное обратному, связанных с проявлением эффектов пространственной дисперсии первого порядка; важнейшие из них - эллиптическое двойное лучепреломление и эллиптический дихроизм (частный случай вращение плоскости поляризации, откуда и название). Гиротропия связана с особенностями внутреннего строения отдельной молекулы (молекулярная гиротропия) или со спецификой межмолекулярных взаимодействий (кристаллическая гиротропия). Гиротропия может быть как естественной, так и наведённой электрическими или магнитными полями либо вызванной механическими деформациями.
13
Вращение плоскости поляризации света - объединённая общим феноменологическим проявлением группа эффектов, заключающихся в повороте плоскости поляризации поперечной волны в результате взаимодействия с анизотропной средой. Наибольшей известностью пользуются эффекты, связанные с вращение плоскости поляризации света, хотя аналогичные явления наблюдаются и в других областях спектра электромагнитных волн (в частности, в СВЧ-диапазоне), а также в акустике, физике элементарных частиц и т. д.
Вращение плоскости поляризации
Эффект Фарадея (продольный магнитооптический эффект Фарадея) — магнитооптический эффект, который заключается в том, что при распространении линейно поляризованного света через оптически неактивное вещество, находящееся в магнитном поле, наблюдается вращение плоскости поляризации света. Грубо говоря, различие скоростей различно поляризованных волн обусловлено различием длин волн поглощаемого и переизлучаемого фотонов. 16
Продольные - в которых колебания происходят вдоль направления распространения волн. Поперечные – в которых колебания происходят перпендикулярно направлению движения волны Эффект Каттона-Мутона один из эффектов магнитооптики, заключающийся в возникновении линейного двойного лучепреломления в среде, помещённой во внеш. магн. поле, при распространении света перпендикулярно полю.
Итак, анизотропными называются среды, имеющие неодинаковые (механические, оптические, магнитные и др. ) свойства по различным направлениям. Типичными представителями анизотропных сред, наиболее часто встречающихся в практике, являются намагниченные постоянным полем феррит и ионизированный газ (плазма). Феррит обладает магнитной анизотропией, а плазма – диэлектрической анизотропией Плазмой называют электрически нейтральный газ, в котором значительная часть атомов или молекул ионизирована. Под влиянием постоянного магнитного поля плазма может проявлять анизотропные Феррит представляет собой ферромагнитное вещество, изготавливаемое на базе магнетита (Fe. O∙Fe 2 O 3). Химическая формула ферритов имеет вид Me. O∙Fe 2 O 3, где Mе – ион двухвалентного металла (например, никеля, марганца, магния и т. д. ).
Гиротро пная среда , среда, обладающая способностью вращать плоскость поляризации распространяющихся в ней линейно поляризованных электромагнитных волн. Эта способность обусловлена либо особенностями структуры вещества ( Оптическая активность), либо внешним магнитным полем ( Фарадея эффект). Гиротропная среда используются в оптике (оптические модуляторы, затворы и др. ), а также в технике СВЧ.
30


