Л_10_С-402.ppt
- Количество слайдов: 9
Тема 4. ДИАГНОСТИРОВАНИЕ ОБЪЕКТОВ АВИАЦИОННОГО ОБОРУДОВАНИЯ ПО ДАННЫМ БОРТОВЫХ УСТРОЙСТВ РЕГИСТРАЦИИП 4. 1 Общая характеристика бортовых устройств регистрации и задач послеполетной обработки информации
Бортовые устройства регистрации (БУР) применяются для накопления данных о параметрах полета, состоянии авиационной техники и оборудования, а также о действиях экипажа. В зависимости от назначения БУР разделяются на аварийные, эксплуатационные, испытательные и комбинированного применения. Назначение БУР определяет их конструктивные особенности, в том числе и тип запоминающего устройства, а именно: на магнитной ленте, полупроводниковые, оптические и др. Аппаратное исполнение БУР может быть реализовано в виде отдельных блоков или встроенных в оборудование процессорных модулей. В настоящее время в связи с увеличением вычислительных ресурсов БУР представляется возможным использовать зарегистрированные данные и для решения задач диагностирования, т. е. определения места и причин нарушений, возникающих в полете.
Для реализации процедур диагностирования зарегистрированные должны быть предварительно сглажены. Основные задачи сглаживания: – повышение точности и достоверности экспериментальных данных; – исключение сбоев, обусловленных записывающей аппаратурой; – восстановление незарегистрированных (пропущенных) данных с целью обеспечения непрерывности информационной поддержки эксплуатации АО по техническому состоянию; – синхронизация измерений, полученных различными средствами в различные моменты времени; – обеспечение информационной избыточности процедур диагностирования и др. Методы сглаживания зависят от структуры представления данных. Это могут быть скалярный сигнал и вектор параметров. Процедуры диагностирования реализуются на основе комплексной обработки исходных и сглаженных данных.
4. 2 Оптимальное сглаживание оценок векторных диагностических параметров
Рассматриваемая задача оптимального сглаживания предусматривает ретроспективное уточнение оценок параметров вектора состояния объекта контроля (ОК), полученных на этапе фильтрации и записанных в БУР. При реализации систем контроля и диагностирования с оптимальным фильтром Калмана (ОФК) в контуре оценивания в вектор состояния включаются ошибки параметров ОК. Комбинированная обработка наблюдений на основе совместных процедур оптимальной фильтрации и сглаживания опирается на взаимосвязанные модели прогнозирования и интерполяции вектора ошибок ОК – прогнозирование на шаг вперед при ; (4. 1) – интерполяция на шаг назад при. (4. 2) Вектору могут быть поставлены в соответствие следующие оценки и ковариационные матрицы: – оценка вектора ошибок ОК и соответствующая ей ковариационная матрица, полученные ОФК и записанные в БУР в момент времени
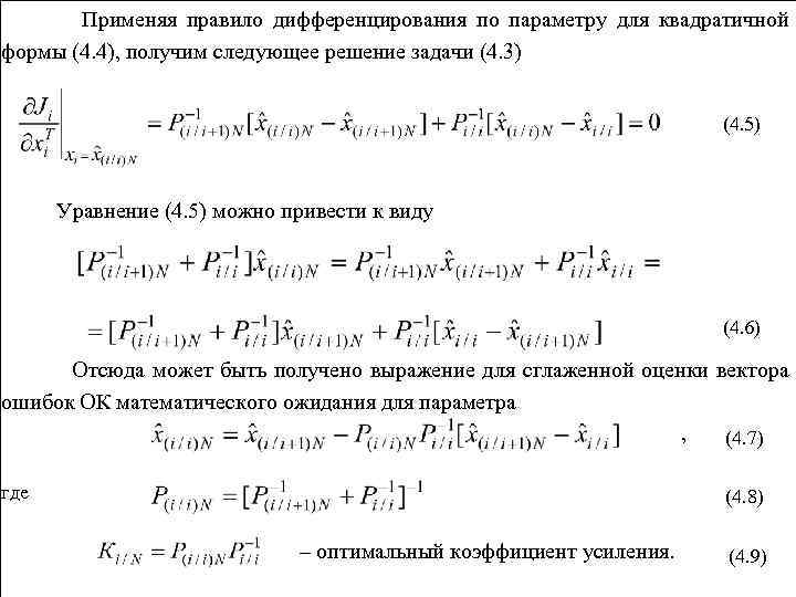
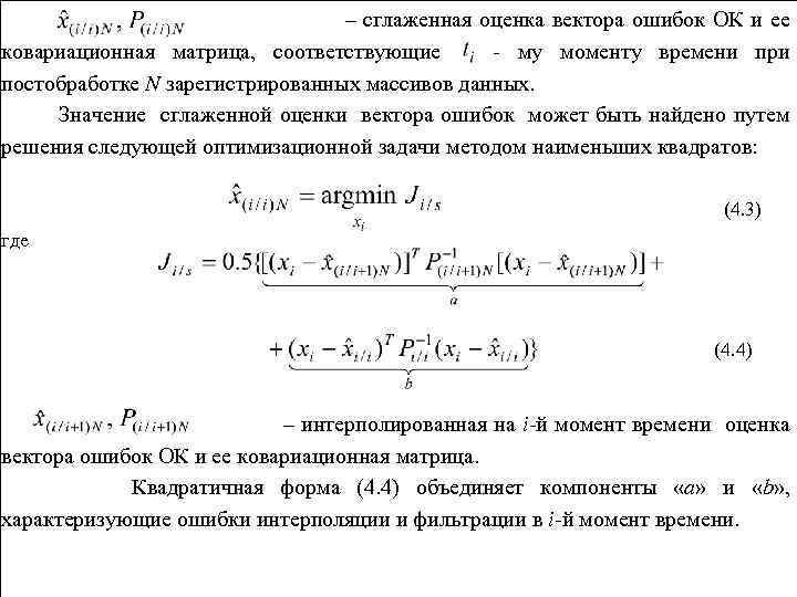
– сглаженная оценка вектора ошибок ОК и ее ковариационная матрица, соответствующие - му моменту времени при постобработке N зарегистрированных массивов данных. Значение сглаженной оценки вектора ошибок может быть найдено путем решения следующей оптимизационной задачи методом наименьших квадратов: (4. 3) где (4. 4) – интерполированная на i-й момент времени оценка вектора ошибок ОК и ее ковариационная матрица. Квадратичная форма (4. 4) объединяет компоненты «а» и «b» , характеризующие ошибки интерполяции и фильтрации в i-й момент времени.
Применяя правило дифференцирования по параметру для квадратичной формы (4. 4), получим следующее решение задачи (4. 3) (4. 5) Уравнение (4. 5) можно привести к виду (4. 6) Отсюда может быть получено выражение для сглаженной оценки вектора ошибок ОК математического ожидания для параметра , (4. 7) где (4. 8) – оптимальный коэффициент усиления. (4. 9)
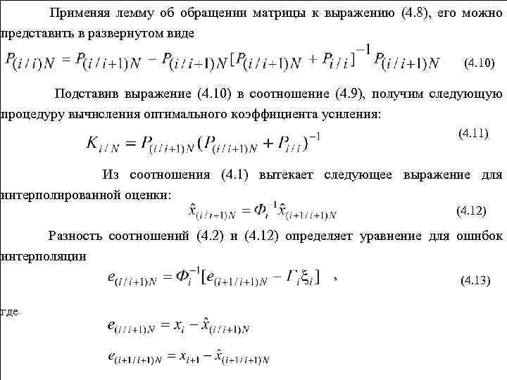
Применяя лемму об обращении матрицы к выражению (4. 8), его можно представить в развернутом виде (4. 10) Подставив выражение (4. 10) в соотношение (4. 9), получим следующую процедуру вычисления оптимального коэффициента усиления: (4. 11) Из соотношения (4. 1) вытекает следующее выражение для интерполированной оценки: (4. 12) Разность соотношений (4. 2) и (4. 12) определяет уравнение для ошибок интерполяции , где (4. 13)
Вектору ошибок интерполяции соответствует следующая ковариационная матрица: (4. 14) Объединяя уравнения (4. 7), (4. 10)-(4. 12) в единую структуру, получим алгоритм оптимального сглаживания оценок вектора ошибок ОК. Интерполяция: (4. 15) (4. 16) Коррекция: (4. 17) (4. 18) (4. 19) (4. 20) Для реализации алгоритма (4. 15)-(4. 20) необходимо регистрировать оценки вектора ошибок ОК и их ковариационные матрицы , получаемые ОФК в процессе функционального контроля ОК в полете.
Л_10_С-402.ppt