Тема 3 МЕТОДИ ВИМІРЮВАННЯ ЧАСОВИХ ТА ЧАСТОТНИХ ПАРАМЕТРІВ


























5322-sl_l08_.ppt
- Количество слайдов: 26
Тема 3 МЕТОДИ ВИМІРЮВАННЯ ЧАСОВИХ ТА ЧАСТОТНИХ ПАРАМЕТРІВ СИГНАЛІВ Лекція 8 Електронно-рахувальні частотоміри .
Питання лекції: 1. Класифікація методів вимірювання частоти та їх характеристика 2. Резонансні та електронно-рахувальні частотоміри Література: Л1. с. 92…112, Л2. с. 235…260,
1. Класифікація методів вимірювання частоти та їх характеристика Засоби для вимірювання частоти та часу відносяться до підгрупи “Ч” і поділяються на слідуючи види: Ч1- стандарти частоти та часу; Ч2- частотоміри резонансні; Ч3- частотоміри електронно-рахувальні; Ч4- частотоміри гетеродинні, мостові та ємнісні;
Ч5- синхронізатори та перетворювачі частоти; Ч6- синтезатори частоти, подільники та множники частоти; Ч7- приймачі сигналів еталонних частот; Ч9- перетворювачі частоти в інші електричні величини.
1.1. Метод перезаряджання конденсатора Рис. 1. Структурна схема конденсаторного частотоміра
В підсилювачі-обмежувачі сигнал перетворюється на прямокутні імпульси. Додатнім імпульсом конденсатор заряджається, а після його закінчення розряджається до деякого рівня. Середнє значення струму, який проходить через діод VD1 та індикатор, залежить від кількості електричного заряду та частоти.
Uc – напруга на конденсаторі у встановленому режимі; С – ємність конденсатора. Похибка методу 1÷2%. Діапазон вимірювання 10÷1000Гц. Iср = fx * Q = fx * C * Uc
1.2. Метод порівняння. Гетеродинні частотоміри Високу точність вимірювання у всьому діапазоні частот забезпечує метод порівняння, при якому вимірювана частота fx порівнюється із зразковою частотою fзр. Метод порівняння реалізується за рахунок використання гетеродинного способу. Цей спосіб полягає у порівнянні двох сигналів у змішувачі та індикації моменту рівності частот сигналів при нульових биттях. Структурна схема гетеродинного частотоміра наведена на рис. 2.
Діапазон вимірювання 125кГц÷78ГГц. Похибка вимірювання 0,005÷0,05%. Рис. 2. Структурна схема гетеродинного частотоміра
2. Резонансні та електронно-рахувальні частотоміри 2.1. Резонансний метод вимірювання частоти Рис. 3. Структурна схема резонансного частотоміра
Сигнал з частотою fx через узгоджувальний пристрій потрапляє в коливальну систему, яка настроюється в резонанс: fр = 1/2П √ LC . Діапазон вимірювання >1000МГц. Похибки вимірювання 0,01÷0,1%.
2.2. Метод дискретного рахунку. Електронно-рахувальні частотоміри При реалізації методу дискретного рахунку змінна напруга з частотою fx перетворюється у послідовність однополярних імпульсів. Після цього підраховується кількість зазначених імпульсів (N) за відомий інтервал часу t0 та із виразу fx=N/t0 визначається значення вимірюваної частоти. Даний метод реалізовано у електронно-рахувальних частотомірах. У залежності від значення інтервалу часу t0 частотоміри поділяють на: частотоміри середніх значень (інтегрувальні прилади), у яких t0>Tx (Tx – період частоти, що вимірюється); частотоміри миттєвих значень, в яких вимірюється значення частоти за один період коливань Tx (неінтегральні прилади).
Рис. 4. Процес вимірювання частоти
Лічильні імпульси (рис. 4, б) які сформовані із сигналу Ux, надходять на вхід селектора. Селектор відкрито на час дії імпульсу тривалістю t0 (рис. 4, в), сформованого із сигналу блоку опорних частот. Таким чином, лічильник зафіксує число імпульсів N (рис. 4, г), яке без урахування похибки дискретизації можна визначити за наступною формулою:
Рис. 5. Структурна схема електронно-рахувального частотоміра
З (2) шукане значення частоти визначається як Виходячи з методики оцінок побічних (непрямих) вимірювань, можна отримати вираз для розрахунку відносної похибки вимірювання частоти методом порівнянь:
Прилад Ч2-9А Технічні характеристики: Діапазон вимірювання 1765÷3750 МГц. Похибка вимірювання 0,05%. Живлення від мережі або джерела постійної напруги 12В. Робочий діапазон температур -300÷+500С.
Прилад Ч3-36 Призначений для автоматичного вимірювання частоти гармонічних і частоти проходження імпульсних електричних сигналів, періоду і тривалості імпульсів, відношення частот, підрахунку числа електричних коливань, видачі напруг кварцових частот і видачі інформації на реєстраційний пристрій.
Технічні характеристики: Тривалість імпульсів >10нс. Діапазон частот 10Гц÷50Мгц. Діапазон амплітуд 0,5÷10В. Відносна похибка вимірювання середнього за час підрахунку значення частоти (δf) не більше:
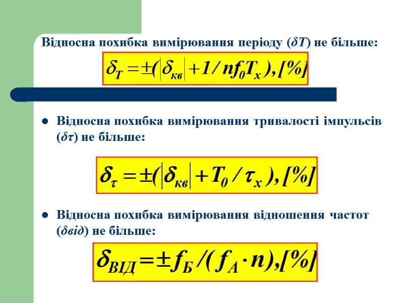
Відносна похибка вимірювання періоду (δТ) не більше: Відносна похибка вимірювання тривалості імпульсів (δτ) не більше: Відносна похибка вимірювання відношення частот (δвід) не більше:
де кв – відносна похибка частоти внутрішнього кварцевого генератора після п’яти хвилин прогріву (кв=2*10-5); n – коефіцієнт усереднення (визначається положенням перемикача S3 «ВРЕМЯ СЧЁТА мС / МНОЖИТЕЛЬ» (n=1…104)); f0 – частота заповнення (f0=1/Т0, величина обернена значенню, яке визначається положенням перемикача S2 «МЕТКИ ВРЕМЕНИ S» (Т0 =10-7 … 10-3 с або f0=10; 5; 1мГц; 100; 10; 1кГц)). Тх – значення вимірюваного періоду. Примітка. Результат не зміниться, якщо f0 для розрахунку підставляти в кілогерцах, а Тх в мілісекундах.
Під час роботи приладу можливі чотири основні випадки: 1. При вимірюванні частоти лічильні імпульси формуються з вхідного сигналу, а строб формується в приладі. 2. При вимірюванні періоду лічильні імпульси формуються в приладі, а строб формується з вхідного сигналу.
3. При вимірюванні відношення частот лічильні імпульси формуються з сигналу вищої частоти, а строб – з сигналу нижчої частоти. 4. При вимірюванні тривалості імпульсів лічильні імпульси формуються в приладі, а строб формується з вхідного сигналу.

