9db21fed7fe8d1d7fd06edf3172021c4.ppt
- Количество слайдов: 28
Тема 2. Основы теории спроса и предложения 1. Отраслевое равновесие. Законы спроса и предложения 2. Эластичность спроса и предложения 3. Разновидности отраслевого равновесия 4. Последствия государственного регулирования цен на рынке совершенной конкуренции
Понятия (определения) 1. Предложение – готовность предложить товар (благо) за определенную цену. 2. Объем предложения – количество предлагаемого товара. 3. Функция предложения – зависимость объема предложения от ряда факторов (аргументов): а) цены данного товара; б) цен других товаров; в) цен материалов и труда, используемых при изготовлении товара; г) количества имеющихся средств производства. 4. Функция предложения по цене – зависимость объема предложения от цены данного товара при неизменности прочих факторов. QS = QS(P).
Гипотеза: чем выше цена, тем больше объем предложения. График (кривая) предложения P QS = – m + n. P QS = m + n. P Q
График (кривая) предложения P QS = n. P ; 0 < < 1 QS = n. P ; > 1 Q
Понятия (определения) 1. Спрос – готовность купить товар (благо) за определенную цену. 2. Объем спроса– количество покупаемого товара. 3. Функция спроса– зависимость объема спросаот ряда факторов (аргументов): а) цены данного товара; б) цен других товаров; в) бюджета (дохода) покупателя; г) количества покупателей. 4. Функция спроса по цене – зависимость объема спорса от цены данного товара при неизменности прочих факторов. QD = QD(P).
Гипотеза: чем ниже цена, тем больше объем спроса. График (кривая) спроса P QD = a – b. P QD Q
Отраслевое равновесие QS = – m + n. P QD = a – b. P P a/b S tg = b Рынок пшеницы США 1981 г. QS = 1800 + 240 P QD = 3550 – 266 P P* = 3, 458/бушель P* m/n D tg = n Q* a Q
Отраслевое равновесие P S P 2 избыток P* P 1 дефицит D Q* Q
Излишек потребителя и излишек производителя Р Излишек потребителя S P* Излишек производителя D 0 Q
Изменения объема предложения и функции предложения P P 1 P S S 2 S 0 P 0 S 1 P 0 P 2 Q 0 Q Q 1 Q 2 Q 0 Q 1 Q Изменения объема спроса и функции спроса P P P 1 P 0 P 2 D 0 D 1 D Q 1 Q 0 Q 2 Q 0 Q 1 Q
Изменение отраслевого спроса P S P 1 P 0 D 1 D 0 Q 1 Q
Изменение отраслевого предложения P S 0 S 1 P 0 P 1 D Q 0 Q 1 Q Законы спроса и предложения: при увеличении спроса цена повышается; при увеличении предложения – снижается.
Потребление и цена меди 1880 -1998
Изменение равновесия на рынке меди P S 1900 S 1950 S 1998 Долговременное изменение цены и потребления D 1900 D 1950 D 1998 Q
С 1970 до 1998 в США на рынке яиц: а) предложение увеличилось, благодаря механизации птицеферм и уменьшению издержек производства; б) спрос понизился, благодаря повышению покупательской озабоченности здоровьем и влиянием холестерина, связанным с употреблением яиц. P S 1970 (в долл. 1970 за дюжину) S 1998 $0. 61 $0. 26 D 1970 5, 300 5, 500 D 1998 Q (млн. дюжин)
В США на рынке образования в колледже с 1970 до 1995 гг: а) предложение упало, благодаря повышению затрат на оборудование и поддержание современных аудиторий, лабораторий и библиотек, а также росту зарплаты преподавателей; б) спрос повысился, благодаря большему числу выпускников школы. P S 1995 (ежегодные затраты в долл. 1970 г. ) $4, 248 S 1970 $2, 530 D 1970 8. 6 14. 9 D 1995 млн. чел.
Эластичность спроса QD = 80 – 4 P; P 0 = 8; Q 0 = 48; TR 0 = 384; P 1 = 10; Q 1 = 40; TR 1 = 400; P 2 = 11; Q 2 = 36; TR 1 = 396;
Эластичность спроса QD = 12 – P P TR e. D = 1 e. D > 1 e. D < 1 TR D Q
Эластичность спроса P P L A e. D (B) = BC/AB B PB e. D (M) = MN/ML PB M D 0 N C QB Q
Эластичность спроса по цене в точке P 0, Q 0. Дуговая эластичность спроса по цене: При QD = 80 – 4 P и росте цены с P 0 = 8 до P 1 = 10:
Эластичность предложения P e. S(A) > 1 P 0 S A B Q 0 S A P 0 0 P P S A P 0 e. S(A) = 1 e. S(A) < 1 Q Q 0 B Q 0 Q
Эластичность предложения P e. S(F) > 1 S e. S(G) = 1 e. S(H) < 1 H F G Q
Коэффициенты эластичности спроса по цене на рынке США в 1980 -х гг. /Хайман Д. Стр. 146/ Блага Автомобили Посуда Кино Табачная продукция Бензин Жилье Туалетные принадлежности Заграничные поездки Электроэнергия для дома Короткий период -1, 87 -1, 54 -0, 87 -0, 46 -0, 4 -0, 3 -0, 2 -0, 14 -0, 13 Длительный период -2, 24 -2, 55 -3, 67 -1, 89 -1, 5 -1, 88 -3, 04 -1, 77 -1, 89
ЗАДАЧА На цветочном рынке по цене 20 ден. ед. за штуку в день продается 6000 гвоздик. Как изменится цена гвоздики, если спрос на нее сократится на 20%? Известно, что e. D = – 3, e. S = 2.
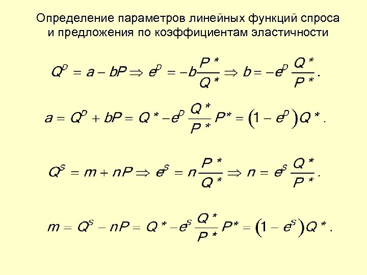
Определение параметров линейных функций спроса и предложения по коэффициентам эластичности
Решение задачи: b = 3 6000/20 = 900; a = 6000 (1 + 3) = 24000; n = 2 6000/20 = 600; m = 6000 (1 – 2) = – 6000. QD = 24000 – 900 P; QS = – 6000 + 600 P. 0, 8 (24 000 – 900 P) = – 6000 + 600 P P = 19, 1.
Перекрестная эластичность спроса и эластичность спроса по доходу Взаимозаменяемые блага: Взаимодополняемые блага: Нормальные блага: Некачественные блага:
ЗАДАЧА При заданном бюджете индивида и сложившихся ценах на блага А и В он покупает 20 ед. блага. Его предпочтения относительно данного блага характеризуются коэффициентами эластичности спроса: e. D = – 0, 5; e. АВ = 0, 2; e. АМ = 0, 8. Сколько ед. блага А будет покупать индивид, если его бюджет возрастет на 10%, цена блага А снизится на 2%, а цена блага В повысится на 5%? Решение: 0, 8 10 + 0, 5 2 + 0, 2 5 = 10% QA = 1, 1 20 = 22


