Скачать презентацию Тема 2 Оценка и анализ денежных потоков Скачать презентацию Тема 2 Оценка и анализ денежных потоков

Тема 2.pptx

  • Количество слайдов: 10

Тема 2. Оценка и анализ денежных потоков Тема 2. Оценка и анализ денежных потоков

Вопрос 1. Виды потоков платежей и их основные параметры Классификация денежных потоков Вопрос 1. Виды потоков платежей и их основные параметры Классификация денежных потоков

Вопрос 2. Оценка денежных потоков Денежный поток переменного аннуитета постнумерандо составит: Приведенная стоимость денежного Вопрос 2. Оценка денежных потоков Денежный поток переменного аннуитета постнумерандо составит: Приведенная стоимость денежного потока аннуитета постнумерандо составит:

Денежный поток переменного аннуитета пренумерандо составит: Приведенная стоимость денежного потока аннуитета пренумерандо составит: Денежный поток переменного аннуитета пренумерандо составит: Приведенная стоимость денежного потока аннуитета пренумерандо составит:

Денежный поток постоянного аннуитета постнумерандо составит: Приведенная стоимость денежного потока аннуитета постнумерандо составит: Денежный поток постоянного аннуитета постнумерандо составит: Приведенная стоимость денежного потока аннуитета постнумерандо составит:

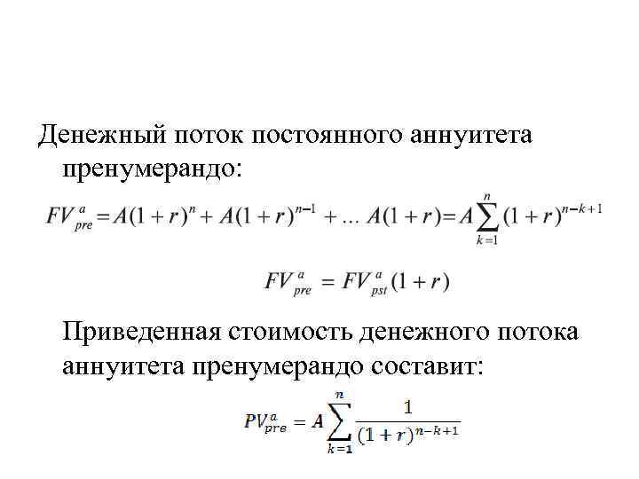
Денежный поток постоянного аннуитета пренумерандо: Приведенная стоимость денежного потока аннуитета пренумерандо составит: Денежный поток постоянного аннуитета пренумерандо: Приведенная стоимость денежного потока аннуитета пренумерандо составит:

Денежный поток постоянного р-срочного аннуитета постнумерандо составит: начисление % неск. раз в год: денежные Денежный поток постоянного р-срочного аннуитета постнумерандо составит: начисление % неск. раз в год: денежные поступления неск. раз в год, а начисление % один раз в год: платежи вносятся несколько раз в году и начисление процентов также происходит несколько раз в год, но число рентных платежей не равно числу периодов начисления процентов, т. е. p ≠ m:

Денежный поток постоянного рсрочного аннуитета пренумерандо: Приведенная стоимость денежного потока аннуитета пренумерандо составит: Денежный поток постоянного рсрочного аннуитета пренумерандо: Приведенная стоимость денежного потока аннуитета пренумерандо составит:

При определении члена ренты возможны два варианта, зависящие от того, какая величина является исходной: При определении члена ренты возможны два варианта, зависящие от того, какая величина является исходной: • а) наращённая сумма. Если сумма долга определена на какой-либо момент в будущем (FVA), тогда величину последующих взносов в течение n лет при начислении на них процентов по ставке i можно определить по формуле: • б) современная величина финансовой ренты, тогда, исходя из ставки процента и срока ренты, разовый платёж находится по формуле: