слайд л-47-1110.ppt
- Количество слайдов: 26
тема № 15. Кинетические явления Лекция № 47 Явления переноса Учебные вопросы: 1. Уравнения переноса. 2. Диффузия и теплопроводность. 3. Коэффициенты переноса. Зависимость коэффициентов переноса от параметров системы. 1
Литература ОСНОВНАЯ ЛИТЕРАТУРА: [19] Кульбицкий Ю. Н. Физика. Ч. 4. Статистическая физика. Термодинамика. Кинетические явления. - ФВА РВСН, 2001 г. с. 148 - 163. [13] Маркеев Б. М. , Кульбицкий Ю. Н. и др. Физика. Задания для самостоятельной работы. - МВУРЭ, 1997 г. , Л – 57. ДОПОЛНИТЕЛЬНАЯ: [2] Савельев И. В. Курс общей физики. Т. 1. М. - Наука, 1980 г. § 79 -80. [3] Трофимова Т. И. Курс физики М. : Высшая школа, 1994 г. , § 48 2
1. Уравнения переноса 1. 1. Явления переноса - это явления, связанные с выравниванием макропараметров системы в процессе перехода системы к равновесному состоянию. К основным явлениям переноса относится: теплопроводность (перенос теплоты), диффузия (перенос вещества), вязкость (перенос импульса). К явлениям переноса также относятся 3 эффекты Зеебека, Пельтье, Томсона.
1. 2. Уравнения переноса для потоков 4 где - плотность потока величины , то есть векторная величина, модуль которой равен количеству величины , переносимой в единицу времени через единичную площадку, расположенную перпендикулярно направлению переноса величины В правой части уравнения под знаком оператора “набла” может стоять не сама величина , а пропорциональная ей величина, например объемная плотность величины
1. 3. Уравнение переноса, зависящие от времени Объемная плотность величины Нестационарное уравнение переноса: 5
Выводы: 1. Явления переноса - это явления, связанные с выравниванием макропараметров системы в процессе перехода системы к равновесному состоянию. 2. Уравнение переноса для потоков 3. Нестационарное уравнение переноса 6
2. Диффузия и теплопроводность 2. 1. Упрощенный механизм диффузии в газах Диффузией называется перенос какой либо компоненты вещества, связанный с неоднородностью ее концентрации. 7
8
9 - плотность потока массы (масса вещества, диффундирующего в единицу времени через единичную площадку, перпендикулярную оси ОХ)
В общем виде: 10 нестационарное уравнени
Уравнение для концентрации n 11
2. 2 Особенности диффузии в твердых телах 1) в жидкостях и твердых телах теряет смысл представление о длине свободного пробега; 2) силы взаимодействия между молекулами очень велики и оказывают постоянное влияние на их движение. 12 ЕА - энергия активизации диффузии, А - постоянная
2. 3 Упрощенный механизм теплопроводности Теплопроводностью называется перенос теплоты, связанный с неоднородностью температуры. ЕА = М с. V ТА ЕВ = М с. V ТВ так как = mn. A =mn. B 13
коэффициент теплопроводности 14 j. EX – х - овая компонента плотности теплового потока или величина энергии, переносимой в форме теплоты в единицу времени через единичную площадку, перпендикулярную оси ОХ
В общем виде: Уравнение Фурье 15 нестационарное уравнение
2. 4. Особенности теплопроводности в твердых телах Квант упругой волны представляет собой квазичастицу - фонон. 16 теплопроводность твердых тел во много раз превосходит теплопроводность газов.
Порядок коэффициента теплопроводности газов: Твердых тел: 17 Теплопроводность твердых тел в миллион раз выше, чем теплопроводность газов!
Выводы: 1. Диффузия – перенос какой-либо компоненты вещества из-за неоднородности ее концентрации, теплопроводность – перенос теплоты из-за неоднородности поля температур. 2. Диффузия описывается уравнением Фика 3. Нестационарное уравнение диффузии 18
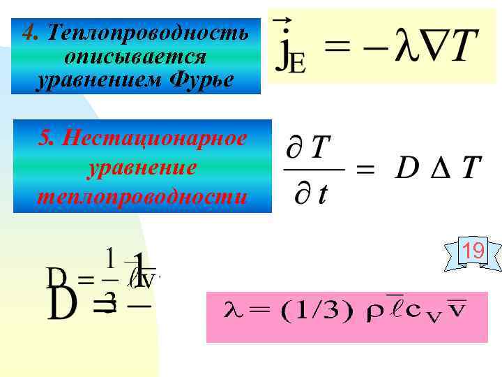
4. Теплопроводность описывается уравнением Фурье 5. Нестационарное уравнение теплопроводности 19
3. Коэффициенты переноса. Зависимость коэффициентов переноса от параметров системы Коэффициентами переноса называются коэффициент диффузии (для явления переноса компонентов вещества), коэффициент теплопроводности, (для явления переноса теплоты), коэффициент вязкости (для явления переноса импульса) и другие коэффициенты, характеризующие другие виды переноса. 20
3. 1 Коэффициент диффузии - коэффициент диффузии газов 21
3. 2 Коэффициент теплопроводности легкие газы обладают значительно большей теплопроводностью, чем тяжелые 22 теплопроводность не зависит от давления и приблизительно возрастает как корень квадратный из температуры
3. 3. Время выравнивания В равновесном состоянии выравниваются температуры и концентрации в системе в целом, поэтому время релаксации называют еще временем выравнивания. 23 Сравним : Для диффузии
Аналогичный результат получается для времени выравнивания температур или 24 время выравнивания быстро растет с увеличением объема системы (как квадрат линейных размеров) и обратно пропорционально коэффициенту диффузии (теплоароводности)
Выводы: 1. К коэффициентам переноса относятся коэффициенты диффузии, теплопроводности, вязкости. Они характеризуют процессы переноса соответственно компонентов вещества, теплоты, импульса. 2. Коэффициент диффузии газов обратно пропорционален давлению и возрастает с ростом температуры в степени три вторых. 3. Коэффициент теплопроводности не зависит от давления и возрастает с ростом температуры в степени одной второй, причем легкие газы обладают большей теплопроводностью, чем тяжелые. 25
Задание на самоподготовку Проработать конспект лекции, изучить основную и дополнительную литературу ОСНОВНАЯ ЛИТЕРАТУРА: [19] Кульбицкий Ю. Н. Физика. Ч. 4. Статистическая физика. Термодинамика. Кинетические явления. - ФВА РВСН, 2001 г. с. 148 -162. [13] Маркеев Б. М. , Кульбицкий Ю. Н. и др. Физика. Задания для самостоятельной работы. - МВУРЭ, 1997 г. , Л – 57. 26 ДОПОЛНИТЕЛЬНАЯ: [3] Трофимова Т. И. Курс физики М. - Высшая школа, 1994 г. , § 79 -80. [7] Савельев И. В. Курс общей физики, Т. 3. - М. : Наука, 1982 г. , § 48.


