Л10 Распр Максвелла.ppt
- Количество слайдов: 23
Тема 13. Статистическая физика Людвиг Эдуард Больцман (1844 -1906) Джеймс Клерк МАКСВЕЛЛ (1831 -1879) 1
§ 13. 1. Общие понятия • Статистическая физика изучает закономерности в макросистеме (состоящей из большого числа частиц). • Значения всех ФВ, характеризующих макросистему, испытывают случайные колебания около среднего значения (флуктуации). 2
Некоторые сведения из теории вероятности • Вероятность события характеризуется частотой его повторения: если в N случаях i-е событие происходит Ni раз, то вероятность его равна • Если событие состоит в том, что x принимает разные значения xi с разной частотой Ni, то cреднее значение х: • Вероятность совмещения двух или более событий: 3
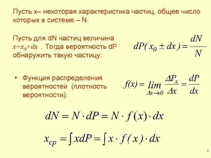
Пусть х– некоторая характеристика частиц, общее число которых в системе – N. Пусть для d. N частиц величина х=х0+dх. Тогда вероятность d. P обнаружить такую частицу: • Функция распределения вероятностей (плотность вероятности): 4
Броуновское движение (1827) • -беспорядочное движение частиц, взвешенных в жидкости или газе. • Скорость движения растет с ростом температуры и уменьшением массы частиц. 5
§ 13. 2. Распределение Максвелла - распределение молекул газа, находящегося в равновесии, по скоростям (внешние силы отсутствуют). 1. Для проекции скорости φ(vx) vx+dvx vx 6
2. Распределение молекул по модулю cкорости d. P(υx) d. P(υy ) dυ υz d. P(υz) 4πυ2 dυ υ υy υx Пространство скоростей 7
F(υ) dυ 8
F(υ) 9
F(υ) 10
Характерные скорости • Наиболее вероятная скорость: • Средняя скорость: • Среднеквадратичная скорость: 11
Опытная проверка распределения Максвелла Опыт Штерна. 1920 г. 12
§ 12. 3. Распределение Больцмана - распределение молекул газа, находящегося в состоянии равновесия, по координатам во внешнем силовом поле. Z Условие равновесия: T=const z+dz z p+dp p F 13
Рассмотрим изотермическую атмосферу: В атмосфере Земли гравитационное разделение начинается выше 100 км (ниже атмосфера «перемешана» ) Состав атмосферы Земли: N 2 – 78%, O 2 – 21%, Ar – 1%, Z p=nk. T p=p 1 +p 2 T 2=T 1 m 1>m 2 T 2>T 1 m 1=m 2 n 02 Z CO 2 – 0, 03%. n 01 n n 02 n 01 n 14
Рассеяние земной атмосферы 15
Барометрическая формула Уменьшение давления в атмосфере с высотой Z р1< р2 р1 < р2 T 2>T 1 m 1=m 2 р01= р02 р В холодной атмосфере давление падает с высотой быстрее! 16
Бриз – это ветер у береговой линии морей и небольших озер, имеющие резкую суточную смену направлений (слой 1 -2 км). Ночной бриз: В Н тепло Конв. подъем охлажд 17
Дневной бриз: Н холод В тепло Конвективный подъем 18
О толщине атмосферы Земли При μ=29 г/моль и Т=273 К Н≈8 км – характерная высота слоя атмосферы, на котором которого давление изотермической атмосферы уменьшается в е-раз (рнижн/ рверхн=е=2, 7) 19
О массе атмосферы Земли Число молекул в вертикальном слое высотой dz и площадью основания S=1 м 2 : S dz 20
§ 13. 4. Распределение Максвелла-Больцмана 21
Распределение Гиббса • Распределение Гиббса — распределение, определяющее количество частиц в различных квантовых состояниях. Основывается на постулатах статистики: • Все доступные микросостояния системы равновероятны. • Равновесию соответствует наиболее вероятное распределение (подсистем по состояниям). • Вероятность пребывания подсистемы в некотором состоянии определяется только энергией состояния. 22
Распределение Гиббса Полное число частиц в системе: N 0 =ΣNi Полная энергия системы: E=ΣEi Вероятность состояния с энергией Ei : ~ Ω ~ S=k lnΩ) Число частиц в состоянии с энергией Ei : 23
Л10 Распр Максвелла.ppt