ТЕМА 1: ЗАДАЧИ И СОДЕРЖАНИЕ




































































































лекции-презентация по землеустройству, Быкова.ppt
- Количество слайдов: 100
ТЕМА 1: ЗАДАЧИ И СОДЕРЖАНИЕ ВНУТРИХОЗЯЙСТВЕННОГО ЗЕМЛЕУСТРОЙСТВА
1. 1. Сущность внутрихозяйственного землеустройства 1. 2. Содержание проекта землеустройства 1. 3. Порядок и методы разработки проекта внутрихозяйственного землеустройства
1. 1. Сущность внутрихозяйственного землеустройства Важнейшая производственная задача: обеспечить взаимное соответствие трех основных звеньев: - организации производства; - организации территории; - организации трудовых ресурсов населения, проживающего на данной территории. Основная цель ВНХЗ: организация рационального использования земель и связанных с ней средств производства, обеспечивающая максимальную экономическую эффективность сельскохозяйственного производства, его социальную и природоохранную направленность.
ЗАДАЧИ ВНХЗ: 1. Определить назначение, характер и режим использования каждого земельного участка и контура угодий в соответствии с присущими ему свойствами: местоположением, плодородием, растительностью, характером увлажнения, размерами, конфигурацией и т. д. 2. Определить меры по улучшению производительных свойств и природных условий земельных участков на основе мелиоративных, культуртехнических или агротехнических мероприятий. 3. Обеспечить рациональное соотношение и сбалансированность основных элементов и условий производства: организации территории; организационно- производственной структуры; расселения; размещение отраслей, производственных и хозяйственных центров.
4. Создать организационно-территориальные условия для применения современных технологий, производительного использования техники, повышения культуры земледелия, научной организации труда и управления сельскохозяйственным производством. 5. Разработать систему природоохранных и почвозащитных мероприятий, обеспечивающих экологическое равновесие окружающей природной среды и экологическую безопасность сельскохозяйственного производства. 6. Разработать систему земельно-оценочных нормативов, необходимых для регулирования внутрихозяйственных земельных отношений, внутрихозяйственного планирования и управления, налогообложения и решения других задач с учетом местоположения и качества земельных участков.
Внутрихозяйственное землеустройство - это социально- экономический процесс и комплекс мероприятий по территориальной организации производства, улучшению использования и охране земель, обеспечивающий высокую эффективность работы сельскохозяйственных предприятий. При ВНХЗ разрабатываются три основных направления: а) организация территории в соответствии с целями, задачами и структурой сельскохозяйственного производства; б) мероприятия по улучшению состояния земель и их охране; в) мероприятия по увеличению объёмов производства и сокращению издержек на обработку земель и транспортировку сельскохозяйственных грузов.
1. 2. Содержание проекта землеустройства Проект внутрихозяйственного землеустройства - совокупность документов (расчетов, пояснений, чертежей) по организации территории сельскохозяйственного предприятия. Наиболее важные положения ВНХЗ: Во-первых , состав вопросов, определяющих содержание проекта; Во-вторых , приемы и методы обоснования проектных решений, обеспечивающие их относительные преимущества. Состав и содержание проекта зависят от: - природных и социально-экономических условий; - форм землевладения и землепользования; - специализации хозяйства; - состава и соотношения отраслей; - условий расселения; - развития элементов инфраструктуры.
Составные части и элементы проекта ВНХЗ Составные части Элементы 1. Размещение 1. 1. Обоснование базовых населенных производственных пунктов подразделений 1. 2. Размещение животноводческих комплексов и ферм 1. 3. Обоснование организационно- производственной структуры и размещение массивов производственных подразделений 2. Размещение 2. 1. Размещение магистральной дорожной инженерных объектов сети общехозяйственного 2. 2. Размещение мелиоративных и назначения водохозяйственных объектов 2. 3. Размещение других инженерных объектов общехозяйственных объектов 3. Организация угодий 3. 1. Обоснование состава и соотношения угодий 3. 2. Проектирование и обоснование эффективности трансформации земель
Составные части Элементы 4. Организация системы 4. 1. Установление типов, видов и количества севооборотов 4. 2. Размещение по территории севооборотов внесевооборотных участков 5. Устройство территории 5. 1. Размещение полей севооборотов и рабочих севооборотов участков 5. 2. Размещение защитных лесных полос 5. 3. Размещение полевой дорожной сети 6. Устройство территории 6. 1. Размещение пород и сортов плодовых плодово-ягодных насаждений 6. 2. Размещение кварталов (клеток) и бригадных участков 6. 3. Размещение защитных лесных полос 6. 4. Размещение дорожной сети 6. 5. Размещение подсобных хозяйственных центров
Составные части Элементы 7. Устройство территории 7. 1. Размещение гуртовых и отарных участков пастбищ 7. 2. Организация пастбищеоборота 7. 3. Размещение загонов очередного стравливания 7. 4. Размещение летних лагерей и водопойных площадок 8. Устройство территории 8. 1. Организация сенокосооборотов, размещение сенокосов сенокосооборотных и бригадных участков 8. 2. Размещение дорожной сети ТАКИМ ОБРАЗОМ: Составные части проекта – это ключевые проектные задачи, имеющие общую целевую установку и единый критерий экономического обоснования. Элемент проекта – это конкретная проектная задача, результат которой графически фиксируется на плане, а затем отграничивается на территории.
Процесс внутрихозяйственного землеустройства в целом включает следующие этапы: 1. Подготовительные и обследовательские работы; 2. Составление задания на проектирование; 3. Составление и утверждение проекта; 4. Перенесение проекта в натуре; 5. Изготовление и выдача землеустроительных документов; 6. Осуществление проекта и авторский надзор.
1. 3. Порядок и методы разработки проекта Исходные данные Проект ВНХЗ составляют с использованием материалов: - предшествующего землеустройства; - внутрихозяйственной оценки земель; -почвенного, геоботанического, агрохимического и других видов обследований и изысканий. При отсутствия таких данных до составления проекта проводят соответствующие обследования и изыскания или корректируют имеющиеся данные. Используют также данные: - предпроектных проработок; - проекты территориального землеустройства, мелиорации, агролесомелиорации; - проекты планировки и застройки сельских населенных пунктов; - материалы по передаче земли в ведение сельской администрации и др.
Периоды проектирования Проекты ВНХЗ разрабатываются на два срока: расчетный, исходящий из реальных возможностей хозяйства в осуществлении намеченных проектом мероприятий; прогнозный, в течении которого предусматривают меры по максимально возможному использованию потенциальной продуктивности земель хозяйства, вовлечению земель в сельскохозяйственый оборот. Расчетный (проектный) период – это срок, в течении которого должны быть освоены все решения, намеченные проектом ВНХЗ, и к концу которого сх предприятие должно выйти на установленные проектом технико-экономические показатели развития и использования земель. Расчетный (проектный) период - в среднем 5 лет. Прогнозный период - как правило, 15 лет.
Методы проектирования 1. Традиционный, осуществляемый по принципу технико-экономического обоснования организации территории, исходя из заданных контрольных цифр; 2. Ресурсный, учитывающий потенциальную продуктивность земель хозяйства, обеспеченность его трудовыми и денежно-материальными ресурсами.
Традиционный метод Задание на проектирование Специализация и организационно- производственная структура хозяйства Землеустроительное Объемы производства и планы продажи проектирование Размещение произв. подразд. и хоз. центров продукции Урожайность сельскохозяйственных Размещение магистральных дорог и др. культур, продуктивность угодий инженерных объектов общехоз . Поголовье и продуктивность скота назначения Организация угодий Производственные Трансформация, улучшение и разм. подразделения хозяйства угодий (отделения, произв. участки, Организация севооборотов бригады) и фермы Поголовье Потреб Зеленый пашня Устройство территории севооборотов скота ность в конвейе Площади кормах р кормовых Составление проектной экспликации культур План осущ. землеустроит. мер-тий по годам Установление площадей и размещение всех участков пашни Расчет эффективности проекта
Традиционный метод проектирования применяется: при составлении проектов ВНХЗ - государственных сельскохозяйственных предприятий; - семеноводческих элитных, племенных, учебно-опытных хозяйств; - подсобных сельских хозяйств промышленных предприятий, то есть хозяйств, которые получают контрольные цифры производства и могут быть обеспечены получаемыми под эти цифры денежно-материальными, трудовыми и другими ресурсами со стороны государства или другого заказчика.
Ресурсный метод Оценка Имеющиеся ресурсы Продукция и Биоклиматический Реальная производственная объем ее потенциал земли программа предприятия производства Агроэкологический на Расширенное Макси- Повыше- потенциал земли предприятии воспроиз- мальная ние Конъюнктура рынка водство прибыль плодоро- дия Участки земель Снижение Нарушение Деградация интенсивности экологической земель использования стабильности Освоение, трансформация и улучшение Организация Участки земель территории сельскохозяйственного Денежно-материальные Трудовые предприятия средства ресурсы собственные привлеченные Эти задачи решают в две стадии с использованием программно-целевого метода проектирования (таблица).
Этапы Содержание проектирования проекта Схема Определение биоклиматического потенциала земель организации Установление состава и площадей угодий территории хозяйства на Оценка мелиоративного фонда перспективу Определение объектов сельскохозяйственного освоения земель, (прогнозный трансформации, улучшения угодий период) Установление очередности и нормативов освоения земель Агроэкологическая классификация земель и их оценка по степени интенсивности использования, видам и технологиям возделывания сельскохозяйственных культур Установление потенциальной урожайности с/х культур Разработка нормативов по эффективности возделывания культур Обоснование типа кормления, способов содержания скота и плотности поголовья Размещение устойчивых элементов организации территории и производства хозяйства (магистральных дорог, земельных участков для строительства, каналов и др. ) Установление санитарно-защитных и природоохранных зон вокруг населенных пунктов, рек, производственных центров и др.
Этапы Содержание проектирования проекта Проект Оценка ресурсного потенциала хозяйства (трудовых ресурсов, наличия и ВНХЗ ( I возможности увеличения основных и оборотных фондов, привлечения очередь капиталовложений) схемы – Обоснование направлений использования ресурсов, программирование расчетный урожайности культур, оптимизация рационного кормления, обоснование период) продуктивности и планируемого поголовья животных Обоснование специализации хозяйства, его организационно- производственной структуры, размещение производственных подразделений и хозяйственных центров Размещение магистральных дорог и других инженерных объектов общехозяйственного назначения, обеспеченных денежно-материальными ресурсами Организация угодий (выбор первоочередных объектов освоения, трансформации и улучшения земель) Оптимизация структуры посевных площадей и организация севооборотов Устройство территории многолетних насаждений, сенокосов и пастбищ Составление проектной экспликации Установление объемов производство и продажи продукции
Этапы Содержание проектирования проекта Рабочая Рабочий чертеж перенесения проекта в натуру, план перехода к документа запроектированным севооборотам, сметно-финансовые расчеты на ция отдельные землеустроительные мероприятия проекта Ресурсный метод проектирования применяется: - при полной самостоятельности; - при переходе на самофинансирование и самоокупаемость предприятий у которых, с одной стороны, возникает экономический интерес максимально интенсивно использовать землю, с другой – сохранить земельные ресурсы от истощения, деградации, эрозии.
ТЕМА 2: МЕТОДИКА ОБОСНОВАНИЯ ПРОЕКТНЫХ РЕШЕНИЙ ПРИ ВНУТРИХОЗЯЙСТВЕННОМ ЗЕМЛЕУСТРОЙСТВЕ
2. 1. Основной метод обоснования проектных решений 2. 2. Направления обоснования проектных решений 2. 3. Классификация показателей проектных решений 2. 4. Анализ проектных вариантов 2. 5. Методы экономико- математического моделирования и анализа
2. 1. Основной метод обоснования проектных решений Основным методом обоснования проектных решений является расчетно-конструктивный метод в сочетании с вариантным. Расчетно-конструктивный Вариантный метод - система расчетов и балансов, - разрабатываются два или проводимых по определенной несколько возможных вариантов методике, в должной проектного решения, которые последовательности; оцениваются по принятой - позволяет получить конкретное системе показателей; проектное решение и оценить - лучший вариант выбирается по его результат. результатам расчетов и обоснований. Следовательно, качество проекта внутрихозяйственного землеустройства будет зависеть не только от профессионализма и опыта его разработчиков, но также от совершенства методики проектирования.
2. 2. Направления обоснования проектных решений 1. Соответствие вариантов специализации предприятия его производственному направлению и характеру производственной деятельности. 2. Сокращение общих инвестиций и капитальных затрат на осуществление проектируемых мероприятий и освоение проекта внутрихозяйственного землеустройства в целом. 3. Сокращение ежегодных издержек и затрат на производственную деятельность с/х предприятия. 4. Соответствие проекта задаче улучшения социально- бытовых условий и трудовой занятости местного населения. 5. Соблюдение специальных требований и норм экологического, санитарного, бытового, пожарного и иного порядка.
Соответствие вариантов специализации предприятия его производственному направлению и характеру производственной деятельности может выражаться как общими, так и частными показателями. Общехозяйственные показатели: - объемы производства валовой и товарной продукции в целом и по отраслям. Частные показатели: - поголовье скота на ферме; - структура угодий в производственном подразделении и т. п.
Сокращение общих инвестиций и капитальных затрат на осуществление проектируемых мероприятий и освоение проекта внутрихозяйственного землеустройства в целом. Понятие инвестиций шире понятия капитальных вложений. Оно включает: - вложение финансовых средств для приобретения материального, нематериального и финансового имущества с целью получения прибыли. Под капитальными вложениями (единовременными затратами) понимаются затраты труда, материально- технических ресурсов и денежных средств на воспроизводство основных фондов предприятия. К ним относятся: - затраты на жилье, культурно-бытовое строительство, мелиорацию земель, устройство дорог, противоэрозионных, водохозяйственных и иных сооружений, оборудование зданий, хозяйственных центров, природоохранных и других объектов.
Сокращение ежегодных издержек и затрат на производственную деятельность сельскохозяйственного предприятия. К ежегодным издержкам и затратам при сравнении проектных вариантов относятся: - административно-управленческие расходы; - амортизационные отчисления; - затраты на эксплуатацию и ремонт капитальных объектов; - прямые производственные издержки; - транспортные издержки и расходы. Особенно зависимым от землеустроительного решения является транспортный фактор , так как затраты на транспортировку сельскохозяйственных грузов, людей и техники непосредственно связаны с расстояниями и объемами перевозок.
Соответствие проекта задаче улучшения социально-бытовых условий и трудовой занятости местного населения. В первую очередь это направление связано с размещением производственных подразделений и хозяйственных центров, обоснованием базовых населенных пунктов, объемов нового жилого и производственного строительства. Социальная эффективность проекта внутрихозяйственного землеустройства выражается также в: * улучшении условий управления производством; * условий жизни и работы населения за счет полной занятости и более высокой оплаты труда; * сокращении потерь рабочего и личного времени на переходы и переезды; * создании нормальной экологической обстановки.
Соблюдение специальных требований и норм экологического, санитарного, бытового, пожарного и иного порядка. С решением социально-бытовых проблем непосредственно связано также соблюдение специальных требований и норм при размещении животноводческих ферм и других производственных и хозяйственных центров. Современное сельское хозяйство является мощным фактором негативного воздействия на окружающую среду. Это воздействие проявляется в: - изменении природного ландшафта; - развитии процессов эрозии почв; - загрязнении водоемов сточными водами; - загрязнениями удобрениями и ядохимикатами.
2. 3. Классификация показателей проектных вариантов ПОКАЗАТЕЛИ ПРОЕКТА факториальные результативные характеризуют фактически складывающую- являются производными от ся ситуацию и являются постоянными ее факториальных и отражают результат показателями какой-либо деятельности количественные* атрибутивные* количественные атрибутивные площадь специализация; валовое производство (от пло- характеристики угодий; характеристики щади посева и урожайности); по преимущест- расстояние; по социально- затраты на транспортировку вам организации поголовье с/х бытовым людей и грузов (от расстояния и управления животных и условиям и др. и объемов перевозки) и др. производством и др. др. *Количественные показатели выражаются числовым значением и легко сравнимы между собой. *Атрибутные показатели числом не выражаются. Эти показатели сравнивать труднее, поскольку для сравнения необходимо оценить и логически обосновать определенные преимущества и недостатки проектируемого варианта.
2. 4. Анализ проектных вариантов и выбор наилучшего осуществляется методом сравнения приведенных затрат. Приведенные затраты определяются по формуле: где С - совокупные ежегодные издержки (производственные затраты) по проектному варианту; К - совокупные капитальные вложения (единовременные затраты) по соответствующему варианту; Е Н - нормативный коэффициент эффективности капиталовложений. В качестве нормативного коэффициента эффективности капиталовложений принимается величина, обратная установленному сроку окупаемости производственных затрат (), то есть:
Срок окупаемости затрат определяется соотношением объемов производственных капиталовложений и получаемого в результате этого дополнительного чистого дохода (∆ЧД): Коэффициент эффективности капиталовложений рассчитывается как: Обычно срок окупаемости устанавливается в пределах 8 -12 лет , при этом нормативный коэффициент эффективности при обосновании землеустроительных вариантов принят в пределах 0, 08 -0, 12 единицы.
Лучшим признается проектный вариант: имеющий наименьшую сумму приведенных затрат при условии сопоставимости показателей других направлений: - обеспечивающий развитие производства; - обеспечивающий нормальные социально-бытовые условия местного населения; -обеспечивающий соблюдение специальных условий. Развитие новых методов научного познания и оснащенность современной вычислительной техникой позволяют использовать при внутрихозяйственном землеустройстве методы экономико-математического моделирования и анализа.
2. 4. Методы экономико-математического моделирования и анализа Экономико-математическое моделирование дает возможность в формализованном виде: - установить закономерности организации территории; - вскрыть причины ее изменения; - наметить пути совершенствования в различных моделируемых условиях. Экономико-математические методы предназначены для решения широкого круга проектных задач, носящих экономический характер. При этом обычно ставится задача поиска оптимального решения с учетом поставленных ограничений (условий) и выбранного критерия оптимальности.
Экономико-статистические методы широко применяются в ходе подготовительных землеустроительных работ при: - анализе состояния земельного фонда; - анализе экономических показателей хозяйственной деятельности; - разработке нормативов проектирования и экономического обоснования проектов. Экономико-статистические методы основаны на обработке массовых данных методами математической статистики: * корреляционно-регрессионного и дисперсионного анализа; * экспертных оценок; * производственных функций.
Методы анализа и синтеза в практике землеустроительного проектирования используются постоянно и проявляются в: - разделении изучаемого объекта на составляющие его элементы; - обобщении отдельных составляющих в единое целое. В практической деятельности это реализуется посредством принятия проектного решения методом последовательных приближений: от общего к частному и от частного к уточнению общего.
Методы индукции и дедукции используются в проектировании связи с тем, что проект внутрихозяйственного землеустройства организует взаимосвязи различных составляющих производственной деятельности предприятия. Индукция - это метод обобщения частных проявлений каких-либо характерных черт и прогнозирование на этой основе общих закономерностей. Дедукция - обратное движение мысли, то есть попытка перенесения общих закономерностей и проявлений на отдельные предметы или явления. В ходе проектных работ по землеустройству используется также монографический метод, основанный на детальном изучении и подробном описании отдельных типичных (или нетипичных) явлений и процессов.
ТЕМА 3: ПОДГОТОВИТЕЛЬНЫЕ И ОБСЛЕДОВАТЕЛЬСКИЕ РАБОТЫ
3. 1. Камеральная землеустроительная подготовка 3. 2. Полевые обследовательские работы 3. 3. Разработка задания на проектирование
3. 1. Камеральная землеустроительная подготовка Подготовительные работы Камеральные работы Полевые работы сбор, обобщение и анализ уже имеющихся с целью уточнения в натуре данных и материалов и документов как характеристик, которые не могут быть статистических, так и обследовательских получены камеральным путем Подготовительные и обследовательские работы преследуют две цели: во-первых, собрать данные, характеризующие природные и экономические условия хозяйствования, необходимые для принятия проектных решений и их обоснования; во-вторых, определить своеобразные «рамки» , пределы рационального использования природных ресурсов, меры по защите земли, водной среды, фауны и флоры от негативного воздействия сельскохозяйственного производства.
В итоге подготовительных и обследовательских работ определяются предварительные рекомендации по организации территории и разрабатывается задание на проектирование. Камеральные подготовительные работы при ВНХЗ включают: 1. Подбор планово-картографического материала, уточнение границ, площадей, экспликации земель и других характеристик землепользования. Картографическая основа: - штриховые копии планового материала хозяйства, полученные в результате аэрофотосъемки; - копия плана-оригинала графического учета земель. На плановую картографическую основу хозяйства наносят все изменения в положении и площадях контуров земельных угодий, выявленные при полевом землеустроительном обследовании, а также рельеф местности.
Аспекты выбора масштаба планов и карт: 1) Детальность изображе- ния и читаемость; 2) Общая площадь изоб- ражения и возможность работы с планами и картами. При проектировании используют плановые основы масштабом * для коллективных с/х предприятий 1: 10000 -1: 25000; * в К(Ф)Х 1: 5000– 1: 10000.
Высоту сечения рельефа выбирают в зависимости от: - его сложности; - размеров хозяйства; - перепадов высот в его границах. При проектировании противоэрозионных мероприятий составляют карту крутизны склонов (уклонов местности). Выбор масштаба плана и высоты сечения рельефа зависят также от контурности : границы отдельных контуров угодий и их площади, нанесенные на плановую основу, должны быть хорошо различимы. При уточнении площадей хозяйства, границ землепользования и посторонних участков используются земельно-кадастровые сведения: - данные по регистрации землепользований и земельных участков; - количественный и качественный учет земель и т. д.
При необходимости границы сверяются с данными: * свидетельства на право собственности на землю; * договорами аренды; * другими правоустанавливающими и правоудостове- ряющими документами. Качество проекта и его юридическая обоснованность зависят от того, насколько достоверно определены внешние и внутренние границы землепользования и разграничены права хозяйства по использованию отдельных земельных участков.
2. Сбор и анализ материалов, характеризующих качественное состояние и использование земель. Систематизируются данные: - внутрихозяйственной оценки земель; - почвенного и почвенно-эрозионного обследования; - агроэкологического районирования; - геоботанического и мелиоративного обследования; - характеризующие загрязненность и зараженность земель тяжелыми металлами, радионуклидами и др. В результате: во-первых, устанавливается и уточняется площадь осушенных и орошаемых земель; во-вторых, уточняются площади угодий, фактически используемых под пашню, многолетние насаждения, пастбища и сенокосы; в-третьих, устанавливается площадь залежных и фактически не используемых сельскохозяйственных угодий.
По материалам почвенного, почвенно-эрозионного и агрохимического обследования получают: - характеристики почвенного покрова; - его химический и механический состав; - степень эродированности территории. Намечают участки, требующие уточнения размещения почвенных контуров и смытых земель при полевом обследовании территории. По материалам геоботанического обследования оценивают кормовые достоинства и типы травостоя на отдельных участках сенокосов и пастбищ. Данные по оценке загрязненности и зараженности территории используют для выделения участков земель под консервацию, исключения из сельскохозяйственного оборота или введения различных ограничений в использовании.
Изучаются данные для мелиоративного и водохозяйственного строительства: - гидрографическую сеть; - пруды; - глубину залегания грунтовых и артезианских вод; - запас воды, ее качество. Собирают сведения о наличии и запасах местных полезных ископаемых (гравия, песка, глины, торфа). Анализируются материалы агролесомелиоративного обследования: - данные инвентаризации защитных лесополос; - их конструкции; - сведения о лесорастительных условиях и особенностях выращивания лесных насаждений в зоне расположения хозяйства; - сведения существующих лесных и плодовых питомниках; - наличии лесхозов и их возможностях.
Изучаются также существующие дороги и дорожные сооружения: - устанавливается класс дороги; - ширина полосы отвода; - тип покрытия полотна; - подбирают данные районных схем размещения внутрихозяйственной дорожной сети; - сведения о планируемых отводах для строительства новых дорог и дорожных сооружений. Собирают местные нормативные законодательные акты и документы, анализируют дежурную карту ограничений в использовании и обременений участков земли района, устанавливают сервитуты.
3. Сбор, изучение и анализ данных экономической и хозяйственной деятельности землеустраиваемого предприятия за последние 3 -5 лет. Изучаются: - производственное направление, специализация, состав и соотношение отраслей; - производство валовой и товарной продукции, структура посевных площадей и урожайность; - динамика урожайности сельскохозяйственых культур за 3 -5 лет; - поголовье скота и его продуктивность; - себестоимость основных видов сельскохозяйственной продукции; - рентабельность по отраслям и по хозяйству в целом; - освоенность ранее составленного проекта ВНХЗ; - материально-техническая оснащенность хозяйства и его финансовые возможности.
Анализируются трудовые ресурсы хозяйства: состав работников; их квалификация; доля трудового участия в сельскохозяйственном производстве; правовое отношение к средствам производства предприятия и к его земельным ресурсам. 4. Изучение материалов и документов, характеризующих состояние построек, зданий и сооружений, дорог, мелиоративных и водохозяйственных объектов, противоэрозионных и иных комплексов, средств производства, неразрывно связанных с землей. Определяются: размещение, техническое состояние объектов, их перспективность, потребность в реконструкции и ремонте. При землеустроительной подготовке здания и сооружения разграничиваются по : * видам и формам собственности; * ведомственной принадлежности; * межхозяйственной и внутрихозяйственной значимости объекта.
Вопросы организации территории, имеющие ключевое значение как для землеустраиваемого , так и для смежных хозяйств: 1. Установление границ и режимов использования зеленых зон санитарного, защитного и иного природоохранного назначения. Зеленые зоны природоохранного назначения устанавливаются на основе: - правительственных постановлений; - ведомственных распоряжений; - многочисленных инструкций и рекомендаций.
Зеленые зоны по характеру ограничений в использовании могут быть сведены в четыре группы: Номер зоны Объекты Запреты Примечание I группа зоны санитарной охраны для все виды строительства, зона самого источников водоснабжения, проживание людей, водопой и строгого режима водозаборных сооружений и выпас скота, применение использования площадок, водопроводов и ядохимикатов и всех видов водов удобрений II группа зеленые зоны городов, раскорчевка и распашка, максимальное поселков, промышленных несанкционированное ограничение предприятий и памятники строительство, охота, рыбная применения природы ловля, отлов птиц, устройство ядохимикатов в складов и карьеров. борьбе с В период гнездования птиц вредителями и запрещены санитарные рубки и болезнями растений сенокошение. III группа водоохранные лесные промышленная рубка леса, полосы применение авиаопыления в борьбе с вредителями и болезнями, строительство складов для хранения ядохимикатов IY группа специальные и защитные сплошные промышленные рубки ведение лесного полосы вдоль леса. хозяйства автомобильных и железных направлено на дорог, а также вокруг повышение железнодорожных станций защитных свойств и разъездов, имеющих леса от размыва погрузочно-разгрузочные почв, обвалов и
2. Отбор участков земель для сельскохозяйственного освоения, а также участков сельскохозяйственных угодий для коренного или поверхностного улучшения. Резервы увеличения площади пашни: * целинные и залежные участки; * сравнительно мелкие, но плодородные участки кормовых угодий, по местоположению, рельефу и культуртехническому состоянию пригодные для включения в севооборот; * заболоченные и переувлажненные участки, которые могут быть осушены посредством мелиорации; * массивы заросших лесом и кустарником бывших сельскохозяйственных угодий и вторичные леса после проведения мелиоративных и культуртехнических работ.
Резервы увеличения площади сенокосов: - переувлажненные, заболоченные участки, требующие осушения открытой сетью каналов; - мелкоконтурные, разобщенные и удаленные участки, которые по территориальным условиям или рельефу нецелесообразно использовать под пашню или для пастьбы скота. Резервы увеличения площади пастбищ: - участки нормального увлажнения с плодородными почвами среднего механического состава, освоение которых позволяет создавать компактные массивы. Под коренное или поверхностное улучшение отбираются массивы сельскохозяйственных угодий, требующие: - мелиорации; - производства культуртехнических работ и первичного окультуривания, в том числе нового осушения, реконструкции или ремонта мелиоративных систем; - корчевки лесокустарника, уборки камня, срезки кочек, залужения и т. п.
Камеральные подготовительные работ также включаются : сбор, изучение и систематизация прогнозных и программных материалов, определяющих общие направления использования земельного фонда и развитие хозяйства на перспективу. К этим материалам относятся: - схемы землеустройства административного района, специальные схемы мелиорации, развития дорожной сети и элементов дорожной инфраструктуры; - проекты и схемы планировки н. п. , находящихся на территории хозяйства; - системы земледелия, животноводства и других отраслей, определяющих технологию производства и научно- технический прогресс в сельском хозяйстве; - материалы по наличию и использованию земель специальных земельных фондов (переселения, развития садоводства и огородничества, расселения беженцев и т. п. ); - материалы лесоустройства, размещения промышленных предприятий, отводов земель и другие документы перспективного характера.
3. 2. Полевые обследовательские работы Состав и содержание полевых обследований зависят: - от зональных природных и социально-экономических условий сельскохозяйственного предприятия; - от достоверности сведений, полученных при камеральной подготовке. В ходе полевого землеустроительного обследования решаются следующие задачи: 1. Проводится корректировка планового материала с целью выявления изменений ситуации, уточнения границ и классификации угодий по каждому земельному контуру. Корректировка выполняется в три этапа: 1. Сличение плана с местностью и отображение на плане визуально определяемых изменений ситуации; 2. Выборочная инструментальная съемка в границах выявленных изменений; 3. Внесение изменений на плановую основу, в дело по вычислению площадей и экспликацию земель.
2. Уточняются границы орошаемых и осушенных земель, обследуются болота, заболоченные и переувлажненные сельскохозяйственные угодья. Избыточное увлажнение земельных участков определяется визуально по ряду признаков: - оглеенность почв; - характер растительности и др. Определяют роль заболоченных и переувлажненных сельскохозяйсвенных угодий в экологическом состоянии окружающей природной среды, целесообразность и технические возможности осушения.
3. Выявляются земли, не используемые в сельскохозяйственном производстве. Неиспользуемые участки сельскохозяйственных угодий выявляются по внешним признакам. Одновременно проводится съемка посевов сельскохозяйственных культур на пашне. 4. Отбираются участки сельскохозяйственных угодий, нуждающихся в проведении работ по коренному или поверхностному улучшению. Фиксируется и отображается на плане культуртехническое и мелиоративное состояние контуров: - закустаренность; примерные объемы и стоимость - закамененность; работ по коренному или - характер увлажнения; поверхностному улучшению - закочкоренность. угодий
5. Уточняются на местности границы земельных участков, отобранных для освоения в пашню, сенокосы и пастбища. Границы корректируются с учетом: - мелиоративного и культуртехнического состояния участков; - их роли в экологическом балансе окружающей природной среды; - целесообразности и технической возможности освоения. 6. Обследуются земли, подверженные эрозии, определяется степень их эродированности. Основная информация - 1. Качественная оценка гидротехнических почвенно-эрозионное противоэрозионных сооружений, защитных обследование. лесных насаждений Землеустроительное 2. Использование противоэрозионной обследование - рост техники оврагов, образование 3. Оценка эффективности задействованных в промоин и т. п. хозяйстве противоэрозионных мероприятий
7. Выявляются участки нарушенных земель, требующих рекультивации, а также устанавливаются очаги химического, радиоактивного и иного заражения и загрязнения. Нарушенные земли на территории сельскохозяйственного предприятия образуются в результате: - эрозии; - добычи торфа (выемки карьеров); - обвалов при строительстве каналов, дорог и других линейных сооружений. Зараженные и загрязненные участки образуются в основном вдоль железных и шоссейных дорог. При землеустроительном обследовании определяются и изучаются также места расположения складов удобрений, ядохимикатов, определяют участки, подлежащие консервации и выводу из сельскохозяйственного оборота.
8. Уточняются на местности границы природоохранных защитных и запретных зеленых зон, определенных камерально при проведении подготовительных работ. Характер и режимы использования входящих в зеленые зоны сельскохозяйственных угодий уточняются в соответствии с их фактическим состоянием. Также проводится обследование средств производства, неразрывно связанных с землей. 9. Обследуются хозяйственные центры: животноводческие комплексы и фермы, складские помещения, мастерские, гаражное строительство и т. п. Определяются: состояние построек, технический уровень, качество оборудования, производственные мощности, вместимость и т. п. В конечном счете: 1) устанавливается использование объекта землеустраиваемым хозяйством на перспективу; 2) выясняются санитарное состояние и влияние объекта на окружающую природную среду; 3) определяются меры по предотвращению его негативного воздействия.
10. Изучаются и обследуются водные источники, используемые для бытового, производственного, полевого и пастбищного водоснабжения. Водные источники подразделяются на: естественные - реки, ручьи, озера; искусственные - артезианские и шахтные колодцы, пруды, лиманы и др. Они характеризуются по: - санитарному состоянию; - качеству воды; - удельному дебиту; - характеру использования; - состоянию водозаборов; - подходов; - водопроводящих систем и другим показателям. В результате делаются выводы и предложения по возможности хозяйственного использования водных источников на перспективу, а также фиксируются необходимые мероприятия по их улучшению и реконструкции.
11. Обследуется дорожная сеть и состояние дорожных сооружений: мостов, трубопереездов, гатей и др. При этом: 1) определяется направление основных грузопотоков, исходя из чего устанавливается значение и грузонапряженность дорог и дорожных участков. 2) Определяется техническое состояние: - тип покрытия, - ширина проезжей части, - протяженность, - пропускная способность. 3) Исследуется состояние мостов, трубопереездов. 4) Устанавливается необходимость их реконструкции или строительства новых дорожных сооружений. 5) Особое заключение делается по полевой дорожной сети. Определяется необходимость сохранения, улучшения или распашки каждого участка дорог.
12. Выявляются солонцы и солонцеватые земли, пригодные для проведения работ по мелиорации. 13. Обследуются пески, овраги, склоны и намечают мероприятия по превращению их в продуктивные земли. 14. Оценивается качественное состояние садов, виноградников и ягодников. По каждому контуру: 1) проводят качественную оценку многолетних насаждений с указанием пород, сортов, возраста, изреженности, наличии повреждений, вредителей и болезней; 2) выбирают земельные массивы, пригодные для закладки многолетних насаждений; 3) выделяют участки для контурных посадок, террасирования склонов, проведения культуртехнических и других мероприятий.
15. Выявляются участки, нарушенные горными выработками, строительными и другими работами. Устанавливают: 1) состояние нарушенных земель; 2) их влияние на окружающую природную среду. Определяют: места складирования плодородного слоя почв, предназначенных для землевания малопродуктивных угодий и рекультивации. 16. Обследуются населенные пункты и производственные центры хозяйства, полевые станы и летние лагеря. Определяют целесообразность: - возрождения бывших селений; - нового жилого и производственного строительства. Устанавливают: - лишние земли, не используемые в границах производственных центров; - состояние, вместимость и перспективы использования производственных построек.
Специальные документы подготовительных и обследовательских работ Акт Полевой Чертеж Ведомости, расчеты, землеустроительного журнал обследования пояснения и другие обследования материалы. Акт землеустроительного обследования: - организационно-производственная структура предприятия; - состояние и перспективы развития хозяйственных центров; - порядок использования земельных долей; - формирование производственных подразделений; - потребность в строительстве и реконструкции хозяйственных центров, дорог, водоисточников и других объектов инженерного оборудования территории; - освоение новых земель, коренное и поверхностное улучшение сельскохозяйственных угодий; - земельные участки и массивы с особыми режимами использования, ограничениями и обременениями; - земли, подверженные эрозии, необходимые противоэрозионные мероприятия; - нарушенные, загрязненные и зараженные земли, целесообразность их консервации, землевания и рекультивации; - пожелания представителей хозяйства по основным направлениям природоохранной деятельности.
Полевой журнал: - номера и площади отдельных контуров угодий и их групп, намечаемых для трансформации и улучшения или изменивших свою конфигурацию, границы и площади; - дают им качественные характеристики (по рельефу, почвам, растительности, продуктивности, баллам экономической оценки земель); - приводят предложения по дальнейшему использованию под те или иные угодья, севообороты; - намечают различные виды улучшений. - рисуют абрисы производственных центров, размещения построек и сооружений в них, участков, намеченных для расширения производственных центров или изъятия лишних площадей; - делают записи по численности населения в населенных пунктах, площади, наличию построек и сооружений, их стоимости, поголовью скота, инженерному оборудованию территории и др.
Чертеж землеустроительного обследования: - уточненные границы хозяйства, участков постороннего пользования, земельных участков в составе землепользования предприятия; - массивы или контуры угодий, иллюминированные по видам угодий и характеру их хозяйственного использования; - границы осушенных и орошаемых земельных массивов с нанесением открытых каналов и указанием способов мелиорации; - массивы или контуры угодий, отобранных для с/х освоения или улучшения, с указанием способов освоения; - эрозионноопасные участки, требующие мероприятий по защите, а также выявленные гидротехнические и лесомелиоративные объекты реконструкции; - выявленные нарушенные земли, требующие рекультивации, зараженные и загрязненные массивы земель, подлежащие обработке или консервации; - границы санитарных, защитных и запретных зеленых зон природоохранного назначения, а также установленные ограничения и обременения; - элементы сложившейся организации территории: границы производственных подразделений, животноводческие фермы и другие хозяйственные центры; - границы севооборотов, полей и других хозяйственных участков; - водные источники, имеющие хозяйственное значение, их местоположение, удельный дебет, водопойные площадки, места водозабора и т. д. ; - дороги, а также основные дорожные сооружения, в т. ч. под ремонт и реконструкцию.
3. 3. Разработка задания на проектирование Задание на проектирование содержит следующие показатели: - основания, сроки проектирования, условия прохождения проекта, организации и оплаты работ; - расчетный срок полного и освоения первой очереди проекта; - производственное направление и специализация хозяйства, характер производства и межхозяйственные связи; - объемы производства валовой и товарной продукции, в том числе по основным отраслям; - организационно-производственная структура предприятия, виды, число и специализация производственных подразделений; - количество, размеры и примерное размещение животноводческих ферм и других хозяйственных центров; - порядок взаимоотношений с землевладельцами и арендаторами; - структура посевных площадей и проектируемый уровень урожайности сельскохозяйственных культур; - поголовье и продуктивность скота; - предельный уровень инвестиций в освоение земель, производственное, мелиоративное и дорожное строительство; - ориентировочные площади земель нового освоения и коренного улучшения; - основные направления природоохранной деятельности; - другие предложения и пожелания к проекту.
ТЕМА 4: РАЗМЕЩЕНИЕ ПРОИЗВОДСТВЕННЫХ ПОДРАЗДЕЛЕНИЙ И ХОЗЯЙСТВЕННЫХ ЦЕНТРОВ
4. 1. Задачи и содержание проектирование 4. 2. Обоснование базовых населенных пунктов 4. 2. 1. Общие положения выбора базовых населенных пунктов 4. 2. 2. Соответствие варианта задачам производства 4. 2. 3. Соответствие варианта требованию минимальных капиталовложений 4. 2. 4. Соответствие варианта требованиям минимальных ежегодных издержек
4. 1. Задачи и содержание проектирование 4. 3. Размещение животноводческих комплексов и ферм 4. 3. 1. Общие условия проектирования 4. 3. 2. Обоснование проектных вариантов размещения комплексов и ферм 4. 3. 3. Обоснование организационно- производственной структуры и размещение земельных массивов производственных подразделений
4. 1. Задачи и содержание проектирования В процессе организации территории сельскохозяйственного предприятия существенно видоизменяются и совершенствуются три основных звена: - размещение производства; - система расселения; - организационно-производственная структура хозяйства.
Размещение производства - определение местоположения животноводческих ферм, пунктов переработки и хранения сельскохозяйственной продукции, ремонтных мастерских, гаражного хозяйства и т. п. К производственным объектам можно отнести также севооборотные массивы, участки многолетних насаждений и другие хозяйственные участки, на которых осуществляется производственная деятельность. Хозяйственные центры - населенные пункты, в которых сосредоточены хозяйственное руководство, жилой, культурно- бытовой и производственный фонды построек, сооружений, а также проживает значительная часть работников сельскохозяйственного предприятия.
Расселение обычно рассматривается: во-первых , как процесс распределения населения по территории путем формирования новых и развития существующих населенных мест; во-вторых, как результат процесса распределения населения по территории, характеризуемый количеством, величиной и типом населенных мест, а также особенностями их взаимного расположения. Система расселения - это совокупность населенных мест, расположенных на определенной территории и связанных общей организацией управления, обслуживания, транспорта и участия населения в труде и т. д. Система расселения формируется на основе определенной зоны влияния каждого входящего в нее населенного пункта: административного, производственного, культурно-бытового и т. д.
Уровни системы расселения: 1) города (районные центры); 2) населенные пункты кустового значения (волостные центры, центры сельской администрации); 3) центральные поселки крупных сельскохозяйственных предприятий; 4) центры производственных подразделений; 5) прочие населенные пункты. Группы населенных пунктов с экономических или социально -экономических позиций: 1. Перспективные населенные пункты – наиболее крупные поселки, имеющие перспективно развивающуюся производственную базу. 2. Населенные пункты ограниченного развития – достаточно крупные, удобно расположенные поселения, людность и производственная база которых носят стабильный характер. 3. Неперспективные населенные пункты – наиболее мелкие поселения, имеющие ограниченную производственную базу и лишенные перспективы развития в силу объективных причин.
Характер занятости местных жителей в итоге определяет людность поселения, его обустроенность и перспективность. Размещение хозяйственных центров — сложная задача, решение которой: * выходит за пределы проекта внутрихозяйственного землеустройства; * требует увязки с общей системой расселения в административном районе.
Организационно-производственная структура - это такое сочетание внутрихозяйственных производственных подразделений и аппарата управления, которое обеспечивает определенную организацию и управление производством, закрепление и использование земли, других средств производства и трудовых ресурсов. В сельском хозяйстве сложились три типа организационно-производственной структуры: 1. территориальная (отделенческая, бригадная); 2. отраслевая (цеховая); 3. комбинированная (территориально-отраслевая). Под производственными подразделениями понимаются структурные части сельскохозяйственного предприятия, специализированные на производстве тех или иных видов продукции, за которыми на продолжительный срок закреплены земля, рабочая сила и техника.
Территориальная структура Производственные подразделения - отделения, производственные участки, комплексные бригады (постоянные формирования, за которыми на длительный срок закрепляются определенные земельные массивы, рабочая сила, техника и другие ресурсы). Двух- или трехступенчатая: предприятие комплексное подразделение специализированная бригада Условные обозначения: Центральная усадьба Усадьба подразделения Виноградники Лесополосы Молочная ферма Сады 1 -е отделение Свиноферма Граница производственного подразделения
Отраслевая структура Производственные подразделения – цехи: растениеводства, животноводства, механизации и др. Внутри цехов выделяются специализированные бригады, например, овощеводства, кормопроизводства, скотоводства, свиноводства и т. п. Условия: 1) компактное землепользование и высокая сх освоенность территории; 2) концентрация производства на крупных животноводческих комплексах и Условные обозначения: фермах; Центральная 3) сосредоточение основной усадьба части работающего населения на Пастбище центральной усадьбе; Лесополосы 4) наличие удобной и Свиноферма устойчивой дорожной связи Граница производственного между отдельными участками подразделения землепользования.
Комбинированная структура Предусматривает прямое подчинение центральному аппарату управления как комплексных производственных подразделений, так и специализированных бригад (цехов). Создается в крупных хозяйствах с некомпактным землепользованием. Внутри территориально- производственных подразделений создаются специализированные цехи. Условные обозначения: Центральная усадьба Усадьба подразделения Виноградники Лесополосы Свиноферма Сады Производственный участок Пастбище Граница производственного подразделения
На выбор организационно-хозяйственной структуры с/х предприятия влияют: - производственное направление и специализация; - количество, размеры и размещение населенных пунктов; - размеры и конфигурация землепользования; - устойчивость транспортных связей; - состав угодий; - размещение производства по территории. Основная цель размещения производственных подразделений и хозяйственных центров: увязка вопросов организации территории с организационно-производственной структурой предприятия, сложившейся системой расселения и размещением элементов производственной инфраструктуры.
Задачи: 1. Определить базовые населенные пункты, которые могут быть использованы в качестве организационно- хозяйственных, жилых, производственных и культурно- бытовых центров сельскохозяйственного предприятия. 2. Произвести территориальное обоснование и размещение животноводческих комплексов и ферм. 3. Обосновать организационно-производственную структуру хозяйства, установить численность и размеры производственных подразделений. 4. Произвести размещение земельных массивов производственных подразделений.
Варианты сравниваются по следующим направлениям: 1) соответствия условиям развития производства, внедрению передовых технологий, углублению специализации и концентрации; 2) наименьшие единовременные затраты и капиталовложения на обустройство и развитие; 3) наименьшие ежегодные издержки, связанные с производством, переработкой и реализацией продукции; 4) обеспечение трудовой занятости местного населения, нормальных социально-бытовых условий жизни и работы акционеров и других участников трудовых отношений; 5) выполнение экологических, архитектурно- строительных, санитарных, зооветеринарных условий.
Производственно-экономические требования: - максимально эффективное использование земельных, трудовых и материально-технических ресурсов; - научно обоснованная специализация и концентрация производства, рациональное сочетание отраслей как по хозяйству в целом, так и по отдельным производственным подразделениям; - обеспечение научно-технического прогресса, внедрение передовых технологий производства и переработки сельскохозяйственной продукции; - обеспечение минимальных удельных затрат и высокой рентабельности производства.
Строительно-планировочные условия: - соответствие выбранных участков и строительных площадок по размерам, рельефу, качеству грунтов, почв, гидрогеологическим и другим условиям, принятым нормативам (СНи. Пам); - соблюдение санитарно-защитных, зоотехнических, ветеринарных, противопожарных и других требований; - соблюдение общих условий и требований архитектурно-ландшафтной организации территории.
Социально-экологические требования: - повышение общего уровня занятости сельского населения; - повышение уровня культурно-бытового и иного обслуживания населения; - создание условий для ведения подсобного сельского хозяйства; - создание условий для рекреационной и оздоровительной деятельности; - снижение до минимума общего воздействия на природную среду производственных и непроизводственных объектов сельской инфраструктуры; - внедрение безотходных технологий; - утилизация отходов производства и т. п.
Общие задачи размещения производственных подразделений и хозяйственных центров сводятся к следующим направлениям: 1. Увеличение объемов сельскохозяйственного производства и достижение запланированных показателей посредством интенсификации производства. 2. Сокращение издержек и удельных затрат на основе повышения производительности труда, сокращения непроизводительных переездов и перевозок, уменьшения транспортных и прямых производственных затрат. 3. Обеспечение экологической безопасности, охраны окружающей природной среды, экономного расходования земельных и других природных ресурсов.
4. 2. Обоснование базовых населенных пунктов 4. 2. 1. Общие положения выбора базовых населенных пунктов При составлении проекта ВНХЗ: - уточняется роль и хозяйственное назначение каждого селения; - уточняется целесообразность их функционирования в качестве центральной усадьбы, усадьбы производственного подразделения, производственного центра или просто места жительства работников предприятия. При проектировании оценивается: - местоположение населенного пункта; - его связь с землепользованием, дорожной сетью, количество жителей, состояние жилого, культурно-бытового и производственного фондов; - уровень благоустройства, архитектурные, ландшафтные и другие характеристики.
Для размещения центральной усадьбы обычно выбирается: - наиболее крупный и удобно расположенный населенный пункт; - имеющий хорошую дорожную связь как с другими хозяйственными центрами предприятия, так и с районным центром, пунктами переработки и реализации сельскохозяйственной продукции. Центральную усадьбу нередко совмещают с центром одного или нескольких производственных подразделений в целях экономии затрат на строительство и благоустройство поселка.
Усадьбы отделений, комплексных бригад и других территориальных производственных подразделений стараются размещать в крупных населенных пунктах, чтобы использовать в интересах собственного производства их жилую, культурно-бытовую и производственную базы. Главное требование - удобное местоположение относительно угодий и севооборотов производственного подразделения, поэтому в некоторых случаях возникает вопрос о возрождении небольших заброшенных деревень. На их месте могут создаваться фермерские подворья, хозяйственные центры бригад, летние лагеря, полевые станы и другие постоянные или временные хозяйственные центры.
Сами населенные пункты и их территории не могут быть включены в состав землепользований сельскохозяйственных предприятий. Они представляют собой самостоятельные муниципальные образования. Размещение на территории поселений усадеб и хозяйственных центров - это обычный договорной процесс, осуществляемый на основе действующего законодательства.
4. 2. 2. Соответствие варианта задачам производства Рациональным (наилучшим) считается вариант , при котором совокупные годовые затраты на строительство жилых, культурно-бытовых и производственных объектов, их содержание, обслуживание населения и всего хозяйства будут наименьшими, то есть: где С 1 - переменные затраты, увеличивающиеся с концентрацией населения; C 2 - переменные затраты, уменьшающиеся с концентрацией населения; C 3 - затраты, размеры которых не зависят от концентрации и людности поселков, а зависящие от конкретных условий населенных пунктов (размещения и др. ).
К первой группе затрат ( C 1 ) относятся, например, транспортные расходы, которые могут включать: - затраты на транспортировку грузов и перевозку работников предприятия; - затраты на строительство и эксплуатацию дорог, приобретение транспортных средств и т. п. Вторая группа затрат (С 2 ) - это в основном расходы, связанные с организацией производства и обслуживанием населения. В удельном отношении они сокращаются в более крупных поселках, имеющих рациональные системы градообслуживания. Этому способствует: - более глубокая специализация; - лучшее материально-техническое оснащение; - более высокий уровень механизации и квалификации работников.
К третьей группе затрат (С 3 ) относятся такие, которые имеют индивидуальный или семейный характер и не зависят от людности поселения. Расчет численности населения на перспективу производится 2 методами: 1. Метод трудового баланса 2. Метод естественного прироста населения. 1 метод Расчет численности населения на перспективу по методу трудового баланса, то есть: где А - количество работников производственной сферы землеустраиваемого предприятия; В - удельный вес работников сферы обслуживания, % ; С - удельный вес несамодеятельной группы населения, %.
Для упрощения расчетов может быть использован градообразующий коэффициент ( k) значение которого для сельской местности обычно принимается 2, 8 -3, 3. В итоге: Расчет численности населения на перспективу по методу естественного прироста населения позволяет рассчитать все население поселка независимо от его занятости: где N о - население на период расчета; Р – планируемый естественных прирост населения, % в год; t – расчетный период; N м - количество населения предполагаемой миграции.
4. 2. 3. Соответствие варианта требованию минимальных капиталовложений Единовременные затраты включают: - расходы на жилое строительство; - затраты на культурно-бытовое строительство; - затраты на благоустройство (оборудование) той части поселка, жители которой связаны с сельскохозяйственным производством землеустраиваемого предприятия. Объемы вложений зависят от следующих условий: А) численности населения; Б) уровня благоустройства населенного пункта; В) конкретных условий.
В общем виде затраты на жилое строительство могут быть определены по формуле: где а 1, а 2, а 3 - удельная стоимость нового жилого строительства в зависимости от типа застройки и уровня благоустройства (в расчете на 1 жителя) ( 1 - коттеджная, 2 – блокированная, 3 – секционная); x 1 , x 2 , x 3 - соотношение (доля, удельный вес) различных типов застройки ( x 1 +x 2 +x 3 =1) ; а с - средняя стоимость 1 м 2 общей жил площади существующего фонда; с – общая площадь существующего жилого фонда поселка или той его части, в которой проживают акционеры и работники хозяйства, м 2 ; п – площадь вышеуказанного жилого фонда, подлежащего списанию по ветхости, м 2 ; N t - количество населения, связанного с сельскохозяйственным производством предприятия, на перспективу.
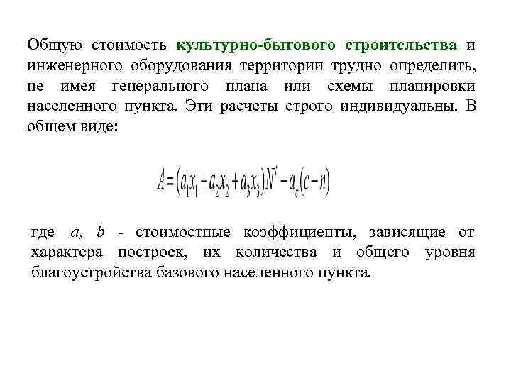
Общую стоимость культурно-бытового строительства и инженерного оборудования территории трудно определить, не имея генерального плана или схемы планировки населенного пункта. Эти расчеты строго индивидуальны. В общем виде: где a, b - стоимостные коэффициенты, зависящие от характера построек, их количества и общего уровня благоустройства базового населенного пункта.
4. 2. 4. Соответствие вариантов требованиям минимальных ежегодных издержек Ежегодные затраты включают два направления: 1. Транспортные издержки на перевоз людей и сельскохозяйственных грузов; 2. Эксплуатационные расходы по обслуживанию населения в сельском населенном пункте. Транспортные издержки включают: где С 1 - ежегодные затраты на внутрихозяйственные перевозки грузов; С 2 - транспортные издержки на перегоны и переезды с/х техники; С 3 - транспортные издержки по перевозке людей к месту работы и обратно; С 4 - издержки в связи с переездами специалистов и руководства данного предприятия; С 5 - издержки, связанные с перевозками и перегонами скота; С 6 - затраты на внехозяйственные перевозки.

