лекция 1. безопасность в чс..ppt
- Количество слайдов: 68
ТЕМА 1. ВВЕДЕНИЕ В КУРС «БЕЗОПАСНОСТЬ В ЧРЕЗВЫЧАЙНЫХ СИТУАЦИЯ ПРИРОДНОГО И ТЕХНОГЕННОГО ХАРАКТЕРА» . ПСИХОЛОГИЧЕСКИЕ И ФИЗИОЛОГИЧЕСКИЕ АСПЕКТЫ ЧС. Учебные вопросы. 1. Предмет курса. Влияние человеческого фактора на возникновение ЧС. 2. Механическое воздействие на организм человека. 3. Токсическое действие на человека опасных химических веществ. 4. Воздействие на человека ионизирующих излучений и других опасных факторов.
ВОПРОС 1. Предмет дисциплины. Влияние человеческого фактора на возникновение ЧС.
Тот порог системной адаптации, которая позволяет обществу демпфировать отклонения от допустимых значений характеристик и сохранять при этом свое качественное содержание, по видимому к началу XXI века уже пройден. Это требует принятия мер по формированию нового общественного мнения, пересмотру некоторых основополагающих принципов и организационных подходов к обеспечению безопасности жизнедеятельности. В ближайшее время настоятельно требуется преодолеть: технократическое мышление подавляющей части руководителей экономической, политической и производственной сфер общества. Следствием такого мышления являются нарастающая деградация окружающей среды, нарушение естественного баланса природных процессов и равновесия самой системы «человек – общество – природа» ; недостаточный уровень образованности населения по вопросам безопасности жизнедеятельности и поведения в условиях чрезвычайных ситуаций; просчеты в выборе и проектировании новых технологий, поскольку в них доминирует принцип экономической целесообразности. Характерным при этом остается стремление экономить за счет обеспечения надежности оборудования и повышения уровня его безопасности;
усиление взаимодействия и взаимосвязи между чрезвычайными ситуациями природного и техногенного характера. Все чаще стихийные бедствия, будучи внешними по отношению к инженерно технологической инфраструктуре, порождают возникновение техногенных катастроф; возрастание роли человеческого фактора в возникновение техногенных катастроф. По оценкам экспертов человеческие ошибки обуславливают 45% экстремальных ситуаций на атомных электростанциях, 80% авиакатастроф и свыше 80% катастроф на море. Еще выше этот показатель для автодорожных аварий, в том числе – при перевозке опасных грузов. К этому фактору добавляются причины, характерные для современного кризисного состояния России. Среди них: разрыв хозяйственных связей, падение технологической дисциплины, снижение квалификации кадров, прогрессирующий износ средств производства и техники, рост стрессовой нагрузки на граждан из за снижения жизненного уровня и нестабильности.
Изучение раздела «Безопасность в чрезвычайных ситуациях» курса «Безопасность жизнедеятельности» направлено на формирование твердых установок на достижение личной и коллективной безопасности, приобретение навыков прогнозирования, распознавания и оценки опасных ситуаций во всех сферах человеческой деятельности. При этом главной задачей является формирование у обучающихся сознательного и ответственного отношения к вопросам личной безопасности и безопасности окружающих, привитие основополагающих знаний и навыков прогнозирования, распознавания и оценки опасности, умения осуществлять надежную защиту от них, оказывать само и взаимопомощь, а также организовывать и осуществлять ликвидацию последствий аварий, катастроф и стихийных бедствий.
Изучение теории и практики дисциплины «Безопасность в чрезвычайных ситуациях» основано на понимании процессов формирования негативных факторов чрезвычайного характера в производственной и природной средах, их влияния на здоровье, жизнь человека и живых организмов окружающей природной среды и необходимой деятельности человека по разработке эффективных экономически обоснованных комплексных мер защиты. Таким образом, дисциплина «Безопасность в чрезвычайных ситуациях» имеет в качестве предмета изучения два вида деятельности: деятельность человека и «деятельность» природных сил. Главное в деятельности человека обеспечение гармоничного развития и благополучия в природной и техногенной (созданной человеческим разумом) среде его обитания. «Деятельность» природных сил также направлена на сбалансированное дальнейшее развитие всех видов живых организмов, сохранения экосистем и биосферы целом на нашей планете.
ОСНОВНЫЕ РАЗДЕЛЫ КУРСА 1. Введение в курс. ЧС, виды угроз, признаки ЧС, классификация ЧС. Структура курса 2. Прогнозирование последствий ЧС : техногенных, природных ЧС. 3. Расчет показателей риска ЧС 4. Защита в ЧС 5. Ликвидация последствий аварий, катастроф и стихийных бедствий 6. Государственное регулирование в области защиты населения и территорий в ЧС 7. Устойчивость функционирования объектов экономики в условиях чрезвычайных ситуаций и военного времени 8. Основные опасности военного времени (оружие массового поражения) 9. Гражданская оборона
Опасность – центральное понятие изучаемой дисциплины. Она является обязательной составляющей любой деятельности, но её качественная характеристика зависит от условий протекания техногенного или природного процесса. Природная опасность состояние определенных частей литосферы, гидросферы, атмосферы или космоса, представляющие угрозу для людей, объектов экономики, техносферы и биотехносферы. Техногенная опасность состояние, при котором негативные факторы, формирующиеся в зонах действия технологических процессов, технических систем и объектов, создают угрозу здоровью промышленному персонала и населения.
Степень опасности зависит от вероятности ее реализации, энергетической, токсической и др. мощи поражающих факторов, а также от уязвимости и защищенности самого опасного объекта от внешних опасностей. Различают две формы опасности: вызовы и угрозы Чрезвычайная ситуация – это обстановка на определенной территории, сложившаяся в результате аварии, опасного природного явления, катастрофы, стихийного или иного бедствия, которые могут повлечь или повлекли за собой человеческие жертвы, ущерб здоровью людей или окружающей природной среде, значительные материальные потери и нарушение условий жизнедеятельности людей.
Чрезвычайная ситуация формируется при последовательной реализации трех факторов: наличие источника ЧС, возникновение поражающих факторов, порождающих в свою очередь ущерб. Одним из ключевых понятий в области безопасности в чрезвычайных ситуациях, определяющих их масштабность, является понятие ущерба. Ущерб – потери некоторого субъекта или группы субъектов части или всех своих ценностей (ГОСТ Р 22. 10. 01– 2001 Безопасность в чрезвычайных ситуациях. Оценка ущерба. Термины и определения). В качестве субъекта может выступать физическое или юридическое лицо, Российская Федерация, субъект Российской Федерации, муниципальное или территориальное образование.
Под риском ЧС понимают ожидаемую частоту или вероятность возникновения опасностей определенного класса, или же размера возможного ущерба (потерь, вреда) от нежелательного события, или же некоторую комбинацию этих величин. Применение понятия риск позволяет переводить опасность в разряд измеряемых категорий. Риск, фактически, есть мера опасности. Часто используют понятие «степень риска» (level of risk), по сути, не отличающееся от понятия риск, но лишь подчеркивающее, что речь идет об измеряемой величине.
Взаимосвязь рассмотренных понятий проявляется следующим образом. На основе анализа всевозможных опасностей в природной и техногенной сферах определяются возможные источники, которые могут вызвать гипотетические чрезвычайные ситуации. При этом анализируются опасности, как правило, проявляющиеся в форме вызовов. Одновременно проводится оценка рисков чрезвычайных ситуаций на основе вероятностной оценки возможного ущерба. По мере накопления отклонений от нормального состояния природной среды или нормального функционирования объектов техносферы, обладающих внутренним свойством надежности, формируются обстоятельства, непосредственно стимулирующие возникновение стихийного бедствия или аварии. При этом опасность приобретает форму угрозы. После инициирования природного бедствия или техногенной катастрофы (источника чрезвычайной ситуации) возникают поражающие факторы, которые воздействуют на различные объекты окружающей среды, обладающие свойствами стойкости (уязвимости), живучести, защищенности. В случае превышения критических нагрузок по свойствам объекта происходит его поражение (разрушение), в результате чего образуется ущерб и создавшаяся обстановка определяется как чрезвычайная ситуация.
Безопасность в чрезвычайных ситуациях – состояние защищенности населения, объектов экономики и окружающей природной среды от опасностей в чрезвычайных ситуациях. В общем случае различают безопасность по видам (промышленная, радиационная, химическая, сейсмическая, пожарная, биологическая, экологическая), по объектам (население, объект экономики, окружающая природная среда) и основным источникам чрезвычайных ситуаций.
Единая государственная система предупреждения и ликвидации чрезвычайных ситуаций (РСЧС) – система органов исполнительной власти Российской Федерации и субъектов Российской Федерации, органов местного самоуправления, государственных учреждений и различных общественных объединений, а также специально уполномоченных организационных структур с имеющимися у них силами и средствами, предназначенными для предупреждения чрезвычайных ситуаций, а в случае их возникновения – для их ликвидации, обеспечения безопасности населения, защиты окружающей среды и уменьшения потерь и материального ущерба.
Гражданская оборона (ГО) – система мероприятий по подготовке к защите и по защите населения, материальных и культурных ценностей, на территории Российской Федерации от опасностей, возникающих при ведении военных действий или вследствие этих действий.
В настоящее время идет процесс объединения (интеграции) единой государственной системы предупреждения и ликвидации чрезвычайных ситуаций и системы гражданской обороны в систему гражданской защиты на основе: идентичности задач и сходства большинства методов защиты людей и объектов экономики и инфраструктуры от поражающих факторов опасных природных явлений, аварий, катастроф и приме нения овременных видов с оружия; возможности решения многих задач мирного и военного времени практически одними и теми же органами управления, силами и средствами; сходства методологии и организации наблюдения, контроля и оценки обстановки при различных воздействиях в мирное и военное время.
Влияние человеческого фактора на возникновение чрезвычайных ситуаций. Психологические и физиологические аспекты чрезвычайных ситуаций
Психологический анализ производственных травм и аварий даёт такие результаты – личностные причины 80%, технические и организационные (по 10%). Объясняется такое положение дел тремя причинами. Первая связана с «историей» развития человека. Для выживания человек постоянно совершенствовал орудия своего труда, создавал всё более сложные технические системы, используя на разных этапах развития новые научные достижения и их прикладные решения – технологии. Таким образом, отдельный человек, эксплуатирующий современную техническую систему, пользуется результатом «коллективного» человеческого разума. Он часто не может в силу ограниченности своего образования полностью понять все научные и технические составляющие эксплуатируемой техники и технологического процесса, значит, может допускать ошибки, приводящим к авариям и несчастным случаям.
Вторая причина заключается в том, что с увеличением сложности технической системы и технологического процесса возрастает цена ошибки человека (например, некачественное изготовление лопаты или молотка приведёт к травме одного человека, а некачественное управление ядерным реактором приведёт к травмированию и потерям жизни огромного количества людей и других живых существ, находящихся в зоне аварии). Третья причина состоит в том, что, живя и работая в условиях постоянного контакта со сложными техническими системами и технологиями, человек привыкает к потенциальным опасностям и пренебрегает собственной безопасностью (добровольный риск). Одним из самых распространенных факторов, оказывающих существенные влияния на эффективную и безопасную деятельности, является утомление.
Психологические причины создания опасных производственных ситуаций зависят от действий человека, в которых выделяют три части: мотивационную (не выполнение определенных действий (операция), недооценка опасности, склонность к риску, отрицательная отношение технологическим регламентом, нестимулирования безопасного труда, депрессия, алкогольное опьянение), ориентированную (незнания правил эксплуатации технических систем и норм безопасности труда), исполнительскую (невыполнение правил безопасности труда вследствие несоответствия психических и физических возможностей человека требованием работы). Наибольшее число ошибок ведущих к авариям и травматизму имеют молодые работники и лица со стажем более 10 15 лет. У первых это связанно с неопытностью, неумением оценивать сложившуюся ситуацию и быстро находить правильные решения в сложных ситуациях. У вторых, так называемая, «вторичная беспечность» состояние формируется под влиянием опыта, которое приводит к нарушениям правил безопасности. Таким образом, стаж и возраст являются предпосылками формирования нештатных производственных ситуаций, способных развиться в аварию и привести к тяжелым несчастным случаям.
Основные причины ошибок, приводящих к травмам, следующие: усталость (утомление); употребление алкоголя, наркотиков и некоторых лекарств; изменение погоды; болезнь; недостатки образования и профессиональных навыков, недостаточная четкость и полнота инструкций по безопасности труда; отсутствие "климата" безопасности в коллективе, плохие производственные отношения; стресс; материальные и другие личные заботы; плохие условия труда; несоответствие индивидуальных психических качеств требованиям трудовой деятельности; снижение возможности выполнять работу в экстремальных условиях после пережитой опасности или травмы.
В аварийных ситуациях эмоциональное состояние человека характеризуется повышенной напряженностью (стрессом), сопровождающейся понижением работоспособности, координации движений и устойчивости психологических функций. Поведение человека в аварийных ситуациях подчиняется определенным фазовым закономерностям, наступающим в следующем порядке. Гипермобилизация. При встрече с определенной опасностью у человека наступает мобилизация сил, когда все органы чувств находятся в напряженном состоянии. При этом снижается точность движений, что может вызвать ошибки или неверные реакции. Потеря ориентации неверная оценка информации, искажение процесса контроля и оценки действительных причин ошибок. Нарушение соотношения между основными и второстепенными действиями. Для выхода из аварийной ситуации необходимы четкие действия, направленные на уменьшение или ликвидацию основной опасности, но при столкновении с трудностями у человека снижается внимание к главным в данной ситуации задачам; и он начинает заниматься мелочами. Распад структуры операций усиление ошибок предыдущей фазы, так как практически все технологические процессы или операции имеют определенный алгоритм. При этом нарушение последовательности операций, сосредоточение внимания человека оператора на выполнение отдельной операции не способствуют поиску путей выхода из аварийной ситуации. Обострение оборонительных реакций и отказ. При наслоении трудностей и неудач человек начинает больше внимания уделять поискам искусственных оправданий, обвинению других участников в невыполнении своих обязанностей. При длительном или интенсивном процессе преодоления трудностей и выполнении тяжелой работы возможен отказ, когда мобилизация сил сменяется апатией.
Под ошибочным следует понимать действие, отклоняющееся от нормального, то есть предусматриваемого, ожидаемого, и, таким образом, приводящее к тяжелым последствиям: травмам, гибели людей, материальному ущербу. Собственно говоря, неосознанные опасные действия есть ни что иное, как ошибки. Свойство человека ошибаться является функция его психофизиологического состояния. Интенсивность ошибок во многом определяется параметрами внешней среды, в которой человек работает.
Ошибки человека можно распределить по трем уровням: и на каждом уровне возможно предусмотреть ошибки, что позволяет избежать аварийных ситуаций. На уровне 1 можно предупредить ошибки человека; на уровне 2 можно избежать нежелательных последствий ошибок, корректируя неправильное функционирование системы вследствие ошибок; на уровне 3 можно исключить повторное возникновение тех или иных ситуаций, приводящих к ошибкам человека.
ВОПРОС 2. Механическое организм человека воздействие на
При механическом воздействии в результате действия кинетической энергии возникают разрушения или повреждения биологических организмов, материальных объектов, природных ландшафтов. Это наиболее распространенный вид воздействия природных и техногенных бедствиях. Примерами поражающих факторов механического характера могут быть воздушная и гидродинамическая ударные волны и потоки, сейсмические толчки, воздействие масс породы и снега, падающих конструкций, разлетающихся осколков и т. п.
Акустическое воздействие, как правило, возникает при взрывах и сильном шуме (грохоте), сопровождающем некоторые стихийные бедствия. Оно в основном оказывает психологическое угнетающее и деморализующее влияние на человека. Механическое акустическое воздействие на объекты возможно лишь при больших интенсивностях звука, особенно низкой частоты.
Поражающее действие ударной волны. Ударная волна образуется в результате взрыва, представляющего собой кратковременный процесс весьма быстрого превращения вещества с выделением большого количества энергии в небольшом объёме. Указанные превращения могут быть физическими разрушения резервуаров со сжатым газом, паровых котлов, а также химическими в результате химической реакции (конденсированные или газообразные взрывчатые вещества) или ядерной реакции.
Ударная волна вызывает у человека открытые и закрытые травмы. Тяжесть травмы зависит от величины скоростного напора сжатого воздуха, отрицательного давления зоны разряжения и длительности действия волны. Характер травмы в основном определяется величиной избыточного давления в ударной волне. Так, при мгновенном воздействии на незащищенного человека избыточного давления в пределах: 10— 20 к. Па обычно возникают неприятные субъективные ощущения без потери трудоспособности; 20— 30 к. Па возможна легкая степень контузии, разрывы барабанных перепонок у некоторых людей с потерей трудоспособности; 30— 50 к. Па возникают травмы средней тяжести, сопровождающиеся нередко кровотечением из ушей, носоглотки, кратковременной потерей сознания, иногда повреждением костей 50— 80 к. Па возникают тяжелые травмы в виде разрывов внутренних органов, повреждения среднего уха (баротравмы, акутравмы), контузии с длительной потерей сознания, кровоподтеками на стороне, обращенной к месту взрыва, мелкоточечными кровоизлияниями в органах и тканях и др. Возможны летальные исходы. 80— 100 к. Па и более приводит обычно к крайне тяжелой и смертельной травме.
Так, при давлении во фронте ударной волны 30 к. Па скорость движения воздушных масс равна 63, 2 м/с или примерно в 2 раза выше скорости ураганного ветра. Воздушные массы также могут отбрасывать человека на значительное расстояние. Изучено, что скорость отброса человека до 3 м/с – безопасна для его здоровья, 6, 5 м/с – порог поражения, 16, 5 м/с приводит к 50% потерям, 42 м/с – приводит к 100% потерям.
ВОПРОС 3. Токсическое действие на человека опасных химических веществ
Токсичность (от греч. toxiko/n – яд, син. – ядовитость) – свойство некоторых химических соединений и веществ биологической природы при попадании в определенных количествах в живой организм (человека, животного и растения) вызывать нарушения его физиологических функций, в результате чего возникают симптомы отравления (интоксикации, заболевания), а при тяжелых гибель. Вещество (соединение), обладающее свойством токсичности, называется токсичным веществом или ядом. Токсичность – обобщенный показатель реакции организма на действие вещества, который во многом определяется особенностями характера его токсического действия.
Среди факторов, определяющих токсичность веществ, одним из важнейших является механизм их токсического действия. Механизм токсического действия взаимодействие вещества с молекулярными биохимическими мишенями, что является пусковым механизмом в развитии последующих процессов интоксикации. Взаимодействие между токсичными веществами и живым организмом имеют две фазы: действие токсических веществ на организм – токсикодинамическая фаза, действие организма на токсические вещества – токсикокинетическая фаза. Токсикокинетическая фаза в свою очередь состоит из двух видов процессов: а) процессы распределения: поглощение, транспорт, накопление и выделение токсических веществ; б) метаболические превращения токсических веществ – биотрансформация.
В целом в действии ядов на организм принято выделять следующие основные стадии. Стадия контакта с ядом и проникновения вещества в кровь. Стадия транспорта вещества с места аппликации кровью к тканям мишеням, распределения вещества по организму и метаболизма вещества в тканях внутренних органов токсико кинетическая стадия. Стадия проникновения вещества через гистогематические барьеры (стенки капилляров и другие тканевые барьеры) и накопления в области молекулярных биомишеней. Стадия взаимодействия вещества с биомишенями и возникновения нарушений биохимических и биофизических процессов на молекулярном и субклеточном уровнях токсико динамическая стадия. Стадия функциональных расстройств организма развития патофизиологических процессов после «поражения» молекулярных биомишеней и возникновения симптомов поражения. Стадия купирования основных симптомов интоксикации, угрожающих жизни пораженного, в том числе с использованием средств медицинской защиты, или стадия исходов (при отравлениях смертельными токсодозами и несвоевременном использовании средств защиты возможна гибель пораженных).
Отравления, вызванные поступлением яда из окружающей человека среды, носят название экзогенных в отличие от эндогенных интоксикаций токсическими метаболитами, которые могут образовываться или накапливаться в организме при различных заболеваниях, чаще связанных с нарушением функции внутренних органов (почки, печень и др. ). Токсический эффект может возникнуть до или после всасывания (резорбции) яда в кровь. В первом случае он называется местным, а во втором – резорбтивным.
При "экзогенных" отравлениях выделяют основные пути поступления яда в организм: следующие пероральный – через рот; ингаляционный – при вдыхании токсических веществ; перкутанный (накожный, в военном деле кожно резорбтивный) – через незащищенные кожные покровы; инъекционный – при парентеральном например при укусах змей и насекомых, введении яда, полостной – при попадании яда в различные полости организма (прямую кишку, наружный слуховой проход и т. п. ).
Для того, чтобы организм получил поражение в него должно проникнуть определенное количество токсичного вещества. Это количество называют дозой. Однако, ввиду того, что реакция каждого организма на одну и туже дозу конкретного токсического вещества различна (индивидуальна), то и степень тяжести отравления применительно к каждому из них не будет одинаковой. Некоторые могут погибнуть, другие получат поражения различной степени тяжести или не получат их совсем. Поэтому доза рассматривается как случайная величина.
Для веществ, проникающих в организм в жидком или аэрозольном состоянии через кожу, желудочно кишечный тракт или через раны, поражающий эффект для каждого конкретного вида организма в стационарных условиях зависит только от количества проникшего яда, которое может выражаться в любых массовых единицах. В токсикологии обычно выражают в милиграммах. Учитывая, что токсические свойства ядов определяют экспериментальным путем на различных лабораторных животных, поэтому чаще пользуются понятием удельной токсодозы – дозы, отнесенной к единице живой массы животного и выражаемой в милиграммах на килограмм.
Сложнее рассчитать токсодозы для токсичных веществ, заражающих атмосферу паром или тонкодисперсным аэрозолем, например, при авариях на химически опасных объектах с выбросом аварийно химически опасных веществ (АХОВ – по ГОСТ Р 22. 0. 05 95), которые вызывают поражение человека и животных через органы дыхания.
Если человек массой G (кг) вдыхает воздух с концентрацией С (мг/л) в нем АХОВ в течение времени (мин) при интенсивности дыхания V (л/мин), то удельная поглощенная доза АХОВ (количество АХОВ, попавшее в организм) D (мг/кг) будет равна Dуд. =C V/G. Немецкий химик Ф. Габер предложил упростить это выражение. Он сделал допущение, что для людей или конкретного вида животных, находящихся в одинаковых условиях, отношение V/G постоянно, тем самым его можно исключить при характеристике ингаляционной токсичности вещества, и получил выражение К=С (мг мин/л). Произведение С Габер назвал коэффициентом токсичности и принял его за постоянную величину.
Основными показателями токсичности в токсикометрии промышленных ядов и в чрезвычайных ситуациях являются. Limir – порог раздражающего действия на слизистые оболочки верхних дыхательных путей и глаз. Выражается количеством вещества, которое содержится в одном объеме воздуха (например, мг/м 3). Смертельная, или летальная, доза это количество вещества, вызывающее при попадании в организм смертельный исход с определенной вероятностью. Обычно пользуются понятиями абсолютно смертельных токсодоз, вызывающих гибель организма с вероятностью 100% (или гибель 100% пораженных), и среднесмертельных (медленно смертельных) или условно смертельных токсодоз, летальный исход от введения которых наступает у 50% пораженных. Например: LD 50 (LD 100) – (L от лат. letalis смертельный) среднесмертельная (смертельная) доза, вызывающая гибель 50 % (100 %) подопытных животных при введении вещества в желудок, в брюшную полость, на кожу и пр. (кроме ингаляции) при определенных условиях введения и конкретном сроке последующего наблюдения (обычно 2 недели). Выражается количеством вещества, отнесенным к единице массы тела животного (обычно, мг/кг); LC 50 (LC 100) – среднесмертельная (смертельная) концентрация в воздухе, вызывающая гибель 50 % (100 %) подопытных животных при ингаляционном воздействии вещества при определенной экспозиции (стандартная 2 4 часа) и определенном сроке последующего наблюдения. Как правило, время экспозиции указывается дополнительно. Размерность как для Limir.
В военной токсикометрии наиболее употребительны показатели относительных медианных значений среднесмертельной (LC 50), средневыводящей (IC 50), средней эффективно действующей (EC 50), средней пороговой (РC 50) токсичности при ингаляции, выражающихся обычно в мг мин/л, а также медианных значений аналогичных по токсическому эффекту кожно резорбтивных токсодоз LD 50, ID 50, ED 50, PD 50 (мг/кг). При этом показатель пороговой токсичности при ингаляции используются также и для прогнозирования (оценки) потерь населения и производственного персонала при авариях на химически опасных объектах с выбросом широко используемых в промышленности АХОВ.
Пороговая доза (от англ. primary – начальный) – количество вещества, вызывающее начальные признаки поражения организма с определенной вероятностью или, что то же самое, начальные признаки поражения у определенного процента людей или животных.
В отношении же растительных организмов вместо термина токсичность чаще применяют термин активность вещества, а в качестве меры его токсичности преимущественно используют величину СК 50 – концентрация (например, мг/л) вещества в растворе, вызывающая гибель 50 % растительных организмов. На практике пользуются нормой расхода действующего (активного) вещества на единицу площади (массы, объема), обычно кг/га, при которой достигается необходимый эффект.
В системе стандартов безопасности труда (ГОСТ 12. 1. 007– 76) по степени воздействия на организм все вредные вещества, содержащиеся в сырье, продуктах, полупродуктах и отходах производства, подразделены на четыре класса опасности: 1 й – вещества чрезвычайно опасные, 2 й – вещества высокоопасные; 3 й – вещества умеренно опасные; 4 й – вещества малоопасны. Основой такого деления являются численные значения показателей токсичности веществ.
Классы опасности вредных веществ Нормы для класса опасности Наименование показателей 1 -го 2 -го 3 -го 4 -го Предельно допустимая концентрация (ПДК) вредных веществ в воздухе рабочей зоны, мг/м 3 Менее 0, 1 – 1, 0 1, 1 – 10, 0 Более 10, 0 Средняя смертельная доза при введении в желудок, мг/кг Менее 15 15 -150 151 -5 000 Более 5 000 Средняя смертельная доза при нанесении на кожу, мг/кг Менее 100 -500 501 -2 500 Более 2 500 Средняя смертельная концентрация в воздухе, мг/м 3 Менее 500 -5 000 5 00150 000 Более 50 000 Коэффициент возможности ингаляционного отравления (КВИО) Более 300 -30 29 – 3, 0 Менее 3, 0
По воздействию на организм вредные вещества делятся на группы: вещества с преимущественно удушающим действием (хлор, фосген, хлорпикрин); вещества с преимущественно общеядовитого действия (окись углерода, цианистый водород); вещества, обладающие удушающим и общеядовитым действием (амил, акрилонитрил, азотная кислота и окислы азота, сернистый ангидрид, фтористый водород); вещества, действующие на генерацию, проведение и передачу первичных импульсов – нейротропные яды (сероуглерод, тетраэтилсвинец, фосфорорганические соединения); вещества, обладающие удушающим и нейротропным действием (аммиак, гептил, гидразин); метаболические (нарушающие обмен веществ в живых организмах) яды (окись этилена, дихлорэтан, диоксин, полихлорированные бензофураны).
При поступлении вредных веществ в организм возникает его отравление (интоксикация). В зависимости от скорости поступления вредных веществ в организм различают отравления острые и хронические. Острые отравления возникают при одновременном поступлении в организм вредных веществ и характеризуются острым началом и выраженными специфическими симптомами. В этом случае симптомы интоксикации обычно развиваются быстро, и гибель организма или тяжелые последствия могут наступать в сравнительно короткое время (случай аварии с выбросом химических веществ). В некоторых случаях, несмотря на то, что имеет острая форма отравления, симптомы интоксикации могут развиваться медленно (например, действие фосгена). Хронические отравления развиваются при длительном, часто прерывистом поступлении вредных веществ в малых дозах, когда заболевание начинается с неспецифических симптомов (случай использования на производстве химических веществ).
Важную роль в динамике развития интоксикации играют: 1. Пути проникновения вещества в организм и скорости поступления в кровь. Так, при ингаляции симптомы поражения, как правило, возникают быстро, а при действии через кожу яд медленно поступает в кровь, что является причиной выраженного скрытого периода. 2. Пути и скорости метаболизма веществ на токсико кинетической стадии. Вещества, подвергающиеся быстрой детоксикации в крови и тканях, как правило, не обладают скрытым периодом действия, который характерен для веществ, устойчивых к детоксикации. 3. Скорости проникновения веществ через гистогематические барьеры. Эти скорости, как правило, являются лимитирующим фактором в токсическом действии высокомолекуляр ных еществ (полипептидов и белков) при проникновении их из в кровяного потока в ткани мишени. Именно этим, в основном, объясняется большой скрытый период в действии бактериальных токсинов. 4. Скорости взаимодействия веществ с биомишенями. Яды и токсины, как правило, с большими скоростями взаимодействуют с биомишенями. Лимитирующими являются скорости накоп ления веществ в области биомишеней. 5. Функциональная значимость поражаемых биомишеней и динамика развития патологических процессов после «поражения» биомишеней. Для нейротропных веществ характерно быстрое развитие симптомов поражения, а для цитотоксических постепенное. 6. Условия воздействия вещества. Более быстрое развитие симптомов поражения наблюдается, как правило, при получении нескольких смертельных токсодоз. В хроническом опыте симптомы интоксикации развиваются более медленно, чем в остром опыте.
ВОПРОС 4. Воздействие на человека ионизирующих излучений и других опасных факторов
Воздействие ионизирующих излучений. Биологическое действие радиации на живой организм начинается на клеточном уровне. Это комплекс взаимосвязанных и взаимообусловленных изменений, протекающих на молекулярном, надмолекулярным, биоструктурном, физиологическом и генетическом уровнях живой клетки и целого организма.
Основные стадии и этапы лучевого поражения во времени Стадии Продолжительность протекания процессов Физическая 10 -12 сек Физическое взаимодействие Поглощение энергии Ионизация и возбуждение молекул Химическая 10 -9 сек Первичные радиационно-химические реакции Образование радикалов 10 -3 сек Изменение молекул Нарушение биохимии клеток Поражение клеток Секунды-минуты Нарушение структур клеток, функции наследственности Биологическая Последствия облучения организма обеспечивающих Минуты-часы Нарушение функции появления клеток Морфология клеток с измененными веществами Поражение целостного организма Минуты-месяцы Нарушение функции морфологии - гибель организмов и систематические изменения в органах и системах Вся жизнь индивидуума Отдаленные соматические эффекты (понижение сопротивляемости, сокращение продолжительности жизни, развитие рака и лейкоза, дистрофические изменения тканей) Неопределенно долгое время Генетические последствия облучения
К соматическим эффектам относят локальное повреждение кожи (лучевой ожог), катаракту глаз (потемнение хрусталика), повреждение половых органов (кратковременная или постоянная стерилизация) и др. В отличие от соматических, генетические эффекты действия радиации обнаружить трудно, так как они действуют на малое число клеток и имеют длительный срытый период, измеряемый десятками лет после облучения. Такая опасность существует даже при очень слабом облучении, которое хотя и не разрушает клетки, но способно вызвать мутации хромосом и изменить наследственные свойства. Большинство подобных мутаций проявляется только в том случае, когда зародыш получает от обоих родителей хромосомы, поврежденные одинаковым образом.
В отличие от генетически эффектов, которые вызываются малыми дозами радиации, соматические эффекты всегда начинаются с определенной пороговой дозы: при меньших дозах повреждения организма не происходит. Другое отличие соматических повреждений от генетических заключается в том, что организм способен со временем преодолевать последствия облучения, тогда как клеточные повреждения необратимы.
В настоящее время в соответствии с нормами радиационной безопасности (НРБ 99) установлены следующие основные дозовые характеристики воздействия ионизирущих излучений. Доза поглощенная (D) величина энергии ионизирующего излучения, переданная веществу: где средняя энергия, переданная ионизирующим излучением веществу, находящемуся в элементарном объеме, а dm масса вещества в этом объеме. Энергия может быть усреднена по любому определенному объему, и в этом случае средняя доза будет равна полной энергии, переданной объему, деленной на массу этого объема. В единицах СИ поглощенная доза измеряется в джоулях, деленных на килограмм (Дж кг-1), и имеет специальное название грей (Гр). Использовавшаяся ранее внесистемная единица рад равна 0, 01 Гр.
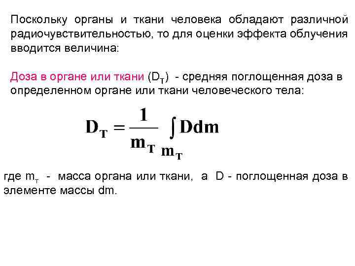
Поскольку органы и ткани человека обладают различной радиочувствительностью, то для оценки эффекта облучения вводится величина: Доза в органе или ткани (DT) средняя поглощенная доза в определенном органе или ткани человеческого тела: где mт масса органа или ткани, а D поглощенная доза в элементе массы dm.
Поглощенная доза, характеризующая воздействие ионизирующего излучения на облучаемый объект, не может достаточно адекватно служить мерой биологического воздействия на живой организм. Это связано с тем, что биологический эффект зависит не только от величины поглощенной энергии, но и ряда других параметров, обусловленных характером и условиями облучения. Существенным фактором является плотность ионизации, производимой частицами при их прохождении через среду. Поскольку плотность ионизации, например, у альфа-частиц значительно больше, чем у бета-частиц (электронов), то биологический эффект при одной и той же поглощенной дозе будет больше при облучении альфа-частицами, чем бета-частицами или гамма-излучением. Поэтому в целях радиационной безопасности, где реализуются условия облучения в малых дозах, введена дозиметрическая величина – эквивалентная доза, позволяющая оценить возможный ущерб здоровью человека при хроническом воздействии ионизирующего излучения произвольного состава.
Доза эквивалентная (HT, R) поглощенная доза в органе или ткани, умноженная на соответствующий взвешивающий коэффициент для данного вида излучения, WR: HT, R = WR DT, R , где DT, R средняя поглощенная доза в органе или ткани T, а WR взвешивающий коэффициент для излучения R. При воздействии различных видов излучения с различными взвешивающими коэффициентами эквивалентная доза определяется как сумма эквивалентных доз для этих видов излучения HT = HT, R. R Единицей эквивалентной дозы является зиверт (Зв).
Значения WR установлены на основании обобщения и анализа стохастических эффектов при очень малых дозах (до нескольких десятков м. Гр). В НРБ 99 устанавливаются следующие значения Фотоны любых энергий 1 Электроны и мюоны любых энергий 1 Нейтроны с энергией менее 10 кэ. В 5 от 10 кэ. В до 100 кэ. В 10 от 100 кэ. В до 2 Мэ. В 20 от 2 Мэ. В до 20 Мэ. В 10 более 20 Мэ. В 5 Протоны с энергией более 2 Мэ. В 5 Альфа частицы, осколки деления, тяжелые ядра 20
Для оценки эффекта облучения всего организма используется понятие: Доза эффективная (Е) величина, используемая как мера риска возникновения отдаленных последствий облучения всего тела человека и отдельных его органов и тканей с учетом их радиочувствительности. Она представляет сумму произведений эквивалентной дозы в органах и тканях на соответствующие взвешивающие коэффициенты: Е = Wт HT , т где HT эквивалентная доза в органе или ткани T, а WT взвешивающий коэффициент для органа или ткани T. Единица эффективной дозы зиверт (Зв).
НРБ-99 устанавливаются следующие значения взвешивающих коэффициентов для тканей и органов при расчете эффективной дозы: Гонады 0, 20 Костный мозг (красный) 0, 12 Толстый кишечник 0, 12 Легкие 0, 12 Желудок 0, 12 Мочевой пузырь 0, 05 Грудная железа 0, 05 Печень 0, 05 Пищевод 0, 05 Щитовидная железа 0, 05 Кожа 0, 01 Клетки костных поверхностей 0, 01 Прочие органы 0, 05
Доза эффективная (эквивалентная) годовая сумма эффективной (эквивалентной) дозы внешнего облучения, полученной за календарный год, и ожидаемой эффективной (эквивалентной) дозы внутреннего облучения, обусловленной поступлением в организм радионуклидов за этот же год. Единица годовой эффективной дозы зиверт (Зв).
Доза эффективная коллективная мера коллективного риска возникновения стохастических эффектов облучения; она равна сумме индивидуальных эффективных доз. Единица эффективной коллективной дозы человеко зиверт (чел. Зв). Доза предотвращаемая прогнозируемая доза вследствие радиационной аварии, которая может быть предотвращена защитными мероприятиями.
Воздействие на человека других опасных факторов При тепловом воздействии происходят воспламенение, сгорание, обугливание, ожоги, удушение продуктами сгорания. Основные поражающие факторы здесь — пламя, высокие температуры и отравляющее действие продуктов сгорания. Термическое действие при чрезвычайных ситуациях определяется плотностью потока поглощенного излучения и временем действия на человека теплового излучения.
Биологическое воздействие возникает вследствие распространения природных инфекций, несанкционированной утечки или преднамеренного распыления болезнетворных микроорганизмов, токсинов и других биологически опасных веществ. Оно заключается в заражении организмов, местности, растительности, воды, продуктов питания, сельскохозяйственного сырья, фуража болезнетворными организмами и веществами, возникновении инфекционной заболеваемости людей, животных и растений, в т. ч. в форме эпидемий, эпизоотий и эпифитотий. Сюда же может быть отнесено воздействие на сельскохозяйственные растения массово распространившихся сельскохозяйственных вредителей.
При электромагнитном воздействии происходят структурные изменения в живых тканях, искусственных и природных материалах, в том числе разрушение (повреждение) клеток организмов, ожоги тел, изменение свойств материалов, воспламенение, обугливание, оплавление, испарение их поверхности. Поражающими факторами при этом проявляются в виде сильных электромагнитных полей или мощных электромагнитных импульсов. Для этого вида воздействия характерны вывод из строя электрических, электронных, оптических систем и оборудования. Возможно также влияние на здоровье, психику и репродуктивную функцию человека.
лекция 1. безопасность в чс..ppt