1- Подготовка пп пластин 2-Дил.пленки.ppt
- Количество слайдов: 45
Тема 1 ТЕХНОЛОГИЯ ПОДГОТОВКИ ПОЛУПРОВОДНИКОВЫХ ПЛАСТИН 1. 1. Методы резания слитков на пластины 1. Резание дисками с алмазосодержащей наружной или внутренней режущей кромкой. 2. Резание стальными полотнами или проволокой с абразивной суспензией. 3. Скрайбирование. 4. Резание электронным или лазерным лучом. Ориентация пластин в плоскостях: (100), (111). 1. 2. Шлифование Применяется одностороннее шлифование свободным абразивом с наклейкой пластин на оправку. Пластинки – в контакте с поверхностью шлифовального круга. В качестве абразива применяется алмазный порошок (природный и синтетический), порошок карбида бора, карбида кремния и др. 1. 3. Полирование – на мягких подложках из фетра, велюра или батиста, пропитанных пастами на основе нитрида бора, оксида алюминия, оксидов циркония, кремния, хрома на жировой основе с крупностью зерен абразива 0, 25– 3 мкм
1. 4. Травление После резки на поверхности пластины – поврежденный слой глубиной до 75 мкм из микротрещин и микрорельефов. После шлифовки глубина поврежденного слоя 4– 6 мкм, после механической полировки 0, 7– 1 мкм. Структура нарушенного слоя: 1) микрорельеф; 2) микротрещины; 3) скопления дислокаций; 4) повышенная плотность дислокаций (рис. 1. 1). Рис. 1. 1. Структура нарушенного слоя: 1– область микрорельефа; 2 – область микротрещин; 3 – область скопления дислокаций; 4 – область повышенной плотности дислокаций с зонами Коттрела Область микрорельефа: аморфный или микрокристаллический кремний; Область микротрещин; Область скопления дислокаций – до 108 см 2; Область с повышенной (по сравнению с объемом) плотностью дислокаций. Вокруг дислокаций – образование атмосфер Коттрела с повышенным содержанием примеси. Дислокации и атмосферы Коттрела – отрицательно заряженные акцепторы, захватывающие электроны из объема. Снижают подвижность и время жизни.
Травление 1) удаление нарушенного слоя полупроводника; 2) формирование полупроводниковой пластины определенной толщины; 3) получение на поверхности пластины заданного рельефа; 4) выявление дислокаций; 5) выявление p n переходов; 6) определение ориентаций пластины; 7) очистка поверхности от металлических и адсорбированных загрязнений. Кинетика травления кремния – Диффузия реагента к поверхности; – Адсорбция; – Химическое взаимодействие реагента с поверхностью Si; – Десорбция. В начале процесса – химическая реакция. Скорость (Vp) определяется законом Аррениуса: где Кр –константа скорости химической реакции; С 0 – концентрация молекул травителя вблизи поверхности; Е – энергия активации процесса травления, э. В; k – постоянная Больцмана; Т – температура, К.
В ходе протекания процесса вблизи поверхности С 1 < С 0, возникает градиент концентрации (рис. 1. 2) и скорость диффузии VD: где КD – константа скорости диффузии молекул травителя. Рис. 1. 2. Образование обедненного травителем слоя вблизи нарушенной поверхности полупроводника: С 0, С 1 – концентрация реагента соответственно в объеме травителя и на поверхности полупроводниковой пластины Через некоторый промежуток времени оба процесса – диффузия реагента к поверхности и химическая реакция – становятся одинаковыми: Скорость травления: .
Если – селективное травление. В случае – полирующее травление. Градиент концентрации молекул травителя у выступов выше, чем у впадин (рис. 1. 2), скорость травления выступов выше. 1. 4. 1. Химическая и электрохимическая теория травления кремния Химическая: травитель содержит два основных компонента – окислитель (HNO 3) + растворитель Si. O 2 (HF – плавиковая кислота). Процесс травления протекает в два этапа: 1. Окисление кремния до диоксида кремния: 3 Si + 4 HNO 3 3 Si. O 2 + 4 NO + 2 H 2 O 2. Растворение диоксида в плавиковой кислоте: Si. O 2 + 6 HF = H 2 Si. F 6 + 2 H 2 O. Химическая теория была использована при подборе компонентов травителя и объяснения эффект полировки. Электрохимическая теория Поверхность кремния неоднородна, содержит микроаноды и микрокатоды. На анодных участках – окисление кремния: Si + 2 H 2 O +ne+ Si. O 2 +4 H+ + (4–n)e–, где n – число дырок. Образовавшийся оксид переводится в растворимый комплекс с помощью плавиковой кислоты: Si. O 2 + 6 HF H 2 Si. F 6 + 2 H 2 O.
Суммарная реакция может быть записана в следующем виде: Si + ne+ + 2 H 2 O Si. O 2 + 4 H+ + (4–n)e– + 6 HF H 2 Si. F 6 + 2 H 2 O, где n среднее число дырок, требующееся для растворения одного атома кремния (n = 2– 4). На катодных участках – восстановление основного окислителя HNO 3 при участии двух электронов: HNO 3 + 2 H+ HNO 2 + 2 H 2 O + 2 e+ или с участием трех электронов с образованием закиси азота: HNO 3 + 3 H+ NO + 2 H 2 O + 3 e+. В последнем случае при восстановлении одной молекулы кислоты выделяется три дырки, что приводит к увеличению скорости растворения кремния. Суммарная реакция травления имеет вид: 3 Si + 4 HNO 3 + 18 HF 3 H 2 Si. F 6 + 4 NO + 8 H 2 O +3(4–n)e+ + 3(4–n)e–. Согласно этой реакции соотношение HNO 3: HF равно 1: 1, 45, что соответствует максимальной скорости травления кремния. Анодная реакция – разрыв валентных связей Основные участники – дырки (е+) создаются на микрокатодах. Реакция на катоде – реакция восстановления HNO 3, при этом захватывается электрон из валентной зоны – появляется дырка.
1. 4. 2. Факторы, влияющие на скорость травления Кристаллографическая ориентация поверхности полупроводника Процессы травления, скорость которых определяется не диффузионными, а химическими процессами, существенно зависит от кристаллографической ориентации полупроводника. Наибольшая скорость травления в кислотных травителях наблюдается на плоскости (100), затем (110). Наиболее медленно травится плоскость (111). Можно подобрать компоненты травителя таким образом, что скорости травления плоскостей (100) и (111) будут различаться в 50 раз. Влияние примесей велико. Большинство неактивных газов (азот, аргон и др. ) физически адсорбируются (за счет сил Ван дер Ваальса). Молекулы легко удаляются при промывке в чистых растворителях. Наоборот, для кислорода, который связан с поверхностью хемосорбцией, теплота адсорбции очень высока (около 220 ккал/моль), что снижает скорость травления. Исключение – галогениды, например, ионы фтора, способствующие растворению оксида кремния. При неоднородном распределении примеси, могут образоваться p n переходы. Скорость травления на участках с различным типом проводимости может оказаться разной. В результате на поверхности полупроводника возникают ступеньки, полосы, бугорки.
Дефекты структуры полупроводника. Дислокация – это линейный дефект, характеризующийся определенной избыточной упругой энергией деформации. Растворение вдоль дислокации будет происходит намного легче, чем на остальной поверхности. Сегрегация примесей на дислокации (зоны Коттрела) также способствует увеличению скорости травления. Шлифованная поверхность содержит дефекты: выступы и ямки, трещины. Реакционная способность такой поверхности высока, и скорость ее травления полирующим травителем существенно выше скорости травления гладкой поверхности. Нарушенная поверхность кремния становится непригодной для создания активных областей приборов.
1. 4. 3. Компонены травителя Скорость процесса травления регулируется различными добавками. Замедлителем (ингибитором) реакции является ледяная уксусная кислота, ускорителем (катализатором) служит элементарный бром. Уксусная кислота, введенная в травитель, уменьшает диэлектрическую постоянную раствора и тем самым подавляет диссоциацию азотной кислоты на ионы. Кроме того, она сама диссоциирует с выделением большого количества ионов Н+. В результате катодные реакции замедляются. Действие ускорителя (брома) можно описать следующей схемой: 3 HF + Br 2 Br. F 3 + 3 HBr Br. F 3 + 2 H 2 O Br. OH + 3 HF + O В растворе с большим содержанием плавиковой кислоты контролирующей стадией процесса растворения является реакция окисления. В этом случае травление протекает анизотропно, т. к. реакция окисления очень чувствительна к уровню легирования, ориентации и дефектам кристаллической структуры. В травящих смесях с большим содержанием азотной кислоты процесс травления является изотропным, а скорость реакции контролируется диффузионным процессом. Для удаления приповерхностных дефектов более предпочтительны именно растворы с большим содержанием азотной кислоты.
Составы некоторых травителей приведены в табл. 1. 4. 4. Методы травления кремния Химико динамическая полировка – это травление полупроводникового материала в полирующем травителе во вращающемся фторопластовом стакане. В установке (рис. 1. 3) стакан закреплен под углом от 30 до 45. Скорость вращения стакана 60– 80 об/мин. При более высоких скоростях пограничный обедненный слой срывается с пластины и травление идет селективно, при меньших скоростях вращения наблюдается локальный перегрев, что также вызывает неравномерное травление поверхности.
Электрохимическая полировка. На кремний подается положительное смещение и процесс анодного растворения становится более управляемым. Толщина пленки продуктов реакции над пиками (микронеровностями) меньше, чем над впадинами. Анодный ток перераспределяется, и пики травятся быстрее. В состав электролита входят плавиковая кислота или бифторид аммония и глицерин, регулирующий вязкость. Схема установки для электрохимической полировки приведена на рис. 1. 4. Рис. 1. 3. Схема устройства для химико динамической полировки пластин: 1 – двигатель; 2 – фторопластовый сосуд; 3 – травитель; 4 – пластина; 5 – диск Рис. 1. 4. Схема устройства для электрополировки полупроводниковых пластин: 1 – осветительная система для генерации дырок при обработке полупроводников n типа; 2 – металлический катодный диск; 3 – капельница с электролитом; 4 – пластина полупроводника; 5 – металлический анодный диск
Тема 2 ДИЭЛЕКТРИЧЕСКИЕ ПЛЕНКИ В ТЕХНОЛОГИИ БИПОЛЯРНЫХ И МДП ИНТЕГРАЛЬНЫХ СХЕМ Диэлектрические пленки используются: • для маскирования при диффузии, ионной имплантации или локальном окислении кремния; • для пассивации поверхности кремния; • для геттерирования примесей из кремния и пленок диоксида; • для изоляции элементов ИС друг от друга; • для изоляции проводящих слоев в структурах с многоканальной разводкой; • в качестве активных компонентов в МДП структурах; • для защиты полупроводниковых структур от механических повреждений и воздействия внешней среды. Наибольшее распространение получили диэлектрические пленки диоксида кремния, нитрида кремния и фосфорно силикатного стекла. В начале XXI в. Фирма Intel (США) разработала пленки диоксида гафния. Особую роль в технологии биполярных и МДП ИС играют пленки диоксида кремния – вследствие отличных пассивирующих свойств. Однако технология современных МДП ИС не мыслима без использования других диэлектрических пленок, в первую очередь из нитрида кремния и на основе фосфорно силикатного стекла.
2. 1. Термическое окисление кремния 2. 1. 1 Образование пленки естественного окисла на поверхности кремния Термическое окисление кремния является одним из наиболее часто применяемых методов создания маскирующих, изолирующих и защитных слоев. Однако еще до операции термиче ского окисления поверхность кремния покрыта тонким слоем первичного окисла толщиной в несколько нанометров. Образова ние этой пленки происходит в результате адсорбции кислорода поверхностью пластинки сразу после травления. После адсорбции происходит химическая реакция взаимодействия кремния с кислородом с выделением значительного количества тепла: Si + O 2 Si. O 2 + 840 к. Дж/моль. (2. 1) Поэтому с точки зрения термодинамики окисление возможно при комнатной и более низкой температуре и при низком давлении кислорода. Этим объясняется тот факт, что поверхность кремния практически всегда покрыта слоем диоксида. Сразу после травления и промывки на поверхности вы растаетслой толщиной 1, 0– 1, 5 нм, который через 4– 5 суток достигает 4– 5 нм (рис. 2. 1). Рис. 2. 1. Зависимость толщины первичного окисла кремния от времени окисления при 25°С
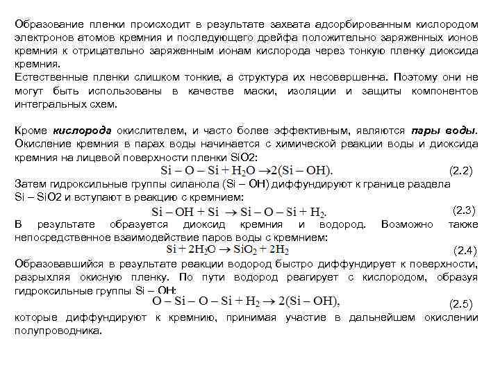
Образование пленки происходит в результате захвата адсорбированным кислородом электронов атомов кремния и последующего дрейфа положительно заряженных ионов кремния к отрицательно заряженным ионам кислорода через тонкую пленку диоксида кремния. Естественные пленки слишком тонкие, а структура их несовершенна. Поэтому они не могут быть использованы в качестве маски, изоляции и защиты компонентов интегральных схем. Кроме кислорода окислителем, и часто более эффективным, являются пары воды. Окисление кремния в парах воды начинается с химической реакции воды и диоксида кремния на лицевой поверхности пленки Si. O 2: (2. 2) Затем гидроксильные группы силанола (Si – ОН) диффундируют к границе раздела Si – Si. O 2 и вступают в реакцию с кремнием: (2. 3) В результате образуется диоксид кремния и водород. Возможно также непосредственное взаимодействие паров воды с кремнием: (2. 4) Образовавшийся в результате реакции водород быстро диффундирует к поверхности, разрыхляя окисную пленку. По пути водород реагирует с кислородом, образуя гидроксильные группы Si – ОН: (2. 5) которые диффундируют к кремнию, принимая участие в дальнейшем окислении полупроводника.
2. 1. 2 Термическое окисление кремния Для получения достаточно толстых и совершенных по структуре оксидных пленок, пригодных для использования в качестве масок при травлении, диффузии и ионной имплантации, диэлектрических пленок и защитных покрытий, окисление кремния необходимо проводить при достаточно высокой температуре. Этот процесс является одним из основных в технологии микросхем и называется термическим окислением. В качестве окислителя обычно используют либо сухой, либо влажный кислород. В некоторых случаях окисление проводят в парах воды. Теоретические основы термического окисления кремния при высокой температуре разработали в 1965 г. Б. Е. Дил и А. С. Гроув. В основе их теории лежит предположение, что окислители (кислород и молекулы воды) диффундируют внутрь образовавшегося слоя Si. O 2, реагируя с кремнием на границе раздела Si – Si. O 2. Экспериментально (методом меченых атомов) доказано, что термическое окисление кремния происходит именно за счет диффузии окисляющих частиц через Si. O 2 к границе раздела Si – Si. O 2, а не путем прохождения ионов кремния через окисел. Отношение объема кремния, участвующего в образовании оксидного слоя, к объему образовавшегося оксида, составляет ~ 0, 44. Процесс окисления можно разбить на три стадии:
Стадия 1. Перенос окисляющих частиц на поверхность Si. O 2, адсорбция и растворение до равновесного значения. При этом поток частиц, пересекающих поверхность единич ной площади в единицу времени можно описать выражением: F 1 = h(С* С 0), (2. 6) где h – коэффициент массопереноса окисляющих частиц из газовой фазы на поверхность Si. O 2; С* – предельная растворимость окислителя в оксиде; С 0 – концентрация окисляющих частиц на поверхности ок сида. Предельная растворимость окисляющих частиц увеличивается с повышением парциального давления окислителя и, в соответствии с законом Генри, равняется: С* = НР, (2. 7) где Р – парциальное давление окислителя; Н – постоянная Генри. Рис. 2. 2
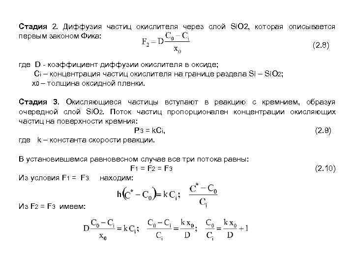
Стадия 2. Диффузия частиц окислителя через слой Si. O 2, которая описывается первым законом Фика: (2. 8) где D коэффициент диффузии окислителя в оксиде; Сi – концентрация частиц окислителя на границе раздела Si – Si. O 2; х0 – толщина оксидной пленки. Стадия 3. Окисляющиеся частицы вступают в реакцию с кремнием, образуя очередной слой Si. О 2. Поток частиц пропорционален концентрации окисляющих частиц на поверхности кремния: Р 3 = k. Ci, (2. 9) где k – константа скорости реакции. В установившемся равновесном случае все три потока равны: F 1 = F 2 = F 3 Из условия F 1 = F 3 находим: Из F 2 = F 3 имеем: (2. 10)
Складывая почленно получаем: Или (2. 11). Если на образование единицы объема оксида идет N частиц окислителя, то скорость роста слоя оксида выражается следующим уравнением: (2. 12) Концентрация окислителя при окислении в сухом кислороде (О 2) N = 2, 2 1022 см– 3, в парах воды (Н 2 О) – в два раза выше. Начальное условие можно сформулировать в следующем виде: x 0 = xi при t = 0. (2. 13) Такое деление позволяет изучать механизмы многократного окисления. Разделим числитель и знаменатель в (2. 12) на k и умножим на 2 D.
После разделения переменных, можно записать: (2. 14) где (2. 15) После разделения переменных можно записать: (2. 16) В результате интегрирования получаем: (2. 17) что можно переписать в следующем виде: где
В общем случае решение данного уравнения имеет следующий вид: При больших значениях времени окисления, когда имеем или параболический закон окисления: (2. 18) При малых значениях скорости окисления, когда имеем
или линейный закон роста оксида: (2. 19) где – линейная константа скорости окисления. Таким образом, существует характерное время процесса окисления (2. 20) превышение которого приводит к переходу от линейного закона роста пленки к параболическому. Линейный закон окисления в основном имеет место при относительно низкой температуре, а параболический – при высокой. Характерная толщина оксида, соответствующая переходу от линейного закона к параболическому, соответствующая данному времени (2. 21) и растет с повышением температуры.
На рис. 2. 3 показана зависимость толщины оксида кремния при нормальном давлении от времени и два предельных случая: линейной и параболической зависимости толщины окисла от последнего. Рис. 2. 3. Зависимость толщины оксида от времени при нормальном давлении
2. 2. Факторы, влияющие на скорость термиче ского окисления 2. 2. 1. Влияние температуры При высоких температурах (свыше взаимодействия кремния с кислородом растворимость окисляющих частиц С* в стадией процесса является диффузия. временем определяется выражением: 1100°С) скорость химической реакции велика и легко достигается предельная оксиде. Величина << t и лимитирующей Соотношение между толщиной оксида и (2. 22) На рис. 2. 4 показана зависимость константы В от температуры при окислении в сухом кислороде и парах воды, которая оп ределяется в основном температурной зависимостью коэффициента диффузии окислителя в окисле. Окисление в кислороде характеризуется энергией активации 1, 24– 1, 33 э. В, а в парах воды 0, 7– 0, 8 э. В. Используя известные коэффициенты диффузии можно рассчитать значение С для кислорода и паров воды. Они составля ют 5 16 и 3 1019 см– 3, соответственно. 10 При температурах 900– 1100°С зависимость между х0 и t приближается к линейной и может быть записана в следующем виде: (2. 23)
Рис. 2. 4. Зависимость параболической константы окисления от температуры
При температуре ниже 800°С рост окисла идет по линейному закону: (2. 24) На рис. 2. 5 показана зависимость линейной константы скорости окисления от температуры. Рис. 2. 5. Зависимость постоянной линейного закона окисления от температуры Из рисунка видно, что постоянная линейного закона окисления экспоненциально зависит от температуры с энергией активации порядка 2 э. В как при окислений в сухом кислороде, так и в парах воды. Из этого следует, что на участке линейного закона окисления процесс контролируется реакцией на поверхности раз дела Si–Si. O 2 и характеризуется величиной k, а энергия активации близка к энергии разрыва связи между атомами кремния (1, 83 э. В).
2. 2. 2. Влияние кристаллографической ориентации подложки Экспериментальные зависимости скорости окисления в сухом кислороде при 100 С, когда необходимо учитывать как линейную, так и квадратичную составляющую уравнения (2. 17) показали, что константа В не зависит от ориентации пластины. Однако последняя влияет на линейную составляющую, причем (B/A)(111) > (B/A)(110) > (B/A)(100). Этот факт можно объяснить тем, что скорость химической реакции на границе раздела зависит от плотности кремниевых атомов на границе раздела Si–Si. O 2, которая уменьшается в той же последовательности, как и скорость окисления: для (111) – 1, 7 1015 см– 2, для (110) – 0, 95 1015 см– 2, для (100) – 0, 67 1015 см– 2. 2. 2. 3. Влияние давления окислителя При высоких температурах (> 1100°С) и малом давлении кислорода слой Si. О 2 не образуется. Начало образования диоксида наблюдается при давлении 13 Па. При давлении выше атмо сферногоскорость химической реакции на границе раздела Si– Si. O 2 пропорциональна , а скорость диффузии кислорода пропорциональна Р. При высоком давлении паров воды скорость роста оксидных пленок пропорциональна давлению. При давлении свыше 107 Па кинетика отклоняется от линейной, что объясняется растворением оксида в парах воды. Справка. В системе СИ единицей давления является Паскаль (Па), равный 1 Н/м 2. Атмосфера, или кг/см 2, равняется 9, 8 104 Н/м 2 или примерно 105 Н/см 2. 1 атм. соответствует давление 750 мм. рт. ст. ; 1 мм. рт. ст. равен 133, 322 Па.
2. 2. 4. Влияние степени легирования подложки Концентрация примеси вблизи поверхности может изменяться в пределах 1015 – 5 1020 см– 3. Экспериментально установлено, что скорость окисления более легированных областей выше, чем менее леги рованных Это может быть следствием либо. изменения ско рости окисления на границе раздела кремний диоксид, либо измене нием коэффициента диффузии окислителя в слое оксида. Скорость окисления на границе раздела Si–Si. О 2 растет вследствиеослабления связей между атомами Si и линейная константа скорости роста увеличивается. С другой стороны, высокая концентрация примесей в диоксиде кремния может ослаблять химические связи в пленке и коэффициент диффузии окислителя в пленке увеличивается, константа В возрастает. По мере окисления легированного кремния на поверхности раздела Si–Si. О 2 устанавливается некоторое динамическое равно весие, которое характеризуется величиной коэффициента сегрегации примеси (m) на границе раздела оксид кремний: где СSi – равновесная концентрация примеси в кремнии; CSi. O 2 – равновесная концентрация примеси в диоксиде кремния. Если коэффициент сегрегации примеси меньше единицы (так, например, для бора m = 0, 3), то при окислении примесь стремится перейти из кремния в диоксид. В результате растущий окисел обогащается бором. Бор замещает кремний в диоксиде, энергия электронной связи с кислородом при этом уменьшается и коэффициент диффузии окислителя через легированный слой увеличивается. Поэтому закон роста диоксида остается линейно параболическим, а скорость роста пленки на обоих участках выше для сильно легированных образцов.
2. 2. 5. Практические способы проведения процессов окисления в технологии биполярных и МДП ИС 2. 2. 5. 1. Окисление в сухом кислороде осуществляется в однозонных окислительных печах. Схема установки окисления в сухом и влажном кислороде приведена на рис. 2. 8. Область I – термическое окисление кремния в сухом кислороде; область II – во влажном кислороде; 1 – вентили; 2 – осу шитель; 3 – фильтр; 4 – печь; 5 – пластины кремния; 6 – рабочая камера; 7 – вытяжка; 8 – увлажнитель; 9 – нагреватель. В качестве осушителя используется либо вымораживающая ловушка, либо химический поглотитель (силикагель, алюмогель), позволяющие снизить содержание влаги в кислороде до точки росы – не выше 60°С. Фильтр (3) удаляет частицы пыли и механиче ские загрязнения. Рис. 2. 6. Схема установки для термического окисления кремния
Химическая реакция удовлетворяет уравнению (19) с хi = 20 нм. Скорость окисления при температуре выше 1000°С ограничивается скоростью диффузии и описывается эмпирической формулой: (2. 27) Экспериментальные зависимости толщины окисла от температуры и времени окисления приведены на рис. 2. 7. Рис. 2. 7. Экспериментальные зависимости толщины диоксида от температуры и времени при окислении в сухом кислороде Скорость окисления в сухом кислороде мала. Поэтому этот процесс применяют в тех случаях, когда необходимо получить тонкий слой бездефектного окисла, например, подзатворного диэлектрика в МДП транзисторах толщиной 50– 100 нм.
2. 2. 5. 2. Окисление в сухом кислороде с добавлением галогенов Некоторые соединения галогенов (газообразные Сl 2, НСl, СНСl 3) вводят в поток окислителя для улучшения свойств окси да и расположенного под ним кремния. Улучшение свойств Si. O 2 заключается в связывании ионов натрия, что ведет к стабилизации заряда в оксиде, уменьшении плотности поверхностных со стояний и увеличению диэлектрической прочности. Пассивирующий эффект достигается связыванием и нейтрализацией ионов натрия в пленке диоксида. Хлор в комплексе Si–О–Сl нейтрален, но ввиду высокого сродства к электрону способен связы вать подвижные ионы натрия. С понижением температуры уменьшается вероятность образования комплекса. Поэтому пассивирующие свойства ухудшаются и при Т < 1050°С исчезают совсем. Эффект стабилизации растет с увеличением отношения НСl/O 2 в потоке газа от 0 до 10%. 2. 2. 5. 3. Окисление в парах воды Температура водяной бани определяет парциальное давление водяных паров (рис. 2. 6). Экспериментальные зависимости между толщиной окисла, временем и температурой показаны на рис. 2. 8. Рис. 2. 8. Экспериментальные зависимости толщины диоксида от температуры и времени при окислении в парах воды (кривая соответствует давлению пара 12 атм)
При температуре свыше 1100°С и времени более 5 мин кривые описываются следующим эмпирическим уравнением: (2. 28) Скорость окисления в парах воды существенно выше, чем в сухом кислороде, вследствие того, что параболическая константа скорости роста существенно выше при окислении в парах воды, т. к. константа В пропорциональна предельной растворимости С*, которая для паров воды почти на три порядка выше, чем для кислорода (С* = 5, 2 1016 и 3 1019 см– 3 для О 2 и Н 2 О соответственно). Поскольку линейная константа В/А также пропорциональна предельной растворимости, то в данном случае выше и линейная скорость окисления. Окисление в парах воды без добавления кислорода на практике используется крайне редко, т. к. образующаяся пленка Si. О 2 отличается малой плотностью, рыхлостью и низкой электрической прочностью. Поэтому она уступает пленкам, выращенным в сухом и влажном кислороде.
2. 2. 5. 4. Окисление во влажном кислороде Процесс окисления во влажном кислороде представляет собой комбинацию процессов окисления в сухом кислороде и парах воды. Установка для окисления представляет собой систему, в которой сухой кислород пропускается через водяную баню (барбатер), вода в которой нагрета до 95°С. Давление водяных паров при этой температуре составляет 85 103 Па (~ 1 атм. ). Основным достоинством данного метода является то, что он позволяет изменять концентрацию паров воды в потоке кислорода и варьировать скорость окисления в пределах значений от скорости окисления в чистом кислороде и парах воды. На рис. 2. 9 показаны зависимости толщины слоя окисла от времени при различных температурах водяной бани и температуре окисления 1200°С. Рис. 2. 9. Зависимость x 0 от времени окисления во влажном кислороде при различных температурах водяной бани
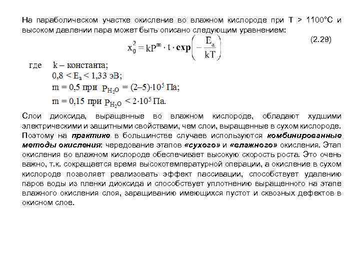
На параболическом участке окисление во влажном кислороде при Т > 1100°С и высоком давлении пара может быть описано следующим уравнением: (2. 29) Слои диоксида, выращенные во влажном кислороде, обладают худшими электрическими и защитными свойствами, чем слои, выращенные в сухом кислороде. Поэтому на практике в большинстве случаев используются комбинированные методы окисления: чередование этапов «сухого» и «влажного» окисления. Этап окисления во влажном кислороде обеспечивает высокую скорость роста. Это очень важно, т. к. сокращается время высокотемпературной операции, а окисление в сухом кислороде позволяет реализовать эффект пассивации, способствует удалению паров воды из пленки диоксида и способствует уплотнению выращенного на этапе влажного окисления слоя, заращиванию имеющихся пустот и сквозных дефектов в окисном слое.
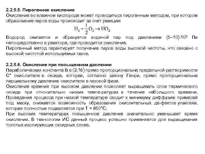
2. 2. 5. 5. Пирогенное окисление Окисление во влажном кислороде может проводиться пирогенным методом, при котором образование паров воды происходит за счет реакции: Водород сжигается и образуется водяной пар под давлением (5– 10) 105 Па непосредственно в реакторе, где проводится окисление. Пирогенный метод гарантирует получение паров воды высокой чистоты, что связано с высокой чистотой используемых газов. 2. 2. 5. 6. Окисление при повышенном давлении Параболическая константа В в (2. 16) прямо пропорциональна предельной растворимости С* окис лителя в оксиде, которая, согласно закону Генри, прямо пропорциональна парциальному давлению окислителя в газовой фазе. Окисление кремния при высоком давлении позволяет выращивать слои термического оксида при относительно низких темпе ратурах в течение небольшого времени. Проведение процесса при низкой температуре сводит к минимуму диффузию примесей под маску, снижается возможность образования окислительных де фектов упаковки, которая полностью подавляется при Т < 950°С. При высоких температурах повышенное давление значительно уменьшает время окисления. В технологии ИС данный процесс успешно применяется для выращивания толстых изолирующих оксидных слоев.
Как пирогенные, так и барботражные системы могут обеспечивать проведение процессов окисления во влажном кислороде при давлении до 2 МПа. Зависимости толщины оксида от времени окисления при различных давлениях водяного пара и температуре 900°С приведены на рис. 2. 10. Рис. 2. 10. Зависимость толщины оксида от времени окисления и давления
2. 3. Низкотемпературные методы получения пленок диоксида кремния и нанесения пленок нитрида кремния и фосфорно силикатного стекла 2. 3. 1 Низкотемпературные методы выращивания и нанесения пленок Si. O 2 Высокотемпературные методы получения пленок Si. O 2 не применимы на заключительных стадиях изготовления микро схем, т. к. они приводят к изменению размеров и параметров легированных слоев. Поэтому используются низкотемпературные методы получения окисной пленки, которые делятся на две группы. В первой в качестве источника кремния используется подложка, во второй пленки наносятся на поверхность из постороннего источника. К первой относится анодное окисление кремния и газовое анодирование в кислородной плазме. Ко второй пиролитическое и плазменное осаждение, использование реакций в газовой фазе, вакуумное и реактивное распыление. 2. 3. 1. 1. Пиролитическое осаждение Используется пиролитическое разложение тетроэтоксилана, которое производится при температуре 600– 750°С и протекает следующим образом: Этим способом можно получить фосфоросиликатные и боросиликатные стекла, используемые в качестве диффузантов и для защиты ИС
2. 3. 1. 2. Плазмохимическое осаждение Процесс осаждения проводят в атмосфере тлеющего газового разряда при температуре 100– 300°С с использованием смеси моносилана и кислорода. Этим методом также получают пленки Si 3 N 4 с использованием в качестве компонентов моноокись силана, аммиак или азот. 2. 3. 1. 3. Осаждение с помощью реакции в газовой фазе Высококачественные слои Si. O 2 могут быть осаждены на поверхности кремния в результате реакции: протекающей при температуре 300– 350°С. 2. 3. 1. 4. Испарение моносилана в вакууме в атмосфере кислорода с образованием и осаждением пленки на поверхности кремния при температуре 200°С (используется для маскировки при диффузии). 2. 3. 1. 5. Реактивное распыление в тлеющем разряде в атмосфере инертного газа и кислорода с использованием в качестве катода особо чистого кремния при температуре 400– 500°С.
2. 3. 2. Нанесение пленок Si 3 N 4 Из других диэлектриков в технологии микросхем широкое применение нашел нитрид кремния, обладающий более плотной по сравнению с Si. O 2 структурой (3, 0– 3, 2 г/см 3). Коэффициент термического расширения (КТР) нитрида кремния, равный (2, 5– 3, 5) 10– 6 1/К, ближе к кремнию (4 10– 6 К– 1), чем КТР Si. O 2 (5, 5 10– 7 К– 1), однако модуль Юнга во много раз больше, чем у кремния и Si. O 2, что может способствовать растрескиванию слоев при нанесении толстых или поликристаллических пленок. Для большинства практических применений достаточны пленки толщиной порядка 0, 1 мкм. Общее требование, которое предъявляется к нитриду кремния при его использовании в микроэлектронике, заключается в том, что пленки должны быть аморфными. Поликристаллические слои растрескиваются и не могут быть ни маской, ни изоляцией, ни защитной пленкой, ни элементом памяти. Именно аморфные пленки успешно выращиваются в реакторах пониженного давления путем взаимодействия Si. Cl 4 с NH 3 при температуре 700– 1100°С, давлении 0, 6– 2, 0 мм. рт. ст. и соотношении компонентов NH 3/Si. Cl 4 = 5– 30. Исследования процесса показали, что реакция проходит как в газовой фазе, так и на поверхности растущей пленки. Процесс включает несколько стадий:
Если реакцию проводить при температуре менее 1100°С, то образуется полностью аморфная пленка на поверхности подложки. Кроме тетрахлорида кремния для осаждения пленок нитрида кремния можно использовать силан: или галогенированные силаны: В качестве газов носителей используют водород, аргон или азот. Температура проведения процесса – 750– 980°С. Для понижения температуры осаждения вместо аммиака используют гидразин (N 2 H 4). Реакция в этом случае также проходит в несколько этапов: Применение гидразина позволяет снизить температуру процесса до 550°С, т. к. гидразин разлагается при более низких температурах.
Одной из основных причин нестабильности биполярных и особенно МДП интегральных схем является дрейф ионов натрия в диэлектрической пленке. Этот эффект ярко выражен в пленках Si. O 2 и практически отсутствует в слоях Si 3 N 4, где подвижность ионов низка. Поэтому в качестве подзатворного диэлектрика при меняют двухслойные пленки Si. O 2 и Si 3 N 4. Непосредственно наносить пленки Si 3 N 4 на поверхность кремния нецелесообразно вследствие того, что они содержат большую концентрацию электронных и дырочных ловушек Nt, n Nt, p (1– 3) 1018 см– 3 с энергией ионизации 1, 3– 1, 6 э. В, что существенно ухудшает характеристики и параметры приборов. В то же время пленки Si. O 2, выращенные в сухом кислороде в присутствии НСl или Сl 2, обладают пассивирующими свойствами, снижая плотность поверхностных состояний до уровня 1010 см– 2 (заряд до 1, 64 10– 9 Кл/см 2). Поэтому часто используют двухслойное покрытие Si. O 2 – Si 3 N 4. 2. 3. 3. Нанесение пленок диоксида гафния В 2005 г. для использования в качестве подзатворного диэлектрика фирма Интел Корпорейшн (США) предложила вместо Si. O 2 использовать пленки диоксида гафния (Hf. O 2) при линейных размерах элемента 45 нм и менее. Преимущество этих пленок заключается в значительно большей величине диэлектрической проницаемости = 25, в то время как у Si. O 2 = 3, 8, что позволяет существенно снизить утечки, используя более толстые пленки при сохранении высоких значений параметров МДП микросхем.
2. 3. 4. Нанесение фосфорно силикатного стекла ФСС наносится двумя способами. При низкотемпературном методе процесс проводится при 400°С по реакции: где X – доля P 2 O 5 в стекле. При высокотемпературном методе процесс протекает при температуре 900– 1200°С по реакции: В качестве газа носителя смеси Si. H 4–РН 3 служит азот. Стандартный расход компонентов смеси составляет: РН 3 – 6 см 3/мин, Si. Н 4 – 27 см 3/мин, О 2 75 см 3/мин, N 2 – 9400 см 3/мин. Стекло осаждается на предварительно подогретый диоксид кремния. Скорость нанесения достигает 0, 4 мкм/мин, толщина покрытия – 2 мкм. Содержание P 2 O 5 в стекле обычно составляет 3– 6%. При большей концентрации начинают проявляться отрицательные эффекты поляризации. В кристаллическую решетку диоксида кремния встраиваются частицы P 2 O 5, образуя ионы РО 4. В результате один атом фосфора оказывается положительно поляризованным, второй – отрицательно, что приводит к ослаблению химических связей. Отрицательно поляризованные атомы фосфора способны с помощью атома кислорода связывать ионы натрия, что в итоге придает покрытию геттерные свойства.
Установлено, что пленка ФСС толщиной 12, 5 нм с концентрацией P 2 О 5, равной 4%, защищает поверхность в течение 10 лет при содержании ионов натрия 1012 см– 2, обеспечивая безотказную работу ИС. Защитные свойства покрытий ФСС от воздействия ионов натрия выше, чем при защите нитридом кремния. Твердость покрытий ФСС в 1, 5 раза больше, чем Si. О 2, а механические напряжения, которые они вызывают, уменьшаются с ростом концентрации P 2 O 5 в пленке и достигают наибольшего значения для чистого Si. О 2. Благодаря возможности нанесения более толстых покрытий уменьшается количество пор (сквозных отверстий), а защита от механических и тепловых повреждений значительно эффективнее, чем покрытий из Si. О 2 и Si 3 N 4. 2. 4. Контроль толщины и качества диэлектрических пленок При использовании защитных диэлектрических пленок в процессах планарной технологии контролируют три основных параметра: Толщину пленки, наличие в ней сквозных отверстий (пор) и количество дефектов на границе раздела кремний – диэлектри ческая пленка. 2. 4. 1. Контроль толщины диэлектрических пленок Толщина диэлектрической пленки является определяющим параметром, т. к. от нее зависят маскирующая способность, изо лирующие и защитные свойства, а также в ряде случаев пара метры активных элементов (МДП транзисторов). Методы измерения толщины пленки: микровзвешивание; эллипсометрический метод; метод шарового шлифа; метод цветовых оттенков. метод конденсатора;
Наиболее широкое распространение получил метод цветовых оттенков. Главное достоинство метода – быстрота определения толщины оксидного слоя. Метод основан на наблюдении интерференционных цветов в отраженном свете, возникновение которых обусловлено двойным отражением и преломлением белого цвета, проходящего через прозрачную пленку диэлектрика и отражающегося от непрозрачной подложки. При нормальном падении белого света на поверхность пластины с диэлектрической пленкой условие наблюдения интерференционных максимумов выглядит так: где d – толщина пленки; n – коэффициент преломления; k = 1, 2, 3. . . – порядок интерференции; – длина волны отраженного света. Таким образом, определенный цвет поверхности соответствует толщине пленки, причем с увеличением толщины пленки один и тот же цвет повторяется с изменением порядка интерференции. Порядок интерференции определяют предварительно на подложке с пленкой клиновидной формы, полученной методом косого шлифа или травлением в плавиковой кислоте. На клиновидном участке имеет место чередования цветов в зависимости от толщины пленки. По одному повторяющемуся определенное число раз цвету (обычно зеленому) судят о порядке интерференции.
В табл. 2. 1. приведена связь толщины диэлектрических пленок и соответствующих им цветовых оттенков пленок Si. О 2 и Si 3 N 4. Относительная ошибка при этом методе, как правило, не превышает 5%, однако точность сильно зависит от индивидуальных особенностей оператора. Эллипсометрический метод измерения толщины пленок основан на отражении линейно поляризованного луча от поверхности пленки. При этом компонента, перпендикулярная плоскости падения, отражается иначе, чем компонента, лежащая в плоскости падения. В результате образуется эллиптически поляризованная отраженная волна. Измерив степень эллиптичности отраженной волны, можно определить толщину пленки.
2. 4. 2. Контроль пористости диэлектрических пленок Наличие сквозных отверстий (пор) является наиболее распространенным видом дефектов. Они могут приводить к нарушению маскирующих свойств оксида при легировании, возникновении электрических закороток между металлизированной разводкой и подложкой полупроводника, нарушению защитных функций оксида. Для определения плотности макродефектов разработан ряд методов: 1. Метод хлорного травления сводится к обработке окисленного кремния в парах хлора при 900°С в течение 3– 5 мин. Проникая сквозь мельчайшие поры в оксиде, хлор растравли вает поверхность кремния. Плотность полученных ямок подсчитывается с помощью микроскопа. 2. При электрохимическом контроле на пластину наносят каплю электролита и подают отрицательный относительно электролита потенциал. При этом происходит диссоциация воды (H 2 О Н+ + ОН–) и в районе дефектов происходит выделение пузырьков водорода. 3. Электрографический метод контроля заключается в размещении на поверхности пластины фотобумаги, предварительно смоченной в водном растворе гидрохинона. К пластине с фотобумагой прижимают два металлических диска электрода, через которые пропускают электрический ток. Т. к. фотобумага является проводящей, то ток будет проходить в тех локальных местах, где имеются сквозные поры. Водород, выделяющийся в месте дефекта, восстанавливает бромистое серебро до металла. На фотобумаге фиксируются четкие увеличенные изображения дефектов. Этот метод позволяет выявлять дефекты размером 0, 1– 0, 3 мкм.


