Бизнес планирование.ppt
- Количество слайдов: 82
Тема 1. Понятие инвестиций 1. 1 Инвестиции — средства, вкладываемые в объекты предпринимательской или иной деятельности с целью получения прибыли и (или) достижения иного полезного эффекта. 1. 2 Инвестиционная деятельность (ИД) предприятия состоит из следующих элементов: 1) процесс изыскания необходимых инвестиционных ресурсов; 2) выбор объектов (инструментов) инвестирования; 3) формирование инвестиционной программы; 4) обеспечения ее реализации. Основные признаки инвестиционной деятельности: 1) необратимость, связанная с временной потерей ликвидности вложенного капитала; 2) ожидаемое увеличение исходного капитала; 3) риск, связанный с получением результатов в длительной перспективе. 1
Характеристики инвестиционной деятельности (ИД) предприятия: 1) ИД является основным механизмом обеспечивающим рост прибыли по текущей (операционной) деятельности предприятия по двум направлениям: а) путем возрастания операционных доходов - за счет увеличения объема производства (строительство новых производственных мощностей); б) путем снижения операционных затрат - за счет обновление морально и физически изношенного оборудования. 2) Формы и методы ИД в гораздо меньшей степени зависят от отраслевых особенностей предприятия, чем операционная его деятельность. 3) Объемы ИД предприятия характеризуются существенной неравномерностью по отдельным периодам. 2
4) Прибыль предприятия в результате осуществления ИД формируется обычно со значительным «лагом запаздывания» . CF инвестиционная прибыль инвестиционн ые затраты t 5) ИД присущи специфические виды рисков, объединяемые понятием инвестиционный риск. Уровень инвестиционного риска обычно значительно превышает уровень операционного риска. 3
1. 2 Классификация инвестиций. 1) По объектам инвестиций: - реальные; - финансовые. 2) По источникам инвестиционных ресурсов: - собственные (прибыль, амортизация, акции); - заемные (кредиты). 3) По видам инвестиционных ресурсов: - деньги; - ценные бумаги; - материальные ценности; - интеллектуальная собственность. 4) По формам собственности: - государственные; - частные; - иностранные. 5) По срокам реализации: - долгосрочные (более года); - краткосрочные (до года). 4
1. 3 Реальные инвестиции средства, вкладываемые в производственные активы предприятия (строительство, расширение, и поддержание основных средств), а также в прирост оборотных средств и нематериальные активов. 1. 3. 1 Основные формы реальных инвестиций: 1) Приобретение целостных имущественных комплексов - покупка (поглощение) предприятий, обеспечивающую отраслевую, товарную или региональную диверсификацию деятельности. 2) Новое строительство - строительством нового объекта с законченным технологическим циклом. Цель - существенное увеличении объемов операционной деятельности в предстоящем периоде; диверсификация. 3) Перепрофилирование - полная смена технологии для выпуска новой продукции. 4) Реконструкция - существенное преобразование всего производственного процесса на основе современных научно-технических достижений. 5) Модернизация - совершенствование части производственных основных средств в соответствии с современным уровнем технологических процессов. 5
6) Обновление отдельных видов оборудования - замена (в связи с физическим износом) или дополнением (в связи с ростом объемов деятельности) имеющегося парка оборудования отдельными новыми их видами, не меняющими общей схемы осуществления технологического процесса. 7) Инвестирование в нематериальные активы - создание новых научных и технологических знаний в целях достижения коммерческого успеха. Осуществляется в двух основных формах: а) путем приобретения готовой научно-технической продукции и других прав (патентов, ноу-хау, лицензий); б) путем разработки новой научно-технической продукции (в рамках самого предприятия, или по его заказу соответствующими организациями). 8) Инвестирование в прирост оборотных активов - расширение объема оборотных активов предприятия, пропорционально росту основных средств. 6
1. 4 Финансовые инвестиции средства, вкладываемые в ценные бумаги и размещаемые на депозитах банков. 1. 4. 1 Основные формы финансовых инвестиций 1) Вложение капитала в уставные фонды других предприятий: обеспечивает прочность стратегических хозяйственных связей с поставщиками сырья и материалов, транспортными предприятиями, сбытовыми организациями; отраслевую, товарную и региональную диверсификацию. По содержанию эта форма финансового инвестирования во многом подменяет реальное инвестирование, являясь при этом менее капиталоемкой и более оперативной. 2) Вложение капитала в доходные виды денежных инструментов. Основным видом денежных инструментов инвестирования является депозитный вклад в банках. Цель: эффективное использование временно свободных денежных активов предприятия. 7
3) Вложение капитала в ценные бумаги. а) Прямые инвестиции. Приобретение контрольного (50%) или блокирующего (25%) пакета акций. Цель: не только получение доходов, но также участие в управлении работой предприятия на правах основного собственника. б) Портфельные инвестиции. В этом случае размер пакета акций не позволяет владельцу оказывать влияние на деятельность предприятия, а целью приобретения является только получение дохода. 8
2. Источники финансирования инвестиций. 2. 1. Виды источников. 1) Собственные средства: - чистая (нераспределенная) прибыль; - амортизационные отчисления; - уставный капитал; - эмиссия акций; - добавочный капитал (сформированный в результате переоценки основных средств); - резервный капитал (резервы, образованные в соответствии с законодательством и учредительными документами); - государственные средства, предоставляемые для целевого инвестирования в виде дотаций, грантов и долевого участия; - капитальные трансферты (предоставляемые безвозмездно основные средства) от других коммерческих структур. 2) Заемные средства: - кредиты банков; - эмиссия облигаций; - инвестиционный лизинг; - государственный инвестиционный кредит. 9
3. Методы учета фактора времени в экономических расчетах Одна и та же денежная сумма имеет для инвестора различную ценность, в зависимости от времени ее поступления. Причины: 1) инфляция - денежные средства в будущем имеют меньшую реальную ценность (покупательную способность); 2) возможность получения дохода за определенный период времени, или упущенная выгода - денежная сумма, вложенная сегодня на депозит, принесет через год дополнительный доход; 3) риск неполучения денежной суммы - чем больший отдаленный период получения денежной суммы, тем больше риск ее неполучения. 10
Имеющиеся финансовые ресурсы можно использовать на рынке капитала для получения дохода. Величина дохода зависит от ставки доходности вложения (например, депозита) и от длительности периода времени, на который осуществляются вложения. Введем обозначения: PV - сегодняшняя величина денежных средств; FV - будущая величина денежных средств; r - ставка доходности; t - количество периодов времени, на которое производится вложение денежных средств. 11
3. 1 Нахождение будущей величины денежных средств (будущей стоимости) по методу сложных процентов Пример 3. 1 Банк выплачивает 30 процентов годовых по депозитному вкладу. Вклад составляет 100 руб. Найти сумму вклада через 1, 2, 3, 4, 5 лет (по методу сложных процентов). Построить график зависимости величины вклада от времени. FV t 12
Решение: Период времени, годы (t) 0 Вклад, руб. 100 2 3 4 5 0, 3 Ставка доходности, ед. (r) 1 0, 3 130 169 219, 7 285, 61 371, 29 13
Нахождение будущей величины денежных средств (будущей стоимости) по методу сложных процентов производится по формуле: PV - сегодняшняя величина денежных средств; FV - будущая величина денежных средств; r - ставка доходности; t - количество периодов времени, на которое производится вложение денежных средств. 14
3. 2 Нахождение сегодняшней величины денежных средств (сегодняшней стоимости) по методу сложных процентов Пример 3. 2 Инвестор желает получить 200 руб. через 1 год. Какую сумму он должен положить на срочный депозит сегодня, если ставка доходности составляет 30%. Аналогично, найти сегодняшнюю сумму, если планируется получение 200 руб. через 1, 2, 3, 4, 5 лет. Построить график зависимости сегодняшней стоимости от времени. PV t 15
Решение: Пеорид времени, годы (t) 0 1 Сегодняшняя стоимость, руб 200 3 4 5 0, 3 Ставка доходности, ед (r) 2 0, 3 91, 03 70, 03 53, 87 153, 85 118, 34 250 PV 200 150 100 50 0 0 1 2 3 4 t 5 16
Нахождение сегодняшней величины денежных средств (сегодняшней стоимости) по методу сложных процентов производится по формуле: PV - сегодняшняя величина денежных средств; FV - будущая величина денежных средств; r - ставка доходности; t - количество периодов времени, на которое производится вложение денежных средств. 17
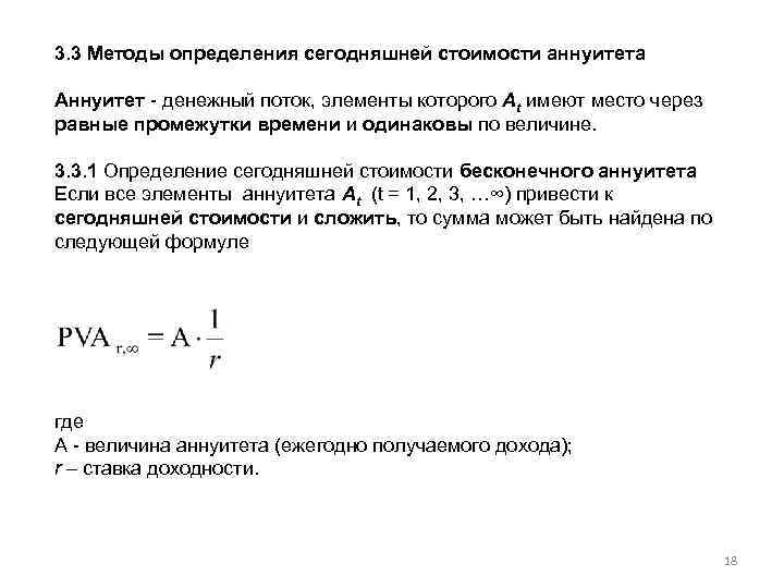
3. 3 Методы определения сегодняшней стоимости аннуитета Аннуитет - денежный поток, элементы которого At имеют место через равные промежутки времени и одинаковы по величине. 3. 3. 1 Определение сегодняшней стоимости бесконечного аннуитета Если все элементы аннуитета At (t = 1, 2, 3, …∞) привести к сегодняшней стоимости и сложить, то сумма может быть найдена по следующей формуле где А - величина аннуитета (ежегодно получаемого дохода); r – ставка доходности. 18
PV A 1 A 2 A 3 A∞ 0 1 2 3 ∞ t 19
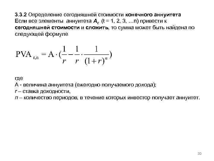
3. 3. 2 Определение сегодняшней стоимости конечного аннуитета Если все элементы аннуитета At (t = 1, 2, 3, …n) привести к сегодняшней стоимости и сложить, то сумма может быть найдена по следующей формуле где А - величина аннуитета (ежегодно получаемого дохода); r – ставка доходности, n – количество периодов, в течение которых инвестор получает аннуитет. 20
3. 4 Определение ставки дисконтирования Дисконтирование - процесс приведения будущей стоимости денег к их настоящей стоимости. Ставка дисконтирования отражает максимальную доходность альтернативных и доступных направлений инвестирования аналогичной степени риска. В качестве ставки дисконтирования чаще всего используют средневзвешенную стоимость капитала компании (WACC). Ставка дисконтирования = Требуемая доходность = = Средневзвешенная стоимость капитала компании (WACC). 21
4 Соотношение доходности инвестиций и риска Риск это ситуация, при которой результаты осуществляемых действий заранее неизвестны, но известна: – вероятность возможных событий; – величина результата для каждого события. Подходы к рассмотрению риска: 1) Риск рассматривается как потеря 2) Риск рассматривается как возможность отклонение от ожидаемого результата. При этом не делается различий, в какую сторону происходят отклонения - в лучшую или худшую сторону. Величина отклонения может быть: — отрицательной — убыток; — нулевой; — положительной — прибыль. Мерой риска в данном случае могут служить такая величина как среднеквадратическое отклонение (σ). 22
Как правило, более высокому ожидаемому доходу от инвестиционной деятельности соответствует более высокий уровень риска. Доходность (r) rf Риск (σ) Зависимость доходности от риска 23
Ставка безрисковой доходности (rf) – доходность финансовых инструментов, риск невыплаты дохода по которым близок к нулю. rf = доходность депозитов наиболее надежных банков (Сбербанк) ≈ 6%; или = доходность государственных облигаций (ГКО-ОФЗ) ≈ 6%; 24
6 Инвестиционный проект Инвестиции осуществляются, как правило, в форме инвестиционных проектов. Инвестиционный проект (ИП) — обоснование экономической целесообразности, объема и сроков осуществления капитальных вложений, в том числе необходимая проектно-сметная документация, а также описание практических действий по осуществлению инвестиций (бизнес-план). 6. 1 Стадии оценки инвестиционных проектов Инвестиционный цикл принято делить на три стадии (фазы), каждая из которых имеет свои цели и задачи: 1) прединвестиционная - от предварительного исследования до окончательного решения о принятии инвестиционного проекта; 2) инвестиционная - проектирование, закупка оборудования, строительство; 3) производственная - текущая деятельности предприятия (объекта). 25
6. 1. 1 Прединвестиционная стадия может состоять из следующих этапов: 1) Инвестиционное предложение (экспресс-оценка инвестиционного предложения) - оценивается эффективность инвестиционного проекта в целом. Схема финансирования может быть намечена в самых общих чертах. 2) Обоснование инвестиций - оценка общественной и коммерческой эффективности, а также оценка эффективности участия в проекте с точки зрения всех его участников: — эффективность участия предприятия в проекте; — эффективность инвестирования в акции предприятия (эффективность для акционеров); — эффективность участия в проекте структур более высокого уровня (отраслевую, региональную, народнохозяйственную эффективность); — бюджетную эффективность; Схема финансирования может быть ориентировочной. 26
3) Технико-экономическое обоснование (ТЭО) инвестиционного проекта - исследование технических, экономических, экологических и финансовых возможностей осуществления инвестиций с заданной рентабельностью. ТЭО включает геологические исследования, технические проекты зданий и сооружений, техническую подготовку производства, экологические исследования влияния на окружающую природную среду, маркетинговые исследования, расчет финансово-экономических показателей. Должны использоваться реальные исходные данные, в том числе и по схеме финансирования. 4) Бизнес-план инвестиционного проекта — это стандартная форма представления инвестиций, общепринятая по международным стандартам. 27
6. 1. 2 Структура информации, предоставляемой для обоснования бизнес-плана (согласно Методическим рекомендациям по оценке эффективности инвестиционных проектов). 1) Краткая характеристика проекта (или его резюме). В этом разделе содержатся выводы по основным аспектам разработанного проекта после рассмотрения всех альтернативных вариантов, когда концепция проекта, ее обоснование и формы реализации уже определены. 2) Предпосылки и основная идея проекта. В этом разделе перечисляются наиболее важные параметры проекта: регион расположения проекта в увязке с рыночной и ресурсной средой, приводится график реализации проекта и характеризуется его инициатор. 3) Анализ рынка и концепция маркетинга. В нем излагаются результаты маркетинговых исследований, обосновывается концепция маркетинга и разрабатывается проект его бюджета. 28
4) Сырье и поставки: классификацию используемых видов сырья и материалов, объемы потребности в них, наличие сырья в регионе, программу поставок сырья и материалов и связанные с ними затраты. 5) Месторасположение, строительный участок и окружающая среда: - месторасположение проекта; - характер природной окружающей среды; - социально-экономические условия в регионе; - инвестиционный климат; - состояние производственной и коммерческой инфраструктуры; - выбор строительного участка, оценка затрат по его освоению. 29
6) Проектирование и технология: - производственная программа; - производственная мощность предприятия; - выбор технологии и предложения по ее приобретению или передаче; - планировка предприятия и основные проектно-конструкторские работы; - перечень необходимых машин и оборудования и требования к их техническому обслуживанию, оценка связанных с этим инвестиционных затрат. 7) Организация управления: - организационная схема и система управления предприятием; - обоснование организационной структуры управления по сферам деятельности и центрам ответственности; - смета накладных расходов, связанных с организацией управления. 30
8) Трудовые ресурсы: - требования к квалификации работников; - организация набора; - план обучения работников - оценку связанных с этим затрат. 9) Планирование реализации проекта: - обоснование отдельных стадии осуществления проекта; - график его реализации; - разрабатывается бюджет реализации проекта. 10) Финансовый план и оценка эффективности инвестиций: - финансовый прогноз и основные виды финансовых планов; - совокупный объем инвестиционных затрат; - методы и результаты оценки эффективности инвестиций; - оценка инвестиционных рисков. 31
7. Критерии оценки эффективности инвестиционного проекта Эффективность инвестиционного проекта - категория, отражающая соответствие проекта целям и интересам его участников на всех этапах жизненного цикла проекта - от предпроектной до прекращения. Анализ эффективности инвестиционного проекта состоит из следующих частей: 1) Общеэкономический анализ - описание благоприятной или неблагоприятной экономической ситуации и народнохозяйственной значимости (создание рабочих мест, поступление налогов в бюджет). 2) Технико-экономический анализ - техническая часть проекта с доказательством экономических преимуществ того или иного технического решения. 3) Финансовый анализ - исследование денежных потоков, возникающих в процессе реализации инвестиционного проекта. 32
7. 1 Основные принципы оценки эффективности ИП: - учет только предстоящих затрат и поступлений (уже осуществленные затраты не учитываются); - сравнение работы предприятия "с проектом" и "без проекта"; - учет фактора времени; - учет влияния инфляции; - учет (в количественной форме) влияния риска. 33
7. 2 Общая характеристика методов оценки эффективности ИП 1. Оценка эффективности производится путем сопоставления денежного потока который формируется в процессе реализации ИП и исходной инвестиции. Проект признается эффективным, если обеспечивается возврат исходной суммы инвестиций и требуемая доходность для инвесторов, предоставивших капитал. 2. Денежные потоки, приводится к настоящему времени или к определенному расчетному году. 3. При определении ставки дисконтирования учитывается стоимость капитала компании. 34
7. 3 Определение денежного потока Денежный поток (CF, Cash Flow), — денежные средства, получаемые предприятием за определенный период времени (как правило, год). Определяется на основании отчета о движении денежных средств, по ф. 4, Денежный поток делится на следующие виды: — денежный поток по текущей (операционной) деятельности; — денежный поток по инвестиционной деятельности; — денежный поток по финансовой деятельности. 35
7. 3. 1 Формирование денежного потока по текущей деятельности 1) Выручка рассчитывается следующим образом: R = p*q , где p — цена единицы продукции; q — количество реализованной продукции; 2) Себестоимость: S = F + v*q + Am, где F — постоянные затраты; v — удельные переменные затраты - затраты на единицу продукции; q — количество изготовленной продукции; Am — амортизация. 36
3) Амортизация Амортизируемым имуществом признается имущество со сроком полезного использования более 12 месяцев и первоначальной стоимостью более 40 000 рублей. Первоначальная стоимость – цена по которой приобретается объект, например станок. Первоначальная стоимость = инвестиционные затраты = капитальные затраты. Срок полезного использования определяется типом объекта, и выражается в годах, например: автомобиль легковой – 5 лет; станки с ЧПУ – 10 лет; здания – более 30 лет Амортизация – процесс переноса стоимости на основных средств на себестоимость продукции. 37
Линейный способ начисления амортизации: величина ежегодной амортизации равна отношению первоначальной стоимости объекта основных средств к сроку полезного использования этого объекта. Первоначальная стоимость оборудования ПС Амортизация (за год) Остаточная стоимость (через год) 38
4) Прибыль (валовая): E = R – S где R — выручка; S — себестоимость (совокупные издержки); 5) Чистая прибыль: NE = E – E*T = E*(1 – T), где T - ставка налога на прибыль. 6) Денежный поток по текущей деятельности (CFP): CFP = NE + Am Чистая прибыль чаще всего имеет положительное значение, но может быть и отрицательной - убыток. Амортизация всегда имеет положительное значение. Следовательно, как правило, денежный поток по текущей деятельности (CFP) имеет положительное значение. 39
7. 3. 2 Денежный поток по инвестиционной деятельности (I) чаще всего имеет отрицательное значение (покупка оборудования), но может иметь положительное значение (продажа основных средств). 7. 3. 3. Будем считать, что денежный поток по финансовой деятельности равен нулю. Итоговый денежный поток (CF) определяется как сумма денежного потока по текущей и инвестиционной деятельности: CF = NE + Am – I где NE — чистая прибыль; Am — амортизация; I — инвестиции. 40
В зависимости от периода времени t, некоторые слагаемые CF могут быть равны нулю. t измеряется в годах 1) В момент времени t = 0 происходит покупка оборудования, т. е. осуществляются инвестиционные затраты ( I ). Продукция еще не производится, т. е. NE = 0, Am = 0. Следовательно, CF 0 = 0 + 0 – I 0 = – I 0. 2) В момент времени t = 1 инвестиции (покупка оборудования) уже не осуществляются, т. е. I = 0. Продукция уже производится, т. е. появляются NE и Am. CF 1 = NE 1 + Am 1 – 0 = NE 1 + Am 1. В последующие моменты времени CF 2 , CF 3 , … вычисляется аналогично. Как правило, NE и Am не меняются. 3) В последний момент времени t = n может осуществляться продажа оборудования по остаточной стоимости, т. е. возникает положительный поток по инвестиционной деятельности ( I ). Следовательно, CFn = NEn + Amn + In 41
7. 3. 4 Распределение денежных потоков во времени За единицу времени чаще всего принимается год. Как правило за начальный период времени (t=0) принимается момент осуществления инвестиционных вложений (покупка оборудования). В следующие периоды времени (t= 1, 2, … n) происходит производство и реализация продукции, в результате формируется денежный поток по текущей деятельности (NE+Am) n — длительность осуществления инвестиционного проекта. Как правило, денежный поток инвестиционного проекта имеет следующий вид: CF 0 = – I; CF 1, 2, …n = NE + Am Такой проект называется проектом с ординарным денежным потоком. 42
CF CF 1 = = CFP 1 = =NE 1+Am 1 CF 2 = = CFP 2 = =NE 2+Am 2 CFn = = CFPn + In= =NEn+Amn+ In CF 3 = = CFP 3 = =NE 3+Am 3 In … CFPn 0 1 2 3 n t производство и реализация продукции CF 0 = – I 0 закупка оборудования 43
Пример. Инвестиционные затраты (покупка оборудования) составляют 10 000 руб. Срок полезного использования оборудования совпадает со сроком реализации проекта и составляет 5 лет. Планируется ежегодный выпуск продукции с параметрами приведенными в таблице. Рассчитать величину денежных потоков за каждый период. Показатели Значения Количество проданной продукции, шт. 900 Цена единицы продукции, руб. 10 Постоянные затраты, руб. 1 000 Удельные переменные затраты, руб. 4 Срок реализации проекта, лет 5 Инвестиционные затраты, руб. 10 000 Стоимость капитала компании 0, 22 Ставка налога на прибыль 0, 2 44
Выручка, руб. 9 000 Себестоимость, руб. 6 600 Прибыль до налогообложения, руб. 2 400 Прибыль чистая, руб. 1 920 CF 0, руб. -10 000 CF 1, 2, 3, 4, 5 руб. 3 920 45
7. 4 Статические методы оценки эффективности инвестиционных проектов не учитывают различие в стоимости денег во времени. 7. 4. 1 Чистый доход (NV — net value) где CFt - денежный поток в момент времени t; n – срок реализации ИП. Если NV>0, то проект следует принять, если NV<0, то проект следует отклонить. При сравнении альтернативных инвестиционных проектов выбирается проект, имеющий большее значение величины NV. 46
7. 4. 2 Срок окупаемости инвестиций (PP, payback period) минимальный период времени за который сумма всех денежных потоков инвестиционного проекта будет больше нуля. PP = tmin , при котором Если PP, меньше нормативного значения, то проект принимается. При сравнении альтернативных инвестиционных проектов, при прочих равных условиях, выбирается проект имеющий меньшее значение величины PP. 47
Упрощенно срок окупаемости PP может быть найден по следующей формуле: где - общая сумма инвестиций (в абсолютном выражении); - средний ежегодный денежный поток по операционной деятельности 48
7. 4. 3 Коэффициент эффективности инвестиций (учетная норма прибыли), (ARR Accounting Rate of Return) где EM – чистая среднегодовая прибыль; IM – среднегодовая остаточная стоимость основных средств (капитальных вложений). IM = ½*(I+RV), где I — первоначальная стоимость основных средств; RV — остаточная стоимость основных средств в конечный период n. Данный показатель сравнивают с коэффициентом рентабельности авансированного капитала. Если ARR, больше нормативного значения, то проект принимается. При сравнении альтернативных инвестиционных проектов, выбирается проект, имеющий большее значение величины ARR. 49
7. 5 Динамические методы оценки эффективности инвестиционных проектов учитывают различие в стоимости денег во времени. 7. 5. 1 Чистая сегодняшняя стоимость (ЧДД - чистый дисконтированный доход, NPV – net present value) где CFt - денежный поток в момент времени t; r - ставка дисконтирования; n – срок реализации ИП. Если NPV>0, то проект следует принять, если NPV<0, то проект следует отклонить. При сравнении альтернативных инвестиционных проектов выбирается проект, имеющий большее значение величины NPV. 50
CF CF 1 CF 2 CF 3 CFn … 0 1 2 3 n t CF 0 51
7. 5. 2 Чистая терминальная стоимость (NTV, net terminal value) Данный показатель полностью эквивалентен NPV, за исключением того, что денежные потоки приведены не к нулевому, а к конечному моменту времени - n. Проект принимается, если NTV > 0 и отвергается, если NTV < 0. 52
7. 5. 3 Внутренняя норма доходности (IRR, internal rate of return) – такое значение ставки дисконтирования IRR, при котором NPV проекта равен нулю. IRR находится из указанного уравнения, или графическим методом. Если IRR > WACC, то проект следует принять, если IRR < WACC, то проект следует отклонить. При сравнении альтернативных ИП, выбирается проект, имеющий большее значение величины IRR. 53
NPV NPV(r 1) NPV(r 2) r 1 IRR r 2 r 54
Метод нахождения IRR с помощью линейной аппроксимации Опытным путем (или из таблиц) выбирают: 1) такое значения ставки дисконтирования r 1 при котором NPV(r 1) > 0 2) такое значения ставки дисконтирования r 2 при котором NPV(r 2) < 0 Далее находится значение IRR по формуле: Точность вычисления IRR обратно пропорциональна длине интервала (r 1 - r 2). Наилучший результат достигается, когда длина интервала минимальна (менее 5%), то есть желательно брать такие значения r 1 и r 2, при которых NPV как можно ближе к 0. 55
Недостатки показателя IRR: При неординарном денежном потоке (денежный поток меняет знак с отрицательного на положительный более одного раза), могут возникнуть следующие ситуации: 1) Многозначность. Проект может иметь несколько значений IRR. 2) Несуществование. Для некоторых проектов действительное значение IRR может отсутствовать. 3) IRR может принимать отрицательные значения. 56
Модифицированная внутренняя норма доходности (MIRR, Modified Internal Rate of Return) Рассчитываются суммарные дисконтированные стоимости всех оттоков (OF) и притоков (IF), причем дисконтирование осуществляется по цене источника финансирования (r = WACC). Далее определяется коэффициент дисконтирования, уравнивающий суммарную приведенную стоимость оттоков и притоков денежных средств. где OF — отток денежных средств (абсолютная величина); IF — приток денежных средств. Формула имеет смысл, если сумма дисконтированных притоков превышает сумму дисконтированных оттоков. 57
7. 5. 3 Дисконтированный срок окупаемости инвестиций (DPP, discounted payback period) минимальный период времени за который сумма всех дисконтированных денежных потоков инвестиционного проекта будет больше нуля. DPP = tmin , при котором Если срок окупаемости больше, чем принятое ограничение, то проект отвергается. При сравнении альтернативных инвестиционных проектов выбирается проект, имеющий меньшее значение величины DPP. 58
Упрощенно дисконтированный срок окупаемости DPP может быть найден по следующей формуле: где - общая сумма дисконтированных инвестиций (в абсолютном выражении); - средний дисконтированный денежный поток по операционной деятельности Упрощенный метод близок к точному результату в случае, если денежные потоки примерно одинаковы. Чем больше денежные потоки различаются между собой, тем менее точный результат, получаемый с помощью данного метода. 59
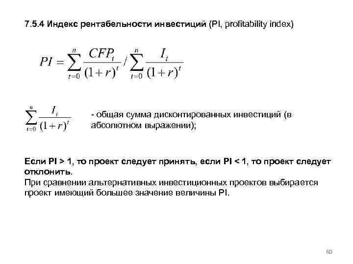
7. 5. 4 Индекс рентабельности инвестиций (PI, profitability index) - общая сумма дисконтированных инвестиций (в абсолютном выражении); Если PI > 1, то проект следует принять, если PI < 1, то проект следует отклонить. При сравнении альтернативных инвестиционных проектов выбирается проект имеющий большее значение величины PI. 60
Преимущества дисконтированных методов оценки 1) теоретическая обоснованность 2) широкое применение на практике. Недостатки дисконтированных методов оценки 1) трудности определения требуемой нормы доходности r, особенно на длительном периоде времени; 2) трудности прогнозирования предстоящих денежных потоков. 61
8. Влияние инфляции на оценку эффективности инвестиционных проектов Номинальная ставка доходности (rном) — ставка доходности, включающая в себя инфляцию (объявляемая эмитентом ценной бумаги или банком). Реальная ставка доходности (rреал) — ставка доходности, очищенная от инфляции (уменьшенная на величину инфляции). Инфляцию (i) необходимо учитывать по методу сложных процентов, так как она, отсчитывается от данных предыдущего года Соотношение реальной ставки, номинальной ставки, и инфляции определяется с помощью формулы Фишера: (1 + rном) = (1 + rреал)*(1 + i) Пример 8. 1 Имеется сумма 200 руб. сегодня. Реальная ставка доходности составляет 5%. Ежегодная инфляция — 12%. Найти эквивалентную сумму через 1 год, 2 года, 5 лет. 62
Решение: rном = (1 + rреал)*(1 + i) – 1 = 0, 176 FV 1 = 200*(1+0, 176) = 235, 2 FV 2 = 200*(1+0, 176)^2 = 276. 6 FV 5 = 200*(1+0, 176)^5 = 449, 8 63
8. 1 Определение полной ставки доходности Если ставка доходности меняется от одного периода к другому (в результате инфляции), то полная ставка доходности Rt за период (1…t), определяется по формуле: (1 + Rt) = (1 + r 1 ном. )* (1 + r 2 ном. )*…* (1 + rt ном. ) где r 1 ном. - номинальная ставка доходности за первый год; r 2 ном. - номинальная ставка доходности за второй год; … rt ном. - номинальная ставка доходности за год t; 64
Пример 8. 2 Кредит в сумме 300 руб. выдан под плавающую номинальную ставку процента. Реальная ставка доходности, установленная банком, составляет 10% годовых, а прогнозируемая инфляция составляет: в первом году после выдачи кредита — 15%, во втором году — 12%, в третьем — 9%, в четвертом — 7%, в пятом — 6% годовых. Найти сумму возвращаемого через 5 лет кредита. 65
r 1 ном = (1+0, 1)*(1+0, 15) – 1 = 0, 265 r 2 ном = (1+0, 1)*(1+0, 12) – 1 = 0, 232 r 3 ном = (1+0, 1)*(1+0, 09) – 1 = 0, 199 r 4 ном = (1+0, 1)*(1+0, 07) – 1 = 0, 177 r 5 ном = (1+0, 1)*(1+0, 06) – 1 = 0, 166 Полная ставка доходности R 5 за период (1… 5): R 5 =(1+r 1 ном) • (1+r 2 ном) • (1+r 3 ном) • (1+r 4 ном) • (1+r 5 ном) – 1 = = 1, 265 • 1, 232 • 1, 199 • 1, 177 • 1, 166 – 1 = 1, 56 Сумма возвращаемого кредита составит FV = 300*(1 + R 5) = 768 (руб. ) 66
8. 2 Равномерная и неравномерная инфляции. Все составляющие расходов и доходов, а также ставка дисконтирования корректируются в соответствии с ожидаемым темпом инфляции по годам. 1) темп инфляции одинаков для всех составляющих затрат и доходов: инфляция влияет на промежуточные значения, получаемые в расчетах, но не влияет на конечный результат и вывод относительно эффективности проекта. 2) темп инфляции различен для отдельных составляющих затрат и доходов: в этом случае эффективности проекта может измениться относительно случая без учета инфляции 67
Пример 8. 3 Компания приобретает новое оборудование по цене 45 млн. руб. Планируется производство продукции в течение трех лет, за этот период оборудование полностью амортизируется. Годовые величины производства следующие: себестоимость — 60 млн. руб. , выручка — 85 млн. руб. Реальная стоимость капитала компании составляет 15%. 1) Найти эффективность ИП без учета инфляции. 2) Найти эффективность ИП в случае равномерной инфляции, ожидаемая величина которой - 10% в год — одинакова для всех составляющих проекта, в том числе амортизации (в результате переоценки основных средств). 3) Найти эффективность ИП в случае неравномерной инфляции, ожидаемая величина которой для выручки и стоимости капитала — 10% в год, для затрат (себестоимости) — 12% в год. 68
Решение. 1) эффективность ИП без учета инфляции Период 0 1 2 3 Инвестиции -45 Себестоимость 60 60 60 Выручка 85 85 85 Амортизация 15 15 15 Прибыль 25 25 25 Чистая прибыль 20 20 20 35 35 35 Ставка дисконтирования 0, 15 CF -45 NPV 34, 91 69
Решение. 2) эффективность ИП в случае равномерной инфляции, ожидаемая величина которой - 10% в год. Период Инфляция Период 0 1 2 3 0, 1 1 2 3 66 72, 6 79, 86 Выручка 93, 5 102, 85 113, 135 Амортизация 16, 5 18, 15 19, 965 27, 5 30, 25 33, 275 22 24, 2 26, 62 38, 5 42, 35 46, 585 Инвестиции 0 -45 Себестоимость Ставка дисконтирования 0, 265 Прибыль Чистая прибыль CF NPV -45 34, 91 70
Решение. 3) эффективность ИП в случае неравномерной инфляции, ожидаемая величина которой для выручки и стоимости капитала — 10% в год, для затрат (себестоимости) — 12% в год. Период 1 2 3 Cебестоимость 67, 2 75, 26 84, 30 Выручка 93, 5 102, 85 113, 135 Амортизация 16, 5 18, 15 19, 96 26, 3 27, 59 28, 84 21, 04 22, 07 23, 07 37, 54 40, 22 43, 04 Инвестиции ставка дисконтирования 0 -45 0, 265 Прибыль Чистая прибыль CF NPV -45 31, 07 71
Вывод: В случае равномерной инфляции, результаты расчетов не зависят от величины инфляции. В случае неравномерной инфляции, то есть различных темпов роста цен на входные и выходные потоки, инфляции необходимо учитывать явным образом. 72
9 Анализ альтернативных проектов Взаимозаменяемые и взаимоисключающие инвестиции. Если осуществление любого инвестиционного проекта из некоторого набора уменьшает возможность осуществления других инвестиций, они называются взаимозаменяемыми. Если осуществление одного из инвестиционных проектов делает невозможным осуществление других инвестиций, то такие инвестиции называются взаимоисключающими. Принять надо те проекты, в которых NPV>0 и IRR>WACC. Но ранжирование инвестиций по разным критериям часто может привести к разной упорядоченности проектов. Причина в том, что NPV абсолютный показатель, а IRR - относительный. 73
Пример 9. 1 Рассмотрим два проекта: Проект А требует 10 000 (тыс. руб. ) первоначальных инвестиций, ожидаемый денежный поток на конец первого года — 16 000 (тыс. руб. ); Проект B требует 100 000 (тыс. руб. ) первоначальных инвестиций, ожидаемый денежный поток на конец первого года — 115 500 (тыс. руб. ). При средневзвешенной стоимости капитала компании 10% определить, какой проект является более эффективным, с использованием критериев NPV, PI, IRR. 74
Решение. NPV (A) = 4545; PI (A) = 1, 4545; IRR (А) = 60% NPV (B) = 5000; PI (B) = 1, 05; IRR (В) = 15, 5% Величина чистой сегодняшней стоимости NPV не позволяет провести верный выбор между проектами в следующих ситуациях: 1) выбор между проектами с существенно различными первоначальными инвестициями и примерно одинаковой величиной NPV проектов; 2) выбор между проектами с существенно различными сроками окупаемости и примерно одинаковой величиной NPV проектов. 75
В случае противоречивости показателей эффективности ИП, при прочих равных условиях, предпочтительным критерием является критерий NPV, по следующим причинам: 1) NPV дает оценку прироста капитала предприятия в случае принятия проекта; критерий в полной мере отвечает основной цели деятельности управленческого персонала, которой является наращивание экономического потенциала предприятия. 2) NPV обладает свойством аддитивности, что позволяет складывать значения показателя NPV по различным проектам и использовать агрегированную величину для оптимизации инвестиционного портфеля. NPV (А+B) = NPV (А) + NPV (B). 3) NPV позволяет различать ситуации, когда стоимость капитала компании меняется, а критерий IRR не позволяет этого сделать 76
В то же время показатель IRR имеет ряд серьезных недостатков: 1) Поскольку IRR является относительным показателем, на его основе невозможно сделать правильные выводы об альтернативных проектах с позиции их возможного вклада в увеличение капитала предприятия. 2) IRR (в отличие от критерия NPV) не обладает свойством аддитивности, т. е. для двух инвестиционных проектов А и Б, которые могут быть осуществлены одновременно: IRR (А+B) IRR(А)+IRR(B). 3) Критерий IRR не позволяет различать ситуации, когда стоимость капитала компании меняется. Пример 9. 2 Выбрать наиболее эффективный проект, используя критерии NPV и IRR, если WACC равна 5%, денежные потоки проектов распределены по годам следующим образом: Год Денежные потоки Проект А Проект В 0 I -1000 1 CF 1 500 100 2 CF 2 400 3 CF 3 300 4 CF 4 100 600 77
Решение. NPV(А) = 180, 42 NPV(В) = 206, 50 Найдем внутреннюю норму доходности IRR: проект А: NPV(0, 05) = 180, 42. NPV(0, 15) = – 8. IRR=0, 05+180/(180–(– 8))*(0, 15– 0, 05) = 0, 145 IRR(А) =14, 5%, IRR(В) =11, 8%. Если проекты А и B рассматриваются изолированно, то каждый из них должен быть одобрен (при r<11, 8%), поскольку они удовлетворяют критериям NPV и IRR. Однако если проекты являются альтернативными, то выбор не очевиден, так как проект B имеет выше значение NPV, зато проект A предпочтительнее по показателю IRR. 78
Пример 9. 2 продолжение Выбрать наиболее эффективный ИП, если стоимости капитала компании составляет 0%, 5%, 10%, 15%. r, % 0 5 10 15 NPV(А) NPV(В) 79
Решение. r, % 0 5 10 15 NPV(А) 300 180, 42 78, 82 -8, 32 NPV(В) 400 206, 50 49, 18 -80, 14 Таким образом, в зависимости от величины ставки дисконтирования, критерий NPV дает различные результаты: при r = 5% следует предпочесть проект В, при r = 10% следует предпочесть проект А. Графики NPV профилей для проектов будут иметь вид, представленный на рис. 80
NPV, руб. 500 400 300 200 100 0 -100 0 1 2 3 4 5 6 7 8 9 r, % 10 11 12 13 14 15 16 -200 NPV(А) NPV(В) 81
Точкой Фишера называется такое значение коэффициента дисконтирования, при котором два инвестиционных проекта имеют одинаковый NPV. Пример 9. 2 окончание r Фишера = 7, 2%, если r > r Фишера , показатели NPV и IRR дают одинаковый результат, если r < r Фишера, показатели NPV и IRR конфликтуют: согласно NPV принимается проект В, согласно IRR принимает проект А. 82


