ee99421d0abd9d79c02a0b8065017da9.ppt
- Количество слайдов: 56
ТЕМА 1: МИРОВАЯ ЭКОНОМИКА И МЕЖДУНАРОДНЫЕ ЭКОНОМИЧЕСКИЕ ОТНОШЕНИЯ: ПРЕДМЕТ ИССЛЕДОВАНИЯ
ПЛАН: 1. Сущность мировой экономики и мирового хозяйства 2. Структура мировой экономики. Классификация стран мира 3. Международное разделение труда как основа формирования мирохозяйственных связей
1. Сущность мировой экономики и мирового хозяйства
Рис. 1. Место мировой экономики в системе экономических наук
Мировая экономика (МЭ)– это наука, часть общей теории рыночной экономики, изучащая закономерности взаимодействия хозяйствующих субъектов разной государственной принадлежности в области международного обмена товарами, движения факторов производства и финансирования и формирования международной экономической политики.
Мировая экономика рассматривается как совокупность национальных хозяйств, взаимосвязанных системой международного разделения труда, экономических и политических отношений. Мировая экономика трактуется как система международных экономических взаимоотношений, как общая, универсальная связь между национальными хозяйствами.
Международные экономические отношения (МЭО) представляют собой определённый способ взаимодействия между хозяйственными субъектами разных стран по поводу производства, распределения, обмена и потребления материальных и нематериальных благ. Важнейшей их особенностью является то, что эти отношения осуществляются через государственные границы.
1. 2. 3. • МЕЖДУНАРОДНАЯ ТОРГОВЛЯ ТОВАРАМИ И УСЛУГАМИ • МЕЖДУНАРОДНАЯ МИГРАЦИЯ КАПИТАЛА • МЕЖДУНАРОДНАЯ ТРУДОВАЯ МИГРАЦИЯ 4. • МЕЖДУНАРОДНАЯ ПЕРЕДАЧА ТЕХНОЛОГИЙ 5. • МЕЖДУНАРОДНЫЕ ВАЛЮТНОФИНАНСОВЫЕ И КРЕДИТНЫЕ ОТНОШЕНИЯ 6. • МЕЖДУНАРОДНАЯ ЭКОНОМИЧЕСКАЯ ИНТЕГРАЦИЯ Рис. 2. Формы МЭО
В современном мире производить все виды товаров, создавать и совершенствовать все факторы производства не под силу одной, даже самой богатой стране. Мировая экономика является тем механизмом, который может обеспечить достижение этих целей в интересах всех стран.
ПРИЗНАКАМИ МИРОВОЙ ЭКОНОМИКИ ЯВЛЯЮТСЯ: развитая сфера международного обмена товарами на базе международной торговли; развитая сфера международного движения факторов производства (в формах вывоза-ввоза капитала, рабочей силы и технологии); международные формы производства на предприятиях, расположенных в нескольких странах, в рамках транснациональных корпораций;
самостоятельная международная финансовая сфера, не связанная с обслуживанием международного движения товаров и факторов производства; система межнациональных и наднациональных, межгосударственных и негосударственных механизмов международного регулирования для обеспечения сбалансированности и стабильности экономического развития; экономическая политика государства, исходящая из принципов открытой экономики.
Открытая экономика – это: ликвидация государственной монополии внешней торговли (по большинству позиций при сохранении государственного контроля), эффективное использование принципа сравнительных преимуществ в международном разделении труда, активное использование различных форм совместного предпринимательства, организация зон свободного предпринимательства.
Преимуществами открытой экономики являются: углубление специализации и кооперации производства; рациональное распределение ресурсов в зависимости от степени эффективности; распространение мирового опыта через систему международных экономических отношений; рост конкуренции между отечественными производителями, стимулируемый конкуренцией на мировом рынке.
Предметом мировой экономики являются закономерности хозяйственного взаимодействия между различными государствами в области международного обмена товарами и услугами, движения факторов производства и финансовокредитных потоков.
Становление мировой экономики началось с международной торговли и формирования мирового рынка.
Рис. 3. Эволюция форм рынка
а) внутренний рынок — форма хозяйственного общения, при которой все предназначенное для продажи сбывается самим производителем внутри страны; б) национальный рынок — внутренний рынок, часть которого ориентируется на иностранных покупателей; в) международный рынок — часть национальных рынков, которая непосредственно связана с зарубежными рынками; г) мировой рынок (world market) — сфера устойчивых товарно-денежных отношений между странами, основанных на международном разделении труда, и других факторов производства.
Основные черты мирового рынка: он является категорией товарного производства, вышедшего в поисках сбыта своей продукции за национальные рамки; он проявляется в межгосударственном перемещении товаров, находящихся под воздействием не только внутреннего, но и внешнего спроса и предложения; он оптимизирует использование факторов производства; он выполняет санирующую роль, выбраковывая из международного обмена товары и их производителей, которые не обеспечивают международный стандарт качества при конкурентных ценах; на нем существует особенная система цен – мировые цены; на нем движение товаров обусловлено также внешнеэкономической политикой отдельных стран.
Рис. 4. Баланс спроса и предложения на мировом рынке
ВЫВОДЫ: мировой рынок представляет собой сферу международного баланса спроса и предложения на товары, экспортируемые и импортируемые странами; размеры экспорта определяются размерами избыточного предложения товара, размеры импорта — размерами избыточного спроса на товары; факт наличия избыточного предложения и избыточного спроса устанавливается в процессе сравнения внутренних равновесных цен на одинаковые товары в различных странах; мировая цена находится между минимальной и максимальной внутренними ценами равновесия, существующими в странах до начала торговли; с одной стороны, изменение мировой цены ведет к изменению количества экспортируемых и импортируемых товаров на мировом рынке, с другой — изменение количества экспортируемых и импортируемых товаров приводит к изменению мировой цены.
«Этажи» мирового рынка: I. Верхний «этаж» мирового рынка включает: 1 -й ярус – низкотехнологичные изделия (продукты черной металлургии, текстиль и др. продукция легкой промышленности); 2 -й ярус – среднетехнологичные изделия (станки и транспортные средства, продукты основной химии и деревообработки и др. ); 3 -й ярус – высокотехнологичные изделия (электроника и фармацевтика , аэрокосмическая и информационная техника и др. ). II. Средний «этаж» - это рынок средне- и низкотехнологичных трудоинтенсивных готовых изделий и полупродуктов. III. Нижний «этаж» – это рынок ресурсо- и трудоемких товаров.
Мировая экономика и международные экономические отношения охватывают многоуровневый комплекс наиболее часто повторяющихся, типичных экономических отношений между отдельными странами, их региональными объединениями и субъектами, отдельными предприятиями (транснациональными, многонациональными корпорациями) в системе мирового хозяйства.
2. Структура мировой экономики. Классификация стран мира.
Структура современной мировой экономики представляет собой систему рыночного мирового хозяйства, которая складывается из национальных рынков товаров, услуг, капиталов различных стран, интернационализации производств и интернациональных объединений отдельных групп стран, международных финансовых центров.
Мировое хозяйство, являясь целостной системой, состоит из различных частей, подсистем, которые имеют определенную общность и отличия. В своем развитии подсистемы преследуют не только общие цели глобальной системы, но и решают свои присущие им задачи.
КРИТЕРИИ ВЫДЕЛЕНИЯ ПОДСИСТЕМ МИРОВОГО ХОЗЯЙСТВА: • характер социальной структуры хозяйства (характер формы реализации собственности – капиталистическая, социалистическая); • уровень экономического развития (доход на душу населения); • тип экономического роста (экстенсивный, интенсивный); • уровень и характер внешнеэкономических связей (место внешнего сектора в МРТ); • величина экономического потенциала страны (масштаб производительных сил, численность населения, размеры территории, наличие природных ресурсов).
Международные организации не имеют единых подходов к определению подсистем мирового хозяйства. ООН и МВФ выделяют выше названные подсистемы мирового хозяйства, но их состав различается.
В международной практике существует стандартная классификация, в соответствии с которой все страны подразделяются на 3 основные группы: развитые страны; развивающиеся страны; страны с переходной экономикой.
РАЗВИТЫЕ СТРАНЫ: Развитые страны характеризуются высоким уровнем жизни населения. Развитые страны имеют, как правило, большой запас произведённого капитала и население, которое по большей части занято высокоспециализированными видами деятельности. В этой группе стран проживает около 15% населения мира. Развитые страны называют также индустриальными странами или индустриально развитыми. К развитым странам обычно относят 24 промышленно развитые страны Северной Америки, Западной Европы и Тихоокеанского бассейна с высоким уровнем доходов.
РАЗВИВАЮЩИЕСЯ СТРАНЫ: Важнейшие критерии выделения развивающихся стран – это особое место в системе экономических и политических связей, уровень экономического развития и специфические черты воспроизводства и особенности социально-экономической структуры. Развивающиеся страны по-прежнему являются крупными поставщиками сырья и топлива на мировой рынок и импортерами готовой продукции из развитых стран (удельный вес развивающихся стран в мировом экспорте составляет только около 30%, в том числе в поставках промышленных изделий – 21, 4%). Развивающиеся страны – это 132 государства Азии, Африки, Латинской Америки, характеризующиеся низким и средним уровнем доходов.
СТРАНЫ С ПЕРЕХОДНОЙ ЭКОНОМИКОЙ: К странам с переходной экономикой обычно относят 28 государств Центральной и Восточной Европы и бывшего СССР, переходящие от централизованно – планируемой к рыночной экономике, а также, в ряде случаев, Монголию, Китай и Вьетнам. Практика реформирования в различных странах может быть сведена к двум основным альтернативным путям: 1) пути быстрых радикальных реформ ( «шоковая терапия» ), принятому за основу во многих странах, в том числе и в России. 2) пути постепенного эволюционного преобразования экономики, как в Китае.
К странам с переходной экономикой относятся: 1. Бывшие социалистические страны Центральной и Восточной Европы: Албания, Болгария, Венгрия, Польша, Румыния, Словакия, Чешская Республика, преемники Социалистической Федеративной Республики Югославии — Босния и Герцеговина, Республика Македония, Словения, Хорватия, Сербия и Черногория; 2. Бывшие советские республики — ныне страны СНГ: Азербайджан, Армения, Белоруссия, Грузия, Казахстан, Киргизия, Молдавия, Российская Федерация, Таджикистан, Туркменистан, Узбекистан, Украина; 3. Бывшие прибалтийские республики: Латвия, Литва, Эстония.
Особую сложность представляет классификация Китайской Народной Республики, поскольку строительство капитализма, а значит, рыночных отношений, в КНР происходит под руководством Коммунистической партии Китая (КПК). Экономика Китая представляет симбиоз плановой социалистической экономики и свободного предпринимательства. Международный валютный фонд (МВФ) относит Китай, как и Индию, к развивающимся азиатским странам.
3. Международное разделение труда как основа формирования мирохозяйственных связей
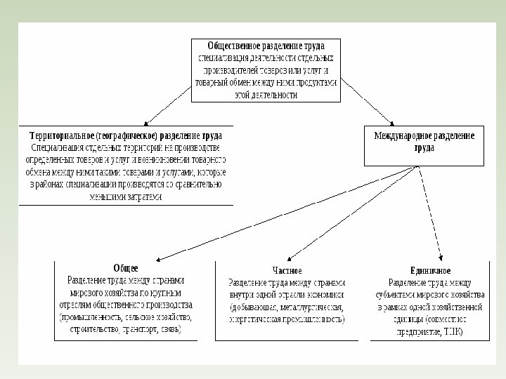
Международное разделение труда (МРТ)— высшая ступень развития общественного территориального разделения труда между странами, предусматривающая устойчивую концентрацию производства определенной продукции в отдельных странах.
УСЛОВИЯ РАЗВИТИЯ МРТ: наличие стран, имеющих преимущество в выпуске какой-либо продукции и способных производить ее в больших количествах; наличие стран, нуждающихся в этой продукции; достаточный уровень развития транспорта, позволяющий сделать выгодной и надежной доставку большого объема товаров во многие страны мира.
ФОРМЫ МРТ: Международная специализация - форма МРТ, представляющая собой устойчивую ориентацию национальных экономик на производство продукции определенного вида с целью последующего обмена, т. е. реализации на мировом рынке. Международная кооперация труда - основанный на МРТ устойчивый обмен между странами продуктами, производимыми ими с наибольшей экономической эффективностью.
Рис. 5. Направления международной специализации производства (МСП).
• МСП основывалась на общем разделении труда и приводила к международному обмену продукции одной базисной отрасли материального производства (промышленности) на товары до 70 -80 -х гг. XIX в другой (сельского хозяйства). • произошел определенный сдвиг от межотраслевой специализации, базирующейся на общем разделении труда, к к 30 -40 -м гг. межотраслевой специализации на основе частного разделения XX в. труда. • получает распространение внутриотраслевая специализация в границах комплексных отраслей промышленности (машиностроительная, химическая и т. д. ), а потом и в рамках с 50 -60 -х гг. первичных отраслей (станкостроение, автомобилестроение, ХХ в. авиационная промышленность и т. д. ) • на первый план вышла внутриотраслевая МСП и вызванный ею международный обмен товарами-аналогами с различными потребительскими свойствами (например, легковыми и в 70 -80 -е гг. грузовыми автомобилями разного класса; универсальных ЭВМ ХХ в. на персональные компьютеры и т. д.
Рис. 6. Факторы международного разделения труда.
Вопросы к семинару 1: 1. Место мировой экономики в системе экономических наук. Сущность и предмет мировой экономики. 2. Сущность открытой экономики, ее критерии и преимущества. 3. Становление и характерные черты мирового рынка. 4. Критерии классификации стран мира. Характеристика стандартной классификации стран. 5. Сущность, формы и факторы международного разделения труда. 6. Международная производственная кооперация, ее формы. 7. Современные тенденции в развитии международного разделения труда. 8. Проблемы участия региона Донбасс в международном разделении труда.
Конец лекции


