ППС л. 1.1_2008.ppt
- Количество слайдов: 34
Тема 1 Короткие замыкания в трехфазных цепях
Лекция 1. 1 Трехфазное короткое замыкание в простейшей электрической цепи 1. Токи симметричного трехфазного короткого 2. замыкания в простейшей электрической цепи. 2. Ударный ток короткого замыкания. 1. [1], С. 70 -75 – основная 2. [2], С. 49 -55 – основная
1. Токи симметричного трехфазного короткого замыкания в простейшей электрической цепи.
• Простейшей называют неразветвленную симметричную трехфазную цепь с сосредоточенными в ней активными сопротивлениями и индуктивностями, питание которой осуществляется от источника бесконечной мощности (ИБМ). • Внутреннее сопротивление ИБМ равно нулю, поэтому напряжение, изменяясь с постоянной частотой, имеет неизменную амплитуду при любых токах в цепи (см. рис. 1).
Рисунок 1 – Принципиальная схема простейшей электрической цепи (а) и схема ее замещения (б)
Токи в простейшей цепи до и после КЗ: • Ток, предшествующий КЗ (фаза А): где ZΣ– полное суммарное сопротивление схемы в нормальном режиме; • - сдвиг фаз между I и U (аргумент суммарного сопротивления ZΣ); • М – взаимная индуктивность фаз; • - угол между горизонталью и вектором UА , называется фазой включения КЗ
Рисунок 2 – Векторная диаграмма (а) и изменение токов в левой и правой частях схемы простейшей системы (б), (в).
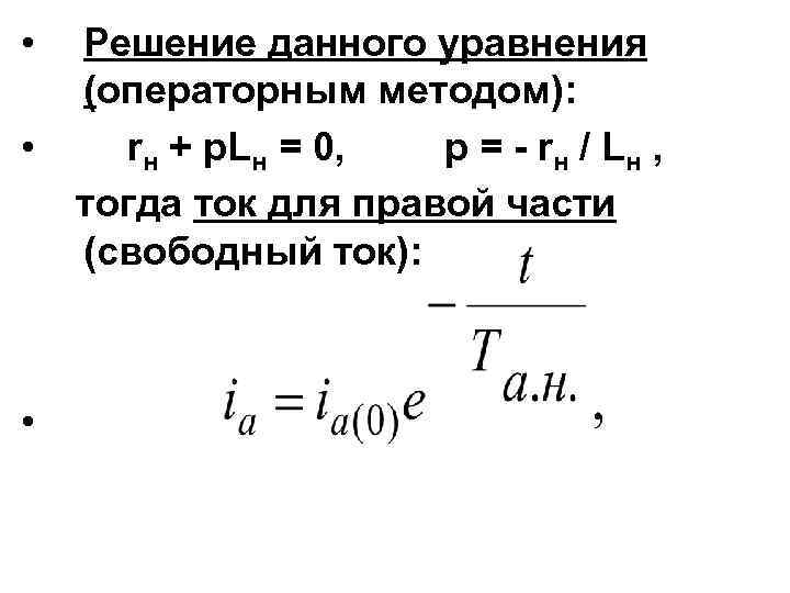
• После включения выключателя Q (создано КЗ) схема делится на две части. • Ток в правой части существует до тех пор, пока энергия запасенная в Lн не перейдет в тепло в активном сопротивлении rн.
• Для правой части дифференциальное уравнение примет вид (из ТОЭ):
• • • Решение данного уравнения (операторным методом): rн + р. Lн = 0, p = - rн / L н , тогда ток для правой части (свободный ток):
где ia(0) – начальное значение апериодческой составляющей тока в правой части схемы; - постоянная вр. цепи. Т. обр. , свободный ток в правой части схемы убывает по экспоненцальному закону (апериодически) с постоянной времени Та. н. .
• В левой части схемы кроме свободного тока под действием приложенного синусоидального напряжения с неизменной амплитудой Umax должен установиться вынужденный периодический ток с амплитудой больше предшествующего (до КЗ) из-за снижения суммарного сопротивления цепи.
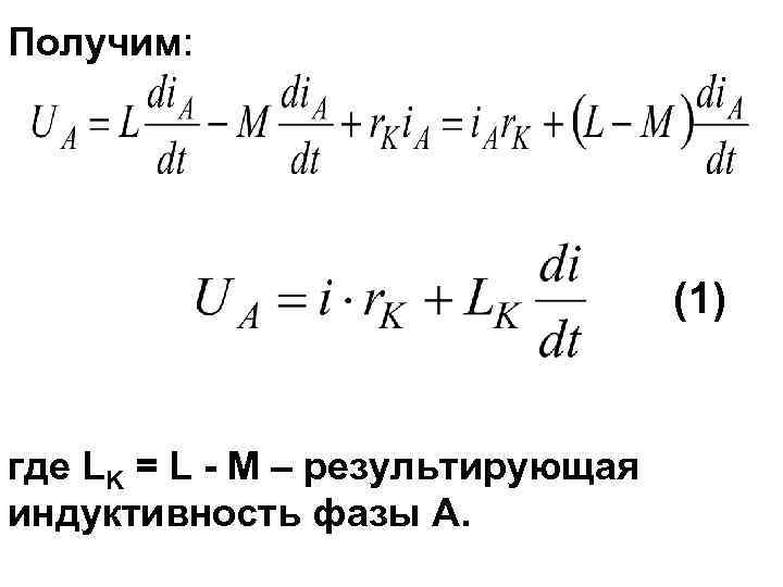
• Диф. уравнение для левой части (фаза А) по закону Кирхгофа: • Учтем, что в симметричном режиме
Получим: (1) где LK = L - M – результирующая индуктивность фазы А.
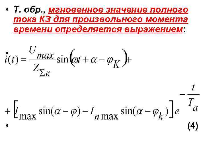
• Решение дифференциального уравнения (1), т. е. мгновенное значение полного тока КЗ: • где (2) - полное сопротивл. КЗ участка цепи; • Та – постоянная времени КЗ цепи; • ia(0) – апериодическая составл. тока при начальных нулевых условиях.
• Из (2) следует, что ток КЗ имеет две составляющие: • - периодическую (вынужденную) с постоянной амплитудой и частотой 50 Гц; • - апериодическую (свободную), затухающую по экспоненциальному закону с постоянной времени Та = Lк/rк.
Рисунок 2 – Векторная диаграмма (а) и изменение токов в левой и правой частях схемы простейшей системы (б), (в).
• Начальное значение свободной составляющей iа(0) определяется из начальных условий КЗ (т. е. при t=0). io = in(o) + ia(o), Откуда ia(o) = io - in(o) = (Imax sin ( t + - ) – - In max sin ( t+ - k))при t=0 = • = Imax sin ( - ) - In max sin ( - k). • (3) •
• Т. обр. , мгновенное значение полного тока КЗ для произвольного момента времени определяется выражением: • • (4)
• Рассматривая все три фазы на векторной диаграмме ясно, что в какой-то момент времени для одной из фаз ia(0) может быть равно 0. В фазе где ia(0) оказалось равно 0 (в момент возникновения КЗ) апериодическая составляющая не возникает (рис. 3).
Рисунок 3. Осциллограммы токов в отдельных фазах при трехфазном КЗ для случая, когда в одной из фаз (фаза С) не возникает апериодическая слагающая тока
• Выводы: 1. При коротком замыкании в простейшей трехфазной цепи, питающейся от ИБМ, ток КЗ имеет две составляющие: • - периодическую (вынужденную) с постоянной амплитудой и частотой 50 Гц; • - апериодическую (свободную), затухающая по экспоненциальному закону с постоянной времени Та. 2. Установившийся режим КЗ начинается после затухания свободной составляющей тока КЗ (апериодической) и полностью определяется током периодической (вынужденной) составляющей тока КЗ. 3. Апериодическая составляющая может отсутствовать в токе КЗ одной из фаз.
2. УДАРНЫЙ ТОК КОРОТКОГО ЗАМЫКАНИЯ
• Из (4) следует, что наибольшее значение апериодической составляющей определяется не только фазой включения α, но и предшествующим режимом цепи.
• Ударный ток короткого замыкания – это максимально возможное мгновенное значение тока КЗ. • Условия его определения следующие: • α = 0, Imax = 0. • Физически оно характеризует холостой ход сети, является вероятным и принимается как расчетное.
• С учетом этих условий выражение (4) примет вид:
Рисунок 5. Осциллограмма полного тока КЗ и его периодической и апериодической составляющих при наибольшей величине апериодической составляющей.
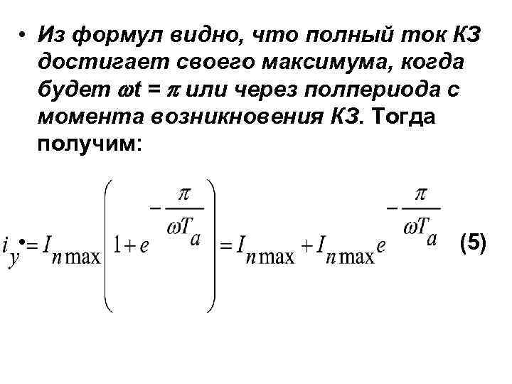
• В практических расчетах максимально возможное мгновенное значение полного тока КЗ находят при наибольшем значении апериодической составляющей, т. е. когда • • sin ( k) = 1, k = , sin (ωt - k) = 1 при ωt = , т. е. при t = T/2.
• Из формул видно, что полный ток КЗ достигает своего максимума, когда будет t = или через полпериода с момента возникновения КЗ. Тогда получим: • (5)
• Это значение тока носит название ударного тока КЗ, а отношение • - ударный коэффициент.
Рисунок 5. Осциллограмма полного тока КЗ и его периодической и апериодической составляющих при наибольшей величине апериодической составляющей.
• Для = 2 f и f = 50 Гц, получим
• Таким образом, • Учитывая, что , где Iп – действующее значение тока в начальный момент КЗ, величину ударного тока можно определить как • .
Рисунок 6 - Зависимость ударного коэффициента от постоянной времени Та


