тема 5 Индексы правленная.ppt
- Количество слайдов: 59
Тема. • СТАТИСТИЧЕСКИЕ ИНДЕКСЫ
СТАТИСТИЧЕСКИЕ ИНДЕКСЫ 1. Понятие индекса как специального статистического показателя. Правила их построения. 2. Виды индексов 3. Индексы переменного состава, фиксированного состава и индекс влияния структурных сдвигов. 4. Использование индексного метода в анализе взаимосвязи экономических явлений
СТАТИСТИЧЕСКИЕ ИНДЕКСЫ • Индекс специальный относительный показатель, характеризующий изменение уровней сложных социально экономических показателей во времени, в пространстве или по сравнению с планом. • Индекс является результатом сравнения двух одноименных показателей, поэтому при их вычислении различают сравниваемый уровень (числитель индексного отношения), называемый отчетным, и уровень, с которым производится сравнение (знаменатель индексного отношения), называемый базисным
СТАТИСТИЧЕСКИЕ ИНДЕКСЫ • Индексы используются для решения двух основных задач: • 1. характеристики общего изменения показателя и отдельных его элементов; • 2. в факторном анализе для оценки влияния факторов на общую динамику сложного показателя
СТАТИСТИЧЕСКИЕ ИНДЕКСЫ • При изучении динамики возможны два способа расчета индексов цепной и базисный. • Цепные индексы получают путем сопоставления текущих уровней с предшествующим. Следовательно, база сравнения непрерывно меняется. • Базисные индексы получают путем сопоставления с уровнем какого либо одного периода, принятого за базу сравнения.
СТАТИСТИЧЕСКИЕ ИНДЕКСЫ • При территориальных сравнениях за базу принимают данные другой территории. • При использовании индексов как показателей выполнения плана за базу сравнения принимаются плановые показатели.
2. Виды индексов • В зависимости от содержания и характера изучаемых социально экономических показателей различают индексы количественных (объемных) показателей и индексы качественных показателей. • К индексам количественных (объемных) показателей относятся индексы физического объема производства продукции, фонда оплаты труда и индексы других показателей, размеры которых характеризуются абсолютными величинами. • К индексам качественных показателей относятся индексы цен, себестоимости, индексы средней заработной платы, производительности труда.
2. Виды индексов • По степени охвата элементов совокупности различают: индивидуальные • и сводные (общие) индексы. • Индивидуальные индексы характеризуют изменение одного элемента совокупности. • Сводные индексы характеризуют изменение сложного явления в целом.
СТАТИСТИЧЕСКИЕ ИНДЕКСЫ • В зависимости от формы построения сводных индексов различают: • агрегатные индексы и • средние взвешенные индексы.
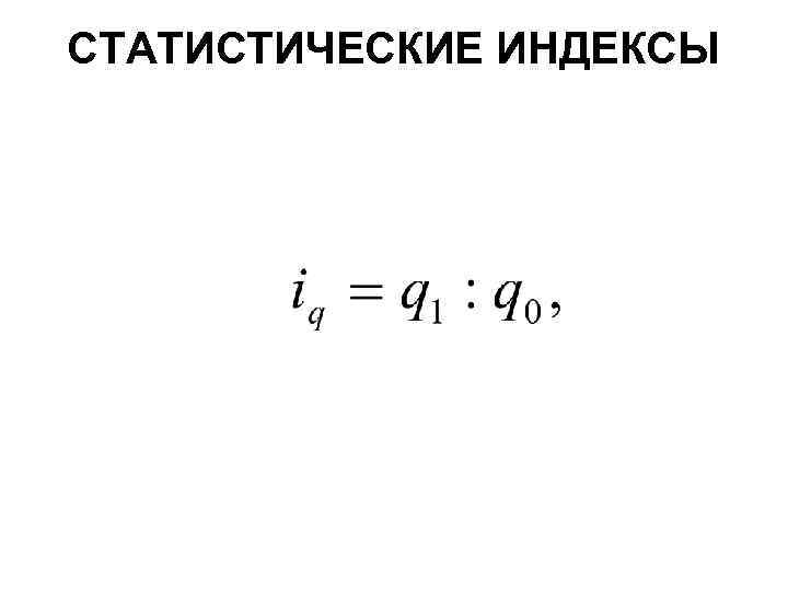
СТАТИСТИЧЕСКИЕ ИНДЕКСЫ • Индексы индивидуальные индексы) обозначаются символом i, у которого проставляется символ соответствующей индексируемой величины. • Например: • iq — индивидуальный индекс объема (количества) отдельного вида продукции; • ip - индивидуальный индекс цен на отдельный вид продукции (товара);
СТАТИСТИЧЕСКИЕ ИНДЕКСЫ • Общий (сводный) индекс изучаемого сложного экономического явления обозначается символом I, у которого отражается символ индексируемой величины. Например: • Iq— общий индекс физического объема продукции; • Ip - общий индекс цен;
СТАТИСТИЧЕСКИЕ ИНДЕКСЫ • Базисный период, с данными которого производится сравнение, обозначается нулевым значением, отчетный период — единицей • Индивидуальный индекс физического объема выпуска продукции характеризует изменение выпуска (реализации или потребления) одного вида продукции и определяется по формуле
СТАТИСТИЧЕСКИЕ ИНДЕКСЫ
СТАТИСТИЧЕСКИЕ ИНДЕКСЫ • где q 1 и q 0 – количество продукции данного вида в натуральном выражении соответственно в текущем и базисном периодах.
СТАТИСТИЧЕСКИЕ ИНДЕКСЫ • Индивидуальный индекс стоимости продукции:
СТАТИСТИЧЕСКИЕ ИНДЕКСЫ • где p 1 и p 0 – цена единицы продукции данного вида соответственно в текущем и базисном периодах; • q 1 p 1 и q 0 p 0 – стоимость продукции данного вида соответственно в текущем и базисном периодах.
СТАТИСТИЧЕСКИЕ ИНДЕКСЫ • Сводный индекс физического объема продукции в агрегатной форме характеризует изменение выпуска всей совокупности продукции и исчисляется по формуле:
СТАТИСТИЧЕСКИЕ ИНДЕКСЫ • где q 1 и q 0 – количество выработанных единиц отдельных видов продукции соответственно в отчетном и базисном периодах; • р0 – цена единицы отдельного вида продукции в базисном периоде. • Такой вариант построения агрегатного индекса был предложен • Э. Ласпейресом в 1864 г.
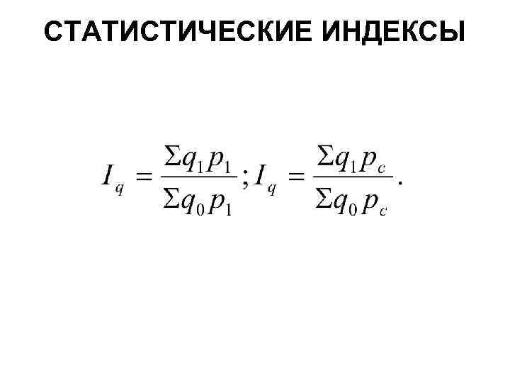
СТАТИСТИЧЕСКИЕ ИНДЕКСЫ • При вычислении индекса физического объема продукции возможно в качестве веса индекса также использовать цены отчетного периода (р1) или сопоставимые (фиксированные Рс), • Тогда формулы агрегатного индекса имеют следующий вид:
СТАТИСТИЧЕСКИЕ ИНДЕКСЫ
СТАТИСТИЧЕСКИЕ ИНДЕКСЫ • Агрегатный индекс цен с весами отчетного периода был предложен в 1874 г. • Г. Пааше и имеет вид: • .
СТАТИСТИЧЕСКИЕ ИНДЕКСЫ • Для характеристики среднего изменения цен на потребитель ские товары (потребительскую корзину) агрегатный индекс цен целесообразно определять по формуле
СТАТИСТИЧЕСКИЕ ИНДЕКСЫ ( этот вариант индекса был предложен Э. Ласпейресом).
СТАТИСТИЧЕСКИЕ ИНДЕКСЫ • На основе этого индекса целесообразно определять индекс покупательной способности рубля.
СТАТИСТИЧЕСКИЕ ИНДЕКСЫ • Вывод: • Таким образом, индекс Ласпейреса всегда строится по базисным весам, а индекс Пааше по отчетным весам
СТАТИСТИЧЕСКИЕ ИНДЕКСЫ • Средние взвешенные индексы применяются в том случае, если известны индивидуальные индексы продукции или цен по отдельным видам продукции, а также стоимость отдельных видов продукции. • Средний взвешенный арифметический индекс количества произведенной продукции:
СТАТИСТИЧЕСКИЕ ИНДЕКСЫ
СТАТИСТИЧЕСКИЕ ИНДЕКСЫ • Средний взвешенный гармонический индекс цен:
СТАТИСТИЧЕСКИЕ ИНДЕКСЫ • Агрегатный территориальный индекс цен имеет вид:
СТАТИСТИЧЕСКИЕ ИНДЕКСЫ • где РВ, РГ – цена за единицу продукции каждого вида соответственно на территории В и Г; • q. В - количество выработанной (реализованной) продукции каждого вида в натуральном выражении по территории В.
СТАТИСТИЧЕСКИЕ ИНДЕКСЫ • В качестве фиксированного показателя (веса) в данном индексе принят объем продукции территории В. • При построении данного индекса в качестве веса может быть принят также объем продукции той территории, с которой произ водится сравнение (Г) или суммарный объем продукции двух территорий:
СТАТИСТИЧЕСКИЕ ИНДЕКСЫ
СТАТИСТИЧЕСКИЕ ИНДЕКСЫ • При различных приемах "взвешивания" получаются различные числовые значения территориального индекса цен. В практике расчетов предпочтение отдается первому варианту
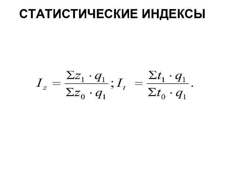
СТАТИСТИЧЕСКИЕ ИНДЕКСЫ • Агрегатные индексы себестоимости и затрат рабочего времени на единицу продукции исчисляются по такому же принципу, как и агрегатные индексы цен. Их формулы следующие:
СТАТИСТИЧЕСКИЕ ИНДЕКСЫ
СТАТИСТИЧЕСКИЕ ИНДЕКСЫ • где q 1– количество продукции данного вида в текущем периоде; • z 1 и z 0 себестоимость единицы продукции каждого вида соответственно в текущем и базисном периодах; • t 1 и t 0 — затраты рабочего времени на единицу продукции каждого вида соответственно в текущем и базисном периодах.
СТАТИСТИЧЕСКИЕ ИНДЕКСЫ • 3. Индексы переменного состава, фиксированного состава и индекс влияния структурных сдвигов.
СТАТИСТИЧЕСКИЕ ИНДЕКСЫ • Факторный анализ динамики уровней средних показателей средней себестоимости, средней цены, средней заработной платы) выполняется с помощью системы взаимосвязанных индексов: • индекса переменного состава, • индекса фиксированного состава и • индекса влияния структурных сдвигов.
СТАТИСТИЧЕСКИЕ ИНДЕКСЫ • Построение этой системы индексов разберем на примере ана лиза изменения себестоимости одного вида продукта по фирме в целом (по группе предприятий) • Изменение средней себестоимости определяется следующим индексом:
СТАТИСТИЧЕСКИЕ ИНДЕКСЫ
СТАТИСТИЧЕСКИЕ ИНДЕКСЫ • где • средняя себестоимость единицы продукции по группе предприятий соответственно в отчетном и базисном периодах.
СТАТИСТИЧЕСКИЕ ИНДЕКСЫ • Средняя себестоимость единицы продукции в базисном и от четном периодах исчисляется по формулам средней арифметиче ской взвешенной:
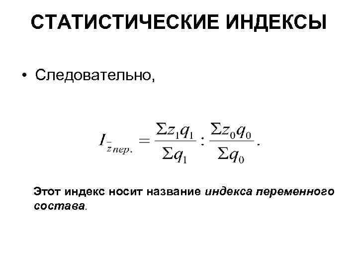
СТАТИСТИЧЕСКИЕ ИНДЕКСЫ • где zо и z 1 себестоимость единицы продукции каждого предприятия сответственно в базисном и отчетном периодах; • qо и q 1 выпуск продукции в натуральном выражении каждым пред приятием соответственно в базисном и отчетном периодах.
СТАТИСТИЧЕСКИЕ ИНДЕКСЫ • Следовательно, Этот индекс носит название индекса переменного состава.
СТАТИСТИЧЕСКИЕ ИНДЕКСЫ • Величина индекса переменного состава зависит от изменения уровня себестоимости по предприятиям и изменения в распределении физического объема продукции между предприятиями • Чтобы устранить влияние изменений в структуре продукции на показатель изменения уровня себестоимости исчисляется индекс себестоимости фиксированного состава. • Для этого среднюю себестоимость определяют при постоянной структуре объема продукции в текущем периоде.
СТАТИСТИЧЕСКИЕ ИНДЕКСЫ • Формула индекса себестоимости фиксированного состава имеет вид:
СТАТИСТИЧЕСКИЕ ИНДЕКСЫ • Индекс влияния структурных сдвигов в объеме продукции оп ределяется по формуле:
Индекс влияния структурных сдвигов
СТАТИСТИЧЕСКИЕ ИНДЕКСЫ • Поскольку изменение средней себестоимости в целом по группе предприятий определяется изменением двух факторов, то
СТАТИСТИЧЕСКИЕ ИНДЕКСЫ
СТАТИСТИЧЕСКИЕ ИНДЕКСЫ 4. Использование индексного метода в анализе взаимосвязи экономических явлений
СТАТИСТИЧЕСКИЕ ИНДЕКСЫ • Индексный метод используется при изучении роли отдельных факторов в динамике какого либо сложного явления, позволяя определить размер абсолютного и относительного изменения сложного явления за счет каждого фактора в отдельности. • Роль отдельных факторов изменения результативного показателя оценивается путем построения системы взаимосвязанных индексов
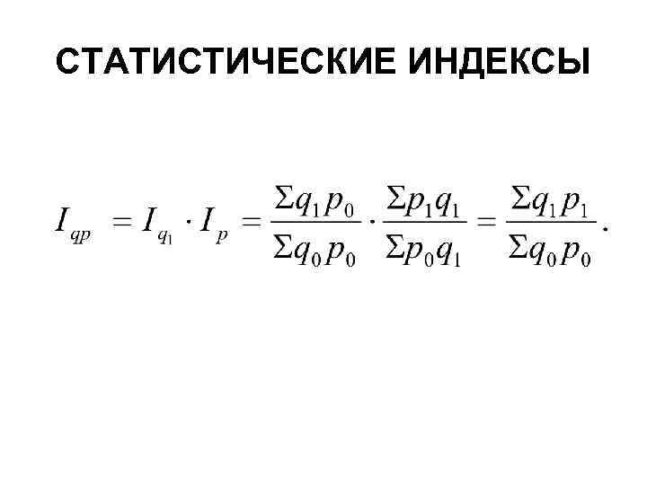
СТАТИСТИЧЕСКИЕ ИНДЕКСЫ • Агрегатный индекс общей стоимости продукции (Iqp) равен произведению агрегатного индекса физического объема продук ции (q) и агрегатного I индекса цен (Iр • . В общем виде это равенство можно записать как:
СТАТИСТИЧЕСКИЕ ИНДЕКСЫ
СТАТИСТИЧЕСКИЕ ИНДЕКСЫ • Общее абсолютное изменение общей стоимости продукции за счет двух факторов составляет:
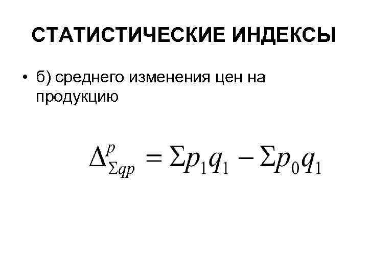
СТАТИСТИЧЕСКИЕ ИНДЕКСЫ • Абсолютное изменение общей стоимости продукции за счет отдельных факторов: • а) изменения физического объема продукции
СТАТИСТИЧЕСКИЕ ИНДЕКСЫ • б) среднего изменения цен на продукцию
СТАТИСТИЧЕСКИЕ ИНДЕКСЫ • Общее абсолютное изменение результативного показателя составит алгебраическую сумму абсолютных изменений за счет отдельных факторов, т. е.
СТАТИСТИЧЕСКИЕ ИНДЕКСЫ • Решение типовых задач


