d479356629c3ab60251df7ce7c5badbc (1).pptx
- Количество слайдов: 16
Схеми з використанням діодів
Побудова ВАХ діода та навантажувальної прямої
Однополуперіодний випрямляч
Однополуперіодний випрямляч з конденсатором в якості фільтра
Двополуперіодний випрямляч
Двополуперіодний мостовий випрямляч
Параметричний стабілізатор напруги
Приклад розрахунку параметричного стабілізатора Вхідні дані: 1. Напруга на вході Uвх = 12 В; 2. Напруга на виході Uвих = 5 В; 3. Струм навантаження Інав = 200 м. А; 4. Коливання вхідної напруги Δ Uвх = ± 15%. Розрахунки 1. По вихідній напрузі та струму вибираємо стабілітрон (умова Uст ≈Uвих та Іст. мак > Інав ): Вибираємо стабілітрон Д 815 А з такими параметрами: - Напруга стабілізації Uст = 5, 6 В; - Мінімальний і максимальний струм стабілізації Іст. мін = 50 м. А, Іст. мін = 1400 м. А; - Диференційний опір Rдиф = 0, 6 Ом. 2. Знайдемо середній струм через стабілітрон:
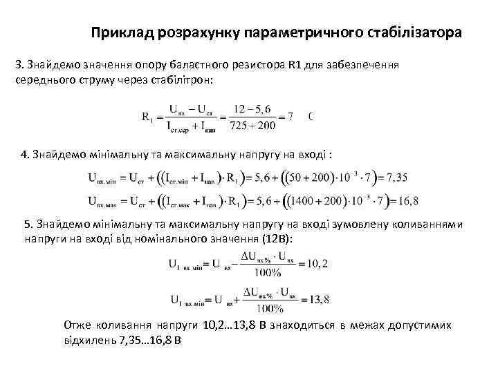
Приклад розрахунку параметричного стабілізатора 3. Знайдемо значення опору баластного резистора R 1 для забезпечення середнього струму через стабілітрон: 4. Знайдемо мінімальну та максимальну напругу на вході : 5. Знайдемо мінімальну та максимальну напругу на вході зумовлену коливаннями напруги на вході від номінального значення (12 В): Отже коливання напруги 10, 2… 13, 8 В знаходиться в межах допустимих відхилень 7, 35… 16, 8 В
Приклад розрахунку параметричного стабілізатора 6. Знайдемо коеф. стабілізації , це відношення зміни вхідної напруги до зміни вихідної напруги в межах ділянки стабілізації: 7. Знайдемо можливі коливання напруги на виході: 8. Знайдемо ККД стабілізатора:
Джерело двохполярної напруги В даній схемі роль нульового вивода відіграє середня точка вторинної обмотки трансформатора.
Випрямляч з подвоєнням напруги В даній схемі кожен конденсатор заряджається на своєму півперіоді до напруги близько амплітудної. На виході схеми конденсатори зєднані послідовно тому їх напруги додаються і на виході ( напруга виходу -2 Um ).
Випрямлячі сигналів В схемі випрямляється сигнал з виходу диференціюючого кола. На навантаженні (резистор R 2) формуються короткі імпульси по фронту вхідного сигналу В схемі додатково введено коло зміщення напруги (+0, 7 В) на аноді діода Д 2 тому він буде відкриватись не при +0, 7 В а вже при мінімальних напругах на вході
Діодні обмежувачі В схемі напруга виходу не перевищує 5+0, 7 В. В схемі напруга виходу не перевищує ± 0, 7 В. Схема аналогічна першій, тільки напруга визначається подільником в якого є внутрішній опір.
Діодний вентиль
Діодний захист індуктивного навантаження При розмиканні електричних кіл, що містять індуктивності виникає всплеск зворотної напруги яка може значно перевищувати вхідну. Для захисту на постійному струмі використовують зворотній діод включений паралельно котушці. На змінному струмі для захисту від перенапруг використовують демпферні RC кола.
d479356629c3ab60251df7ce7c5badbc (1).pptx