геометрическая прогрессия.ppt
- Количество слайдов: 8
Сумма бесконечной геометрической прогрессии
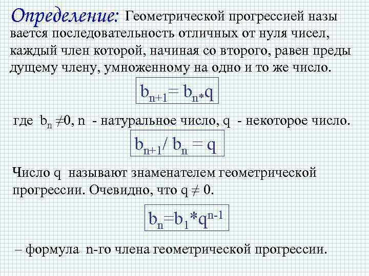
Определение: Геометрической прогрессией назы вается последовательность отличных от нуля чисел, каждый член которой, начиная со второго, равен преды дущему члену, умноженному на одно и то же число. bn+1= bn*q где bn ≠ 0, n - натуральное число, q - некоторое число. bn+1/ bn = q Число q называют знаменателем геометрической прогрессии. Очевидно, что q ≠ 0. bn=b 1*qn-1 – формула n-го члена геометрической прогрессии.
Выполни самостоятельно: В геометрической прогрессии (xn) найти: а) x 5, если x 1 = 16; q = 1/2 а) x 5 = 1 б) x 3, если x 1 = 3/4; q = 2/3 б) x 3 = 1/3 в) x 10, если x 1 = 48; q = -1 в) x 10 = -48
Рассмотрим бесконечную геометрическую прогрессию: Будем последовательно вычислять суммы двух, трех и т. д. членов прогрессии. Получим: ; ; ; …. Получили последовательность
Если последовательность пределу , то число сходится к называют суммой геометрической прогрессии. ! Обратите внимание: называют не суммой членов геометрической прогрессии, а суммой геометрической прогрессии. Если же эта последовательность расходится, то о сумме геометрической прогрессии не говорят, хотя о сумме членов можно, естественно, и в том случае.
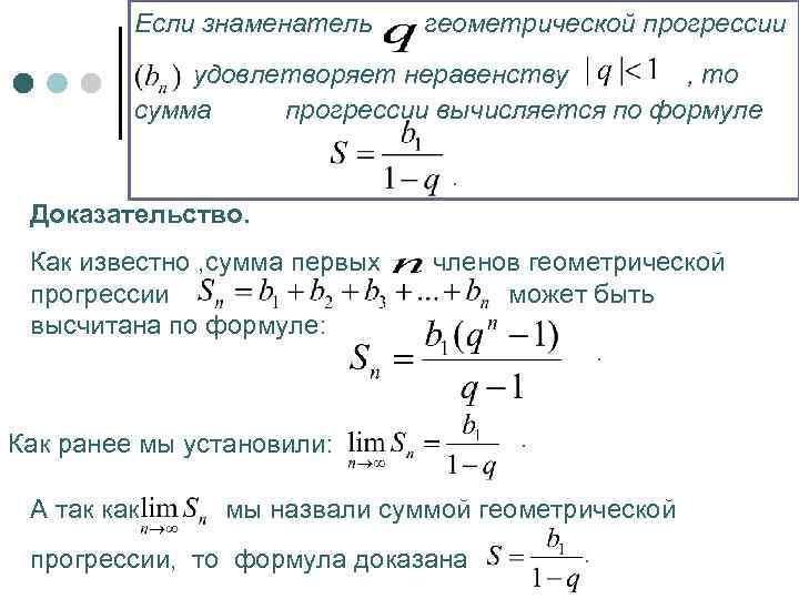
Если знаменатель геометрической прогрессии удовлетворяет неравенству , то сумма прогрессии вычисляется по формуле. Доказательство. Как известно , сумма первых прогрессии высчитана по формуле: членов геометрической может быть Как ранее мы установили: А так как . . мы назвали суммой геометрической прогрессии, то формула доказана .
Пример. Найти сумму геометрической прогрессии: 27, 9, 3, 1, … Решение. Имеем: ; . Так как знаменатель прогрессии , то можно воспользоваться формулой, доказанной нами только что: . Значит,
Практические задания 1. Найдите сумму геометрической прогрессии: 2. Вычислите: 3. Найдите знаменатель геометрической прогрессии если: 4. Найдите член геометрической прогрессии , , если:
геометрическая прогрессия.ppt