42e7def23035c1a9165fea176d449b01.ppt
- Количество слайдов: 65
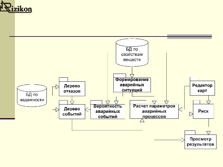
СТРУКТУРА КОМПЛЕКСА АНАЛИЗА ПОЖАРНОГО РИСКА В ЗДАНИЯХ
БАЗА ДАННЫХ СОДЕРЖИТ ПЯТЬ РАЗДЕЛОВ
КАЖДЫЙ РАЗДЕЛ СОСТОИТ ИЗ ПОДРАЗДЕЛОВ. Возможна обработка информации об отказах, возникающих в процессе эксплуатации, и пополнение базы данных.
СОДЕРЖИТ ДАННЫЕ О ВЕРОЯТНОСТИ БЕЗОТКАЗНОЙ РАБОТЫ для 2800 ЭЛЕМЕНТОВ
ПРОГРАММА ПОЗВОЛЯЕТ ИЗ БИБЛИОТЕКИ МИНИМАЛЬНЫХ АВАРИЙНЫХ СОЧЕТАНИЙ ВЫБИРАТЬ ЛИМИТИРУЮЩЕЕ
ГРУППЫ СИСТЕМ СДЕРЖИВАНИЯ АВАРИЙ
ПОДГРУППЫ СИСТЕМ СДЕРЖИВАНИЯ АВАРИЙ
Устанавливается надежность и эффективность защитных средств
Определяется вероятность принятия правильных решений персоналом в зависимости от времени после возникновения аварийной ситуации Устанавливается логическая связь между событиями
По результатам анализа защитных мер на каждой стадии развития аварии определяется полный набор конечных событий (условий для аварийных событий)
Определяются и объединяются события с одинаковым исходом и отбрасываются редкие события Может определяться как условная, так и безусловная вероятность конечных событий
Время в течение которого возможна реализация аварийного процесса используется для определения вероятности реализации этого процесса
Определяется набор угроз аварий для сформированной аварийной ситуации и вероятность их реализации Устанавливают ся условия формирования аварийной ситуации в конечном событии
Для каждого конечного события определяются условия и вероятность формирования аварийных событий
Средства графического редактора позволяют создавать (импортировать и экспортировать) векторные и растровые карты в 2 х и 3 -мерном формате, а также присваивать необходимые свойства объектам и осуществлять связь с моделями
Настройки листа Настройка функции отмены действий Настройка компаса Настройка масштаба
РЕЗУЛЬТАТЫ РАСЧЕТОВ МОГУТ ПРЕДСТАВЛЯТЬСЯ В ГРАФИЧЕСКОМ И ТЕКСТОВОМ ФОРМАТАХ И ДОСТУПНЫ В ЛОКАЛЬНОЙ И ГЛОБАЛЬНОЙ СЕТЯХ.
Отображение границ зон поражения. Получение графических зависимостей
Выбор модели расчета
Определение интенсивности истечения газа из аварийного отверстия с учетом условий поступления потоков от смежных объектов и времени их перекрытия
Программа позволяет определить интенсивность истечения жидкости из аварийного отверстия с учетом геометрии аппарата и высоты слоя жидкости
Возможен расчет количества мгновенно испарившегося сжиженного газа или перегретой жидкости для многокомпонентных смесей
Определяются условия испарения жидкости с поверхности пролива
Определяется изменение интенсивности испарения пролива во времени.
Могут быть получены графики всех необходимых зависимостей
Определяется масса газа топлива между верхним и нижним пределами распространения пламени и режимы сгорания
Определяется траектория полета осколков, вероятность попадания осколка в объекты и вероятность пробития.
Расчет параметров ударных волн с учетом вида и условий взрыва
Последствия взрыва отображаются на карте и представляются в текстовом отчете
Расчет последствий пожара с использованием эмпирических зависимостей Определяются тепловые нагрузки и условия воспламенения различных материалов под их воздействием
Модели трехмерного пожара позволяют получить значение полей тепловых нагрузок с учетом высоты пламени и величины среднего по поверхности теплового потока для пожаров пролива произвольной формы. При этом учитываются «тени» от зданий и рассчитываются вероятные степени поражений по путям эвакуации.
Расчетный модуль позволяет вычислить изменение концентрации опасных веществ в пространстве и времени с учетом условий выброса, а также степень устойчивости атмосферы, влияние ветра, вида застройки, типа местности, определить степень поражения людей при их эвакуации, начиная с момента оповещения.
Полученные графические данные позволяют определить географические параметры зон заражений, а текстовые отчеты содержат сведения о динамике рассеяния, количестве людей, подвергнутых опасности отравления.
Данные о территориальном риске позволяют определить индивидуальный и социальный риск для выделенных регионов.
ИНДИВИДУАЛЬНЫЙ РИСК ДЛЯ ВЫДЕЛЕННЫХ РЕГИОНОВ КОЛЛЕКТИВНЫЙ РИСК (ОЖИДАЕМОЕ ЧИСЛО ПОГИБШИХ) F-N КРИВЫЕ И СОЦИАЛЬНЫЙ РИСК
МОДУЛЬ «РЕДАКТОР»
МОДУЛЬ «CFAST»
МОДУЛЬ «CFAST»


